1. About information security
Objective
The New Zealand Information Security Manual details processes and controls essential for the protection of all New Zealand Government information and systems. Controls and processes representing good practice are also provided to enhance the baseline controls. Baseline controls are minimum acceptable levels of controls and are often described as “systems hygiene”.
Context
Scope
The NZISM is intended for use by New Zealand Government departments, agencies and organisations. Crown entities, local government and private sector organisations are also encouraged to use the NZISM.
This section provides information on how to interpret the content and the layout of content within the NZISM.
Information that is Official Information or protectively marked UNCLASSIFIED, IN-CONFIDENCE, SENSITIVE or RESTRICTED is subject to a single set of controls in this NZISM. These are essential or minimum acceptable levels of controls (baseline controls) and have been consolidated into a single set for simplicity, effectiveness and efficiency.
All baseline controls will apply to all government systems, related services and information. In addition, information classified CONFIDENTIAL, SECRET or TOP SECRET has further controls specified in this NZISM.
Where the category “All Classifications” is used to define the scope of rationale and controls in the NZISM, it includes any information that is Official Information, UNCLASSIFIED, IN-CONFIDENCE, SENSITIVE, RESTRICTED, CONFIDENTIAL, SECRET, TOP SECRET or any endorsements, releasability markings or other qualifications appended to these categories and classifications.
The purpose of this Manual
The purpose of the NZISM is to provide a set of essential or baseline controls and additional good and recommended practice controls for use by government agencies. The use or non-use of good practice controls MUST be based on an agency’s assessment and determination of residual risk related to information security.
The NZISM is updated regularly. It is therefore important that agencies ensure that they are using the latest version of the NZISM.
Target audience
The target audience for the NZISM is primarily security personnel and practitioners within, or contracted to, an agency. This includes, but is not limited to:
- security executives;
- security and information assurance practitioners;
- IT Security Managers;
- Departmental Security Officers; and
- service providers.
Structure of this Manual
The NZISM seeks to present information in a consistent manner. There are a number of headings within each section, described below.
- Objective – the desired outcome when controls within a section are implemented.
- Context – the scope, applicability and any exceptions for a section.
- References – references to external sources of information that can assist in the interpretation or implementation of controls.
- Rationale & Controls
- Rationale – the reasoning behind controls and compliance requirements.
- Control – risk reduction measures with associated compliance requirements.
This section provides a summary of key structural elements of the NZISM. The detail of processes and controls is provided in subsequent chapters. It is important that reference is made to the detailed processes and controls in order to fully understand key risks and appropriate mitigations.
The New Zealand Government Security Classification System
The requirements for classification of government documents and information are based on the Cabinet Committee Minute EXG (00) M 20/7 and CAB (00) M42/4G(4). The Protective Security Requirements (PSR) INFOSEC2 require agencies to use the NZ Government Security Classification System and the NZISM for the classification, protective marking and handling of information assets. For more information on classification, protective marking and handling instructions, refer to the Protective Security Requirements, NZ Government Security Classification System.
Key definitions
Accreditation Authority
The Agency Head is generally the Accreditation Authority for that agency for all systems and related services up to and including those classified RESTRICTED. See also Chapter 3 – Roles and Responsibilities and Section 4.4 – Accreditation Framework.
Agency heads may choose to delegate this authority to a member of the agency’s executive. The Agency Head remains accountable for ICT risks accepted and the information security of their agency.
In all cases the Accreditation Authority will be at least a senior agency executive who has an appropriate level of understanding of the security risks they are accepting on behalf of the agency.
For multi-national and multi-agency systems the Accreditation Authority is determined by a formal agreement between the parties involved. Consultation with the Office of the Government Chief Digital Officer (GCDO) may also be necessary.
For agencies with systems that process, store or communicate NZEO or information compartmented for national security reasons, the Director-General of the GCSB is the Accreditation Authority irrespective of the classification level of that information.
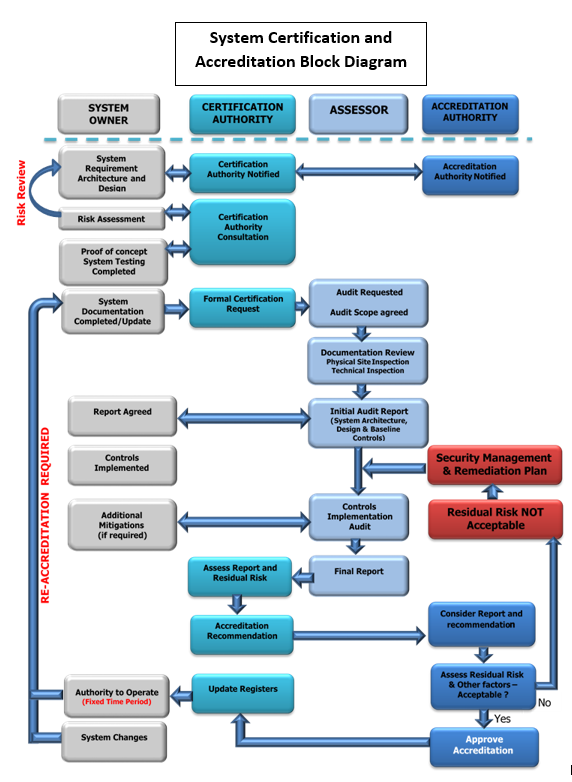
Certification and Accreditation Processes
Certification and accreditation of information systems is the fundamental governance process by which the risk owners and agency head derive assurance over the design, implementation and management of information systems and related services provided to or by government agencies. This process is described in detail in Chapter 4 – System Certification and Accreditation.
Certification and Accreditation are two distinct processes.
Certification is the formal assertion that an information system and related services comply with minimum standards and agreed design, including any security requirements.
In all cases, certification and the supporting documentation or summary of other evidence will be prepared by, or on behalf of, the host or lead agency. The certification is then provided to the Accreditation Authority.
Accreditation is the formal authority to operate an information system and related services, and requires the recognition and acceptance of associated risk and residual risks.
A waiver is NOT an exception (see below). A waiver is the formal acknowledgement that a particular compliance requirement of the NZISM cannot currently be met. A waiver is granted by the Accreditation Authority on the basis that full compliance with the NZISM is achieved or compensating controls are implemented within a time specified by the Accreditation Authority. Waivers are valid in the short term only and full accreditation cannot be granted until all conditions of the waiver have been met. The need for a waiver may occur when specified controls cannot be practically implemented because of technology, resource or other serious limitations. It is essential that risk is managed through the application of specified conditions.
An exception is NOT a waiver (see preceding paragraph). An exception is the formal acknowledgement that a requirement of the NZISM cannot be met and that a dispensation from the particular compliance requirement is granted by the Accreditation Authority. This exception is valid for the term of the Accreditation Certificate or some lesser time as determined by the Accreditation Authority. This may occur, for example, the system is to be in use for a very short time (usually measured in hours), or the requirement cannot be met and there is no viable alternative. It is essential that any consequential risk is acknowledged and appropriate measures are taken to manage any increased risk.
The requirements described above are summarised in the table below. Care MUST be taken when using this table as there are numerous endorsements, caveats and releasability instructions in the New Zealand Government Security Classification System that may change where the authority for accreditation lies.
| Information Classification | MUST and MUST NOT controls | SHOULD and SHOULD NOT controls | Accreditation Authority |
|
Information classified RESTRICTED and below,
including UNCLASSIFIED and Official Information |
Controls are baseline or “systems hygiene” controls and are essential for the secure use of a system or service. Non-use is high risk and mitigation is essential. If the control cannot be directly implemented, suitable compensating controls MUST be selected to manage identified risks. The Accreditation Authority may grant a Waiver or Exception from a specific requirement if the level of residual risk is within the agency’s risk appetite. Some baseline controls cannot be individually risk managed by agencies without jeopardising multi-agency, All-of-Government or international systems and related information. |
Control represents good and recommended practice. Non-use may be medium to high risk. Non-use of controls is formally recorded, compensating controls selected as required and residual risk acknowledged to be within the agency’s risk appetite and formally agreed and signed off by the Accreditation Authority. |
Agency Head/Chief Executive/Director General (or formal delegate) |
| All systems or services classified CONFIDENTIAL and above. |
This is a baseline for any use of High Assurance Cryptographic Equipment (HACE) or the establishment of any compartments or the handling of any endorsed information (see below). The Controls are baseline or “systems hygiene” controls and are essential for the secure use of a system or service. Non-use is high or very high risk and mitigation is essential. If the control cannot be directly implemented and suitable compensating controls MUST be selected to manage identified risks. The Accreditation Authority may grant a Waiver or Exception from a specific requirement if the level of residual risk is within the agency’s risk appetite. Some baseline controls cannot be individually risk managed by agencies without jeopardising multi-agency, All-of-Government or international systems and related information. |
This is a baseline for any use of High Assurance Cryptographic Equipment (HACE) or the establishment of any compartments or the handling of any endorsed information (See below). Control represents good and recommended practice. Non-use may be high risk Non-use of controls is formally recorded, compensating controls selected as required and residual risk formally acknowledged to be within the agency’s risk appetite and agreed and signed off by the Accreditation Authority |
Agency Head/Chief Executive/Director General (or formal delegate) |
|
All use of High Assurance Cryptographic Equipment (HACE) All systems or services with compartmented or caveated information classified CONFIDENTIAL and above. |
Accreditation based on work conducted by the agency and authority to operate by the Agency Head. Controls are baseline or “systems hygiene” controls and are essential for the secure use of a system or service. Non-use is high or very high risk and mitigation is essential. If the control cannot be directly implemented and suitable compensating controls MUST be selected to manage identified risks. The Accreditation Authority may grant a Waiver or Exception from a specific requirement if the level of residual risk is within the agency’s risk appetite. Some baseline controls cannot be individually risk managed by agencies without jeopardising multi-agency, All-of-Government or international systems and related information. |
Accreditation based on work conducted by the agency and authority to operate by the Agency Head. Control represents good and recommended practice. Non-use may be high risk Non-use of controls is formally recorded, compensating controls selected as required and residual risk formally acknowledged to be within the agency’s risk appetite and agreed and signed off by the Accreditation Authority. |
Director GCSB (or formal delegate) |
“All Classifications” category
The “All Classifications” category is used to describe the applicability of controls for any information that is Official Information or protectively marked UNCLASSIFIED, IN-CONFIDENCE, SENSITIVE, RESTRICTED, CONFIDENTIAL, SECRET or TOP SECRET, including any caveats or releasability endorsements associated with the respective document classification.
Compartmented Information
Compartmented information is information requiring special protection through separation or is “compartmented” from other information stored and processed by the agency.
Concept of Operations (ConOp) Document
Systems, operations, campaigns and other organisational activities are generally developed from an executive directive or organisational strategy. The ConOp is a document describing the characteristics of a proposed operation, process or system and how they may be employed to achieve particular objectives. It is used to communicate the essential features to all stakeholders and obtain agreement on objectives and methods. ConOps should be written in a non-technical language to facilitate agreement on understanding and knowledge and provide clarity of purpose. ConOp is a term widely used in the military, operational government agencies and other defence, military support and aerospace enterprises.
Information
The New Zealand Government requires information important to its functions, resources and classified equipment to be adequately safeguarded to protect public and national interests and to preserve personal privacy. Information is defined as any communication or representation of knowledge such as facts, data, and opinions in any medium or form, electronic as well as physical. Information includes any text, numerical, graphic, cartographic, narrative, or any audio or visual representation.
Information Asset
An information asset is any information or related equipment that has value to an agency or organisation. This includes equipment, facilities, patents, intellectual property, software and hardware. Information Assets also include services, information, and people, and characteristics such as reputation, brand, image, skills, capability and knowledge.
Information Assurance (IA)
Confidence in the governance of information systems and that effective measures are implemented to manage, protect and defend information and information systems by ensuring their availability, integrity, authentication, confidentiality, and non-repudiation.
Information Security
Although sometimes described as cyber security, Information security is considered a higher level of abstraction than cyber security relating to the protection of information regardless of its form (electronic or physical). The accepted definition of information security within government is: “measures relating to the confidentiality, availability and integrity of information”.
A number of specialised security areas contribute to information security within government; these include: physical security, personnel security, communications security and information and communications technology (ICT) security along with their associated governance and assurance measures.
Information Systems
The resources and assets for the collection, storage, processing, maintenance, use, sharing, dissemination, disposition, display, and transmission of information. This includes necessary and related services provided as part of the information system, for example; Telecommunication or Cloud Services.
Information Systems Governance
An integral part of enterprise governance consists of the leadership and organisational structures and processes to ensure that the agency’s information systems support and sustain the agency’s and Government’s strategies and objectives. Information Systems Governance is the responsibility of the Agency Head and the Executive team.
Secure Area
In the context of the NZISM a secure area is defined as any area, room, group of rooms, building or installation that processes, stores or communicates information classified CONFIDENTIAL, SECRET, TOP SECRET or any compartmented or caveated information at these classifications. A secure area may include a SCIF (see below). The physical security requirements for such areas are specified in the Protective Security Requirements (PSR) Security Zones.
Security Posture
The Security Posture of an organisation describes and encapsulates the security status and overall approach to identification and management of the security of an organisation’s networks, information, systems, processes and personnel. It includes risk assessment, threat identification, technical and non-technical policies, procedures, controls and resources that safeguard the organisation from internal and external threats.
Sensitive Compartmented Information Facility (SCIF)
Any accredited area, room, or group of rooms, buildings, or installation where Sensitive Compartmented Information (SCI) is stored, used, discussed, processed or communicated. The Accreditation Authority for a SCIF is the Director GCSB or formal delegate.
System Owner
A System Owner is the person within an agency responsible for the information resource and for the maintenance of system accreditation. This may include such outsourced services such as telecommunications or cloud. Their responsibilities are described in more detail in Section 3.4 – System Owners.
Interpretation of controls
Controls language
The definition of controls in this manual is based on language as defined by the Internet Engineering Task Force (IETF)’s Request For Comment (RFC) 2119 to indicate differing degrees of compliance.
Applicability of controls
Whilst the NZISM provides controls for specific technologies, not all systems will use all of these technologies. When a system is developed, the agency will determine the appropriate scope of the system and which controls within this manual are applicable.
If a control within the NZISM is outside the scope of the system then non-compliance processes do not apply. However, if a control is within the scope of the system yet the agency chooses not to implement the control, then they are required to follow the non-compliance procedures as outlined below in order to provide appropriate governance and assurance.
The procedures and controls described in the NZISM are designed, not only to counter or prevent known common attacks, but also to protect from emerging threats.
Identification and Selection of controls
In all cases controls have been selected as the most effective means of mitigating identified risks and threats. Each control has been carefully researched and risk assessed against a wide range of factors, including useability, threat levels, likelihood, rapid technology changes, sustainability, effectiveness and cost.
Controls with a “MUST” or “MUST NOT” requirement
A control with a “MUST” or “MUST NOT” requirement indicates that use, or non-use, of the control is essential in order to effectively manage the identified risk, unless the control is demonstrably not relevant to the respective system. These controls are baseline controls, sometimes described as systems hygiene controls.
The rationale for non-use of baseline controls MUST be clearly demonstrated to the Accreditation Authority as part of the certification process, before approval for exceptions is granted. MUST and MUST NOT controls take precedence over SHOULD and SHOULD NOT controls.
Controls with a “SHOULD” or “SHOULD NOT” requirement
A control with a “SHOULD” or “SHOULD NOT” requirement indicates that use, or non-use, of the control is considered good and recommended practice. Valid reasons for not implementing a control could exist, including:
- A control is not relevant in the agency;
- A system or ICT capability does not exist in the agency; or
- A process or control(s) of equal strength has been substituted.
While some cases may require a simple record of fact, agencies must recognise that non-use of any control, without due consideration, may increase residual risk for the agency. This residual risk needs to be agreed and acknowledged by the Accreditation Authority. In particular an agency should pose the following questions:
- Is the agency willing to accept additional risk?
- Have any implications for All-of-Government systems been considered?
- If, so, what is the justification?
A formal auditable record of this consideration and decision is required as part of the IA governance and assurance processes within an agency.
Non-compliance
Non-compliance is a risk to the agency and may also pose risks to other agencies and organisations. Good governance requires these risks are clearly articulated, measures are implemented to manage and reduce the identified risks to acceptable levels, that the Accreditation Authority is fully briefed, acknowledges any residual and additional risk and approves the measures to reduce risk.
In some circumstances, full compliance with the NZISM may not be possible, for example some legacy systems may not support the configuration of particular controls. In such circumstances, a risk assessment should clearly identify compensating controls to reduce risks to an acceptable level. Acceptance of risk or residual risk, without due consideration is NOT adequate or acceptable.
It is recognised that agencies may not be able to immediately implement all controls described in the NZISM due to resource, budgetary, capability or other constraints. Good practice risk management processes will acknowledge this and prepare a timeline and process by which the agency can implement all appropriate controls described in the NZISM.
Simply acknowledging risks and not providing the means to implement controls does not represent effective risk management.
Where multiple controls are not relevant or an agency chooses not to implement multiple controls within the NZISM the system owner may choose to logically group and consolidate controls when following the processes for non-compliance.
Rationale Statements
A short rationale is provided with each group of controls. It is intended that this rationale is read in conjunction with the relevant controls in order to provide context and guidance.
Risk management
Risk Management Standards
For security risk management to be of true value to an agency it MUST relate to the specific circumstances of an agency and its systems, as well as being based on an industry recognised approach or risk management guidelines. For example, guidelines and standards produced by Standards New Zealand and the International Organization for Standardization (ISO).
The International Organization for Standardization has published an international risk management standard, including principles and guidelines on implementation, outlined in ISO 31000:2018 - Risk Management - Guidelines. Refer to the tables below for additional reference materials.
The NZISM and Risk Management
The NZISM encapsulates good and recommended best-practice in managing technology risks and mitigating or minimising threat to New Zealand government information systems.
Because there is a broad range of systems across government and the age and technological sophistication of these systems varies widely, there is no single governance, assurance, risk or controls model that will accommodate all agencies information and technology security needs.
The NZISM contains guidance on governance and assurance processes and technological controls based on comprehensive risk and threat assessments, research and environmental monitoring.
The NZISM encourages agencies to take a similar risk-based approach to information security. This approach enables the flexibility to allow agencies to conduct their business and maintain resilience in the face of a changing threat environment, while recognising the essential requirements and guidance provided by the NZISM.
References
Key Standards
| Reference | Title | Publisher | Source |
|
NZISM
|
New Zealand Information Security Manual | GCSB | |
| PSR | Protective Security Requirements | NZSIS | https://protectivesecurity.govt.nz |
| ISO/IEC 27000:2018 | Information Technology – Security Techniques – Information Security Management Systems – Overview and Vocabulary (fifth edition) |
ISO
|
|
| CNSS Instruction No. 4009 6 April 2015 | National Information Assurance (IA) Glossary, (US) | Committee on National Security Systems (CNSS) |
https://rmf.org/wp-content/uploads/2017/10/CNSSI-4009.pdf [PDF, 1.04 MB]
|
| NISTIR 7298 Revision 3, July 2019 | Glossary of Key Information Security Terms | NIST |
https://csrc.nist.gov/publications/detail/nistir/7298/rev-3/final |
Additional Guidance
| Reference | Title | Publisher | Source |
|
Approved Products |
|||
| ISO/IEC 15408-1:2009 |
Information technology — Security techniques — Evaluation criteria for IT security — Part 1: Introduction and general model |
ISO |
|
| ISO/IEC 15408-2:2008 |
Information technology — Security techniques — Evaluation criteria for IT security — Part 2: Security functional components |
ISO | https://www.iso.org/standard/46414.html |
| ISO/IEC 15408-3:2008 |
Information technology — Security techniques — Evaluation criteria for IT security — Part 3: Security assurance components |
ISO | https://www.iso.org/standard/46413.html |
| AISEP Evaluated Products List |
ASD |
||
| Other Evaluated Products Lists |
NSA NCSC UK CSEC Common Criteria |
||
|
Archiving of information |
|||
| Public Records Act 2005 (as amended) |
Archives New Zealand Parliamentary Counsel Office |
||
| Archives, Culture, and Heritage Reform Act 2000 (as amended) |
Parliamentary Counsel Office |
||
|
Business continuity |
|||
| ISO 22301:2019 |
Security and Resilience - Business Continuity Management Systems - Requirements |
ISO |
|
|
Cable security |
|||
| NZCSS 400 | New Zealand Communications Security Standard No 400 (Document classified CONFIDENTIAL) | GCSB |
CONFIDENTIAL document available on application to authorised personnel |
|
Cryptographic Security |
|||
| NZCSP 301 | New Zealand Communications Security Policy No 301 (Document classified RESTRICTED) | GCSB |
RESTRICTED document available on application to authorised personnel |
|
Emanation security |
|||
| NZCSS 400 | New Zealand Communications Security Standard No 400 (Document classified CONFIDENTIAL) | GCSB |
CONDFIDENTIAL document available on application to authorised personnel |
|
Information classification |
|||
| Protective Security Requirements (New Zealand Government Security Classification System Handling Requirements for protectively marked information and equipment) | NZSIS | ||
|
Information security management |
|||
| ISO/IEC 27001:2013 |
Information technology — Security techniques — Information security management systems — Requirements |
ISO | |
| ISO/IEC 27002:2022 |
Information security, cybersecurity, and privacy protection — Information security controls |
ISO | |
| ISO/IEC 270xx series | Other standards and guidelines in the ISO/IEC 270xx series, as appropriate | ISO | |
|
Key management – commercial grade |
|||
| ISO/IEC 11770 | ISO/IEC 11770 Parts 1-6: Information Technology – Security Techniques – Key Management | IS0 | |
|
Management of electronic records that may be used as evidence |
|||
| ISO/IEC 27037:2012 |
Information Technology – Security Techniques - Guidelines for Identification, Collection, Acquisition and Preservation of Digital Evidence |
ISO |
|
| Personnel security | |||
| PSR | Protective Security Requirements | NZSIS | |
|
Physical security |
|||
| PSR | Protective Security Requirements | NZSIS | |
|
Privacy requirements |
|||
| Privacy Act 2020 |
Office of The Privacy Commissioner Parliamentary Counsel Office |
|
|
| Privacy advice, guidance and tools to help government agencies improve their privacy capability and maturity. |
GCPO |
https://digital.govt.nz/standards-and-guidance/privacy-security-and-risk/privacy/ |
|
|
Risk management |
|||
| ISO 31000:2018 | Risk Management -- Guidelines |
ISO |
|
| ISO/IEC 27005:2018 | Information technology — Security techniques — Information security risk management | ISO | https://www.iso.org/standard/75281.html |
| HB 436:2013 |
Risk Management Guidelines (Companion to withdrawn standard ISO 31000:2009) |
Standards NZ | https://standards.govt.nz |
| ISO Guide 73:2009 | Risk Management – Vocabulary – Guidelines for use in Standards | ISO | https://www.iso.org/standard/44651.html |
| NIST SP 800-30 rev. 1 | Guide for conducting Risk Assessments |
NIST |
https://nvlpubs.nist.gov/nistpubs/Legacy/SP/nistspecialpublication800-30r1.pdf [PDF, 807 KB] |
| Security Management | |||
| HB 167:2006 | Security Risk Management | Standards NZ | https://standards.govt.nz |
|
Security And Intelligence Legislation |
|||
| Intelligence and Security Act 2017 |
Parliamentary Counsel Office |
||
| Telecommunications (Interception Capability and Security) Act 2013 (as amended) |
Parliamentary Counsel Office |
||
Rationale & Controls
Non-compliance
Rationale
Controls for classified systems and information within the NZISM with a “MUST” or “MUST NOT” compliance requirement cannot be effectively individually risk managed by agencies without jeopardising their own, multi-agency or All-of-Government information assurance.
Rationale
Controls within the NZISM with a “SHOULD” and “SHOULD NOT” requirement may be risk managed by agencies. As the individual control security risk for non-compliance is not as high as those controls with a ‘MUST’ or ‘MUST NOT’ requirement, the Accreditation Authority can consider the justification for the acceptance of risks, consider any mitigations then acknowledge and accept any residual risks.
Rationale
Deviations from the procedures and controls in the NZISM may represent risks in themselves. It is important that governance and assurance is supported by evidence, especially where deviations from the procedures and controls in the NZISM are accepted. In this case a formal approval or signoff by the Accreditation Authority is essential. Ultimately, the Agency Head remains accountable for the ICT risks and information security of their agency.
Control System Classifications(s): All Classifications; Compliance: Must [CID:127]
System owners seeking a dispensation for non-compliance with any baseline controls in the NZISM MUST be granted a dispensation by their Accreditation Authority. Where High Assurance Cryptographic Systems (HACS) are implemented, the Accreditation Authority will be the Director-General GCSB or a formal delegate.
Justification for non-compliance
Rationale
Without sufficient justification and consideration of security risks by the system owner when seeking a dispensation, the agency head or their authorised delegate will lack the appropriate range of information to the make an informed decision on whether to accept the security risk and grant the dispensation or not.
Control System Classifications(s): All Classifications; Compliance: Must [CID:131]
System owners seeking a dispensation for non-compliance with baseline controls MUST complete an agency risk assessment which documents:
- the reason(s) for not being able to comply with this manual;
- the effect on any of their own, multi-agency or All-of-Government system;
- the alternative mitigation measure(s) to be implemented;
- The strength and applicability of the alternative mitigations;
- an assessment of the residual security risk(s); and
- a date by which to review the decision.
Consultation on non-compliance
Rationale
When an agency stores information on their systems that belongs to a foreign government they have an obligation to inform and seek agreement from that third party when they do not apply all appropriate controls in the NZISM. These third parties will place reliance on the application of controls from the NZISM. If the agency fails to implement all appropriate controls, the third party will be unaware that their information may have been placed at a heightened risk of compromise. As such, the third party is denied the opportunity to consider their own additional risk mitigation measures for their information in light of the agency’s desire to risk manage controls from the NZISM.
Rationale
Most New Zealand Government agencies will store or processes information on their systems that originates from another New Zealand Government Agency. The use of the NZ Government Security Classification System, and implementation of its attendant handling instructions, provides assurance to the originating agency that the information is adequately safeguarded.
Rationale
Additional controls, not described or specified in the NZISM, are welcomed as a means of improving and strengthening security of information systems, provided there are no obvious conflicts or contradictions with the controls in the NZISM. A comprehensive risk assessment of the additional controls is a valuable means of determining the effectiveness of additional controls.
Control System Classifications(s): All Classifications; Compliance: Must [CID:137]
If a system processes, stores or communicates classified information from another agency, that agency MUST be consulted before a decision to be non-compliant with the NZ Government Security Classification System is made.
Control System Classifications(s): All Classifications; Compliance: Must [CID:138]
If a system processes, stores or communicates classified information from a foreign government, that government MUST be consulted before a decision to be non-compliant with NZISM controls is made.
All-of-Government Systems
Rationale
All-of-Government systems, because they are connected to multiple agencies, have the potential to cause significant and widespread disruption should system failures, cyber-attacks or other incidents occur.
Rationale
Any deviation from the baseline controls specified in the NZISM MUST be carefully considered and their implication and risk for all government systems understood and agreed by all interested parties.
Rationale
Interested parties may include the lead agency, the Government CIO and key service providers, such as with cloud services.
Control System Classifications(s): All Classifications; Compliance: Must [CID:143]
If a system processes, stores or communicates data and information with multiple agencies or forms part of an All-of-Government system, interested parties MUST be formally consulted before non-compliance with any baseline controls.
Reviewing non-compliance
Rationale
As part of the process of providing justification for a dispensation to the Accreditation Authority, an assessment of the degree of compliance, identification of areas of non-compliance and determination of residual security risk is undertaken by the agency or lead agency. This assessment is based on the risk environment at the time the dispensation is sought. As the risk environment will continue to evolve over time it is important that agencies revisit the assessment on an annual basis and update it according to the current risk environment, and if necessary reverse any decisions to grant a dispensation if the security risk is no longer of an acceptable level.
Control System Classifications(s): All Classifications; Compliance: Should [CID:146]
Agencies SHOULD review decisions to be non-compliant with any controls at least annually.
Recording non-compliance
Rationale
Without appropriate records of decisions to risk manage controls from the NZISM, agencies have no record of the status of information security within their agency. Furthermore, a lack of such records will hinder any governance, compliance or auditing activities that may be conducted.
Control System Classifications(s): All Classifications; Compliance: Must [CID:151]
Agencies MUST retain a copy and maintain a record of the supporting risk assessment and decisions to be non-compliant with any baseline controls from the NZISM.
Control System Classifications(s): All Classifications; Compliance: Must [CID:152]
Where good and recommended practice controls are NOT implemented, agencies MUST record and formally recognise that non-use of any controls without due consideration may increase residual risk for the agency. This residual risk MUST be agreed and acknowledged by the Accreditation Authority.
Objective
Agencies understand and follow the requirements of the New Zealand Information Security Manual (NZISM). Protection of government information and systems is a core accountability.
Context
Scope
The NZISM provides guidance and specific ICT controls that form part of a suite of requirements produced by GCSB relating to information security. Its role is to promote a consistent approach to information assurance and information security across all New Zealand Government agencies. It is based on security risk assessments for any information that is processed, stored or communicated by government systems with corresponding risk treatments (control sets) to reduce the level of security risk to an acceptable level.
Applicability
The NZISM applies to information and systems operated by, or on behalf of:
- New Zealand Government departments, agencies and organisations as listed in:
- Parts 1 and 2 of Schedule 1 to the Ombudsmen Act 1975 (as amended); and
- Schedule 1 to the Official Information Act 1982.
- any other organisations that have entered into a formal Agreement with the New Zealand Government to have access to classified information.
Authority
The Intelligence and Security Act 2017 provides that one of the functions of the GCSB is to co-operate with, and provide advice and assistance to, any public authority whether in New Zealand or overseas, or to any other entity authorised by the Minister responsible for the GCSB on any matters relating to the protections, security and integrity of communications; and information structures of importance to the Government of New Zealand. The NZISM is one aspect of the GCSB’s advice and assistance to government agencies on information security.
This function furthers the objective of the GCSB to contribute to:
- The national security of New Zealand; and
- The international relations and well-being of New Zealand; and
- The economic well-being of New Zealand.
The NZISM is intended to structure and assist the implementation of government policy that requires departments and agencies to protect the privacy, integrity and confidentiality of the information they collect, process, store and archive. While these overarching requirements are mandatory for departments and agencies, compliance with the NZISM is not required as a matter of law. The controls in the NZISM could be made binding on departments and agencies, either by legislation, or Cabinet direction.
The Protective Security Requirements Framework provides a specific authority and mandate through a Cabinet Directive CAB MIN (14) 39/38.
The NZISM is published by the Government Chief Information Security Officer (GCISO). See 2.1.20 for more information about the GCISO. The GCISO mandate:
- confirms the GCISO's ability to set information security standards for GCISO mandated agencies;
- clarifies the expectation for the GCISO to set assurance activities, and develop assurance methodologies, to meet standards and guidelines;
- confirms GCISO access to information security investment information (along with joint System Leads for Data and Digital) from GCISO mandated agencies, including baseline spending; and
- confirms the expectation of the GCISO to provide investment advice and guidance to the government on cyber security matters for the public sector.
Agencies mandated under the GCISO authority are those set out as mandated agencies in the Protective Security Requirements.
Compliance by smaller agencies
As smaller agencies may not always have sufficient staffing or budgets to comply with all the requirements of the NZISM, they may choose to consolidate their resources with another larger host agency to undertake a joint approach.
In such circumstances smaller agencies may choose to either operate on systems fully hosted by another agency using their information security policies and information security resources or share information security resources to jointly develop information security policies and systems for use by both agencies. The requirements within the NZISM can be interpreted as either relating to the host agency or to both agencies, depending on the approach taken.
In situations where agencies choose a joint approach to compliance, especially when an agency agrees to fully host another agency, the agency heads may choose to seek a memorandum of understanding regarding their information security responsibilities.
Legislation and other government policy
Agencies should rely on their own inquiries. While the NZISM does contain examples of relevant legislation (see table 1.1.63), there is no comprehensive consideration of legislation.
All controls within the NZISM may be used as the basis for internal and external annual audit programmes, any review or investigation by the Controller and Auditor-General or referenced for assurance purposes by the Government Chief Digital Officer (GCDO).
Rationale & Controls
Compliance
Rationale
In complying with the latest version of the NZISM agencies awareness of the current threat environment for government systems and the associated acceptable level of security risk is vital. Furthermore, if a system is designed to an out-dated standard, agencies may need additional effort to obtain accreditation for their systems.
Rationale
GCSB continuously monitors technology developments in order to identify business risks, technology risks and security threats. If a significant risk is identified, research may be undertaken, additional controls identified and implementation timeframes specified.
Control System Classifications(s): All Classifications; Compliance: Must [CID:177]
Agencies undertaking system design activities for in-house or out-sourced projects MUST use the latest version of the NZISM for information security requirements.
Control System Classifications(s): All Classifications; Compliance: Must [CID:178]
When GCSB makes a determination that newly introduced standard, policy or guideline within the NZISM, or any additional information security policy, is of particular importance, agencies MUST comply with any new specified requirements and implementation timeframes.
2. Information Security Services within Government
Objective
Agency security personnel and senior management are aware of and utilise information security services offered by the New Zealand Government.
Context
Scope
This section provides an overview of the GCSB and other government organisations providing information security advice to agencies.
Government Communications Security Bureau
The Government Communications Security Bureau (GCSB) has two statutory missions: intelligence, and cyber security.
Intelligence mission
The GCSB uses signals intelligence collection capabilities to produce intelligence that provides decision advantage to government agencies in conduct of their legislatively mandated functions. The provision of this intelligence is one way that the GCSB contributes to the safety and security of New Zealand and New Zealand’s interests.
Cyber security mission
New Zealand needs cyber security to:
- protect and maintain the digital services that the country relies on;
- protect its intellectual property;
- maintain its reputation as a stable and secure place to do business; and
- ensure that governmental and democratic processes remain free from interference.
The National Cyber Security Centre (NCSC) supports the GCSB’s cyber security mission, including the Director-General’s system leadership and GCISO responsibilities.
National Cyber Security Centre
As the Government’s lead operational cyber security agency, the NCSC performs a range of functions, offers services, and supports New Zealand government agencies undertake their cyber security responsibilities.
The NCSC responds to cyber incidents that potentially affect New Zealand’s security or economic wellbeing. It provides advanced cyber security services and advice to government agencies and nationally significant organisations to help defend them against cyber threats.
On 31 August 2023 CERT NZ was transferred to the NCSC to create a single operational cyber security agency.
The combined agency engages across the economy to improve the nation’s cyber resilience. Supporting nationally significant organisations, businesses, organisations, and individuals who are, or may be, affected by cyber security incidents.
Agencies can contact the NCSC for advice and assistance on the reporting and management of information security incidents. The NCSC’s response will be commensurate with the nature and urgency of the information security incident (see Section 7.2 – Reporting information security incidents). There is a 24 hour, seven day a week service available if necessary, by emailing ncscincidents@ncsc.govt.nz.
The NCSC provides specialist advice and assistance to New Zealand government departments in relation to cryptography, communications, and various information processing technologies.
The NCSC publishes the NZISM which sets out the information security requirements for New Zealand government organisations. An agency can contact the NCSC for advice and assistance relating to the interpretation of the NZISM by emailing: nzism@ncsc.govt.nz.
The NCSC supports regulatory regimes by providing risk assessments and advice to identify and manage risks to New Zealand’s national security. Network operators can contact the Regulatory Unit by email: ticsa@ncsc.govt.nz.
The NCSC provides specialised technical security services focussed on countering unauthorised surveillance techniques and emanation security services focussed on preventing spread of unintentional signals. Contact the technical security services team by email: techliaison@gcsb.govt.nz.
Finally, agencies can contact the NCSC for advice and assistance on the purchasing, provision, deployment, operation, and disposal of High Assurance Cryptographic Equipment. The cryptographic liaison can be contacted by email at cryptohelpdesk@gcsb.govt.nz.
For general enquiries the NCSC can be contacted on info@ncsc.govt.nz.
Government Chief Information Security Officer
The Government Chief Information Security Officer (GCISO) is responsible for the strategic direction and prioritisation of the New Zealand Government’s approach to information security and offers services to protect the Government's most sensitive information.
The role was created in response to the ongoing evolution of the cyber threat environment, emerging vulnerabilities, and technological change for the New Zealand Government.
The GCISO role was established by the Te Kawa Mataaho Public Service Commission in 2018. In July 2022, the Public Service Commissioner formally appointed the GCISO as System Lead for Information Security.
The GCSB Director-General holds the role of GCISO.
The GCISO draws on the technical expertise, relationships, and unique insights of both the NCSC and the GCSB to uplift information security practice across government.
The objective of the GCISO is to uplift cyber resilience in the Public Service, and enable secure digital transformation through specific initiatives, which focus on:
- promoting standards and policy.
- providing guidance.
- promoting secure by design.
- technical advice.
- increasing service delivery.
- building assurance; and
- supporting the information security workforce.
The NZISM is a key part of the GCISO's standards setting role. It is developed by the NCSC as part of its support of the GCISO.
The GCISO coordinates its system leadership role with other Te Kawa Mataaho Public Service Commission appointed system leaders, particularly the Government Chief Digital Officer (GCDO) and the Government Chief Data Steward (GCDS).
Government System Leadership
Government Chief Digital Officer
The GCDO is the government system lead for digital. This role oversees the development and management of digital for the state sector.
The GCDO is responsible for:
- setting digital policy and standards,
- improving investments,
- establishing and managing services,
- developing capability, and
- system assurance (assuring digital government outcomes).
Government Chief Data Steward
The GCDS is the government system lead for data. This role supports the use of data as a resource across government to help deliver better services to New Zealanders.
The GCDS responds to new and emerging data issues, and ensures that government agencies have the capability and skills to maximise the value of data. This is achieved through setting data standards, establishing common capabilities, developing data policy, strategy, and planning.
Government Protective Security Lead
The Government Protective Security Lead (GPSL) is the functional lead for protective security.
The GPSL provides the formal, system-level, functional leadership for government protective security.
Government Chief Privacy Officer
The Government Chief Privacy Officer (GCPO) is the government practice lead for privacy. This role leads an all-of-government approach to privacy to raise public sector privacy maturity and capability.
The GCPO is responsible for:
- providing leadership by setting the vision for privacy across government,
- building capability by supporting agencies to lift their capability to meet their privacy responsibilities,
- providing assurance on public sector privacy performance, and
- engaging with the Office of the Privacy Commissioner and New Zealanders about privacy.
Government Procurement Lead
The Government Procurement Lead is responsible for strengthening leadership and oversight of suppliers and agencies in key procurement sectors. A core part of this role is helping to ensure that agencies collaborate around sourcing and purchasing common goods and services. New Zealand Government Procurement and Property supports the Chief Executive of MBIE in their role as Procurement system lead.
Procurement system leadership works towards a procurement system that delivers better value for New Zealand and helps people, communities and businesses to thrive. This includes redesigning and repositioning the government procurement system to:
- make it easy for government agencies and suppliers to work together.
- lift procurement capability.
- improve the visibility of procurement activities and system performance; and
- facilitate and coordinate cross-agency collaboration.
Other government organisations
Archives NZ Te Rua Mahara o te Kāwanatanga
Archives NZ is the regulator of information created by the public sector, and reports to Cabinet on the state of Government recordkeeping.
Controller and Auditor-General Tumuaki o te Mana Arotake
The Controller and Auditor-General has two business units, the Office of the Auditor-General, and Audit NZ. Together they give Parliament and the public an independent view of how public organisations are operating.
Department of Internal Affairs Te Tari Taiwhenua
The Department of Internal Affairs has a range of relevant functions, including digital identity and digital safety, and regulatory functions including spam prevention and messaging compliance and money laundering. DIA provides guidance to support government organisations to use generative AI, cloud, enterprise architecture, government domain names, and APIs.
Department of the Prime Minister and Cabinet Te Tari o te Pirimia me te Komiti Matua
The Department of the Prime Minister and Cabinet’s purpose is to advance an ambitious, resilient, and well-governed New Zealand. The National Security Group business unit provides leadership across New Zealand’s national security community towards a secure and resilient Aotearoa New Zealand. The DPMC works on the Christchurch Call, critical infrastructure, and the National Security Intelligence Priorities.
Ministry of Business, Innovation & Employment Hīkina Whakatutuki
The MBIE works to ensure that telecommunications markets operate efficiently, and the commerce and ICT infrastructure is well developed. It is responsible for maintaining a robust regulatory environment for the ICT sector, and works to improve broadband and mobile connectivity for New Zealanders.
Ministry of Foreign Affairs and Trade Manatū Aorere
MFAT ensures that New Zealander’s can live, do business, travel and communicate more safely at home and offshore.
New Zealand Police Ngā Pirihimana o Aotearoa
The Police can investigate cybercrime and harmful digital communications.
New Zealand Security Intelligence Service Te Pā Whakamarumaru
NZSIS’ mission is to keep NZ and New Zealanders safe and secure. The Director-General is the Government Protective Security Lead, and the NZSIS manages the Protective Security Requirements framework and maintains the Information Security Classification System.
Office of the Privacy Commissioner Te Mana Mātāpono Matatapu
The Office of the Privacy Commissioner works to develop and promote a culture in which personal information is protected and respected.
Public Services Commission Te Kawa Mataaho
The Public Services Commission monitors Public Service organisations and Chief Executives’ performance.
References
The following websites can be used to obtain additional information about the security of government systems:
| Organisation | Source |
| Archives New Zealand | https://archives.govt.nz |
| Audit New Zealand | https://auditnz.parliament.nz/ |
| Office of the Auditor-General | https://oag.parliament.nz/ |
| Department of Internal Affairs | |
| Department of Prime Minister and Cabinet | https://dpmc.govt.nz |
| Government Communications Security Bureau | https://gcsb.govt.nz |
| Ministry of Business, Innovation & Employment | https://mbie.govt.nz |
| Ministry of Foreign Affairs and Trade | https://mfat.govt.nz |
| National Cyber Security Centre | https://ncsc.govt.nz |
| New Zealand Security Intelligence Service | https://nzsis.govt.nz |
| New Zealand Police | https://police.govt.nz |
| Privacy Commissioner | https://privacy.org.nz |
| Protective Security Requirements | https://protectivesecurity.govt.nz |
| Public Service Commission | https://publicservice.govt.nz |
Rationale & Controls
Organisations providing information security services
Rationale
If security personnel and senior management are not aware of the role government organisations play with regards to information security they could be missing out on valuable insight and assistance in developing an effective information security posture for their agency.
Control System Classifications(s): All Classifications; Compliance: Must [CID:199]
Security personnel MUST familiarise themselves with the information security roles and services provided by New Zealand Government organisations.
Objective
Non-government organisations handling classified information implement the same information security and protective measures as government agencies.
Context
Scope
This section covers information on outsourcing information technology services and functions to contractors and commercial entities as well as providing those partners with necessary classified information in order to undertake their contracted duties.
Cloud computing
Cloud computing is a form of outsourcing information technology services and functions usually over the Internet. The requirements within this section for outsourcing equally apply to providers of cloud computing services.
PSR References
Additional information on third party service providers is supplied in the PSR.
| Reference | Title | Source |
| PSR Mandatory Requirements | GOV4, GOV5, INFOSEC1, INFOSEC2, PERSEC1, PERSEC2, PERSEC3, and PERSEC4 |
Home | Protective Security Requirements Security governance (GOV) | Protective Security Requirements Information security (INFOSEC) | Protective Security Requirements Personnel security (PERSEC) | Protective Security Requirements |
| PSR content protocols |
Management protocol for information security Management protocol for personnel security |
Management protocol for information security | Protective Security Requirements Management protocol for personnel security | Protective Security Requirements |
| PSR requirements sections |
Supply chain security |
Supply chain security | Protective Security Requirements |
| Managing specific scenarios |
Managing specific scenarios | Protective Security Requirements |
Rationale & Controls
Outsourcing information technology services and functions
Rationale
In the context of this section, outsourcing is defined as contracting an outside entity to provide essential business functions and processes that could be undertaken by the Agency itself.
Outsourcing may present elevated levels of risk and additional risks. Outsourcing therefore, requires greater consideration, demonstrable governance, and higher levels of assurance before committing to such contracts.
Rationale
A distinction is drawn between important business functions and the purchase of services such as power, water, building maintenance, stationery and telecommunications. These services are not usually provided by the agency itself.
Purchased services, as identified above, do NOT require accreditation or a third party review as defined in the NZISM. However, normal contract due diligence should be exercised before committing to these supply contracts.
Rationale
Contractors can be provided with classified information as long as their systems are accredited to an appropriate classification in order to process, store and communicate that information. Contractors and all staff with access to the classified systems must also be cleared to the level of the information being processed. This ensures that when they are provided with classified information that it receives an appropriate level of protection.
Rationale
New Zealand, in common with most developed countries, has agreements with other nations on information exchange on a variety of topics, including arms control, border control, biosecurity, policing and national security. The lead agency in each sector will usually be the controlling agency for each agreement. While the detail and nature of these agreements is sometimes classified, the agreements invariably require the protection of any information provided, to the level determined by the originator. Agencies that receive such information will be fully briefed by the relevant controlling agency or authority, before information is provided. It is important to note that there is no single list or source of such agreements.
Control System Classifications(s): All Classifications; Compliance: Must [CID:216]
Agencies engaging industry for the provision of off-site information technology services and functions MUST accredit the systems used by the contractor to at least the same minimum standard as the agency’s systems. This may be achieved through a third party review report utilising the ISAE 3402 Assurance Reports on Controls at a Third Party Service Organisation.
Control System Classifications(s): All Classifications; Compliance: Should Not [CID:217]
Agencies SHOULD NOT engage industry for the provision of off-site information technology services and functions in countries that New Zealand does not have a multilateral or bilateral security agreement with for the protection of classified information of the government of New Zealand. If there is any doubt, the agency’s CISO should be consulted.
Independence of ITSMs from outsourced companies
Rationale
If an agency engages an organisation for the provision of information technology services and functions, and where that organisation also provides the services of an Information Technology Security Manager, they need to ensure that there is no actual or perceived conflict of interest (See also Section 3.3 - Information Technology Security Manager).
Rationale
When an agency engages a company for the provision of information technology services and functions having a central point of contact for information security matters within the company will greatly assist with incident response and reporting procedures.
Control System Classifications(s): All Classifications; Compliance: Should [CID:221]
Where an agency has outsourced information technology services and functions, any ITSMs within the agency SHOULD be independent of the company providing the information technology services and functions.
Control System Classifications(s): All Classifications; Compliance: Should [CID:222]
Where an agency has outsourced information technology services and functions, they SHOULD ensure that the outsourced organisation provides a single point of contact within the organisation for all information assurance and security matters.
Developing a contractor management program
Rationale
The development of a contractor management program will assist the agency in undertaking a coordinated approach to the engagement and use of contractors for outsourcing and provision of information technology services and functions.
Control System Classifications(s): All Classifications; Compliance: Should [CID:225]
Agencies SHOULD develop a program to manage contractors that have been accredited for the provision of off-site information technology services and functions.
Objective
Agencies understand and manage their cloud services to ensure they are secure, effective and efficient.
Context
Scope
This section provides guidance on agency responsibilities when using cloud services.
It is important that agencies understand their responsibilities with respect to the use of cloud services. Agency official and classified information, regardless of the system that it is held in (including cloud services), is still required to be protected in accordance with Cabinet directives, the Protective Security Requirements (PSR), the NZISM, the New Zealand Government Security Classification System and with other government security requirements and guidance
Reference should also be made to the following sections in the NZISM:
Detailed controls for Cloud Computing are provided in Section 22.1 – Cloud Computing. Detailed controls for Public Cloud services are provided in Chapter 23 - Public Cloud Security.
Mandates, Directives and Requirements
In 2012, Cabinet directed government agencies to adopt public cloud services in preference to traditional IT systems. Offshore-hosted office productivity services were excluded [CAB Min (12) 29/8A]
In August 2013, the Government introduced their approach to cloud computing, establishing a ‘cloud first’ policy and an All-of-Government direction to cloud services development and deployment. This is enabled by the Cabinet Minute [CAB Min (13) 37/6B]. Under the ‘cloud first’ policy state service agencies are expected to adopt approved cloud services either when faced with new procurements, or a contract extension decision.
Cabinet also incorporated the cloud risk assessment process into the system-wide ICT assurance framework [CAB Min (13) 20/13].
The New Zealand Government ICT Strategy released in October 2015 requires agencies to outsource their IT functions using common capabilities and public cloud services where this was feasible and practical.
In 2014 The Government Chief Information Officer published Cloud Computing Information Security and Privacy Considerations. This guidance is designed to assist agencies systematically identify, analyse, and evaluate information security and privacy risks related to individual public cloud services.
In July 2016, new measures were confirmed to accelerate the adoption of public cloud services by New Zealand’s government agencies. The new measures complement existing policies and risk assessment processes and provide appropriate checks and balances.
Background
The adoption of cloud technologies and services, the hosting of critical data in the cloud and the risk environment requires that agencies exercise caution. Many cloud users are driven by the need for performance, scalability, resource sharing and cost saving so a comprehensive risk assessment is essential in identifying and managing jurisdictional, sovereignty, governance, assurance, technical and security risks.
Security requirements and drivers in the cloud differ significantly from traditional data centre environments requiring new security models and architectures. Key factors include:
- The dynamic nature of the cloud and its related infrastructure;
- No customer ownership or control of infrastructure;
- Limited visibility of architectures and transparency of operations;
- Shared (multi-tenanted) physical and virtual environments; and
- May require re-architecting of agency system to optimise use of cloud services.
While there is potential for significant benefit, flexibility and cost saving, any use of cloud services carries risk. All cloud computing decisions should be made on a case-by-case basis after a proper risk assessment, the agency technology architecture is developed and security is properly considered and incorporated.
There is also likely to be a significant mismatch in service-level agreements (SLAs) between existing systems and outsourcing arrangements and those of cloud-based services.
It is important to note that although agencies can outsource operational responsibilities to a service provider for implementing, managing and maintaining security controls, they cannot outsource their accountability for ensuring their data is appropriately protected, including any system or service decommissioning or termination.
The Government Chief Digital Officer (GCDO) has developed a risk and assurance framework for cloud computing, which agencies are required to follow when they are considering using cloud services.
Information Security and Zero Trust
Information security relates to the protection of information regardless of its form (electronic or physical). Within government, information security has traditionally been construed using the concepts of confidentiality, availability and integrity of information.
Relating these concepts to people who access, manage and use that information requires the use of methods to provide:
- Authentication;
- Authorisation; and
- Non-repudiation.
With the growth of the internet and cloud services, the proliferation of data and the growth in malicious and cyber-criminal activities, older methods of enabling information security are “fragile”, can be fragmented, and are in some cases, ineffective.
Zero Trust is a security concept based around the idea that systems and users should not be given access to any information without verification, even when they are connected to internal networks. Zero Trust looks to acknowledge that the previous concept and approach of using perimeter defences and providing free access within the secure perimeter is no longer practical or appropriate for securing information assets. As such, it should be replaced with robust authentication and verification steps being continuously performed.
The concept of Zero Trust provides a more complete means of providing information security in an internet and cloud environment. Understanding, planning for and preparing to adopt cloud services is an ideal time to incorporate Zero Trust concepts and principles into an agency’s information security policies, operations and information handling, processing storage and disposal.
References
Additional guidance on cloud services can be found at:
PSR References
Additional information on third party providers is provided in the PSR.
| Reference | Title | Source |
| PSR Mandatory Requirements |
GOV4, GOV5, INFOSEC1, INFOSEC2, PERSEC1, PERSEC2, PERSEC3 and PERSEC4 |
Home | Protective Security Requirements Security governance (GOV) | Protective Security Requirements Information security (INFOSEC) | Protective Security Requirements Personnel security (PERSEC) | Protective Security Requirements |
| PSR content protocols |
Management protocol for information security Management protocol for personnel security |
Management protocol for information security | Protective Security Requirements Management protocol for personnel security | Protective Security Requirements |
| PSR requirements sections |
Supply chain security |
Supply chain security | Protective Security Requirements |
| Managing specific scenarios |
Managing specific scenarios | Protective Security Requirements |
Rationale & Controls
Cloud Adoption Strategy
Rationale
Cloud technologies require a different mindset for the delivery of ICT services, as compared to traditional agency-owned IT servers. Increasingly, ICT will be available only in ‘as-a-service’ delivery models, which may lead to agencies adopting cloud services in an ad-hoc manner unless an overarching strategy is developed and put in place.
Rationale
This will introduce new and different risks, including:
- where information is located;
- where it is able to be accessed from;
- who is able to access information; and
- how ICT services are funded and sustained.
Rationale
Cloud providers are more likely to adopt modern security and development approaches, including agile development techniques (e.g. DevOps), Zero Trust Networking, serverless computing and continuous integration / continuous deployment (CI/CD) pipelines for automation. These approaches are likely to be incompatible with existing ICT processes that focus on legacy delivery models and may present significant challenges to agencies that are not adequately prepared.
Rationale
Developing a strategy that outlines how an agency will look to exploit the opportunities presented by cloud while managing the risks and change required in ICT governance and management processes is essential to the successful adoption of cloud services for agencies.
Control System Classifications(s): All Classifications; Compliance: Must [CID:7045]
Agencies intending to adopt public cloud technologies or services MUST develop a plan for how they intend to use these services. This plan can be standalone or part of an overarching ICT strategy.
Control System Classifications(s): All Classifications; Compliance: Should [CID:7046]
An agency’s cloud adoption plan SHOULD cover:
- Outcomes and benefits that the adoption of cloud technologies will bring;
- Risks introduced or mitigated through the use of cloud, and the agency’s risk tolerance;
- Financial and cost accounting models;
- Shared responsibility models;
- Cloud deployment models;
- Cloud security strategy;
- Resilience and recovery approaches;
- Data recovery on contract termination;
- Cloud exit strategy and other contractual arrangements; and
- A high level description of the foundation services that enable cloud adoption, including:
- User, device and system identity;
- Encryption and key management;
- Information management;
- Logging and alerting;
- Incident management;
- Managing privileged activities; and
- Cost management.
Zero Trust
Rationale
Zero Trust is becoming the de-facto approach to ICT system security and is recommended by GCSB as the approach agencies should take, particularly as part of the adoption of cloud services.
Zero Trust is a set of principles and outcomes, not an architecture or a solution. You cannot ‘buy’ Zero Trust.
Zero Trust is compatible with other ICT outcomes, such as improved access to information, increased agility and better security.
Key aspects of Zero Trust focus on:
- Visibility (through telemetry) and analytics of how services are functioning – this comes through as focus on monitoring, event gathering and machine learning based analysis; and
- Automation of service delivery and security actions.
Rationale
Public cloud services are often built following Zero Trust principles, and agencies will find adoption of this approach will lead to more successful security outcomes than trying to recreate legacy perimeter security controls in the cloud.
Control System Classifications(s): All Classifications; Compliance: Should [CID:7049]
Agencies intending to adopt public cloud technologies or services SHOULD incorporate Zero Trust philosophies and concepts.
Control System Classifications(s): All Classifications; Compliance: Should [CID:7050]
Agencies SHOULD leverage public cloud environment native security services as part of legacy system migrations, in preference to recreating application architectures that rely on legacy perimeter controls for security.
Risk Assessment
Rationale
The adoption of cloud technologies will introduce a wide range of technology and information system risks in addition to the risks that already exist for agency systems. It is vital that these additional risks are identified and assessed in order to select appropriate controls and countermeasures. Trust boundaries must be defined to assist in determining effective controls and where these controls can best be applied. The geographic location of agency data should be identified as this may include offshore data centres.
Control System Classifications(s): All Classifications; Compliance: Must [CID:255]
Agencies intending to adopt cloud technologies or services MUST conduct a comprehensive risk assessment, in accordance with the guidance provided by the Government Chief Digital Officer (GCDO) before implementation or adoption.
Control System Classifications(s): All Classifications; Compliance: Must [CID:256]
Agencies MUST ensure cloud risks for any cloud service adopted are identified, understood and formally accepted by the Agency Head or Chief Executive and the agency’s Accreditation Authority.
Security Architecture
Rationale
The adoption of cloud technologies will introduce a wide range of technology and information system risks in addition to the risks that already exist for agency systems. It is vital that these additional risks are identified and assessed in order to select appropriate controls and countermeasures.
Control System Classifications(s): All Classifications; Compliance: Should [CID:259]
Agencies intending to adopt cloud services SHOULD review and enhance existing security architectures and systems design to prudently manage the changed risk, technology and security environment in adopting cloud services.
Selection of Services
Rationale
A number of cloud related service, contracts and other arrangements have been negotiated on behalf of the New Zealand Government with a number of cloud service providers. Agencies must consider these services before negotiating individual contracts or supply contract with cloud service providers.
Control System Classifications(s): All Classifications; Compliance: Must [CID:4935]
Agencies MUST consider the use of any All of Government contracts with cloud service providers before negotiating individual contracts.
System Decommissioning and Contract Termination
Rationale
It is important that agencies understand how and where their data is processed, managed, stored, backed up and archived within the cloud service provider’s environment (systems architecture). This may result in multiple copies of agency data in several data centres, possibly also in several countries.
Rationale
When an agency system or service is decommissioned or a service provider’s contract terminated, it is important that agencies ensure data is returned to the agency and no copies are retained by the service provider.
Control System Classifications(s): All Classifications; Compliance: Should [CID:263]
Agency system architectures and supply arrangements and contracts SHOULD include provision for the safe return of agency data in the event of system or service termination or contract termination.
Objective
Agencies are prepared for the impacts that widespread availability of quantum computing will have on information security.
Context
Scope
This section provides information for agencies to assist with preparation for the impacts of quantum computing on information security, and more specifically impacts related to encryption.
Background
There has been a substantial amount of research on quantum computers – machines that exploit quantum mechanical phenomena to solve mathematical problems that are difficult or intractable for conventional computers. The pace of this research is accelerating.
The development of quantum computing is a rapidly advancing area with multiple innovations being announced regularly, often eclipsing previous forecasts.
Quantum computers are not expected to fully replace classical computers as quantum effects are currently useful only on particular tasks. However quantum computers will be able to rapidly solve highly complex problems, well beyond the capabilities of today’s supercomputers.
A prominent area of quantum computing applicability is in the field of cryptanalysis, and it is expected that they will be able to compromise or render ineffective many of the public-key cryptosystems currently in use.
It is important that agencies are aware of the potential impact developments in quantum computing are likely to have on critical security controls such as encryption. It is also important that they are preparing to act to minimise the disruptions that could be caused during migrations to post-quantum cryptography (cryptographic systems that remain secure after the widespread availability of quantum computing).
Currently there are no post-quantum cryptographic systems approved for use in the NZISM, however there are actions that agencies can undertake to prepare for the time when such systems are approved.
Post-Quantum Cryptographic Standards
International organisations are evaluating potential candidates for standardisation in post-quantum cryptography. GCSB will review applicable standards and consider them for incorporation into the NZISM when they are published.
When standards for quantum-resistant public key cryptography become available, GCSB may deprecate or withdraw support for existing classical cryptographic standards. Agencies should therefore be prepared to transition away from these algorithms possibly in the next 2-3 years, even though the standards to migrate to are still to be developed.
Until new quantum-resistant algorithms are standardised, agencies should maintain or strengthen their existing cryptographic position using the algorithms, protocols and key lengths specified in Chapter 17 - Cryptography.
References
Additional guidance on post-quantum cryptography can be found at:
| Reference | Title | Publisher | Source |
| Getting Ready for Post-Quantum Cryptography |
NIST National Institute for Standards and Technology |
https://nvlpubs.nist.gov/nistpubs/CSWP/NIST.CSWP.04282021.pdf [PDF, 401 KB] | |
| Post-Quantum Cryptography Project (NIST) |
NIST National Institute for Standards and Technology |
https://csrc.nist.gov/projects/post-quantum-cryptography | |
| Post-Quantum Cryptography | Department of Homeland Security (US DHS) | https://dhs.gov/quantum | |
|
Migration To Post-Quantum Cryptography |
National Cybersecurity Center of Excellence (US NCCoE) | https://nccoe.nist.gov/sites/default/files/library/project-descriptions/pqc-migration-project-description-final.pdf [PDF, 386 KB] |
Rationale & Controls
Post-Quantum Cryptography Preparation
Rationale
International organisations are in the process of developing standards for post-quantum cryptographic algorithms. The standards will be reviewed and incorporated into the NZISM as they are published.
Rationale
As standards are still under development the form of post-quantum cryptography is not fully determined at this point in time.
Rationale
It is recognised that providing guidance on the concrete and achievable steps that can be taken now to prepare for the transition to post-quantum cryptography will help ensure a smooth and efficient transition to any new standards that become available.
Control System Classifications(s): All Classifications; Compliance: Should [CID:7206]
Agencies SHOULD ensure they are aware of the latest developments in post-quantum cryptography. GCSB is tracking these developments and will continue to provide advice through the NZISM.
Control System Classifications(s): All Classifications; Compliance: Should [CID:7207]
Agencies SHOULD maintain an inventory of sensitive and critical datasets that must be secured for an extended amount of time. This will ensure datasets that may be at risk now and decrypted once a cryptographically relevant quantum computer is available are not secured solely through the use of quantum vulnerable cryptography.
Control System Classifications(s): All Classifications; Compliance: Should [CID:7208]
Agencies SHOULD conduct an inventory of systems using cryptographic technologies to determine the potential size and scope of future transition work once post-quantum cryptographic systems become available.
Control System Classifications(s): All Classifications; Compliance: Should [CID:7209]
Agencies SHOULD identify which systems in their inventory rely on public key cryptography and note them as quantum vulnerable in agency risk assessments.
Control System Classifications(s): All Classifications; Compliance: Should [CID:7210]
Agencies SHOULD determine a priority order for quantum vulnerable systems to be transitioned from classical cryptography to post-quantum cryptography.
Control System Classifications(s): All Classifications; Compliance: Should [CID:7211]
Agencies SHOULD consider the following factors when prioritising the quantum vulnerable systems:
- Is the system a high value asset based on agency requirements?
- Does the system protect sensitive information (e.g., key stores, passwords, root keys, signing keys, personal information, and classified information)?
- Do other systems (internal or external to the agency) depend on the cryptographic protections in place on the quantum vulnerable system?
- How long does the data need to be protected?
Control System Classifications(s): All Classifications; Compliance: Should [CID:7212]
Using the inventory and prioritisation information, agencies SHOULD develop a plan for system transitions upon publication of the new post-quantum cryptographic standard.
3. Information security governance - roles and responsibilities
Objective
The agency head is accountable for information security within their agency.
Context
Scope
This section covers the role of an agency head with respect to information security.
Chief executive officer /or other title
In some agencies and bodies, the person responsible for the agency or body may also be referred to as the CEO, Director General, Director or similar title specific to that agency. In such cases the policy for the agency head is equally applicable.
Devolving authority
When the agency head’s authority in this area has been devolved to a board, committee or panel, the requirements of this section relate to the chair or head of that body.
The Agency Head is also the Accreditation Authority for that agency. See Section 4.4 – Accreditation Framework.
Smaller agencies may not be able to satisfy all segregation of duty requirements because of scalability and small personnel numbers. In such cases, potential conflicts of interest should be clearly identified, declared and actively managed for the protection of both the individual and of the agency.
Refer also to Compliance By Smaller Agencies in 1.2.8 for information on joint approaches and resource pooling.
Rationale & Controls
Delegation of authority
Rationale
Where an agency head chooses to delegate their authority as the Agency’s Accreditation Authority they should do so with careful consideration of all the associated risks, as they remain responsible for the decisions made by their delegate.
Rationale
The most suitable choice for delegated authority is a senior executive who has an appropriate level of understanding of the security risks they are accepting on behalf of the agency.
Control System Classifications(s): All Classifications; Compliance: Must [CID:282]
Where the agency head devolves their authority the delegate MUST be at least a member of the Senior Executive Team or an equivalent management position.
Control System Classifications(s): All Classifications; Compliance: Should [CID:283]
When the agency head delegates their authority, the delegate SHOULD be a senior executive who understands the consequences and potential impact to the business of the acceptance of residual risk.
Control System Classifications(s): All Classifications; Compliance: Should [CID:284]
Where the head of a smaller agency is not able to satisfy all segregation of duty requirements because of scalability and small personnel numbers, all potential conflicts of interest SHOULD be clearly identified, declared and actively managed.
Support for information security
Rationale
Without the full support of the agency head, security personnel are less likely to have access to sufficient resources and authority to successfully implement information security within their agency.
Rationale
If an incident, breach or disclosure of classified information occurs in preventable circumstances, the relevant agency head will ultimately be held accountable.
Control System Classifications(s): All Classifications; Compliance: Must [CID:288]
The agency head MUST provide support for the development, implementation and ongoing maintenance of information security processes within their agency.
Objective
The Chief Information Security Officer (CISO) sets the strategic direction for information security within their agency.
Context
Scope
This section covers the role of a CISO with respect to information security within an agency.
Appointing a CISO
The requirement to appoint a member of the Senior Executive Team or an equivalent management position, to the role of CISO does not require a new dedicated position be created in each agency.
The introduction of the CISO role and associated responsibilities is aimed at providing a more meaningful title for a subset of the security executive’s responsibilities that relate to information security within their agency.
The CISO should bring accountability and credibility to information security management and appointees should be suitably qualified and experienced.
Where multiple roles are held by the CISO, conflicts of interest may occur particularly where operational imperatives conflict with security requirements. Good governance and assurance practices separates these roles. Where multiple roles are held by an individual, potential conflicts of interest should be clearly identified and a mechanism implemented to allow independent decision making in areas where conflict can occur.
PSR references
Relevant PSR requirements can be found at:
| Reference | Title | Source |
|
PSR Mandatory Requirements |
GOV1, GOV3, GOV4, GOV8, INFOSEC1, INFOSEC2, INFOSEC4, PERSEC1, PERSEC2, PERSEC3, and PERSEC4 |
Home | Protective Security Requirements Security governance (GOV) | Protective Security Requirements Information security (INFOSEC) | Protective Security Requirements Personnel security (PERSEC) | Protective Security Requirements |
|
PSR content protocols |
Management protocol for information security Management protocol for personnel security |
Management protocol for information security | Protective Security Requirements Management protocol for personnel security | Protective Security Requirements |
|
PSR requirements sections |
Build security awareness Self assessment & reporting Protective security roles & responsibilities
|
Building security awareness | Protective Security Requirements Self-assessment and reporting | Protective Security Requirements Roles and responsibilities | Protective Security Requirements |
Rationale & Controls
Requirement for a CISO
Rationale
The role of the CISO is based on industry and governance good practice, and relevant international standards, and has been introduced to ensure that information security is managed at the senior executive level within agencies. Without a CISO there is a risk that an agency may not be resourced to effectively manage information security.
Rationale
The CISO within an agency is responsible predominately for facilitating communications between security personnel, ICT personnel and business personnel to ensure alignment of business and security objectives within the agency.
Rationale
The CISO is also responsible for providing strategic level guidance for the agency security program and ensuring compliance with national policy, standards, regulations and legislation.
Rationale
Where multiple roles are held by the CISO, potential conflicts of interest should be identified and carefully managed so the agency is not disadvantaged.
Rationale
Conflicts of interest may also be apparent where the agency outsources the CISO function and that CISO deals with other vendors and organisations. In particular required availability, response times and related operational criteria should be identified and carefully managed to ensure the agency is not disadvantaged.
Control System Classifications(s): All Classifications; Compliance: Must [CID:307]
The CISO MUST be:
- cleared for access to all classified information processed by the agency’s systems, and
- able to be briefed into any compartmented information on the agency’s systems.
Control System Classifications(s): All Classifications; Compliance: Should [CID:308]
Agencies SHOULD appoint a person to the role of CISO or have the role undertaken by an existing person within the agency.
Control System Classifications(s): All Classifications; Compliance: Should [CID:309]
The CISO role SHOULD be undertaken by a member of the Senior Executive Team or an equivalent management position.
Control System Classifications(s): All Classifications; Compliance: Should [CID:310]
The CISO SHOULD be responsible for overseeing the management of security personnel within the agency.
Control System Classifications(s): All Classifications; Compliance: Should [CID:311]
Where multiple roles are held by the CISO any potential conflicts of interest SHOULD be identified and carefully managed.
Responsibilities – Reporting
Rationale
As the CISO is responsible for the overall management of information security within an agency it is important that they report directly to the agency head on any information security issues.
Control System Classifications(s): All Classifications; Compliance: Should [CID:314]
The CISO SHOULD report directly to the agency head on matters of information security within the agency.
Responsibilities – Security programs
Rationale
Without a comprehensive strategic level information security and security risk management program an agency will lack high-level direction on information security issues and may expose the agency to unnecessary risk.
Rationale
Working with system owners, assessors and accreditors will facilitate the determination of appropriate information security policies consistent with agency strategies, the requirements of the PSR and in particular the NZISM.
Control System Classifications(s): All Classifications; Compliance: Should [CID:317]
The CISO SHOULD develop and maintain a comprehensive strategic level information security and security risk management program within the agency aimed at protecting the agency’s official and classified information.
Control System Classifications(s): All Classifications; Compliance: Should [CID:318]
The CISO SHOULD be responsible for the development of an information security communications plan.
Control System Classifications(s): All Classifications; Compliance: Should [CID:319]
The CISO SHOULD create and facilitate the agency security risk management process.
Control System Classifications(s): All Classifications; Compliance: Should [CID:7084]
The CISO SHOULD work with system owners, system certifiers and system accreditors to determine appropriate information security policies for their systems and ensure consistency with the Protective Security Requirements (PSR) and in particular the relevant NZISM components.
Responsibilities – Ensuring compliance
Rationale
Without having a person responsible for ensuring compliance with the information security policies and standards within the agency, security measures of the agency are unlikely to meet minimum government requirements and may expose the agency to unnecessary risk.
Control System Classifications(s): All Classifications; Compliance: Should [CID:322]
The CISO SHOULD be responsible for establishing mechanisms and programs to ensure compliance with the information security policies and standards within the agency.
Control System Classifications(s): All Classifications; Compliance: Should [CID:323]
The CISO SHOULD be responsible for ensuring agency compliance with the NZISM through facilitating a continuous program of certification and accreditation of all agency systems.
Control System Classifications(s): All Classifications; Compliance: Should [CID:324]
The CISO SHOULD be responsible for the implementation of information security measurement metrics and key performance indicators within the agency.
Responsibilities – Coordinating security
Rationale
One of the core roles of the CISO is to ensure appropriate communication between business and information security teams within their agency. This includes interpreting information security concepts and language into business concepts and language as well as ensuring that business teams consult with information security teams to determine appropriate security measures when planning new business projects for the agency.
Control System Classifications(s): All Classifications; Compliance: Should [CID:327]
The CISO SHOULD facilitate information security and business alignment and communication through an information security steering committee or advisory board which meets formally and on a regular basis, and comprises key business and ICT executives.
Control System Classifications(s): All Classifications; Compliance: Should [CID:328]
The CISO SHOULD be responsible for coordinating information security and security risk management projects between business and information security teams.
Control System Classifications(s): All Classifications; Compliance: Should [CID:329]
The CISO SHOULD work with business teams to facilitate security risk analysis and security risk management processes, including the identification of acceptable levels of risk consistently across the agency.
Responsibilities – Working with ICT projects
Rationale
As the CISO is responsible for the development of the strategic level information security program within an agency they are best placed to advise ICT projects on the strategic direction of information security within the agency.
Rationale
As the CISO is responsible for the overall management of information security within an agency, they are best placed to recommend to the accreditation authority the acceptance of residual security risks associated with the operation of agency systems.
Control System Classifications(s): All Classifications; Compliance: Should [CID:333]
The CISO SHOULD provide strategic level guidance for agency ICT projects and operations.
Control System Classifications(s): All Classifications; Compliance: Should [CID:334]
The CISO SHOULD liaise with agency technology architecture teams to ensure alignment between security and agency architectures.
Responsibilities – Working with vendors
Rationale
Having the CISO coordinate the use of external information security resources will ensure that a consistent approach is being applied across the agency.
Control System Classifications(s): All Classifications; Compliance: Should [CID:337]
The CISO SHOULD coordinate the use of external information security resources to the agency including contracting and managing the resources.
Responsibilities – Budgeting
Rationale
Controlling the information security budget will ensure that the CISO has sufficient access to funding to support information security projects and initiatives.
Control System Classifications(s): All Classifications; Compliance: Should [CID:341]
The CISO SHOULD be responsible for controlling the information security budget.
Responsibilities – Information security incidents
Rationale
To ensure that the CISO is able to accurately report to the Agency Head on information security issues within their agency, it is important that they remain fully aware of all information security incidents within their agency.
Control System Classifications(s): All Classifications; Compliance: Should [CID:345]
The CISO SHOULD be fully aware of all information security incidents within the agency.
Responsibilities – Disaster recovery
Rationale
Restoring business-critical services to an operational state after a disaster is an important function of business continuity. As such it will need high level support from the CISO.
Control System Classifications(s): All Classifications; Compliance: Should [CID:348]
The CISO SHOULD coordinate the development of disaster recovery policies and standards within the agency to ensure that business-critical services are supported appropriately and that information security is maintained in the event of a disaster.
Responsibilities – Training
Rationale
To ensure personnel within an agency are actively contributing to the information security posture of the agency, an information security awareness and training program will need to be developed. As the CISO is responsible for information security within the agency they will need to oversee the development and operation of the program.
Control System Classifications(s): All Classifications; Compliance: Should [CID:351]
The CISO SHOULD be responsible for overseeing the development and operation of information security awareness and training programs within the agency.
Responsibilities – Providing security knowledge
Rationale
The CISO is not expected to be a technical expert on all information security matters; however, knowledge of national and international standards and good practice will assist in communicating with technical experts within their agency on information security matters
Control System Classifications(s): All Classifications; Compliance: Should [CID:354]
The CISO SHOULD provide authoritative security advice and have familiarity with a range of national and international standards and good practice.
Objective
Information Technology Security Managers (ITSM) provide information security leadership and management within their agency.
Context
Scope
This section covers the role of an ITSM with respect to information security within an agency.
Information technology security managers
ITSMs are executives within an agency that act as a conduit between the strategic directions provided by the CISO and the technical efforts of systems administrators. The main area of responsibility of an ITSM is that of the administrative and process controls relating to information security within the agency.
Rationale & Controls
Requirement for ITSMs
Rationale
When agencies outsource their ICT services, ITSMs should be independent of any company providing ICT services. This will prevent any conflict of interest for an ITSM in conducting their duties.
Rationale
Ensure that the agency has a point of presence at sites to assist with monitoring information security for systems and responding to any information security incidents.
Control System Classifications(s): All Classifications; Compliance: Must [CID:367]
Agencies MUST appoint at least one ITSM within their agency.
Control System Classifications(s): All Classifications; Compliance: Must [CID:368]
ITSMs MUST be:
- cleared for access to all classified information processed by the agency’s systems; and
- able to be briefed into any compartmented information on the agency’s systems.
Control System Classifications(s): All Classifications; Compliance: Should [CID:369]
Where an agency is spread across a number of geographical sites, it is recommended that the agency SHOULD appoint a local ITSM at each major site.
Control System Classifications(s): All Classifications; Compliance: Should [CID:370]
The ITSM role SHOULD be undertaken by personnel with an appropriate level of authority and training based on the size of the agency or their area of responsibility within the agency.
Control System Classifications(s): All Classifications; Compliance: Should Not [CID:371]
ITSMs SHOULD NOT have additional responsibilities beyond those needed to fulfil the role as outlined within this manual.
Responsibilities – Security programs
Rationale
As ITSMs undertake operational management of information security within an agency they can provide valuable input to the development of the information security program by the CISO.
Control System Classifications(s): All Classifications; Compliance: Should [CID:375]
ITSMs SHOULD work with the CISO to develop an information security program within the agency.
Control System Classifications(s): All Classifications; Compliance: Should [CID:376]
ITSMs SHOULD undertake and manage projects to address identified security risks.
Responsibilities – Working with ICT projects
Rationale
As ITSMs have knowledge of all aspects of information security they are best placed to work with ICT projects within the agency to identify and incorporate appropriate information security measures.
Control System Classifications(s): All Classifications; Compliance: Must [CID:379]
ITSMs MUST be responsible for assisting system owners to obtain and maintain the accreditation of their systems.
Control System Classifications(s): All Classifications; Compliance: Should [CID:380]
ITSMs SHOULD identify systems that require security measures and assist in the selection of appropriate information security measures for such systems.
Control System Classifications(s): All Classifications; Compliance: Should [CID:381]
ITSMs SHOULD consult with ICT project personnel to ensure that information security is included in the evaluation, selection, installation, configuration and operation of IT equipment and software.
Control System Classifications(s): All Classifications; Compliance: Should [CID:382]
ITSMs SHOULD work with agency enterprise architecture teams to ensure that security risk assessments are incorporated into system architectures and to identify, evaluate and select information security solutions to meet the agency’s security objectives.
Control System Classifications(s): All Classifications; Compliance: Should [CID:384]
ITSMs SHOULD be included in the agency’s change management and change control processes to ensure that risks are properly identified and controls are properly applied to manage those risks.
Control System Classifications(s): All Classifications; Compliance: Should [CID:385]
ITSMs SHOULD notify the Accreditation Authority of any significant change that may affect the accreditation of that system.
Responsibilities – Working with vendors
Rationale
The CISO will coordinate the use of external information security resources to the agency, whilst ITSMs will be responsible for establishing contracts and service-level agreements on behalf of the CISO.
Control System Classifications(s): All Classifications; Compliance: Should [CID:388]
ITSMs SHOULD liaise with vendors and agency purchasing and legal areas to establish mutually acceptable information security contracts and service-level agreements.
Responsibilities – Implementing security
Rationale
The CISO will set the strategic direction for information security within the agency, whereas ITSMs are responsible for managing the implementation of information security measures within the agency.
Control System Classifications(s): All Classifications; Compliance: Must [CID:391]
ITSMs MUST be responsible for ensuring the development, maintenance, updating and implementation of Security Risk Management Plans (SRMPs), Systems Security Plans (SSP) and any Standard Operating Procedures (SOPs) for all agency systems.
Control System Classifications(s): All Classifications; Compliance: Should [CID:392]
ITSMs SHOULD conduct security risk assessments on the implementation of new or updated IT equipment or software in the existing environment and develop treatment strategies if necessary.
Control System Classifications(s): All Classifications; Compliance: Should [CID:393]
ITSMs SHOULD select and coordinate the implementation of controls to support and enforce information security policies.
Control System Classifications(s): All Classifications; Compliance: Should [CID:394]
ITSMs SHOULD provide leadership and direction for the integration of information security strategies and architecture with agency business and ICT strategies and architecture.
Control System Classifications(s): All Classifications; Compliance: Should [CID:395]
ITSMs SHOULD provide technical and managerial expertise for the administration of information security management tools.
Responsibilities – Budgeting
Rationale
As ITSMs are responsible for the operational management of information security projects and functions within their agency, they will be aware of their funding requirements and can assist the CISO to develop information security budget projections and resource allocations.
Control System Classifications(s): All Classifications; Compliance: Should [CID:398]
ITSMs SHOULD work with the CISO to develop information security budget projections and resource allocations based on short-term and long-term goals and objectives.
Responsibilities – Reporting
Rationale
To ensure the CISO remains aware of all information security issues within their agency, and can brief their agency head when necessary, ITSMs will need to provide regular reports on policy developments, proposed system changes and enhancements, information security incidents and other areas of particular concern to the CISO.
Control System Classifications(s): All Classifications; Compliance: Should [CID:401]
ITSMs SHOULD coordinate, measure and report on technical aspects of information security management.
Control System Classifications(s): All Classifications; Compliance: Should [CID:402]
ITSMs SHOULD monitor and report on compliance with information security policies, as well as the enforcement of information security policies within the agency.
Control System Classifications(s): All Classifications; Compliance: Should [CID:403]
ITSMs SHOULD provide regular reports on information security incidents and other areas of particular concern to the CISO.
Control System Classifications(s): All Classifications; Compliance: Should [CID:404]
ITSMs SHOULD assess and report on threats, vulnerabilities, and residual security risks and recommend remedial actions.
Responsibilities – Auditing
Rationale
As system owners may not understand the results of audits against their systems ITSMs will need to assist them in understanding and responding to reported audit failures. ITSM's should also refer to 5.8 Independent Assurance Reports.
Control System Classifications(s): All Classifications; Compliance: Should [CID:407]
ITSMs SHOULD assist system owners and security personnel in understanding and responding to audit failures reported by auditors.
Responsibilities – Disaster recovery
Rationale
Whilst the CISO will coordinate the development of disaster recovery policies and standards within the agency, ITSMs will need to guide the selection of appropriate strategies to achieve the direction set by the CISO.
Control System Classifications(s): All Classifications; Compliance: Should [CID:410]
ITSMs SHOULD assist and guide the disaster recovery planning team in the selection of recovery strategies and the development, testing and maintenance of disaster recovery plans.
Responsibilities – Training
Rationale
The CISO will oversee the development and operation of information security awareness and training programs within the agency. ITSMs will arrange delivery of that training to personnel within the agency.
Control System Classifications(s): All Classifications; Compliance: Should [CID:413]
ITSMs SHOULD provide or arrange for the provision of information security awareness and training for all agency personnel.
Control System Classifications(s): All Classifications; Compliance: Should [CID:414]
ITSMs SHOULD develop technical information materials and workshops on information security trends, threats, good practices and control mechanisms as appropriate.
Responsibilities – Providing security knowledge
Rationale
ITSMs will often have an extensive knowledge of information security topics and can provide advice for the information security steering committee, change management committee and other agency and inter-agency committees.
Control System Classifications(s): All Classifications; Compliance: Should [CID:418]
ITSMs SHOULD maintain a current and up-to-date security knowledge base comprising of a technical reference library, security advisories and alerts, information on information security trends and practices, and relevant laws, regulations, standards and guidelines.
Control System Classifications(s): All Classifications; Compliance: Should [CID:419]
ITSMs SHOULD provide expert guidance on security matters for ICT projects.
Control System Classifications(s): All Classifications; Compliance: Should [CID:420]
ITSMs SHOULD provide technical advice for the information security steering committee, change management committee and other agency and inter-agency committees as required.
Responsibilities
Rationale
ITSMs are generally considered the information security experts within an agency and as such their contribution to improving the information security of systems, providing input to agency ICT projects, assisting other security personnel within the agency, contributing to information security training and responding to information security incidents is a core aspect of their work.
Rationale
An ITSM is likely to have the most up to date and accurate understanding of the threat environment relating to systems. As such, it is essential that this information is passed to system owners to ensure that it is considered during accreditation activities.
Control System Classifications(s): All Classifications; Compliance: Should [CID:424]
The ITSM SHOULD keep the CISO and system owners informed with up-to-date information on current threats.
Objective
All systems are allocated a system owner who has responsibility for the overall operation, including obtaining and maintaining any certification and accreditation, of the allocated system(s).
Context
Scope
This section covers the role that system owners undertake with respect to information security.
System owners are responsible for the overall operation of the system, including any outsourced services such as support, telecommunications and cloud.
System owners MUST ensure their systems are certified and accredited to meet their agency’s operational requirements and that this status in maintained.
Assertions in Certification and Accreditation
Originating in financial auditing, assertions are now widely used as the basis for assurance processes covering a wide range of business activities and the related technology.
Assertions are formal statements by management or system owners. They are claims on the completeness, accuracy and validity of events, presentations, disclosure, transactions and related assurance, risk and governance aspects of certification and accreditation.
It is the responsibility of the management (or system owner) to prepare and validate assertions relating to the governance, assurance and security of information systems, in accordance with national policy and related standards.
When such assertions are made it means management (or system owners) have presented and disclosed information appropriately giving a true, fair and balanced view of the activities. In preparing assertions, implicit and explicit claims are made on the validity and completeness of the assertions.
Assertions are typically characterised as follows:
Transactions and events
- Occurrence — the activities recorded have actually taken place.
- Completeness — all aspects are properly recorded.
- Accuracy — the assets and activities are accurately allocated and recorded.
- Cutoff — the activities have been recorded in the correct time period.
- Classifications — are accurate and appropriate.
Position on project completion
- Existence — assets, liabilities and equity balances exist.
- Rights and Obligations — the entity legally controls rights to its assets and its liabilities and accurately records obligations.
- Completeness — all aspects are properly recorded.
- Valuation and Allocation — costs and assets appropriately valued and allocated.
Presentation and disclosure
- Occurrence — the events and implementations have actually occurred.
- Rights and Obligations — contracts, licences, support and supply agreements
- Completeness — all disclosures have been included in the statements.
- Classification — statements are clear and appropriately presented.
- Accuracy and Valuation — information is disclosed at the appropriate amounts.
Rationale & Controls
Requirement for system owners
Rationale
The system owner is responsible for the overall operation of the system, including any directly related support or outsourced service such as cloud. They may delegate the day-to-day management and operation of the system to a system manager or managers.
Rationale
All systems should have a system owner in order to ensure IT governance processes are followed and that business requirements are met.
Rationale
It is strongly recommended that a system owner be a member of the Senior Executive Team or in an equivalent management position, however this does not imply that the system manager(s) should also be at such a level.
Control System Classifications(s): All Classifications; Compliance: Must [CID:442]
Each system MUST have a system owner who is responsible for the operation and maintenance of the system.
Control System Classifications(s): All Classifications; Compliance: Should [CID:443]
System owners SHOULD be a member of the Senior Executive Team or an equivalent management position, for large or critical agency systems.
Accreditation responsibilities
Rationale
The system owner is responsible for the operation of their system and as such they need to ensure that systems are accredited to meet the agency’s operational requirements. If modifications are undertaken to a system the system owner will need to ensure that the changes are undertaken in an appropriate manner, documented adequately and that any necessary reaccreditation activities are completed.
Control System Classifications(s): All Classifications; Compliance: Must [CID:446]
System owners MUST obtain and maintain accreditation of their system(s).
Documentation responsibilities
Rationale
The system owner is responsible for ensuring the development, maintenance and implementation of Systems Information Security documentation, in particular the Security Risk Management Plans (SRMPs), System Security Plans (SSPs) and Standard Operating Procedures (SOPs).
Rationale
The system owner should involve security personnel in the process of developing, redeveloping or updating Systems Information Security documentation, to ensure that a holistic approach to information security is mapped to the system owner’s understanding of security risks for their specific system. Information security documentation is detailed in Chapter 5 - Information Security documentation. Refer also to Chapter 4 - System Certification and Accreditation.
Control System Classifications(s): All Classifications; Compliance: Must [CID:449]
System owners MUST ensure the development, maintenance and implementation of complete, accurate and up to date Information Security documentation for systems under their ownership. Such actions MUST be documented.
Control System Classifications(s): All Classifications; Compliance: Must [CID:450]
System Owners MUST involve the ITSM in the redevelopment and updates of the Information Security documentation.
Objective
System users comply with information security policies and procedures within their agency.
Context
Scope
This section covers the role that system users undertake with respect to information security.
Types of system users
This section covers responsibilities for all system users i.e. users with general access (general users), and users with privileged access (privileged users).
Rationale & Controls
Responsibilities of system users
Rationale
If agencies fail to develop and maintain a security culture where system users are complying with relevant security policies and procedures for the systems they are using, there is an increased security risk of a system user unwittingly assisting with an attack against a system.
Rationale
Security policies, procedures and mechanisms aim to cover all situations that may arise within an agency. However there may be legitimate reasons for a system user to bypass security policies, procedures or mechanisms. If this is the case, the system user MUST seek formal authorisations from the CISO or the ITSM (if this authority has been specifically delegated to the ITSM) before any actions are undertaken.
Control System Classifications(s): All Classifications; Compliance: Must [CID:466]
All system users MUST comply with the relevant security policies and procedures for the systems they use.
Control System Classifications(s): All Classifications; Compliance: Must [CID:467]
All system users MUST:
- protect account authenticators at the same classification of the system it secures;
- not share authenticators for accounts without approval;
- be responsible for all actions under their accounts; and
- use their access to only perform authorised tasks and functions.
Control System Classifications(s): All Classifications; Compliance: Must [CID:468]
System users that need to bypass security policies, procedures or mechanisms for any reason MUST seek formal authorisation from the CISO or the ITSM if this authority has been specifically delegated to the ITSM.
4. System Certification and Accreditation
Objective
Executives and Security Practitioners understand and enforce the use of the Certification and Accreditation (C&A) process and its role in information security governance and assurance.
Context
Scope
This section provides a short, high-level description of the C&A process.
This section must be read in conjunction with the Roles and Responsibilities described in Chapter 3. Subsequent sections of this chapter describe elements of the C&A process in more detail.
The Process
Certification and Accreditation is a fundamental governance and assurance process, designed to provide the Board, Chief Executive and senior executives confidence that information and its associated technology are well-managed, that risks are properly identified and mitigated and that governance responsibilities can demonstrably be met. It is essential for credible and effective information assurance governance.
C&A has two important stages where certification must be completed before accreditation can take place. It is based on an assessment of risk, the application of controls described in the NZISM and determination of any residual risk.
Certification and Accreditation are separate and distinct elements, demonstrate segregation of duties and assist in managing any potential conflicts of interest. These are important attributes in good governance systems.
The acceptance of residual risk lies with the Chief Executive of each agency, or lead agency where sector, multi-agency or All-of-Government (AoG) systems are implemented.
An exception applies where High Assurance Cryptographic Equipment (HACE) is required or caveated or compartmented information is processed, stored or communicated. In this case the Director-General, GCSB is the Accreditation Authority.
The complete C&A process has several elements and stages, illustrated in the Block Diagram at the end of this section.
Key Participants
There are four groups of participants:
- System Owners, responsible for the design, development, system documentation and system maintenance, including any requests for recertification or reaccreditation.
- The Certification Authority, responsible for the review of information and documentation provided by the system owner to ensure the ICT system complies with minimum standards and the agreed design.
- The Assessor or Auditor, who will conduct inspections, audits and review as instructed by the Certification Authority.
- The Accreditation Authority will consider the recommendation of the Certification Authority. If the level of residual risk is acceptable, the Accreditation Authority will issue the system accreditation (the formal authority to operate a system).
Certification
Certification is the assertion that an ICT system including any related or support services such as Telecommunications or cloud comply with the minimum standards and controls described in the NZISM, any relevant legislation and regulation and other relevant standards. It is based on a comprehensive evaluation or systems audit. This process is described in Section 4.2 – Conducting Certifications.
Certification is evidence that due consideration has been paid to risk, security, functionality, business requirements and is a fundamental part of information systems governance and assurance.
Certification Authorities
For all agency information systems the certification authority is the CISO unless otherwise delegated by the Agency Head.
For external organisations or service providers supporting agencies, the certification authority is the CISO of the agency.
For multi-national, multi-agency, and AoG systems the certification authority is determined by a formal agreement between the parties involved. Within NZ this is usually the lead agency.
Accreditation
Accreditation is the formal authority to operate a system, evidence that governance requirements have been addressed and that the Chief Executive has fulfilled the requirement to manage risk on behalf of the organisation and stakeholders. This element of the C&A process is described in Section 4.4 – Accreditation Framework.
Accreditation ensures that either sufficient security measures have been put in place to protect information that is processed, stored or communicated by the system or that deficiencies in such measures have been identified, assessed and acknowledged, including the acceptance of any residual risk.
Accreditation Authority
For agencies the Accreditation Authority is the agency head or their formally authorised delegate.
For multi-national, multi-agency systems or AoG systems, the Accreditation Authority is determined by a formal agreement between the parties involved.
In all cases the Accreditation Authority will be at least a senior executive who has an appropriate level of understanding of the security risks they are accepting on behalf of the agency.
Depending on the circumstances and practices of an agency, the agency head could choose to delegate their authority to multiple senior executives who have the authority to accept security risks for the specific business functions within the agency.
Conflicts of Interest
A conflict of interest is a situation in which a person has duties or responsibilities to more than one person, organisation or elements of a process, but is placed in a position where they cannot do justice to all. This includes, for example, when an individual's vested interests or concerns are inconsistent with organisational outcomes, or when an official has conflicting responsibilities. In the context of the C&A process, a conflict of interest can occur when an individual has multiple roles, such as being both the system owner and the Accreditation Authority.
A conflict of interest has the potential to undermine impartiality and integrity of a process and the people involved in a process. It will also undermine the integrity of governance and information assurance derived from the C&A process.
Conflicts of interest are normally managed though segregation of duties, the division of roles and responsibilities in order to reduce the ability or opportunity for an individual to compromise a critical process. Segregation of duties also reduces errors of interpretation or judgement and better manages risk.
It is important to note that in the C&A process in the NZISM, the Certification Authority, System Owner and Accreditation Authority are independent of each other. In smaller agencies, the Assessor may also be the Certification Authority. Ideally this role will also be segregated.
Penetration Testing
Penetration tests are an effective method of identifying vulnerabilities in a system or network, and testing existing security measures and the implementation of controls. Penetration testing is also very useful in validating the effectiveness of the defensive mechanisms. This testing provides an increased level of assurance when system certification and accreditation is undertaken. It also demonstrates prudent risk management.
A penetration test usually involves the use of intrusive methods or attacks conducted by trusted individuals, methods similar to those used by intruders or hackers. Care must be taken not to adversely affect normal operations while these tests are conducted.
Organisations may conduct their own tests and regular simple tests are effective in maintaining the organisation’s security posture. Because of the level of expertise required to effectively conduct more complex testing, comprehensive penetration tests are often outsourced to specialist organisations.
Penetration tests can range from simple scans of IP addresses in order to identify devices or systems offering services with known vulnerabilities, to exploiting known vulnerabilities that exist in an unpatched operating system, applications or other software. The results of these tests or attacks are recorded, analysed, documented and presented to the owner of the system. Any deficiencies should then be addressed.
System Certification and Accreditation Diagram

References
Additional information relating to systems governance, certification and accreditation can be found at:
| Reference | Title | Publisher | Source |
|
Office of the Auditor-General - Managing conflicts of interest: A Guide for the public sector |
Office of the Auditor-General | https://oag.parliament.nz/2020/conflicts/docs/conflicts-of-interest.pdf [PDF, 445 KB] | |
|
ISO/IEC 27000:2018 |
Information technology -- Security techniques -- Information security management systems -- Overview and vocabulary |
ISO |
ISO - ISO/IEC 27000:2018 - Information technology — Security techniques — Information security management systems — Overview and vocabulary |
|
ISO/IEC 27001:2013 |
Information technology -- Security techniques -- Information security management systems -- Requirements |
ISO | ISO - ISO/IEC 27001:2013 - Information technology — Security techniques — Information security management systems — Requirements |
|
ISO/IEC 27002:2022 |
Information security, cybersecurity, and privacy protection — Information security controls | ISO | ISO - ISO/IEC 27002:2022 - Information security, cybersecurity and privacy protection — Information security controls |
|
ISO/IEC 27006:2015 |
Information Technology – Security Techniques - Requirements for bodies providing audit and certification of information security management systems |
ISO |
ISO - ISO/IEC 27006:2015 - Information technology — Security techniques — Requirements for bodies providing audit and certification of information security management systems |
|
ISO/IEC 27007:2020 |
Information Technology – Security Techniques - Guidelines for information security management systems auditing |
ISO |
ISO - ISO/IEC 27007:2020 - Information security, cybersecurity and privacy protection — Guidelines for information security management systems auditing |
|
NIST SP 800-37 Rev. 1, Feb 2010 |
Guide for Applying the Risk Management Framework to Federal Information Systems: A Security Life Cycle Approach |
NIST | http://nvlpubs.nist.gov/nistpubs/SpecialPublications/NIST.SP.800-37r1.pdf [PDF, 1.51 MB] |
| NIST SP 800-171, Feb 2020 | Protecting Controlled Unclassified Information in Nonfederal Information Systems and Organizations | NIST | http://nvlpubs.nist.gov/nistpubs/SpecialPublications/NIST.SP.800-171r2.pdf [PDF, 880 KB] |
|
Mitre Engineering Guide - Create and Assess Certification and Accreditation Strategies |
MITRE | ||
| RAND National Defense Research Institute - Implications of Aggregated DoD Information Systems for Information Assurance Certification and Accreditation | RAND Corporation | http://www.rand.org/content/dam/rand/pubs/monographs/2010/RAND_MG951.pdf [PDF, 662 KB] | |
| An Introduction to Certification and Accreditation | SANS Institute | https://www.sans.org/white-papers/1259/ | |
|
A Certification and Accreditation Plan for Information Systems Security Programs (Evaluating the Eff) |
SANS Institute | https://www.sans.org/white-papers/597/ | |
|
SANS Institute InfoSec Reading Room, Conducting a Penetration Test on an Organization, |
SANS Institute | https://www.sans.org/white-papers/67/ | |
|
Managing Conflict of Interest in the Public Service - OECD GUIDELINES AND COUNTRY EXPERIENCES |
OECD | http://www.oecd.org/gov/ethics/48994419.pdf [PDF, 2.59 MB] | |
| Data Security Standard (DSS) Information Supplement, March 2008, PCI Security Standards Council, | PCI Security Standards | https://www.pcisecuritystandards.org/documents/information_supplement_11.3.pdf [PDF, 1.44 MB] | |
| OWASP Top Ten for 2021 | OWASP | OWASP Top Ten | OWASP Foundation | |
| OWASP Web security testing guide | OWASP | OWASP Web Security Testing Guide | OWASP Foundation | |
| International Standard on Assurance Engagements (ISAE) 3402 | Assurance Reports on Controls at a Service Organization | International Federation of Accountants (IFAC) | https://www.ifac.org/system/files/downloads/b014-2010-iaasb-handbook-isae-3402.pdf [PDF, 212 KB] |
PSR references
Relevant PSR requirements can be found at:
Objective
The security posture of the organisation has been incorporated into its system security design, controls are correctly implemented, are performing as intended and that changes and modifications are reviewed for any security impact or implications.
Context
Scope
This section covers information on the process of undertaking a certification as part of the accreditation process for a system.
Certification
Certification is the assertion that a given ICT system complies with minimum standards and the agreed design. It is based on a comprehensive evaluation and may involve:
- development and review of security documentation;
- assurance over externally provided services such as Telecommunications and Cloud;
- a physical inspection;
- a technical review of the system and environment; and/or
- technical testing.
Certification is a prerequisite for accreditation. The Accreditation Authority for a specific system MUST NOT accredit that system until all relevant certifications have been provided.
Certification outcome
The outcome of certification is a certificate to the system owner acknowledging that the system has been appropriately audited and that the findings have been found to be of an acceptable standard.
Certification authorities
For all agency information systems the certification authority is the CISO unless otherwise delegated by the Agency Head.
For external organisations or service providers supporting agencies, the certification authority is the CISO of the agency.
For multi-national, multi-agency, and AoG systems the certification authority is determined by a formal agreement between the parties involved. Within NZ this is usually the lead agency.
References
Additional information relating to system auditing is contained in:
| Reference | Title | Publisher | Source |
| ISO/IEC 27006:2015 |
Information Technology – Security Techniques - Requirements for bodies providing audit and certification of information security management systems |
ISO |
https://www.iso.org/standard/62313.html
|
|
ISO/IEC 27007:2020 |
Information Technology – Security Techniques - Guidelines for information security management systems auditing |
ISO |
https://www.iso.org/standard/77802.html
|
|
ISO 19011:2018 |
Guidelines for auditing management systems |
ISO |
|
|
AS/NZ ISO 19011:2019 |
Guidelines for auditing management systems |
Standards NZ |
Rationale & Controls
Certification Audit
Rationale
The purpose of a Certification Audit is to assess the actual implementation and effectiveness of controls for a system against the agency’s risk profile, security posture, design specifications, agency policies and compliance with the Protective Security Requirements (PSR) and in particular the relevant NZISM components.
Rationale
The extent and scope of the Certification Audit should consider the feasibility and cost-effectiveness of the audit against the risks and benefits of the system under review. Major or high-risk systems will require more detailed and extensive review than low-risk or minor systems. See also Section 4.3 Conducting Audits.
Control System Classifications(s): All Classifications; Compliance: Must [CID:535]
All systems MUST undergo an audit as part of the certification process.
Certification decision
Rationale
To award certification for a system the certification authority will need to be satisfied that the selected controls are appropriate, are consistent with the Protective Security Requirements (PSR) and in particular the relevant NZISM components, have been properly implemented and are operating effectively.
Rationale
To cater for the different responsibilities for physical and technical Certification & Accreditation, separate reports and recommendations may be required.
Rationale
Certification acknowledges only that controls were appropriate, properly implemented and are operating effectively. Certification does NOT imply that the residual security risk is acceptable or an approval to operate has been granted.
Control System Classifications(s): All Classifications; Compliance: Must [CID:540]
The certification authority MUST accept that the controls are appropriate, effective and comply with the Protective Security Requirements (PSR) and in particular the relevant NZISM components, in order to award certification.
Residual security risk assessment
Rationale
The purpose of the residual security risk assessment is to assess the risks, controls and residual security risk relating to the operation of a system. In situations where the system is non-conformant, the system owner may have taken corrective actions. The residual risk may not be great enough to preclude a certification authority recommending to the Accreditation Authority that accreditation be awarded but the risk MUST be acknowledged and appropriate qualifications or limitations documented.
Control System Classifications(s): All Classifications; Compliance: Should [CID:543]
Following the audit, the certification authority SHOULD produce an assessment for the Accreditation Authority outlining the residual security risks relating to the operation of the system and a recommendation on whether to award accreditation or not.
Objective
The effectiveness of information security measures for systems is periodically reviewed and validated.
Context
Scope
This section covers information on the process of undertaking a certification and accreditation audit.
Audit objectives, scope and criteria
The aim of an audit is to review and assess:
- the risk identification and assessment;
- design and complexity (including the system and security architectures);
- any available assurance reports on support or outsourced services;
- controls selection;
- actual implementation and effectiveness of controls for a system; and
- supporting information security documentation.
Only information that is verifiable should be accepted as audit evidence. Audit evidence should be recorded.
Audit outcome
The outcome of an audit is a report of compliance and control effectiveness for the certification authority outlining areas of non-compliance for a system and any suggested remediation actions.
Part of this audit is an assessment of whether the control systems adequately identify and address risk and information security requirements.
Who can assist with an audit
A number of other agencies and personnel within agencies are often consulted during an audit. Agencies or personnel that can be consulted on physical security aspects of information security may include:
- The NZSIS for Physical Security;
- GCSB for TOP SECRET sites and Sensitive Compartmented Information Facilities (SCIFs);
- MFAT for systems located at overseas posts and missions;
- The Chief Security Officer (CSO) may be consulted on personnel and physical security aspects of information security;
- The CISO, ITSM or communications security officer may be consulted on COMSEC aspects of information security; and
- The ITSM and System Owner on aspects of secure system design configuration and operation.
Independent audits
An audit may be conducted by agency auditors or an independent security organisation.
Audit Evidence
Audit evidence can be obtained from documentation described in Chapter 5 – Information Security Documentation.
Other sources may include:
|
Source |
|
|
Agency Strategies and Statements of Intent. |
Any additional process documentation referenced in the documentation described in the NZISM Chapter 5. |
|
Third party service provider agreements. |
Independent risk assessments or security evaluations, such as penetration tests by an internal team or an external organization. |
|
The agency risk identification and assessment process. |
Any internal audit reports, assessments and reviews. |
|
Any statements of applicability. |
Any relevant incident reports. |
Audit evidence reliability
The reliability of audit evidence is influenced by its source, nature and the circumstances under which the evidence is gathered. In general terms documentary evidence is more reliable than oral evidence, self-generated evidence less reliable than evidence gathered elsewhere and externally generated evidence is more reliable than internally generated evidence as internally generated evidence may be more susceptible to selective presentation.
Confirmation should be obtained that:
- Risk owners have been identified; and
- Each risk owner has sufficient accountability and authority to manage their identified risks.
Audit evidence can be gathered through the following methods in order of preference:
|
Method |
Description |
|
Inspection |
Physical inspections can provide an independent confirmation of the physical condition of the site or systems, its implementation and its management. |
|
Analytical review |
Reviews of records and documents will provide evidence of varying degrees of reliability depending on their nature and source. A review of the risk identification and selection of risk treatments is invaluable. |
|
Enquiry |
Here audit evidence is gathered by interview. Enquiries can be formal or informal and oral or written. It is essential that the auditor creates a written record of any enquiries conducted. |
|
Observation |
Observation of operations or procedures being performed by others with the aim of determining the manner of its performance only at that particular time. This may include checks on system configurations, change management processes or other key elements. |
|
Computations |
Rarely used for non-financial records but may include, for example, asset registers and validation of holdings of accountable equipment and software. |
Audit evidence sufficiency
The Sufficiency is the measure of the quality (not the quantity) of audit evidence. It is important, however, that a balance is struck between the extent of the audit, the nature of the system under review, agency risk and the cost, effort and benefit of the audit. Sufficient evidence should be obtained to allow the auditor to be able to draw reasonable conclusions on which to base the audit opinion. For evidence to be deemed sufficient, the following aspects should be considered:
- Materiality. Materiality is the threshold where any distorted, missing and incorrect information is likely to have an impact on the risk and security of a system. Where it becomes clear that there are material deficiencies in the evidence presented more substantive tests may be required or the audit suspended until corrective action has been taken by the agency.
- Risk assessment: It is almost impossible to validate every risk identification and selection of risk treatments. For larger systems a more practical approach may be to validate the identification and treatment of major risks and use sampling techniques for the balance.
- Economy: Before gathering or requesting additional audit evidence, it is important to consider whether or not it is feasible or cost-effective to generate this evidence against the benefits, assessed value and time required.
References
Further references can be found at:
| Reference | Title | Publisher | Source |
|
AS/NZ ISO 19011:2019 |
Guidelines for auditing management systems |
Standards NZ |
https://standards.govt.nz/ |
|
ISO 19011:2018 |
Guidelines for auditing management systems |
ISO | https://www.iso.org/standard/70017.html |
|
ISO/IEC 27000:2018 |
Information technology -- Security techniques -- Information security management systems -- Overview and vocabulary |
ISO | |
|
ISO/IEC 27001:2013 |
Information technology -- Security techniques -- Information security management systems -- Requirements |
ISO | https://www.iso.org/standard/54534.html |
| ISO/IEC 27002:2022 |
Information security, cybersecurity and privacy protection — Information security controls |
ISO | |
| ISO/IEC 27006:2015 | Information Technology – Security Techniques- Requirements for bodies providing audit and certification of information security management systems | ISO | https://www.iso.org/standard/62313.html |
| ISO/IEC 27007:2020 | Information Technology – Security Techniques - Guidelines for information security management systems auditing | ISO | https://www.iso.org/standard/77802.html |
| International Standard On Auditing (New Zealand) 500 | Audit Evidence |
External Reporting Board, NZ Audit and Assurance Standards Board |
https://xrb.govt.nz/standards-for-assurance-practitioners/auditing-standards/isa-nz-500/ |
PSR references
| Reference | Title | Source |
|
PSR Mandatory Requirements |
GOV3, GOV8, INFOSEC1, INFOSEC2, INFOSEC3 and INFOSEC4 |
Home | Protective Security Requirements Security governance (GOV) | Protective Security Requirements Information security (INFOSEC) | Protective Security Requirements |
|
PSR content protocols |
Management protocol for information security |
Management protocol for information security | Protective Security Requirements |
|
PSR requirements sections |
Self assessment & reporting |
Self-assessment and reporting | Protective Security Requirements |
|
Managing specific scenarios |
Managing specific scenarios | Protective Security Requirements | Transacting online with the public |
Rationale & Controls
Independence of auditors
Rationale
As there can be a perceived conflict of interest in the system owner assessing the security of their own system it is important that the auditor is demonstrably independent. This does not preclude an appropriately qualified system owner from assessing the security of a system that they are not responsible for.
Control System Classifications(s): All Classifications; Compliance: Should [CID:562]
Agencies SHOULD ensure that auditors conducting audits are able to demonstrate independence and are not also the system owner or certification authority.
Audit preparation
Rationale
Ensuring that the system owner has approved the system architecture and associated information security documentation will assist auditors in determining the scope of work for the first stage of the audit.
Control System Classifications(s): All Classifications; Compliance: Must [CID:565]
Prior to undertaking the audit the system owner MUST approve the system architecture and associated information security documentation.
Audit (first stage)
Rationale
Auditing against the risk assessment and subsequent controls selection is preferable to a ‘checklist’ approach where all controls in the NZISM are checked for selection and implementation irrespective of applicability.
Rationale
The purpose of the first stage of the audit is to determine that the system and security architecture (including information security documentation) is based on sound information security principles and has addressed all applicable controls from this manual. During this stage the statement of applicability for the system will also be assessed along with any justification for non-compliance with applicable controls from this manual.
Rationale
Without implementing the controls for a system their effectiveness cannot be assessed during the second stage of the audit.
Control System Classifications(s): All Classifications; Compliance: Must [CID:569]
The SecPol, SRMP, SSP, SOPs and IRP documentation MUST be reviewed by the auditor to ensure that it is comprehensive and appropriate for the environment the system is to operate within.
Control System Classifications(s): All Classifications; Compliance: Must [CID:570]
The Information Security Policy (SecPol) MUST be reviewed by the auditor to ensure that all applicable controls specified in this manual are addressed.
Control System Classifications(s): All Classifications; Compliance: Should [CID:571]
The system and security architecture (including information security documentation) SHOULD be reviewed by the auditor to ensure that it is based on sound information security principles and meets information security requirements, including the NZISM.
Control System Classifications(s): All Classifications; Compliance: Should [CID:572]
The Information Security Policy (SecPol) SHOULD be reviewed by the auditor to ensure that policies have been developed or identified by the agency to protect classified information that is processed, stored or communicated by its systems.
Control System Classifications(s): All Classifications; Compliance: Should [CID:573]
The system owner SHOULD provide a statement of applicability for the system which includes the following topics:
- the baseline of this manual used for determining controls;
- controls that are, and are not, applicable to the system;
- controls that are applicable but are not being complied with; and
- any additional controls implemented as a result of the SRMP.
Implementing controls
Rationale
System testing is most effective on working systems. Desk checks have limited effectiveness in these situations.
Control System Classifications(s): All Classifications; Compliance: Must [CID:576]
Prior to undertaking any system testing in support of the certification process, the system owner MUST implement the controls for the system.
Audit (second stage)
Rationale
The purpose of the second stage of the audit is to determine whether the controls, as approved by the system owner and reviewed during the first stage of the audit, have been implemented correctly and are operating effectively.
Control System Classifications(s): All Classifications; Compliance: Must [CID:579]
The implementation of controls MUST be assessed to determine whether they have been implemented correctly and are operating effectively.
Control System Classifications(s): All Classifications; Compliance: Must [CID:580]
The auditor MUST ensure that, where applicable, a physical security certification has been awarded by an appropriate physical security certification authority.
Control System Classifications(s): All Classifications; Compliance: Should [CID:581]
The physical security certification SHOULD be less than three (3) years old at the time of the audit.
Report of compliance
Rationale
The report of compliance assists the certification authority in conducting a residual security risk assessment to assess the residual security risk relating to the operation of a system following the audit and any remediation activities the system owner may have undertaken.
Control System Classifications(s): All Classifications; Compliance: Must [CID:584]
The auditor MUST produce a report of compliance for the certification authority outlining areas of non-compliance for a system and any suggested remediation actions.
Objective
Accreditation is the formal authority for a system to operate, and an important element in fundamental information system governance. Accreditation requires risk identification and assessment, selection and implementation of baseline and other appropriate controls and the recognition and acceptance of residual risks relating to the operation of a system including any outsourced services such as Telecommunications or Cloud. Accreditation relies on the completion of system certification procedures.
Context
Scope
This section covers information on the accreditation framework for systems.
All types of government held information are covered, including Official Information and information subject to privacy requirements.
Rationale & Controls
Accreditation framework
Rationale
The development of an accreditation framework within the agency will ensure that accreditation activities are conducted in a repeatable and consistent manner across the agency and that consistency across government systems is maintained. This requirement is a fundamental part of a robust governance model and provides a sound process to demonstrate good governance of information systems.
Control System Classifications(s): All Classifications; Compliance: Must [CID:595]
Agencies MUST develop an accreditation framework for their agency.
Accreditation
Rationale
Accreditation ensures that either sufficient security measures have been put in place to protect information that is processed, stored or communicated by the system or that deficiencies in such measures have been identified, assessed and acknowledged by an appropriate authority. As such, when systems are awarded accreditation the Accreditation Authority accepts that the residual security risks relating to the system are appropriate for the information that it processes, stores or communicates.
Rationale
Once systems have been accredited, conducting on-going monitoring activities will assist in assessing changes to its environment and operation and to determine the implications for the security risk profile and accreditation status of the system.
Control System Classifications(s): All Classifications; Compliance: Must [CID:599]
Agencies MUST ensure that each of their systems is awarded accreditation.
Control System Classifications(s): All Classifications; Compliance: Must [CID:600]
Agencies MUST ensure that all systems are awarded accreditation before they are used operationally.
Control System Classifications(s): All Classifications; Compliance: Must [CID:601]
Agencies MUST ensure that all systems are awarded accreditation prior to connecting them to any other internal or external system.
Control System Classifications(s): All Classifications; Compliance: Should [CID:602]
Agencies SHOULD ensure information security monitoring, logging and auditing is conducted on all accredited systems.
Determining authorities
Rationale
Determining the certification and accreditation authorities for multi-national and multi-agency systems via a formal agreement between the parties will ensure that the system owner has identified appropriate points of contact and that risk is appropriately managed. See Section 4.5 – Conducting Accreditations.
Control System Classifications(s): All Classifications; Compliance: Should [CID:605]
For multi-national and multi-agency systems, the Certification and Accreditation Authorities SHOULD be determined by a formal agreement between the parties involved.
Notifying authorities
Rationale
In advising the certification and accreditation authorities of their intent to seek certification and accreditation for a system, the system owner can request information on the latest processes and requirements for their system.
Control System Classifications(s): All Classifications; Compliance: Should [CID:608]
Prior to beginning the accreditation process the system owner SHOULD advise the certification and accreditation authorities of their intent to seek certification and accreditation for their system.
Control System Classifications(s): All Classifications; Compliance: Should [CID:609]
Agencies SHOULD confirm governance arrangements with the certification authorities, and with the accreditation authorities.
Due diligence
Rationale
When an agency is connecting a system to another party they need to be aware of the security measures the other party has implemented to protect their information. More importantly, the agency needs to know where the other party may have varied from controls in this manual. This is vital where different classification systems are applied, such as in the use of multiple national classification systems.
Rationale
Methods that an agency may use to ensure that other agencies and third parties comply with the agency’s information security expectations include:
- assurance and confirmation that the certification and accreditation process described in the NZISM is adhered to;
- conducting or utilising any third party reviewed assurance reports;
- conducting an accreditation of the system being connected to; and/or
- seeking a copy of existing accreditation deliverables in order to make their own accreditation determination.
Rationale
Ultimately, the agency MUST accept any security risks associated with connecting their system to the other party’s system. This includes the risks of other party’s system potentially being used as a platform to attack their system or “spilling” information requiring subsequent clean up processes.
Rationale
Special care MUST be taken for multi- national, multi-agency and All-of-Government systems.
Control System Classifications(s): All Classifications; Compliance: Must [CID:615]
Where an agency’s system exchanges information with a third-party system, the agency MUST ensure that the receiving party has appropriate measures in place to provide a level of protection commensurate with the classification or privacy requirements of their information and that the third party is authorised to receive that information.
Control System Classifications(s): All Classifications; Compliance: Must [CID:616]
An agency MUST ensure that a third party is aware of the agency’s information security expectations and national security requirements by defining expectations in documentation that includes, but is not limited to:
- contract provisions;
- a memorandum of understanding;
- non-disclosure agreements.
Control System Classifications(s): All Classifications; Compliance: Must [CID:617]
An agency MUST ensure that a third party complies with the agency’s information security expectations through a formal process providing assurance to agency management that the operation of information security within the third party meets, and continues to meet, these expectations.
Control System Classifications(s): All Classifications; Compliance: Should [CID:618]
Agencies SHOULD review accreditation deliverables when determining whether the receiving party has appropriate measures in place to provide a level of protection commensurate with the classification of their information.
Processing restrictions
Rationale
When security is applied to systems, protective measures are put in place based on the highest classification that will be processed, stored or communicated by the system. As such, any classified information placed on the system above the level for which it has been accredited will receive an inappropriate level of protection and could be exposed to a greater risk of compromise.
Control System Classifications(s): All Classifications; Compliance: Must Not [CID:621]
Agencies MUST NOT allow a system to process, store or communicate classified information above the classification for which the system has received accreditation.
Accrediting systems bearing a compartment marking
Rationale
When processing compartmented information on a system, agencies need to ensure that the system has received accreditation.
Rationale
Compartments are invariably established for the additional protection of information of National security significance, over and above the protection provided by the primary classification. It is extremely unlikely that such compartments would be established at a classification below CONFIDENTIAL.
Control System Classifications(s): All Classifications; Compliance: Must [CID:624]
A system that processes, stores or communicates compartmented information MUST be accredited by the GCSB.
Requirement for New Zealand control
Rationale
NZEO systems process, store and communicate information that is particularly sensitive to the government of New Zealand. When agencies are dealing with New Zealand Eyes Only (NZEO) information they need to be aware of the requirement for a New Zealand national to remain in control of the system and information at all times. It is, therefore, essential that control of such systems is maintained by New Zealand citizens working for the government of New Zealand.
Control System Classifications(s): All Classifications; Compliance: Must [CID:627]
Agencies MUST ensure that systems processing, storing or communicating NZEO information remain under the control of a New Zealand national working for the New Zealand government, at all times.
Reaccreditation
Rationale
Agencies should reaccredit their systems at least every two years; however, they can exercise an additional one year’s grace if they follow the procedures in this manual for non-compliance with a ‘SHOULD’ requirement, namely conducting a comprehensive security risk assessment, obtaining sign-off by senior management and formal acceptance of residual risk.
Rationale
Accreditations should be commenced at least six months before due date to allow sufficient time for the certification and accreditations processes to be completed. Once three years has elapsed between accreditations, the authority to operate the system (the accreditation) will lapse and the agency will need to either reaccredit the system or request a dispensation to operate without accreditation. It should be noted that operating a system without accreditation is considered extremely risky. This will be exacerbated when multiple agency or All-of-Government systems are involved.
Rationale
Additional reasons for conducting reaccreditation activities could include:
- changes in the agency’s information security policies or security posture;
- detection of new or emerging threats to agency systems;
- the discovery that controls are not operating as effectively as planned;
- a major information security incident; and
- a significant change to systems, configuration or concept of operation for the accredited system.
Control System Classifications(s): All Classifications; Compliance: Must [CID:632]
Agencies MUST ensure that the period between accreditations of each of their systems does not exceed three years.
Control System Classifications(s): All Classifications; Compliance: Must [CID:633]
Agencies MUST notify associated agencies where multiple agencies are connected to agency systems operating with expired accreditations.
Control System Classifications(s): All Classifications; Compliance: Must [CID:634]
Agencies MUST notify the Government Chief Digital Officer (GCDO) where All-of-Government systems are connected to agency systems operating with expired accreditations.
Control System Classifications(s): All Classifications; Compliance: Must Not [CID:635]
Agencies MUST NOT operate a system without accreditation or with a lapsed accreditation unless the accreditation authority has granted a dispensation.
Control System Classifications(s): All Classifications; Compliance: Should [CID:636]
Agencies SHOULD ensure that the period between accreditations of each of their systems does not exceed two years.
Objective
As a governance good practice, systems are accredited before they are used operationally.
Context
Scope
This section covers information accreditation processes.
Accreditation aim
The aim of accreditation is to give formal recognition and acceptance of the residual security risk to a system and the information it processes, stores or communicates as part of the agency’s governance arrangements.
Accreditation outcome
The outcome of accreditation is an approval to operate issued by the Accreditation Authority to the system owner.
Accreditation Authorities
For agencies the Accreditation Authority is the agency head or their formally authorised delegate.
For organisations supporting agencies the Accreditation Authority is the head of the supported agency or their authorised delegate.
For multi-national and multi-agency systems the Accreditation Authority is determined by a formal agreement between the parties involved.
For agencies with systems that process, store or communicate endorsed or compartmented information, or the use of High Assurance Cryptographic Equipment (HACE), the Director-General GCSB is the Accreditation Authority.
In all cases the Accreditation Authority will be at least a senior executive who has an appropriate level of understanding of the security risks they are accepting on behalf of the agency.
Depending on the circumstances and practices of an agency, the agency head could choose to delegate their authority to multiple senior executives who have the authority to accept security risks for the specific business functions within the agency, for example the CISO and the system owner.
More information on the delegation of the agency head’s authority can be found in Section 3.1 - Agency Head.
Accreditation outcomes
Accreditation is awarded when the systems comply with the NZISM, the Accreditation Authority understands and accepts the residual security risk relating to the operation of the system and the Accreditation Authority gives formal approval for the system to operate.
In some cases the Accreditation Authority may not accept the residual security risk relating to the operation of the system. This outcome is predominately caused by security risks being insufficiently considered and documented within the SRMP resulting in an inaccurate scoping of security measures within the SSP. In such cases the Accreditation Authority may request that the SRMP and SSP be amended and security measures reassessed before accreditation is awarded.
In awarding accreditation for a system the Accreditation Authority may choose to define a reduced timeframe before reaccreditation, less than that specified in this manual, or place restrictions on the use of the system which are enforced until reaccreditation or until changes are made to the system within a specified timeframe.
Exception for undertaking certification
In exceptional circumstances the Accreditation Authority may elect not to have a certification conducted on a system before making an accreditation decision. The test to be satisfied in such circumstances is that if the system is not operated immediately it would have a devastating and potentially long lasting effect on the operations of the agency. This exception MUST be formally recorded and accepted.
Certification MUST occur as soon as possible as this is an essential part of the governance and assurance mechanism.
Rationale & Controls
Certification
Rationale
Certification is an essential component of the governance and assurance process and assists and supports risk management.
Control System Classifications(s): All Classifications; Compliance: Must [CID:666]
All systems MUST be certified as part of the accreditation process.
Accreditation decision
Rationale
In order to determine the agency’s security posture, a system accreditation:
- examines the risks to systems identified in the certification process;
- reviews the controls applied to manage those risks; and then
- determines the acceptability of any residual risk.
Rationale
The accreditation process should also examine compliance with national policy, relevant international standards and good practice so that residual risk is managed prudently and pragmatically.
Rationale
It is especially important that All-of-Government systems and effects on systems of other agencies are also considered in the examination of risk and determination of residual risk.
Rationale
To assist in making an accreditation decision the Accreditation Authority may choose to review:
- Information Security Documentation as described in Chapter 5;
- any interaction with systems of other agencies or All-of-Government systems;
- compliance audit reports;
- the accreditation recommendation from the certification authority;
- supporting documentation for any decisions to be non-compliant with any controls specified in this manual;
- any additional security risk reduction strategies that have been implemented; and
- any third party reviews or assurance reports available.
Rationale
The Accreditation Authority may also choose to seek the assistance of one or more technical experts in understanding the technical components of information presented to them during the accreditation process to assist in making an informed accreditation decision.
Control System Classifications(s): All Classifications; Compliance: Must [CID:673]
The Accreditation Authority MUST accept the residual security risk relating to the operation of a system in order to award accreditation.
Control System Classifications(s): All Classifications; Compliance: Must [CID:674]
The Accreditation Authority MUST advise other agencies where the accreditation decision may affect those agencies.
Control System Classifications(s): All Classifications; Compliance: Must [CID:675]
The Accreditation Authority MUST advise the GCDO where the accreditation decision may affect any All-of-Government systems.
5. Information security documentation
Objective
Information security documentation is produced for systems, to support and demonstrate good governance.
Context
Scope
This section is an overview of the information security documentation that each agency will need to develop. More specific information on each document can be found in subsequent sections of this chapter.
While this section describes a number of different but essential documents, it may be more advantageous and efficient to provide agency wide documentation for some elements (for example Physical Security) which can then be re-used for all agency systems.
Similarly some consolidation may be appropriate, for example, SOPs IRPs and EPs can easily be combined into a single document.
Note: For smaller agencies and smaller systems it is acceptable that all documentation elements are combined into a single document provided each documentation element is clearly identifiable.
Note: Agencies may choose to name the documentation in different terms. This is acceptable provided the required level of detail is captured. Naming conventions presented in the NZISM are not mandatory.
Information Security Documentation
Information Security Documentation requirements are summarised in the table below.
| Title | Abbreviation | Reference |
|
Information Security Policy (incorporates the vulnerability disclosure policy) |
SecPol VDP |
|
| Systems Architecture | - | 5.1.8 |
|
Security Risk Management Plan |
SRMP | |
|
System Security Plan |
SSP | 5.1.10 |
| Site Security Plan | SitePlan | 8.2.7 |
| Standard Operating Procedures |
SOPs |
|
|
Incident Response Plan |
IRP | |
|
Emergency Procedures |
EP | |
|
Independent Assurance reports for externally provided services |
- |
PSR references
Additional information on third party providers is provided in the PSR.
| Reference | Title | Source |
| PSR Mandatory Requirements |
GOV4, GOV5, INFOSEC1, INFOSEC2, PERSEC1, PERSEC2, PERSEC3 and PERSEC4 |
Home | Protective Security Requirements Security governance (GOV) | Protective Security Requirements Information security (INFOSEC) | Protective Security Requirements/ Personnel security (PERSEC) | Protective Security Requirements |
| PSR content protocols |
Management protocol for information security Management protocol for personnel security |
Management protocol for information security | Protective Security Requirements Management protocol for personnel security | Protective Security Requirements |
| PSR requirements sections |
Supply chain security |
Supply chain security | Protective Security Requirements |
| Managing specific scenarios |
Managing specific scenarios | Protective Security Requirements |
Rationale & Controls
Information Security Policy (SecPol)
Rationale
The SecPol is an essential part of information security documentation as it outlines the high-level policy objectives. The SecPol can form part of the overall agency security policy.
Control System Classifications(s): All Classifications; Compliance: Must [CID:692]
Agencies MUST have a SecPol for their agency. The SecPol is usually sponsored by the Chief Executive and managed by the CISO or Chief Information Officer (CIO). The ITSM should be the custodian of the SecPol. The SecPol should include an acceptable use policy for any agency technology equipment, systems, resources and data.
Systems Architecture
Rationale
The systems architecture illustrates the design of the system (including any outsourced services), consistency with the SecPol and provides the basis for the Security Risk Management Plan (SRMP).
Rationale
In this context Systems Architecture includes Security Architecture.
Control System Classifications(s): All Classifications; Compliance: Must [CID:696]
All systems MUST have a documented Systems Architecture.
Security Risk Management Plan (SRMP)
Rationale
The SRMP is considered to be a good practice approach to identifying and reducing identified security risks. Depending on the documentation framework chosen, multiple systems can refer to, or build upon, a single SRMP.
Control System Classifications(s): All Classifications; Compliance: Must [CID:699]
Agencies MUST ensure that every system is covered by a Security Risk Management Plan, which includes identification of risk owners.
System Security Plan (SSP)
Rationale
The SSP describes the implementation and operation of controls within the system derived from the NZISM and the SRMP. Depending on the documentation framework chosen, some details common to multiple systems can be consolidated in a higher level SSP.
Control System Classifications(s): All Classifications; Compliance: Must [CID:702]
Agencies MUST ensure that every system is covered by a SSP.
Standard Operating Procedures (SOPs)
Rationale
SOPs provide step-by-step guides to undertaking information security related tasks and processes. They provide assurance that tasks can be undertaken in a secure and repeatable manner, even by system users without strong technical knowledge of the system’s mechanics. Depending on the documentation framework chosen, some procedures common to multiple systems could be consolidated into a higher level SOP.
Control System Classifications(s): All Classifications; Compliance: Must [CID:705]
Agencies MUST ensure that Standard Operating Procedures (SOPs) are developed for systems.
Incident Response Plan (IRP)
Rationale
The purpose of developing an IRP is to ensure that information security incidents are appropriately managed. In most situations the aim of the response will be to contain the incident and prevent the information security incident from escalating. The preservation of any evidence relating to the information security incident for criminal, forensic and process improvement purposes is also an important consideration.
Control System Classifications(s): All Classifications; Compliance: Must [CID:708]
Agencies MUST develop an Incident Response Plan and supporting procedures.
Control System Classifications(s): All Classifications; Compliance: Must [CID:709]
Agency personnel MUST be trained in and periodically exercise the Incident Response Plan.
Emergency Procedures (EP)
Rationale
Classified information and systems are secured if a building emergency or evacuation is required.
Control System Classifications(s): All Classifications; Compliance: Should [CID:712]
Agencies SHOULD document procedures relating to securing classified information and systems when required to evacuate a facility in the event of an emergency.
Developing content
Rationale
Ensuring personnel developing information security documentation are sufficiently knowledgeable of information security issues and business requirements will assist in achieving the most useful and accurate set of documentation.
Control System Classifications(s): All Classifications; Compliance: Should [CID:715]
Agencies SHOULD ensure that information security documentation is developed by personnel with a good understanding of policy requirements, the subject matter, essential processes and the agency’s business and operations
Documentation content
Rationale
As the SRMP, Systems Architecture, SSP, SOPs and IRP are developed as a documentation suite for a system it is essential that they are logically connected and consistent within themselves and with other agency systems. Furthermore, each documentation suite developed for a system will need to be consistent with the agency’s overarching SecPol.
Control System Classifications(s): All Classifications; Compliance: Should [CID:718]
Agencies SHOULD ensure that their SRMP, Systems Architecture, SSP, SOPs and IRP are logically connected and consistent for each system, other agency systems and with the agency’s SecPol.
Documentation framework
Rationale
The implementation of an overarching information security document framework ensures that all documentation is accounted for, complete and maintained appropriately. Furthermore, it can be used to describe linkages between documents, especially when higher level documents are used to avoid repetition of information in lower level documents.
Control System Classifications(s): All Classifications; Compliance: Should [CID:721]
Agencies SHOULD create and maintain an overarching document describing the agency’s documentation framework, including a complete listing of all information security documentation that shows a document hierarchy and defines how each document is related to the other.
Control System Classifications(s): All Classifications; Compliance: Should [CID:722]
Where an agency lacks an existing, well-defined documentation framework, they SHOULD use the document names defined in this manual.
Documentation Consistency
Rationale
Consistency in approach, terminology and documentation simplifies the use and interpretation of documentation for different systems and agencies.
Rationale
Factors which should be taken into account when determining the classification of systems documentation include:
- Highest classification of information stored, processed or communicated over that system;
- Sensitivity including existence of the facility;
- Inclusion of vulnerability information, security mechanisms or special processing capability in the systems documentation;
- Potential data aggregation;
- Risk and threat levels; and
- Scope and use of the system.
Control System Classifications(s): All Classifications; Compliance: Should [CID:726]
Where an agency uses alternative documentation names to those defined within this manual for their information security documentation they SHOULD convert the documentation names to those used in this manual.
Documentation Classification
Rationale
Systems documentation will usually reflect the importance or sensitivity of particular systems.
Control System Classifications(s): All Classifications; Compliance: Must [CID:729]
Agencies MUST ensure that their SecPol, SRMP, SSP, SOPs and IRP are appropriately classified.
Outsourcing development of content
Rationale
Agencies outsourcing the development of information security documentation need to be aware of the contents of the documentation produced. As such, they will still need to review and control the documentation contents to make sure it is appropriate and meets their requirements.
Control System Classifications(s): All Classifications; Compliance: Should [CID:732]
When information security documentation development is outsourced, agencies SHOULD:
- review the documents for suitability;
- retain control over the content; and
- ensure that all policy requirements are met.
Obtaining formal sign-off
Rationale
Without appropriate sign-off of information security documentation within an agency, the security personnel will have a reduced ability to ensure appropriate security procedures are selected and implemented. Having sign-off at an appropriate level assists in reducing this security risk as well as ensuring that senior management is aware of information security issues and security risks to the agency’s business.
Control System Classifications(s): All Classifications; Compliance: Should [CID:735]
All information security documentation SHOULD be formally approved and signed off by a person with an appropriate level of seniority and authority.
Control System Classifications(s): All Classifications; Compliance: Should [CID:736]
Agencies SHOULD ensure that:
- all high-level information security documentation is approved by the CISO and the agency head or their delegate; and
- all system-specific documents are reviewed by the ITSM and approved by the system owner.
Documentation Maintenance
Rationale
The threat environment and agencies’ businesses are dynamic. If an agency fails to keep their information security documentation up to date to reflect the changing environment, they do not have a means of ascertaining that their security measures and processes continue to be effective.
Rationale
Changes to risk and technology may dictate a reprioritisation of resources in order to maximise the effectiveness of security measures and processes.
Control System Classifications(s): All Classifications; Compliance: Should [CID:767]
Agencies SHOULD develop a regular schedule for reviewing all information security documentation.
Control System Classifications(s): All Classifications; Compliance: Should [CID:768]
Agencies SHOULD ensure that information security documentation is reviewed:
- at least annually; or
- in response to significant changes in the environment, business or system; and
- with the date of the most recent review being recorded on each document.
Objective
Information security policies (SecPol) set the strategic direction for information security.
Context
Scope
This section relates to the development of Information Security Policies and any supporting plans. Information relating to other mandatory documentation can be found in Section 5.1 - Documentation Fundamentals.
Rationale & Controls
The Information Security Policy (SecPol)
Rationale
To provide consistency in approach and documentation, agencies should consider the following when developing their SecPol:
- policy objectives;
- how the policy objectives will be achieved;
- the guidelines and legal framework under which the policy will operate;
- stakeholders;
- education and training;
- what resourcing will be available to support the implementation of the policy;
- what performance measures will be established to ensure that the policy is being implemented effectively; and
- a review cycle.
Rationale
In developing the contents of the SecPol, agencies may also consult any agency-specific directives that are applicable to information security within their agency.
Rationale
Agencies should also avoid outlining controls for systems within their SecPol. The controls for a system will be determined by this manual and based on the scope of the system, along with any additional controls as determined by the SRMP, and documented within the SSP.
Control System Classifications(s): All Classifications; Compliance: Should [CID:780]
The Information Security Policy (SecPol) SHOULD document the information security guidelines, standards and responsibilities of an agency.
Control System Classifications(s): All Classifications; Compliance: Should [CID:781]
The Information Security Policy (SecPol) SHOULD include topics such as:
- accreditation processes;
- personnel responsibilities;
- configuration control;
- access control;
- networking and connections with other systems;
- physical security and media control;
- emergency procedures and information security incident management;
- vulnerability disclosure;
- change management; and
- information security awareness and training.
Objective
Security Risk Management Plans (SRMP) identify security risks and appropriate treatment measures for systems.
Context
Scope
This section relates to the development of SRMPs, focusing on risks associated with the security of systems. Information relating to other mandatory documentation can be found in Section 5.1 - Documentation Fundamentals.
SRMPs may be developed on a functional basis, systems basis or project basis. For example, where physical elements will apply to all systems is use within that agency, a single SRMP covering all physical elements is acceptable. Generally each system will require a separate SRMP.
The agency’s risk identification and assessment process should include:
- How risks are found, recognised and described; and
- How sources of possible risks are to be considered.
References
Information on the development of SRMPs can be found in:
| Reference | Title | Publisher | Source |
| HB 436:2013 |
Risk management guidelines - Companion to AS/NZS ISO 31000:2009 |
Standards NZ | https://standards.govt.nz/ |
| ISO 22301:2019 | Business Continuity |
ISO |
https://www.iso.org/standard/75106.html |
| ISO 31000:2018 | Risk Management - Guidelines |
ISO |
|
| IEC 31010:2019 | Risk Management – Risk Assessment Techniques |
ISO |
|
| ISO Guide 73:2009 | Risk Management - Vocabulary |
ISO |
|
| ISO 19011:2018 | Guidelines for auditing management systems | ISO | https://www.iso.org/standard/70017.html |
| ISO/IEC 27000:2018 | Information technology - Security techniques - Information security management systems - Overview and vocabulary | ISO | |
| ISO/IEC 27001:2013 | Information technology - Security techniques - Information security management systems - Requirements | ISO | |
| ISO/IEC 27005:2018 | Information Security Risk Management | ISO | https://www.iso.org/standard/75281.html |
| ISO/IEC 27006:2015 | Information technology - Security techniques - Requirements for bodies providing audit and certification of information security management systems | ISO | |
| ISO/IEC 27007:2020 | Information technology - Security techniques - Guidelines for information security management systems auditing | ISO | |
| ISO/IEC TS 27008:2019 |
Information technology - Security techniques - Guidelines for the assessment of information security controls |
ISO | https://www.iso.org/standard/67397.html |
| ISO/IEC 27017:2015 |
Information technology - Security techniques - Code of practice for information security controls based on ISO/IEC 27002 for cloud services |
ISO | https://www.iso.org/standard/43757.html |
| ISO/IEC 27018:2019 | Information technology - Security techniques - Code of practice for protection of personally identifiable information (PII) in public clouds acting as PII processors | ISO | https://www.iso.org/standard/76559.html |
Rationale & Controls
Agency and system specific security risks
Rationale
While a baseline of security risks with associated levels of security risk and corresponding risk treatments are provided in this manual, agencies will almost certainly have variations to those considered during the security risk assessment. Such variations could be in the form of differing risk sources and threats, assets and vulnerabilities, or exposure and severity. In such cases an agency will need to follow its own risk management procedures to determine its risk appetite and associated risk acceptance, risk avoidance and risk tolerance thresholds. Risk owners must be identified.
Control System Classifications(s): All Classifications; Compliance: Should [CID:802]
Agencies SHOULD determine agency and system specific security risks that could warrant additional controls to those specified in this manual.
Contents of SRMPs
Rationale
Risks within an agency cannot be managed if they are not known, and if they are known, failing to treat or accept them is also a failure of risk management. For this reason SRMPs consist of two components, a security risk assessment and a corresponding treatment strategy.
Control System Classifications(s): All Classifications; Compliance: Should [CID:805]
The Security Risk Management Plan SHOULD contain a security risk assessment and a corresponding treatment strategy.
Agency risk management
Rationale
If an agency fails to incorporate SRMPs for systems into their wider agency risk management plan then the agency will be unable to manage risks in a coordinated and consistent manner across the agency.
Control System Classifications(s): All Classifications; Compliance: Should [CID:808]
Agencies SHOULD incorporate their SRMP into their wider agency risk management plan.
Risk Management standards
Rationale
For security risk management to be of true value to an agency there must be direct relevance to the specific circumstances of an agency and its systems, as well as being based on an industry recognised approach or risk management guidelines. For example, guidelines and standards produced by Standards New Zealand and the International Organization for Standardization.
The Protective Security Requirements requires that agencies adopt risk management approaches in accordance with ISO 31000:2018. Refer to PSR governance requirement GOV2.
Rationale
The International Organization for Standardization has developed an international risk management standard, including principles and guidelines on implementation, outlined in ISO 31000:2018, Risk Management – Guidelines. The terms and definitions for this standard can be found in ISO/IEC 31073:2022, Risk Management – Vocabulary. The ISO/IEC 2700x series of standards also provides guidance.
Control System Classifications(s): All Classifications; Compliance: Should [CID:812]
Agencies SHOULD develop their SRMP in accordance with international standards for risk management.
Objective
System Security Plans (SSPs) specify the information security measures for systems.
Context
Scope
This section relates to the development of SSPs. Information relating to other mandatory documentation can be found in Section 5.1 - Documentation Fundamentals.
Further information to be included in SSPs relating to specific functionality or technologies that could be implemented for a system can be found in the applicable areas of this manual.
Stakeholders
There can be many stakeholders involved in defining a SSP including representatives from the:
- project, who MUST deliver the capability (including contractors);
- owners of the information to be handled;
- system users for whom the capability is being developed;
- management audit authority;
- CISO, ITSM and system owners;
- system certifiers and accreditors;
- information management planning areas; and
- infrastructure management.
Rationale & Controls
Contents of System Security Plans (SSPs)
Rationale
The NZISM provides a list of controls that are potentially applicable to a system based on its classification, its functionality and the technology it is implementing. Agencies will need to determine which controls are in scope of the system and translate those controls to the SSP. These controls will then be assessed on their implementation and effectiveness during an information security assessment as part of the accreditation process.
Rationale
In performing accreditations against the latest baseline of this manual, agencies are ensuring that they are taking the most recent threat environment into consideration. GCSB continually monitors the threat environment and conducts research into the security impact of emerging trends. With each release of this manual, controls can be added, rescinded or modified depending on changes in the threat environment.
Control System Classifications(s): All Classifications; Compliance: Must [CID:828]
Agencies MUST select controls from this manual to be included in the SSP based on the scope of the system with additional system specific controls being included as a result of the associated SRMP. Encryption Key Management requires specific consideration; refer to Chapter 17 – Cryptography.
Control System Classifications(s): All Classifications; Compliance: Should [CID:829]
Agencies SHOULD use the latest baseline of this manual when developing, and updating, their SSPs as part of the certification, accreditation and reaccreditation of their systems.
Control System Classifications(s): All Classifications; Compliance: Should [CID:831]
Agencies SHOULD include a Key Management Plan in the SSP.
Objective
Standard Operating Procedures (SOPs) ensure security procedures are followed in an appropriate and repeatable manner.
Context
Scope
This section relates to the development of security related SOPs. Information relating to other mandatory documentation can be found in Section 5.1 - Documentation Fundamentals.
Rationale & Controls
Development of SOPs
Rationale
In order to ensure that personnel undertake their duties in an appropriate manner, with a minimum of confusion, it is important that the roles of ITSMs, system administrators and system users are covered by SOPs. Furthermore, taking steps to ensure that SOPs are consistent with SSPs will reduce the potential for confusion resulting from conflicts in policy and procedures.
Control System Classifications(s): All Classifications; Compliance: Should [CID:844]
Agencies SHOULD develop SOPs for each of the following roles:
- ITSM;
- system administrator; and
- system user.
ITSM SOPs
Rationale
The ITSM SOPs are intended to cover the management and leadership of information security functions within the agency.
Control System Classifications(s): All Classifications; Compliance: Should [CID:849]
The following procedures SHOULD be documented in the ITSMs SOPs.
| Topic | Procedures to be included |
| Access control | Authorising access rights to applications and data. |
| Asset Musters | Labelling, registering and mustering assets, including media. |
| Audit logs | Reviewing system audit trails and manual logs, particularly for privileged users. |
| Configuration control | Approving and releasing changes to the system software or configurations. |
| Information security incidents | Detecting, reporting and managing potential information security incidents. |
| Establishing the cause of any information security incident, whether accidental or deliberate. | |
| Actions to be taken to recover and minimise the exposure from an information security incident. | |
| Additional actions to prevent reoccurrence. | |
| Data transfers | Managing the review of media containing classified information that is to be transferred off-site. |
| Managing the review of incoming media for malware or unapproved software. | |
| IT equipment | Managing the disposal & destruction of unserviceable IT equipment and media. |
| System Patching | Advising and recommending system patches, updates and version changes based on security notices and related advisories. |
| System integrity audit | Reviewing system user accounts, system parameters and access controls to ensure that the system is secure. |
| Checking the integrity of system software. | |
| Testing access controls. | |
| System maintenance |
Managing the ongoing security and functionality of system software, including: maintaining awareness of current software vulnerabilities, testing and applying software patches/updates/signatures, and applying appropriate hardening techniques. |
| User account management | Authorising new system users. |
System Administrator SOPs
Rationale
The system administrator SOPs focus on the administrative activities related to system operations.
Control System Classifications(s): All Classifications; Compliance: Should [CID:865]
The following procedures SHOULD be documented in the system administrator’s SOPs.
| Topic | Procedures to be included |
| Access control | Implementing access rights to applications and data. |
| Configuration control | Implementing changes to the system software or configurations. |
| System backup and recovery | Backing up data, including audit logs. |
| Securing backup tapes. | |
| Recovering from system failures. | |
| User account management | Adding and removing system users. |
| Setting system user privileges. | |
| Cleaning up directories and files when a system user departs or changes roles. | |
| Incident response | Detecting, reporting and managing potential information security incidents. |
| Establishing the cause of any information security incident, whether accidental or deliberate. | |
| Actions to be taken to recover and minimise the exposure from information security incident. | |
| Additional actions to prevent reoccurrence. |
System User SOPs
Rationale
The system user SOPs focus on day to day activities that system users need to be made aware of, and comply with, when using systems.
Control System Classifications(s): All Classifications; Compliance: Should [CID:884]
The following procedures SHOULD be documented in the system user’s SOPs.
| Topic |
Procedures to be included |
| Acceptable Use | Acceptable uses of the system(s). |
| End of day | How to secure systems at the end of the day. |
|
Information security incidents |
What to do in the case of a suspected or actual information security incident. |
| Media control | Procedures for handling and using media. |
| Passwords |
Choosing and protecting passwords. |
| Temporary absence | How to secure systems when temporarily absent. |
Agreement to abide by SOPs
Rationale
When SOPs are produced the intended audience should be made aware of their existence and acknowledge that they have read, understood and agree to abide by their contents.
Control System Classifications(s): All Classifications; Compliance: Should [CID:889]
ITSMs, system administrators and system users SHOULD sign a statement that they have read and agree to abide by their respective SOPs.
Objective
Incident Response Plans (IRP) outline actions to take in response to an information security incident.
Context
Scope
This section relates to the development of IRPs to address information security, and not physical incidents within agencies. Information relating to other mandatory documentation can be found in Section 5.1 - Documentation Fundamentals.
Rationale & Controls
Contents of IRPs
Rationale
The guidance provided on the content of IRPs will ensure that agencies have a baseline to develop an IRP with sufficient flexibility, scope and level of detail to address the majority of information security incidents that could arise.
Control System Classifications(s): All Classifications; Compliance: Must [CID:902]
Agencies MUST include, as a minimum, the following content within their IRP:
- broad guidelines on what constitutes an information security incident;
- the minimum level of information security incident response and investigation training for system users and system administrators;
- the authority responsible for initiating investigations of an information security incident;
- the steps necessary to ensure the integrity of evidence supporting an information security incident;
- the steps necessary to ensure that critical systems remain operational;
- when and how to formally report information security incidents; and
- national policy requirements for incident reporting (see Chapter 7 – Information Security Incidents).
Control System Classifications(s): All Classifications; Compliance: Should [CID:904]
Agencies SHOULD include the following content within their IRP:
- clear definitions of the types of information security incidents that are likely to be encountered;
- the expected response to each information security incident type;
- the authority within the agency that is responsible for responding to information security incidents;
- the criteria by which the responsible authority would initiate or request formal, police investigations of an information security incident;
- which other agencies or authorities need to be informed in the event of an investigation being undertaken; and
- the details of the system contingency measures or a reference to these details if they are located in a separate document.
Objective
Classified information and systems are secured before personnel evacuate a facility in the event of an emergency.
Context
Scope
This section covers information relating to the securing of classified information and systems as part of the procedures for evacuating a facility in the event of an emergency.
The safety of personnel is of paramount importance.
Rationale & Controls
Evacuating facilities
Rationale
When evacuating a facility, it is important that personnel secure classified information and systems as they would at the end of operational hours. This includes, but is not limited to, securing media, logging off of workstations and securing safes and cabinets. This is important as an attacker could use such an opportunity to gain access to documents, applications or databases that a system user had already authenticated to or use another system user’s credentials for a malicious purpose.
Rationale
During an evacuation, the safety of staff is of primary importance. Where it is immediately obvious to wardens and/or staff that the securing of classified information and systems prior to the evacuation of a facility would lead to, or exacerbate, serious injury or loss of life to personnel, the facility may be evacuated without personnel following the necessary procedures to secure classified information and systems.
Rationale
Where facilities are evacuated and classified information and systems have NOT been secured, the Chief Warden or Floor Warden MUST be notified as soon as possible. Steps should be taken to secure the site as soon as it is safe to do so.
Control System Classifications(s): All Classifications; Compliance: Must [CID:922]
Agencies MUST include in procedures for personnel evacuating a facility the requirement to secure classified information and systems prior to the evacuation.
Objective
To provide assurance to System Owners, Certifiers, Practitioners and Accreditors and to assist system designers, enterprise and security architects where assurance reviews cannot be directly undertaken on service providers.
Context
Scope
Independent assurance reports are also variously referred to as third party assurance reporting, third party reviews, attestation reports and SAS 70 reports. It is important to note that SAS 70 has been superseded by the ISAE 3402 and SSAE 16 standards encompassing Type I and 2 and SOC 1, 2 and 3 reports. For reviews conducted in New Zealand the ISAE (NZ) 3402 or ISAE (NZ) 3000 standards are used. These various standards and report types are discussed later in this section. Agencies are likely to encounter a variety of report types, depending on the country of residence or country of jurisdiction of the service provider, or the geographic location of the data centre.
Purpose
Many organisations are outsourcing key components of their business such as telecommunications, data storage and cloud based services. Managing third-party relationships is particularly challenging with services provided from outside New Zealand. The global nature of these services and the global nature of associated risks must be recognised by organisations. As outsourced services are becoming more integrated with organisation’s operations, they will have a larger impact on organisation’s governance, assurance and control frameworks. It is important to note that risk ownership and accountability remains with agencies and respective risk owners, even when responsibility for specific functions have been outsourced.
Independent assurance reports provide customers and other interested parties with information on policies, procedures and controls related to the service provider’s internal frameworks, control objectives and controls in cases where physical inspections and reviews by customers are impractical or not feasible. Service providers may also use the findings of such reports for their own purposes. These reports are used to understand the adequacy and effectiveness of the service provider’s frameworks, control objectives, controls and implementation of controls. They allow:
- Business owners to identify and understand the risks associated with the service delivery;
- System owners to more fully assess system risks;
- System designers and security architects to make informed judgements on system structures, controls, defensive measures, and enterprise integration; and
- Regulators, certifiers and accreditors to obtain assurance over the service providers internal control structures and assess the suitability of system structures, controls and defensive measures.
An independent assurance review or third-party audit is invariably undertaken by independent auditors who are not employees of the service provider or their customers. There are two common types of independent third-party reviews: attestation reviews and direct non-attestation reviews.
Attestation reviews, such as an ISAE 3402 review (see below), are generally conducted by accounting or consulting organisations and are based upon recognised attestation standards issued by professional bodies such as the American Institute of Certified Public Accountants (AICPA) or the New Zealand External Reporting Board (XRB).
Direct or non-attestation reviews include those performed by IT consultants or others and may not follow standards referred to previously. They may be based upon other external standards or industry developed criteria such as ISO 2700x, ISACA’s COBIT, the IIA, NIST, or the Cloud Security Alliance (CSA).
Assurance
Assurance is derived from an assessment of:
- A description of the service provider’s business and control environment;
- Terms and conditions of the service contract or other legally binding agreement;
- Assertions supplied by the service provider (self-assessments);
- An independent validation of service provider assertions;
- Independent testing of controls implementation and effectiveness;
- Assurance in the service design and security architecture; and
- Assurance in the service components.
In general terms, the more ICT services that are outsourced in an agency, the less direct control and visibility the CE and management have over enterprise operations. Therefore, there is an increased reliance on assurance reporting from suppliers. Unless this is recognised in service contracts or legal agreements, agencies may find they are unable to obtain sufficient levels of assurance over the business services and enterprise operations.
Assurance Standards and schemes
ISAE (NZ) 3000
ISAE (NZ) 3000 (Revised) is issued by the External Reporting Board (XRB) of the New Zealand Audit and Assurance Standards Board and is the umbrella standard for other (non-financial) assurance engagements conducted in New Zealand. The standard covers a wide variety of engagements, ranging from assurance on statements about the effectiveness of internal control, for example, to assurance on sustainability reports and possible future engagements addressing integrated reporting. It is a principle-based standard that underpins current and future subject-specific ISAEs (NZ).
ISAE (NZ) 3402
In New Zealand the XRB issued the ISAE (NZ) 3402 in 2014, revised in 2016. This standard has essentially the same requirements as the international standard ISAE 3402 (see below), with some New Zealand specific adaptations. Australia, Singapore and many other jurisdictions have adopted this approach in the issue of this standard with some jurisdiction specific adaptations.
ISAE 3402
The most commonly used international standard for independent assurance reports is the International Standard on Assurance Engagements (ISAE) No. 3402, Assurance Reports on Controls at a Service Organization, issued in December 2009 by the International Auditing and Assurance Standards Board (IAASB), part of the International Federation of Accountants (IFAC).
Based on its predecessor standard SAS 70 (1992), ISAE 3402 was developed to provide an international assurance standard for allowing public accountants to issue a report for use by user organisations and their auditors (user auditors) on the controls at a service organisation that are likely to impact or be a part of the user organisation’s system of internal control over financial reporting.
Auditing and associated consulting firms were required to use ISAE 3402 for all related work after June 2011.
ISAE 3402 Report Types
The ISAE 3402 provides for a report on controls at a point in time (Type 1 Report) or covering a specified period of time, usually between six and twelve months (Type 2 Report).
A Type 1 report is of limited use as it cannot cover the operating effectiveness of controls and is generally used for new operations where there is no evidence or documented history.
A Type 2 report not only includes the service organisation's description of controls, but also includes detailed testing of the service organisation's controls over a minimum six month period.
It is important to note that the descriptions Type 1 and Type 2 represent an audit approach and should not be confused with SOC 1, 2 and 3 reports under SSAE 16 (see below).
ISAE 3402 Report Uses and Limitations
This standard is used to obtain reasonable assurance about whether:
- The service organisation’s description of its system fairly presents the system as designed and implemented throughout a specified period or a specific date;
- The controls related to the control objectives stated in the service organisation’s description of its system were suitably designed throughout the specified period or at the specified date;
- Where included in the scope of the engagement, the controls were implemented and operated effectively to provide reasonable assurance that the control objectives stated in the service organisation’s description of its system were achieved throughout the specified period.
This ISAE applies only when the service organisation is responsible for, or otherwise able to make an assertion about, the suitable design of controls. It does not cover situations where:
- reporting only whether controls at a service organisation operated as described; or
- reporting on controls at a service organisation other than those related to a service relevant to user entities.
ISAE 3402 Report Content
The ISAE 3402 report usually comprises:
- The service auditor’s report;
- Assertions by the service provider;
- A description of control objectives and controls provided by the service organisation;
- Results of any tests and other information provided by the independent auditor; and
- Any other information provided by the service provider.
US Standard SSAE 16
The Statement on Standards for Attestation Engagements No. 16 (SSAE 16) is issued by the Auditing Standards Board (ASB) of the American Institute of Certified Public Accountants (AICPA). It includes additional requirements to the superseded SAS 70 standard by requiring management to provide a written assertion (see below) regarding the design and operating effectiveness of the controls being reviewed. It is possible that agencies may encounter an SSAE16 based report for a US-based entity.
SSAE 16 is the US equivalent of the international ISAE 3402 and came into effect on
15 June 2011. While the SSAE 16 and ISAE 3402 standards have a common purpose and intent, , there are nine very specific requirements in SSAE 16, not covered in ISAE 3402:
- Intentional acts by the service providers staff;
- Anomalies;
- Direct assistance;
- Subsequent events;
- Statement restricting use of the service auditor’s report;
- Disclaimer of Opinion;
- Documentation completion;
- Engagement acceptance and continuance; and
- Elements of the SSAE 16 report that are not required in the ISAE 3402 report.
These differences are summarised in the table below:
| SSAE 16 | ISAE 3402 | |
| Use of report | Report specifically states it is restricted to intended users. | Report intended for user entities and their auditors but may include other restrictive use conditions. |
|
Intentional Acts |
Consideration of the impact of intention acts. | No requirement stated. |
| Subsequent Events | Auditors must consider Type 2 events after the report date. | Events after the report date are not considered. |
| Reporting | Sample deviations may not be discarded even when considered non-representative. | Sample deviations are assessed and may be discarded as not representative of the sample population. |
The SSAE 16 standard specifies Type 1 and 2 audits (as does ISAE 3402).
A Type 1 is a report on a description of a service organisation’s system and the suitability of the design of controls. A Type 1 report will test the design effectiveness of defined controls by examining a sample of one item per control. This provides a basic level of assurance that the organisation has some controls in place. It does not measure the completeness or effectiveness of these controls and represents a point in time.
A Type2 report is a report on policies and procedures placed in operation and tests of operating effectiveness for a specified period of time. A Type 2 report undertakes the tests in a Type 1 report together with an evaluation of the operating effectiveness of the controls for a period of at least six consecutive calendar months.
AICPA Service Organisation Control Reporting (SOC Reports)
Service Organization Control (SOC) Reports, often known as SOC 1, SOC 2, and SOC 3 Reports, are derived from a framework published by the American Institute of Certified Public Accountants (AICPA) for reporting on controls at service organisations.
In New Zealand, SOC 1 reports follow the ISAE (NZ) 3402 standard and SOC 2 reports are follow the ISAE (NZ) 3000 standard, in conjunction with the NZ Standard for Assurance Engagements SAE 3150, for assurance engagements on controls.
Each of the three SOC reports are designed to meet specific needs and reporting requirements for service organisations themselves, rather than being designed to provide assurance to third parties (customers). It is important to note that these reports follow the US (SSAE 16) and Canadian accounting standards, rather than the international ISAE 3402.
SOC 1 Report – Report on Controls at a Service Organization Relevant to User Entities’ Internal Control over Financial Reporting. Reporting on controls relevant to internal control over financial reporting and usually conducted in accordance with Statement on Standards for Attestation Engagements (SSAE) No. 16 and AT 801 – Reporting on Controls at a Service Organization. A SOC 1 report can be based on a Type 1 or a Type 2 audit.
SOC 2 Report— Report on Controls at a Service Organization Relevant to Security, Availability, Processing Integrity, Confidentiality or Privacy. SOC 2 Reporting follows the AICPA AT Section 101 (not SSAE 16) and encompasses controls at service organisations on security, availability, processing Integrity, confidentiality and privacy. SOC 2 reports assist in comparing two or more data centres or service providers.
SOC 3 Report— Trust Services Report for Service Organizations. As well as reporting on controls relevant to security, availability, processing integrity, confidentiality and privacy a SOC 3 report provides the same level of assurance about controls over security, availability, processing integrity, confidentiality and/or privacy as a SOC 2 report. The key difference is that a SOC 3 report is intended for general release and does not include the detailed description of the testing performed by the auditor. In place of the detailed description a summary opinion regarding the effectiveness of the controls in place at the data centre or service organisation is provided.
SOC Reports Summary
| Report | Standards | Content | Audience |
| SOC1 – Type 1 |
ISAE (NZ) 3402/ |
Internal controls over financial reporting at a point in time. | User auditors, organisation finance team, management. |
| SOC1 – Type 2 |
ISAE (NZ) 3402/ |
Internal controls over financial reporting over a specified time period, minimum 6 months. | User auditors, organisation finance team, management. |
| SOC2 – Type 1 | ISAE (NZ) 3000/
SAE 3150 |
Security, availability, processing integrity, confidentiality and privacy controls at a point in time. | Management, regulators, third parties under Non-Disclosure Agreement. |
| SOC2 – Type 2 | ISAE (NZ) 3000/
SAE 3150 |
Security, availability, processing integrity, confidentiality, privacy controls and operating effectiveness over a specified time period, minimum 6 months. | Management, regulators, third parties under Non-Disclosure Agreement. |
| SOC3 | ISAE (NZ) 3000/
SAE 3150 |
Security, availability, processing integrity, confidentiality, privacy controls and operating effectiveness. | Public/general use version of SOC 2, excludes details of testing. Is less detailed and has less technical content than a SOC 2 report. |
Management Assertions
See Assertions in Certification and Accreditation (NZISM 3.4.3 to 3.4.7) for a short discussion on the nature and purpose of assertions.
The SSAE 16 requires a written assertion by management. Also known as a management’s assertion or service organisation assertion it is essentially an assertion made by the service organisation representing and asserting to a number of elements, including:
- The description fairly presents the service organisation's system;
- That the control objectives were suitably designed (SSAE 16 Type 1) and operating effectively (SSAE 16 Type 2) during the dates and/or periods covered by the report; and
- The criteria used for making these assertions, (which are additional statements with supporting matter regarding risk factors relating to control objectives and underlying controls) were in place (Type 1) and were consistently applied (Type 2).
ISO/IEC 27001 Certification
ISO/IEC 27001 is an international standard that provides a framework for Information Security Management Systems. The standard is designed to help organisations of all sizes and types to select suitable and proportionate security controls for information. It provides a structured approach to assist in managing risk by identifying information security vulnerabilities and selecting appropriate controls.
This standard enables independent, external certification bodies to audit the ISMS and certify that the requirements of the standard have been met. Such certification is another means of deriving assurance over the operations of service providers. The requirements for certification are described in the ISO/IEC 27006:2015 standard. Certification is based on two reviews:
- Stage 1 audit (also called Documentation review) checking the systems documentation is compliant with ISO 27001;
- Stage 2 audit (also called Main audit) checking that all the organisation’s activities are compliant with both ISO 27001 and the systems documentation.
Other Guidance
Cloud Security Alliance’s Security, Trust and Assurance Registry (STAR) Attestation
STAR Certification is a rigorous third party independent assessment of the security of a cloud service provider. It is based on the ISAE 3402 and SSAE 16 standards, supplemented by the criteria in the Cloud Security Alliance (CSA) Cloud Controls Matrix (CCM).
STAR is a free, publicly accessible registry that documents the security controls provided by various cloud computing service providers. The registry lists three levels of assurance:
- Self-assessment;
- Third party assessment based attestation or certification; and
- Continuous monitoring based certification.
Note: Agencies should note that a self-assessment does not necessarily provide substantive assurance.
As at March 2017, the STAR scheme is still to be fully implemented although there are a number of cloud service providers listed in the registry.
Agencies can use this registry to further inform their judgement on the robustness of assurance over cloud service provider’s internal operations and implementation of security controls.
Cloud Security Alliance’s Cloud Controls Matric (CCM)
The CCM covers 16 control domains and provides fundamental security principles to guide cloud service providers and to assist prospective cloud customers in assessing the overall security risk of a cloud service provider.
The CCM references and maps its controls to internationally accepted industry standards, regulations, and control frameworks, such as ISO 27001/2/17/18, PCI: DSS v3, and AICPA 2014 Trust Service Principles and Criteria, Germany’s BIS, Canada’s PIPEDA, ISACA’s COBIT, the US FedRAMP, HIPAA, Jericho Forum, NIST and the NZISM.
Cloud Security Alliance’s Consensus Assessments Initiative Questionnaire (CAIQ)
The CAIQ is an extension to the CCM that provides exemplar control assertion questions that can be asked of service providers in the context of each CCM control, and can be tailored to suit each unique cloud customer’s evidentiary requirements. The Government Chief Digital Officer (GCDO) maintain a mapping of the CAIQ questions to the GCIO Cloud Security and Privacy Considerations question set to further aid agencies in use of the CAIQ as an alternative to equivalent GCDO questions.
ISACA IT Audit and Assurance Program for Cloud Computing
Based on ISACA’s IT Assurance Framework (ITAF), the Cloud Computing Assurance Program was developed as a comprehensive and good-practice model, aligned with the ISACA COBIT 5 framework. Building on the generic assurance program, the cloud computing guidance identifies a number of cloud specific risk areas encompassing:
- Greater dependency on third parties;
- Increased complexity of compliance with national and international laws and regulations;
- Reliance on the Internet as the primary conduit to the enterprise’s data; and
- Risk due to the dynamic nature of cloud computing.
The ITAF assurance focus is on:
- The governance affecting cloud computing;
- The contractual compliance between the service provider and customer;
- Privacy and regulation issues concerning cloud computing; and
- Cloud computing specific attention points.
It is important to note that this cloud computing assurance review is not designed to provide assurance on the design and operational effectiveness of the cloud computing service provider’s internal controls, as this assurance is often provided through ISAE 3604 or similar reviews.
The cloud computing assurance review focusses on the agency’s or organisation’s systems design and operational effectiveness in relation to cloud services. It is also important to note that this is dependent on the effectiveness of the underlying system design and controls and how well these are implemented and managed.
ASD Certified Cloud Services
The Australian Signals Directorate (ASD) conducts certification of cloud services based in Australia for Australian government use. ASD Certifications are based on the Australian Government Information Security Manual (ISM). It is important to note that there are detail differences between the Australian ISM and the NZISM and these documents have a different legislative and regulatory basis.
The ASD Cloud Computing Security documents describe security risk mitigations associated with cloud computing. Australian Government agencies are also required to perform due diligence reviews of the legal, financial and privacy risks associated with procuring cloud services, aspects which are not covered by the ASD certification.
NIST 800-53
The NIST Special Publication 800-53 Revision 4 - Security and Privacy Controls for Federal Information Systems and Organizations is the US unified information security framework for US federal government agencies. The New Zealand equivalent is the NZISM.
The underlying mandates are in FIPS Publication 200, Minimum Security Requirements for Federal Information and Information Systems and FIPS Publication 199, Standards for Security Categorization of Federal Information and Information Systems. US federal government agencies are required to categorise and analyse their system in terms of FIPS 199 and 200 then apply appropriate controls from NIST 800-53.
FedRAMP
The US Federal Risk and Authorization Management Program (FedRAMP) is a government-wide program intended to provide a standardised approach to security assessment, authorisation, and continuous monitoring for cloud products and services. This approach is designed to provide reusable cloud security assessments in order to reduce cost, resource and time. In addition it was intended to minimise cybersecurity risk for Federal Agencies as they move operations to the cloud, provide consistent baseline security policies and streamline the procurement process.
FedRAMP is a collaboration of cybersecurity and cloud experts from the General Services Administration (GSA), National Institute of Standards and Technology (NIST), Department of Homeland Security (DHS), Department of Defense (DOD), National Security Agency (NSA), Office of Management and Budget (OMB), the Federal Chief Information Officer (CIO) Council and its working groups, as well as private industry.
The FedRAMP programme is run by the FedRAMP Program Management Office as part of the GSA.
FedRAMP is mandatory for Federal Agency cloud deployments at all risk impact levels. Private cloud deployments from single agencies and fully implemented within federal facilities are an exception to this mandate. Quarterly reporting by each agency on their cloud portfolio is required.
FedRAMP authorises cloud systems in a three step process:
- Security Assessment: The security assessment process uses a standardised set of requirements in accordance with FISMA using a baseline set of NIST 800-53 controls with additional controls specific to cloud deployments, in order to grant security authorisations. Cryptographic elements are governed by the FIPS 140-2 standards.
- Leveraging and Authorisation: Federal agencies view security authorisation packages in the FedRAMP repository and leverage the security authorisation packages to grant a security authorisation at their own agency.
- Ongoing Assessment & Authorisation: Once an authorisation is granted, ongoing assessment and authorisation activities are required to maintain the security authorisation.
Again it is important to note that the FedRAMP assessments are conducted on a different legislative and regulatory basis to assessments conducted in New Zealand. A variety of guidance, controls, templates and other documentation is available online from the GSA (see References - Assurance Guidance )
PCI DSS
The Payment Card Industry Security Standards Council was formed by major credit card organisations and is a global open body formed to develop and promote understanding of essential security standards for payment account security. It develops, maintains and promotes the Payment Card Industry Data Security Standards (PCI DSS). It also provides tools to assist the implementation of the standards such as assessment and scanning qualifications, self-assessment questionnaires, training and education, and product certification programs.
This standard is designed to protect cardholder data (credit and debit cards) held by merchants, banks and other financial organisations. It applies to all organisations that accept, store, process and transmit credit cardholder data.
This standard is narrowly focussed and has specific applicability to New Zealand Government agencies that operate financial transaction services (e.g. AoG Banking services and citizen fee-paying services; such as vehicle registration, passport renewal, etc.). The PCI has published an information supplement on Third-Party Security Assurance (updated March 2016).
COSO
The Committee of Sponsoring Organizations of the Treadway Commission (COSO) initially developed the COSO Internal Control-Integrated Framework in 1992. A revised framework was published in 2013 which included guidance on “outsourced service providers” and how they impact risk assessment, controls, monitoring, information flows and assurance. The 2013 Framework incorporates how organisations should manage IT innovation in light of globalisation, complex business processes, regulatory demands and security risk assessments. It is frequently used as the basis for SSAE16 assignments and the production of SOC reports.
References – Assurance Standards
Further information on Assurance Standards can be found in:
| Reference | Title | Publisher | Source |
| SSAE No. 16 |
Statement on Standards for Attestation Engagements - Reporting on Controls at a Service Organization |
AICPA | https://competency.aicpa.org/media_resources/208710-statement-on-standards-for-attestation-engagements |
|
Service Organization Controls (SOC) Reports for Service Organizations |
AICPA | SOC for Service Organizations: Information for Service Organizations (aicpa.org) | |
| AT Section 101 |
Attest Engagements |
AICPA |
https://aicpa.org/Research/Standards/AuditAttest/DownloadableDocuments/AT-00101.pdf |
| AT Section 801 |
Reporting on Controls at a Service Organization |
AICPA |
https://aicpa.org/Research/Standards/AuditAttest/DownloadableDocuments/AT-at-00801.pdf |
|
COBIT 5 Framework |
ISACA | https://www.isaca.org/resources/cobit/cobit-5 | |
|
ISAE (NZ) 3000 (Revised) |
International Standard on Assurance Engagements - Assurance Engagements Other than Audits or Reviews of Historical Financial Information |
XRB | https://xrb.govt.nz/standards/assurance-standards/other-assurance-engagement-standards/ |
|
ISAE (NZ) 3402 |
International Standard on Assurance Engagements - Assurance Reports on Controls at a Service Organisation |
XRB | https://xrb.govt.nz/standards/assurance-standards/other-assurance-engagement-standards/ |
|
SAE 3150 |
Standard on Assurance Engagements - Assurance Engagement on Controls |
XRB | https://xrb.govt.nz/standards/assurance-standards/other-assurance-engagement-standards/ |
|
NIST Special Publication 800-53 Revision 4 |
Security and Privacy Controls for Federal Information Systems and Organizations |
NIST |
https://nvlpubs.nist.gov/nistpubs/SpecialPublications/NIST.SP.800-53r4.pdf [PDF, 5.05 MB] |
|
NIST Special Publication 500-291, Revision 2, July 2013 |
NIST Cloud Computing Standards Roadmap |
NIST |
https://www.nist.gov/system/files/documents/itl/cloud/NIST_SP-500-291_Version-2_2013_June18_FINAL.pdf [PDF, 2.2 MB] |
|
PCI DSS Information Supplement: Third-Party Security Assurance |
PCI Security Standards Council |
https://www.pcisecuritystandards.org/documents/ThirdPartySecurityAssurance_March2016_FINAL.pdf [PDF, 1.16 MB] | |
|
ISO 19011:2018 |
Guidelines for auditing management systems |
ISO | ISO - ISO 19011:2018 - Guidelines for auditing management systems |
|
ISO/IEC 27000:2018 |
Information technology — Security techniques — Information security management systems — Overview and vocabulary |
ISO | https://www.iso.org/standard/73906.html |
|
ISO/IEC 27001:2013 |
Information technology — Security techniques — Information security management systems — Requirements |
ISO | https://www.iso.org/standard/54534.html |
|
ISO/IEC 27006:2015 |
Information technology — Security techniques — Requirements for bodies providing audit and certification of information security management systems |
ISO | https://www.iso.org/standard/62313.html |
|
ISO/IEC 27007:2020 |
Information security, cybersecurity and privacy protection — Guidelines for information security management systems auditing |
ISO | https://www.iso.org/standard/77802.html |
|
ISO/IEC TS 27008:2019 |
Information technology — Security techniques — Guidelines for the assessment of information security controls |
ISO | https://www.iso.org/standard/67397.html |
|
ISO/IEC 27014:2020 |
Information security, cybersecurity and privacy protection — Governance of information security |
ISO | https://www.iso.org/standard/74046.html |
|
ISO/IEC 27017:2015 |
Information technology — Security techniques — Code of practice for information security controls based on ISO/IEC 27002 for cloud services |
ISO | https://www.iso.org/standard/43757.html |
|
ISO/IEC 27018:2019 |
Information technology -- Security techniques -- Code of practice for protection of personally identifiable information (PII) in public clouds acting as PII processors |
ISO | https://www.iso.org/standard/76559.html |
References – Assurance Guidance
| Reference | Title | Publisher | Source |
| All-Of-Government Portfolio, Programme and Project Assurance Framework | DIA | https://digital.govt.nz/standards-and-guidance/governance/system-assurance/all-of-government-portfolio-programme-and-project-assurance-framework/ | |
| All-Of-Government ICT Operations Assurance Framework | DIA | https://digital.govt.nz/standards-and-guidance/governance/system-assurance/all-of-government-ict-operations-assurance-framework/ | |
|
All-Of-Government Enterprise Risk Maturity Assessment Framework (gERMAF) |
DIA | https://digital.govt.nz/standards-and-guidance/governance/system-assurance/enterprise-risk-maturity/ | |
|
FAQs — New Service Organization Standards and Implementation Guidance |
American Institute of Certified Public Accountants (AICPA) | https://docplayer.net/13378742-Faqs-new-service-organization-standards-and-implementation-guidance.html | |
|
The Federal Risk and Authorization Management Program (FedRAMP) |
General Services Administration, US Federal Government | https://www.fedramp.gov/ | |
|
FedRAMP Documents & Templates |
General Services Administration, US Federal Government | https://www.fedramp.gov/documents-templates/ | |
|
Controls and Assurance in the Cloud Using COBIT 5 |
ISACA | Store - Controls & Assurance in the Cloud: Using COBIT 5 | Digital | English - ISACA Portal | |
|
IIA Position Paper: |
IIA | 121691 PROF-Position Paper 3 Lines of Defense_Digital Version_CX.indd (theiia.fi) |
Rationale & Controls
Risk Assessment
Rationale
The Security Risk Management Plan (SRMP – Section 5.3) encompasses all risks associated with the security of agency systems. The growth in outsourced services, particularly cloud services, has created situations where risk, controls and assurance cannot be directly examined and assessed. In such cases independent assurance reports are an effective means, possibly the only means, of obtaining some assurance on the service provider’s operations.
Rationale
No single independent assurance scheme/standard covers the full range of considerations and control requirements of the NZISM. Agencies may find duplication of aspects analysed if multiple schemes are applied. It is also important to note that none of the common mature assurance schemes cover specific government requirements and handling of Official Information; such as the personnel aspects (PERSEC) of user and administration vetting and security clearances, or sovereignty aspects of the information/data. Careful selection and consideration is required when placing reliance on reports available for a particular outsourced or cloud service.
Rationale
Reports from different assurance scheme have varying levels of detail as well as risk area coverage. Selection and usage of reports should be considered in the context of the intended service/system business and information value.
Understanding the business and technical risk context will drive the size and depth of a risk assessment, and the associated assurance process. Though even a lighter-weight risk assurance process will follow the C&A process model, such that the CE or authorised delegate is still formally accountable and responsible.
Re-use of assessments completed by other agencies is encouraged, noting the business or information value context may differ. To assist agencies and promote efficiency, the Government Chief Digital Officer (GCDO) facilitates the sharing and re-use of existing cloud assessment materials among agencies.
Control System Classifications(s): All Classifications; Compliance: Must [CID:1019]
Agencies MUST conduct a risk assessment in order to determine the type and level of independent assurance required to satisfy certification and accreditation requirements.
Control System Classifications(s): All Classifications; Compliance: Should [CID:1020]
In all cases where assurance on service provider operations cannot be obtained directly, agencies SHOULD obtain independent assurance reports.
Control System Classifications(s): All Classifications; Compliance: Should [CID:1021]
In order to address identified risk areas, agencies SHOULD obtain relevant assurance reports and service provider certifications to inform a risk assessment and Certification activities as well as other aspects of the certification processes such as evidence of controls effectiveness and remediation plans.
Independent Assurance
Rationale
Independent assurance can be obtained directly from the service provider through Service Organisation Control (SOC) reports, as well as other internationally recognised assurance frameworks. It will be important to corroborate individual reports by comparison with other reporting mechanisms and independent certifications.
Control System Classifications(s): All Classifications; Compliance: Must [CID:1024]
Agencies MUST incorporate the results of any independent assurance reports into the agency Certification process, to understand the residual risk position and controls required to manage risk appropriately.
Objective
Agencies implement a Vulnerability Disclosure Policy (VDP) to enable members of the public to report vulnerabilities in the agency’s public-facing systems and applications and receive feedback on such reports.
Context
Scope
This section provides information on vulnerability disclosure for all externally-facing agency systems, including public-facing systems. Vulnerability disclosure relating to internal systems is covered in Chapter 12 – Product Security.
When selecting which systems, applications and data are within scope of a VDP, agencies may consider:
- The sensitivity of information on the agency’s systems, including financial data, medical information, proprietary information, customer data or other personal information.
- Security safeguards that are already in place on the system, such as encryption of data at rest.
- The agency’s ability to segment its network or otherwise segregate sensitive information stored on its systems.
- Regulatory, contractual, privacy or other restrictions placed on disclosure of protected classes of information (such as within the New Zealand Classification System).
Reference to other chapters and sections in this document is essential. In particular:
Agencies must expect vulnerabilities
Invariably all software, operating systems and applications have the potential to house exploitable vulnerabilities. Many vulnerabilities are identified by users and other third parties. Some vulnerabilities may be undiscovered or inherent in the application or software. Others may be introduced during upgrades, patches, configuration or other changes.
It is essential that agencies establish a policy and processes to identify and remediate such vulnerabilities.
Agencies must establish a vulnerability reporting mechanism
Published VDPs demonstrate that an agency has a mature and constructive approach when they receive a vulnerability report and also demonstrates openness and transparency in the management of agency systems.
Agencies should establish a process to allow any user (whether a member of the public, business partners, other agencies or agency staff), to report potential vulnerabilities. Any such reporting is on a “no blame” basis, without fear of repercussion or penalty, provided the agency’s disclosure policy is followed and no illegal activity is undertaken.
The VDP must clearly state the conditions under which reports are received. In general terms this also includes a “no bug bounty” clause as well as limits on web site, system or application probing.
An agency’s VDP will necessarily reflect that they may not control or own all of the software they use or the maintenance and development of underlying software (such as compilers, programming or scripting languages and so on). The VDP should clearly state that while the agency can receive reports about software, systems or services run on their behalf by third parties, providers or vendors, they may have to work with the reporting party to report the vulnerability to the relevant vendor.
Where specific legislation applies, for example a reported vulnerability may breach the Privacy Act, agencies must adhere to the legislation. This may change how reports are managed and action communicated to the finder or reporter. This does not change the requirement to maintain communication with the reporter/finder.
Agencies are expected to find and remediate vulnerabilities
The Protective Security Requirements places clear expectations on agencies to maintain awareness of vulnerabilities (see mandatory requirement INFOSEC4).
The NZISM section 12.4 - Patching & updating sets out expectations and controls to ensure security patches are applied in a timely manner.
The disclosure period commonly used by many vendors, manufacturers and government agencies is 90 days. Vulnerabilities will be either patched, mitigated or managed within this period. In some cases earlier notification is provided to allow users to take mitigating actions until a patch or other solution is available.
VDPs are expected to include a timeframe within which patches will be applied or remedial action taken when a vulnerability is reported to the agency.
Agencies to create a vulnerability reporting point
When security risks in agency services are discovered and reported to the agency, it is vital that a robust communication channel is available to receive the report.
This is commonly described as a “security.txt”. A draft standard has been published (see References below) to help agencies (and other organisations) outline a process for security researchers to securely report security vulnerabilities.
Vulnerability disclosure policies are a normal part of learning about and patching vulnerabilities
Vulnerability disclosure (sometimes also referred to as responsible disclosure or coordinated vulnerability disclosure) is now an internationally accepted practice for technology organisations. The practice of vulnerability disclosure in modern computing dates to the late 1980s. There are related examples (non-computing) which appeared in the mid-1800s when locksmiths exchanged vulnerability information.
Bug Bounties
“Bug bounties” are a monetary reward to security researchers for the discovery and reporting of software and other information system vulnerabilities to the agency. Bug Bounties are separate to VDPs and should only be covered if the agency has a bug bounty programme in place.
Vulnerability disclosure policy (VDP) Content
A VDP will typically include:
- A scoping statement setting out which systems the policy applies to (e.g. the agency’s website and other public-facing systems);
- Details of how finders can contact the agency’s security team (including any public keys for encrypting reports);
- Permitted activities;
- Acknowledgement of reports and a response time (typically 60 or 90 days) for corrections, adjustments, or other “fixes”;
- Reporters/finders agreeing to not share information about the vulnerability until the end of the disclosure period, to let the organisation fix the issues before it becomes public;
- Illegal activities are not permitted (specifying any relevant legislation, such as the Crimes Act, the Privacy Act etc.); and
- Either a statement that bug bounties will not be paid for any discoveries, or information about the agency’s bug bounty programme.
References
Additional information relating to system auditing is contained in:
| Reference | Title | Publisher | Source |
| ISO 29147 | Information technology — Security techniques — Vulnerability disclosure | ISO | https://www.iso.org/standard/72311.html |
| ISO 30111 | Information technology — Security techniques — Vulnerability handling processes | ISO | https://www.iso.org/standard/69725.html |
| IEFT draft protocol for Security.txt | A File Format to Aid in Security Vulnerability Disclosure | ITEF | https://datatracker.ietf.org/doc/draft-foudil-securitytxt |
| A proposed standard which allows websites to define security policies |
security.txt |
https://securitytxt.org/ | |
| CERT NZ coordinated vulnerability disclosure policy | CERT NZ | https://www.cert.govt.nz/it-specialists/guides/reporting-a-vulnerability/cert-nz-coordinated-vulnerability-disclosure-policy/ | |
| NZITF Coordinated Disclosure guidelines | NZITF | https://nzitf.org.nz/coordinated-disclosure | |
| BOD 20-01 | Binding Operational Directive 20-01: Develop and Publish a Vulnerability Disclosure Policy | US Department of Homeland Security | https://cyber.dhs.gov/bod/20-01/ |
| Vulnerability Disclosure Policy Template | US Department of Homeland Security | https://cyber.dhs.gov/bod/20-01/vdp-template/ | |
| CISA announces new vulnerability disclosure policy (VDP) platform, July 2021 | US Cybersecurity & Infrastructure Security Agency | https://www.cisa.gov/blog/2021/07/29/cisa-announces-new-vulnerability-disclosure-policy-vdp-platform | |
| CISA Coordinated Vulnerability Disclosure (CVD) Process | US Cybersecurity & Infrastructure Security Agency | https://www.cisa.gov/coordinated-vulnerability-disclosure-process | |
| List of US Federal agencies VDPs | VDPs in the US Government's executive branch | CISA | https://github.com/cisagov/vdp-in-fceb |
| A Framework for a Vulnerability Disclosure Program for Online Systems1 Version 1.0 (July 2017) | Cybersecurity Unit Computer Crime & Intellectual Property Section Criminal Division U.S. Department of Justice | https://www.justice.gov/criminal-ccips/page/file/983996/download | |
| Vulnerability Disclosure Toolkit | NCSC UK | https://www.ncsc.gov.uk/information/vulnerability-disclosure-toolkit | |
| See Something, Say Something - Coordinating the Disclosure of Security Vulnerabilities in Canada | Canada – Cybersecure policy exchange | https://www.cybersecurepolicy.ca/vulnerability-disclosure | |
| Vulnerability Disclosure Cheat Sheet | OWASP | https://cheatsheetseries.owasp.org/cheatsheets/Vulnerability_Disclosure_Cheat_Sheet.html | |
| Responsible Disclosure Policy Example | Dutch National Cyber Security Centre (NCSC) | https://responsibledisclosure.nl/en/ | |
| Vulnerability disclosure policy | Incibe Cert (Spain) | https://www.incibe-cert.es/en/what-is-incibe-cert/vulnerability-disclosure-policy | |
| Vulnerability disclosure policy | Office of the Privacy Commissioner New Zealand | https://www.privacy.org.nz/assets/New-order/About-us/Transparency-and-accountability-/Vulnerability-Disclosure-Policy-December-2015.pdf | |
| Responsible disclosure guidelines | NZ – The Ministry of Social Development | https://www.msd.govt.nz/about-msd-and-our-work/tools/responsible-disclosure-guidelines.html | |
| Ministry of Health Responsible disclosure guidelines | NZ – Ministry of Health | https://www.health.govt.nz/our-work/digital-health/digital-health-sector-architecture-standards-and-governance/responsible-disclosure-guidelines | |
| Vulnerability disclosure policy | Bank of England | https://www.bankofengland.co.uk/vulnerability-disclosure-policy | |
| Vulnerability disclosure policy | Crown Commercial Service (UK) | https://www.crowncommercial.gov.uk/about-ccs/vulnerability-disclosure-policy/ | |
| Vulnerability Disclosure Policy | Met Office (UK) | https://www.metoffice.gov.uk/about-us/legal/vulnerability-disclosure-policy | |
| History of Vulnerability Disclosure, 3 August 2015 | Duo | https://duo.com/labs/research/history-of-vulnerability-disclosure |
PSR References
Relevant PSR requirements can be found at:
| Reference | Title | Source |
| PSR Mandatory Requirements | GOV3, INFOSEC1, INFOSEC2, INFOSEC3 and INFOSEC4 | Home | Protective Security Requirements |
| PSR content protocols |
Management protocol for information security |
Home | Protective Security Requirements |
| PSR requirements sections | Review your security measures | Home | Protective Security Requirements |
Rationale & Controls
Vulnerability disclosure policy (VDP) Risk Assessment
Rationale
Selection of public-facing systems and services included in any VDP will be based on a risk assessment undertaken by the agency. Considerations for such selection are discussed in the Context section above.
Control System Classifications(s): All Classifications; Compliance: Must [CID:7130]
An agency MUST undertake a risk assessment to determine which systems and services to include in the agency’s VDP.
Vulnerability disclosure policy (VDP) Essential Content
Rationale
In order to demonstrate a mature and constructive approach to vulnerability discovery, management and remediation, an agency requires a VDP to inform the public about:
- the scope of public-facing systems covered by its VDP; and
- the nature of vulnerabilities which can be reported under its VDP.
Rationale
To aid consistency, it is important that government agencies have a core set of content in their VDP.
Control System Classifications(s): All Classifications; Compliance: Must [CID:7133]
An agency MUST develop and publish a VDP.
Control System Classifications(s): All Classifications; Compliance: Must [CID:7134]
An agency’s VDP MUST contain at least the following core content:
- A scoping statement listing the systems the policy applies to;
- Contact details;
- Secure communication options (including any public keys);
- Information the finder should include in the report;
- Acknowledgement of reports and a response time;
- Guidance on what forms of vulnerability testing are out of scope for reporters/finders (permitted activities);
- Reporters/finders agreeing to not share information about the vulnerability until the end of the disclosure period, in order to allow the agency to address any issues before they become public;
- Illegal activities are not permitted (specifying the relevant legislation, such as the Crimes Act); and
- Either that “Bug bounties” will not be paid for any discoveries, or it should provide information about the agency’s bug bounty programme.
Vulnerability disclosure policy (VDP) Additional Content
Rationale
As well as mandatory content listed above, additional information that agencies may consider providing includes guidance for reporters/finders to locate the agency’s policy and how to confidentially communicate technical details to the agency’s security experts.
Control System Classifications(s): All Classifications; Compliance: Should [CID:7136]
An agency SHOULD publish a security.txt to permit secure communications and direct any reports to a specific agency resource, in accordance with the agency’s VDP.
Vulnerability disclosure policy (VDP) Setting Expectations
Rationale
Agencies must set clear expectations for reporters/finders on the timeframe within which agencies intend to address and remediate vulnerabilities that have been reported to them. The industry standard for a vulnerability disclosure policy is 90 days.
Control System Classifications(s): All Classifications; Compliance: Must [CID:7138]
An agency MUST commit to addressing disclosed vulnerabilities within the timeframe it sets in its policy.
Control System Classifications(s): All Classifications; Compliance: Should [CID:7139]
An agency’s vulnerability disclosure timeframe SHOULD be set to no more than 90 days.
Vulnerability disclosure policy (VDP) Integration
Rationale
It is essential that a VDP is integrated and consistent with an agency’s information security documentation and its policies, processes and procedures for Incident Management, Product Security and Software Security (Chapters 5, 7, 12, 14).
Control System Classifications(s): All Classifications; Compliance: Must [CID:7141]
Agencies MUST ensure they integrate their VDP with other elements of their information security policies.
6. Information security monitoring
Objective
Information security reviews maintain the security of agency systems and detect gaps and deficiencies.
Context
Scope
This section covers information on conducting reviews of any agency’s information security posture and security implementation.
Information security reviews
An information security review:
- identifies any changes to the business requirements or concept of operation for the subject of the review;
- identifies any changes to the security risks faced by the subject of the review;
- assesses the effectiveness of the existing counter-measures;
- validates the implementation of controls and counter-measures; and
- reports on any changes necessary to maintain an effective security posture.
An information security review can be scoped to cover anything from a single system to an entire agency’s systems.
References
Additional information relating to system auditing is contained in:
| Reference | Title | Publisher | Source |
| ISO/IEC 27006:2015 |
Information technology — Security techniques — Requirements for bodies providing audit and certification of information security management systems |
ISO | |
| ISO/IEC 27007:2020 |
Information security, cybersecurity and privacy protection — Guidelines for information security management systems auditing |
ISO | |
| ISO/IEC TS 27008:2019 |
Information technology — Security techniques — Guidelines for the assessment of information security controls |
ISO |
PSR references
Relevant PSR requirements can be found at:
| Reference | Title | Source |
|
PSR Mandatory Requirements |
GOV3, INFOSEC1, INFOSEC2, INFOSEC3 and INFOSEC4 |
Home | Protective Security Requirements Security governance (GOV) | Protective Security Requirements Information security (INFOSEC) | Protective Security Requirements/ |
|
PSR content protocols |
Management protocol for information security |
Management protocol for information security | Protective Security Requirements |
|
PSR requirements sections |
Self assessment & reporting Protective security measures |
Self-assessment and reporting | Protective Security Requirements Complying with the Protective Security Requirements | Protective Security Requirements |
Rationale & Controls
Conducting information security reviews
Rationale
Annual reviews of an agency’s information security posture can assist with ensuring that agencies are responding to the latest threats, environmental changes and that systems are properly configured in accordance with any changes to information security documentation and guidance.
Control System Classifications(s): All Classifications; Compliance: Should [CID:1040]
Agencies SHOULD undertake and document information security reviews of their systems at least annually.
Managing Conflicts of Interest
Rationale
Reviews may be undertaken by personnel independent of the target of evaluation or by an independent third party to ensure that there is no (perceived or actual) conflict of interest and that an information security review is undertaken in an objective manner.
Control System Classifications(s): All Classifications; Compliance: Should [CID:1043]
Agencies SHOULD have information security reviews conducted by personnel independent to the target of the review or by an independent third party.
Focus of information security reviews
Rationale
Incidents, significant changes or an aggregation of minor changes may require a security review to determine and support any necessary changes and to demonstrate good systems governance. An agency may choose to undertake an information security review:
- as a result of a specific information security incident;
- because a change to a system or its environment that significantly impacts on the agreed and implemented system architecture and information security policy; or
- as part of a regular scheduled review.
Rationale
In order to review risk, an information security review should analyse the threat environment and the highest classification of information that is stored, processed or communicated by that system.
Rationale
Depending on the scope and subject of the information security review, agencies may gather information on areas including:
- agency priorities, business requirements and/or concept of operations;
- threat data;
- risk likelihood and consequence estimates;
- effectiveness of existing counter-measures;
- other possible counter-measures;
- changes to standards, policies and guidelines;
- recommended good practices; and
- significant system incidents and changes.
Control System Classifications(s): All Classifications; Compliance: Should [CID:1048]
Agencies SHOULD review the components detailed in the table below. Agencies SHOULD also ensure that any adjustments and changes as a result of any vulnerability analysis are consistent with the vulnerability disclosure policy.
| Component | Review |
| Information security documentation | The SecPol, Systems Architecture, SRMPs, SSPs, SitePlan, SOPs, the VDP, the IRP, and any third party assurance reports. |
| Dispensations | Prior to the identified expiry date. |
| Operating environment | When an identified threat emerges or changes, an agency gains or loses a function or the operation of functions are moved to a new physical environment. |
| Procedures | After an information security incident or test exercise. |
| System security | Items that could affect the security of the system on a regular basis. |
| Threats | Changes in threat environment and risk profile. |
| NZISM | Changes to baseline or other controls, any new controls and guidance. |
Objective
Exploitable information system weaknesses can be identified by vulnerability analyses and inform assessments and controls selection.
Context
Scope
This section covers information on conducting vulnerability assessments on systems as part of the suite of good IT governance activities.
Changes as a result of a vulnerability analysis
It is important that normal change management processes are followed where changes are necessary in order to address security risks identified in a vulnerability analysis.
Rationale & Controls
Vulnerability analysis strategy
Rationale
Vulnerabilities may be unintentionally introduced and new vulnerabilities are constantly identified, presenting ongoing risks to information systems security.
Rationale
While agencies are encouraged to monitor the public domain for information related to vulnerabilities that could affect their systems, they should not remain complacent if no specific vulnerabilities relating to deployed products are disclosed.
Rationale
In some cases, vulnerabilities can be introduced as a result of poor information security practices or as an unintended consequence of activities within an agency. As such, even if no new public domain vulnerabilities in deployed products have been disclosed, there is still value to be gained from regular vulnerability analysis activities.
Rationale
Furthermore, monitoring vulnerabilities, conducting analysis and being aware of industry and product changes and advances, including NZISM requirements, provides an awareness of other changes which may adversely impact the security risk profile of the agency’s systems.
Control System Classifications(s): All Classifications; Compliance: Should [CID:1063]
Agencies SHOULD implement a vulnerability analysis strategy by:
- monitoring public domain information about new vulnerabilities in operating systems and application software;
- considering the use of automated tools to perform vulnerability assessments on systems in a controlled manner;
- running manual checks against system configurations to ensure that only allowed services are active and that disallowed services are prevented;
- using security checklists for operating systems and common applications; and
- examining any significant incidents on the agency’s systems.
Conducting vulnerability assessments
Rationale
A baseline or known point of origin is the basis of any comparison and allows measurement of changes and improvements when further information security monitoring activities are conducted.
Control System Classifications(s): All Classifications; Compliance: Should [CID:1066]
Agencies SHOULD conduct vulnerability assessments in order to establish a baseline. This SHOULD be done:
- before a system is first used;
- after any significant incident;
- after a significant change to the system;
- after changes to standards, policies and guidelines;
- when specified by an ITSM or system owner.
Resolving vulnerabilities
Rationale
Vulnerabilities may occur as a result of poorly designed or implemented information security practices, accidental activities or malicious activities, and not just as the result of a technical issue.
Control System Classifications(s): All Classifications; Compliance: Should [CID:1069]
Agencies SHOULD analyse and treat all vulnerabilities and subsequent security risks to their systems identified during a vulnerability assessment.
Objective
To ensure information security is an integral part of the change management process, it should be incorporated into the agency’s IT maintenance governance and management activities.
Context
Scope
This section covers information on identifying and managing routine and urgent changes to systems.
Identifying the need for change
The need for change can be identified in various ways, including:
- system users identifying problems or enhancements;
- vendors notifying of upgrades to software or IT equipment;
- vendors notifying of the end of life to software or IT equipment;
- advances in technology in general;
- implementing new systems that necessitate changes to existing systems;
- identifying new tasks or functionality requiring updates or new systems;
- organisational change;
- business process or concept of operation change;
- standards evolution;
- government policy or Cabinet directives;
- threat or vulnerability identification and notifications received or issued; and
- other incidents or continuous improvement activities.
Types of system change
A proposed change to a system could involve:
- an upgrade to, or introduction of IT equipment;
- an upgrade to, or introduction of software;
- environment or infrastructure change; or
- major changes to access controls.
PSR references
Relevant PSR requirements can be found at:
| Reference | Title | Source |
|
PSR Mandatory Requirements |
GOV3, INFOSEC1, INFOSEC2, INFOSEC3 and INFOSEC4 |
Home | Protective Security Requirements Security governance (GOV) | Protective Security Requirements Information security (INFOSEC) | Protective Security Requirements |
|
PSR content protocols |
Management protocol for information security |
Management protocol for information security | Protective Security Requirements |
|
PSR requirements sections |
Self assessment & reporting Protective security measures Maintain your business continuity programme |
Self-assessment and reporting | Protective Security Requirements Complying with the Protective Security Requirements | Protective Security Requirements Managing business continuity | Protective Security Requirements |
Rationale & Controls
Change management
Rationale
A considered and accountable process requires consultation with all stakeholders before any changes are implemented. In the case of changes that will affect the security or accreditation status of a system, the Accreditation Authority is a key stakeholder and will need to be consulted and grant approval for the proposed changes.
Rationale
Change management processes are most likely to be bypassed or ignored when an urgent change needs to be made to a system. In these cases it is essential that the agency’s change management process strongly enforces appropriate actions to be taken before and after an urgent change is implemented.
Control System Classifications(s): Top Secret; Compliance: Must [CID:1088]
Agencies MUST ensure that for routine and urgent changes:
- the change management process, as defined in the relevant information security documentation, is followed;
- the proposed change is approved by the relevant authority;
- any proposed change that could impact the security or accreditation status of a system is submitted to the Accreditation Authority for approval; and
- all associated information security documentation is updated to reflect the change.
Control System Classifications(s): All Classifications; Compliance: Should [CID:1089]
Agencies SHOULD ensure that for routine and urgent changes:
- the change management process, as defined in the relevant information security documentation, is followed;
- the proposed change is approved by the relevant authority;
- any proposed change that could impact the security of a system or accreditation status is submitted to the Accreditation Authority for approval; and
- all associated information security documentation is updated to reflect the change.
Change management process
Rationale
Uncontrolled changes pose risks to information systems as well as the potential to cause operational disruptions. A change management process is fundamental to ensure a considered and accountable approach with appropriate approvals. Furthermore, the change management process provides an opportunity for the security impact of the change to be considered and if necessary, reaccreditation processes initiated.
Control System Classifications(s): Top Secret; Compliance: Must [CID:1093]
An agency’s change management process MUST define appropriate actions to be followed before and after urgent changes are implemented.
Control System Classifications(s): All Classifications; Compliance: Should [CID:1094]
An agency’s change management process SHOULD define appropriate actions to be followed before and after urgent changes are implemented.
Control System Classifications(s): All Classifications; Compliance: Should [CID:1095]
Agencies SHOULD follow this change management process outline:
- produce a written change request;
- submit the change request to all stakeholders for approval;
- document the changes to be implemented;
- test the approved changes;
- notification to user of the change schedule and likely effect or outage;
- implement the approved changes after successful testing;
- update the relevant information security documentation including the SRMP, SSP and SOPs
- notify and educate system users of the changes that have been implemented as close as possible to the time the change is applied; and
- continually educate system users in regards to changes.
Changes impacting the security of a system
Rationale
The accreditation of a system accepts residual security risk relating to the operation of that system. Changes may impact the overall security risk for the system. It is essential that the Accreditation Authority is consulted and accepts the changes and any changes to risk.
Control System Classifications(s): All Classifications; Compliance: Must [CID:1098]
When a configuration change impacts the security of a system and is subsequently assessed as having changed the overall security risk for the system, the agency MUST reaccredit the system.
Objective
To ensure business continuity and disaster recovery processes are established to assist in meeting the agency’s business requirements, minimise any disruption to the availability of information and systems, and assist recoverability.
Context
Scope
This section covers information on business continuity and disaster recovery relating specifically to systems.
References
Additional information relating to business continuity is contained in:
| Reference | Title | Publisher | Source |
| ISO 22301:2019 |
Security and resilience — Business continuity management systems — Requirements |
ISO | |
| ISO/IEC 27001:2013 | Information Technology – Security Techniques - Information Security Management Systems - Requirements | ISO | |
| ISO/IEC 27002:2022 |
Information security, cybersecurity and privacy protection — Information security controls |
ISO | |
| ISO/IEC 27005:2018 | Information Technology – Security Techniques - Information Security Risk Management | ISO | |
| ISO/IEC 27031:2011 |
Information technology — Security techniques — Guidelines for information and communication technology readiness for business continuity |
ISO | |
| SAA/SNZ HB 221:2004 | Business Continuity Management | Standards NZ |
PSR references
Relevant PSR requirements can be found at:
| Reference | Title | Source |
|
PSR Mandatory Requirements |
GOV3, GOV7, INFOSEC1 and PHYSEC1 |
Home | Protective Security Requirements Security governance (GOV) | Protective Security Requirements Information security (INFOSEC) | Protective Security Requirements/ Physical security (PHYSEC) | Protective Security Requirements |
| PSR content protocols |
Management protocol for information security Management protocol for physical security |
Management protocol for information security | Protective Security Requirements Management protocol for physical security | Protective Security Requirements |
| PSR requirements sections |
Business continuity management |
Managing business continuity | Protective Security Requirements |
Rationale & Controls
Availability requirements
Rationale
Availability and recovery requirements will vary based on each agency’s business needs and are likely to be widely variable across government. Agencies will determine their own availability and recovery requirements and implement measures consistent with the agency's SRMP to achieve them as part of their risk management and governance processes.
Control System Classifications(s): All Classifications; Compliance: Must [CID:1120]
Agencies MUST determine availability and recovery requirements for their systems and implement measures consistent with the agency's SRMP to support them.
Backup strategy
Rationale
Having a backup strategy in place is a fundamental part of business continuity planning. The backup strategy ensures that critical business information is recoverable if lost. Vital records are defined as any information, systems data, configurations or equipment requirements necessary to restore normal operations.
Control System Classifications(s): All Classifications; Compliance: Should [CID:1123]
Agencies SHOULD:
- Identify vital records;
- backup all vital records;
- store copies of critical information, with associated documented recovery procedures, offsite and secured in accordance with the requirements for the highest classification of the information; and
- test backup and restoration processes regularly to confirm their effectiveness.
Business Continuity plan
Rationale
It is important to develop a business continuity plan to assist in ensuring that critical systems and data functions can be maintained when the system is operating under constraint, for example, when bandwidth is unexpectedly limited below established thresholds.
Control System Classifications(s): All Classifications; Compliance: Should [CID:1126]
Agencies SHOULD develop and document a business continuity plan.
Disaster recovery plan
Rationale
Developing and documenting a disaster recovery plan, will reduce the time between a disaster occurring, and critical functions of systems being restored.
Control System Classifications(s): All Classifications; Compliance: Should [CID:1129]
Agencies SHOULD develop and document a disaster recovery plan.
7. Information Security Incidents
Objective
Organisations have implemented tools, processes and procedures to detect information security incidents, minimise their impact and have these activities embedded as part of IT governance.
Context
Scope
This section covers information relating to detecting information security incidents. Detecting physical and personnel security incidents is out of scope of this section, unless there is an impact on information systems. Refer to Chapter 8 - Physical Security and Chapter 9 - Personnel Security.
It is important to note that in most cases, information systems are likely to be affected.
Additional information relating to detecting information security incidents, and topics covered in this section, can be found in the following sections of this manual:
- Section 5.9 - Vulnerability Disclosure Policy;
- Section 6.1 - Information Security Reviews;
- Section 6.2 - Vulnerability Analysis;
- Section 7.2 – Reporting Information Security Incidents;
- Section 7.3 – Managing Information Security Incidents;
- Section 9.1 - Information Security Awareness and Training;
- Section 16.6 - Event Logging and Auditing;
- Section 17.9 – Key Management; and
- Section 18.4 - Intrusion Detection and Prevention.
References
Standards and guidance published by Standards Bodies and industry groups include:
| Reference | Title | Publisher | Source |
| ISO/IEC 27035-1:2023 | Information technology — Security techniques — Information security incident management — Part 1: Principles and Process | ISO | ISO/IEC 27035-1:2023 - Information technology — Information security incident management — Part 1: Principles and process |
| ISO/IEC 27035-2:2023 | Information technology — Security techniques — Information security incident management — Part 2: Guidelines to plan and prepare for incident response | ISO | ISO/IEC 27035-2:2023 - Information technology — Information security incident management — Part 2: Guidelines to plan and prepare for incident response |
| Definitions of Computer Security Incident | NIST | https://csrc.nist.gov/glossary/term/Computer_Security_Incident | |
| SP 800-61 rev.2 | Computer Security Incident Handling Guide | NIST | https://nvlpubs.nist.gov/nistpubs/SpecialPublications/NIST.SP.800-61r2.pdf [PDF, 1.5 MB] |
| US-CERT Federal Incident Notification Guidelines | CISA | https://us-cert.cisa.gov/incident-notification-guidelines | |
| NCSC Incident Management Be Resilient Be Prepared | NCSC | https://www.ncsc.govt.nz/protect-your-organisation/guides/incident-management-be-resilient-be-prepared/ | |
| Cyber Security Incident Response Guide | CREST | Implementation & Procurement Guides - CREST | |
| Good Practice Guide for Incident Management | ENISA | Good Practice Guide for Incident Management | ENISA | |
| Vulnerability Disclosure for Security researchers | CISA | security.txt: A Simple File with Big Value | CISA |
PSR references
Relevant PSR requirements can be found at:
| Reference | Title | Source |
|
PSR Mandatory Requirements |
GOV6, GOV7, INFOSEC1 and INFOSEC4 | Home | Protective Security Requirements Security governance (GOV) | Protective Security Requirements Information security (INFOSEC) | Protective Security Requirements |
|
PSR content protocols |
Management protocol for information security |
Management protocol for information security | Protective Security Requirements |
|
PSR requirements sections |
Reporting incidents and conducting security investigations |
Reporting incidents and conducting security investigations | Protective Security Requirements |
Rationale & Controls
Preventing and detecting information security incidents
Rationale
Processes and procedures for the detection of information security incidents will assist in mitigating attacks using the most common vectors in systems exploits.
Rationale
New or advanced attacks and exploits can frequently be detected through other metrics and effects, rather than direct identification. For example, unexpected spike in network traffic or network latency, unapproved changes in file permissions, unexpected high utilisation of computing resources etc.
Rationale
Potential information security incidents are detected by both personnel and automated incident detection tools.
- Personnel should be well trained and aware of information security issues.
- Automated incident detection tools should be utilised to assist in developing use cases and a known baseline. Management and operation of the tools should be undertaken by experienced information security personnel.
Rationale
Agencies may consider some of the tools described in the table below for detecting potential information security incidents.
| Tool | Description |
| Next-Generation Firewall (NGFW) |
NGFWs can provide dynamic network defence by combining application/cloud service level control and dynamic threat feeds with signature or other anomaly detection to help prevent malicious connections to the network, or users connecting to malicious or non-approved cloud services. NGFWs may be deployed as cloud services (i.e. cloud firewall or firewall-as-a-service) or as a hardware or software appliance. |
| Protective DNS | Protective DNS provides real-time secure DNS resolver checks for domains and IP addresses against known malicious entities. |
| Threat Intelligence Platform (TIP) | TIPs enable an automated means to collect, analyse and manage threat data received from various intelligence sources to enrich prevention and detection capabilities. |
| Network and host Intrusion Detection Systems (IDSs) | Monitor and analyse network and host activity, usually relying on a list of known attack signatures to recognise/detect malicious activity and potential information security incidents. |
| Cloud threat detection capabilities | Enable, monitor and tune the threat detection capabilities of respective cloud services to detect threats and create high-quality alerts from log data or agents for cloud workloads and identity providers. |
| Anomaly detection systems | Baselines normal host and network activity and identifies events that deviate from expected patterns of activity . |
| Endpont Detection and Response (EDR) /Extended Detection and Response (XDR | Endpoint Detection and Response (EDR) provide host based threat detection and response that provide real-time monitoring and analytics. Extended Detection and Response expands on the functions of EDR to distinct security capabilities within your organisation. |
| Log analysis | Involves collecting and analysing event logs using pattern recognition to detect anomalous activities. |
| Application Allow listing | Lists the authorised activities and applications and permits their usage. |
| Security Information and Event Management (SIEM) | SIEM solutions provide centralised platform for log collection, storage, alerting and detection of security threats. |
| Data Loss Prevention (DLP) | DLP solutions identify and prevent sharing or transfer of sensitive information. |
| security.txt | Internet standard RFC 9116 defines a way for organisations to disclose their vulnerability disclosure practices. |
Rationale
Automated tools are only as good as their implementation and the level of analysis they perform. If tools are not configured to assess all areas of potential security risk then some vulnerabilities or attacks will not be detected. Maintenance of the tools is important to ensure that emerging threats and vulnerabilities are able to be identified. Failure to do so will reduce the effectiveness to identify vulnerabilities.
Control System Classifications(s): Top Secret, Confidential, Secret; Compliance: Must [CID:1153]
Agencies MUST develop, implement and maintain tools and procedures covering the detection of potential information security incidents, incorporating:
- user awareness and training;
- counter-measures against malicious code, known attack methods and types;
- intrusion detection strategies;
- data egress monitoring & control;
- access control anomalies;
- audit analysis;
- system integrity checking; and
- vulnerability assessments.
Control System Classifications(s): All Classifications; Compliance: Should [CID:1154]
Agencies SHOULD develop, implement and maintain tools and procedures covering the detection of potential information security incidents, incorporating:
- user awareness and training;
- counter-measures against malicious code, known attack methods and types;
- intrusion detection strategies;
- dynamic network defence (i.e. protective DNS and/or NGFW)
- data egress monitoring & control;
- access control anomalies;
- audit analysis;
- system integrity checking; and
- vulnerability assessments.
Control System Classifications(s): All Classifications; Compliance: Should [CID:1155]
Agencies SHOULD use the results of the security risk assessment to determine the appropriate balance of resources allocated to prevention versus resources allocated to detection of information security incidents.
Objective
Reporting of information security incidents is incorporated as an essential part of incident management, whether the reporting is within an agency or reports are provided to another government agency.
Reporting helps to maintain an accurate threat environment picture for government systems, particularly when All-of-Government (AoG) or multi-agency systems are involved.
Context
Scope
This section covers information relating specifically to the reporting of information security incidents. It does not cover the reporting of physical or personnel security incidents unless there is an impact on information systems.
For example, keypads and access cards are part of a wider information technology system, where physical key locks are not.
It is important to note that, in most cases, information systems are likely to be affected.
Requirement for information security incident reporting
The requirement to report an information security incident report applies irrespective of whether incident management is internally managed or if an agency has outsourced some or all of its information technology functions and services.
The information security threat and intelligence landscape continues to evolve, partly driven by more advanced, capable, well-resourced and motivated adversaries, as well as the need to improve management and governance of information systems. To assist in managing these requirements, a standardised form of information exchange is essential.
Agencies must have a comprehensive understanding of their assets, both physical and intellectual. By establishing clear boundaries, they can effectively manage their scope, ensuring informed decisions and efficient incident response.
Agencies need to consider that vendor contract(s) and agreement(s) enable sharing of information relating to incidents with the NCSC.
Definition of a Security Incident
A security incident is a violation, breach or infringement of a security policy or an attempt to gain unauthorised access to official resources. It is important to note that security incidents include physical incidents (such as lost documents) as well as “cyber” incidents.
Definition of a Cyber Security Incident
A cyber security incident is any event that jeopardises or may jeopardise the confidentiality, integrity, or availability of an information system or the information a system processes, stores, or communicates. This includes a violation or potential violation of security policies, security procedures, acceptable use policies or any relevant regulation or legislation.
Background
The detection, triaging, recording, management and response to an incident depends primarily on effective prevention and detection mechanisms and a robust response plan. Effective detection and response mechanisms also provide an important record of events and assist in preventing repeat events, improving defences and streamlining response measures.
A key part of the detection and response is incident reporting, including internal security system reports as well as any essential external reporting. It is essential that response is timely and methodical in order to minimise the effects of the incident. In all cases it is vital that steps are taken to quickly contain the incident, minimise damage and implement measures to prevent or contain any reoccurrence.
Not every cybersecurity event is serious enough to warrant detailed investigation and reporting, for example a single multi-factor authentication challenge failure from an employee on premises. Multiple multi-factor challenge failures, however, may indicate a malicious access attempt. Thresholds should be established which will trigger an incident response. In all cases, once an incident has been determined, it should be recorded to support analysis and reporting.
It is also important to categorise incidents in order to better manage allocation of resources to the containment and remediation of the incident. A three-tier categorisation is suggested:
- Critical: Incident affecting critical systems or information with potential to impact operations, revenue, customers or information disclosed in data breach.
For example, distributed denial of service attack, unauthorised access to system, multi-system ransomware. - Serious: Incident affecting noncritical systems or information, impact on operations, revenue, customers or information disclosed in data breach.
For example, execution of malware on a single system, potentially compromised credentials. - Low: Possible incident affecting noncritical systems. Incidents or employee investigations that are not time sensitive.
For example, blocked phishing attempts.
Incidents where the scope or cause of activity has not yet been determined should be categorised as serious or critical and actioned accordingly.
Factors that assist in determining the severity of an incident include:
- Whether the incident affects a single agency or multiple agencies;
- Functional impact of the incident (availability);
- Information impact of the incident (confidentiality, integrity);
- Recoverability from the incident;
- Whether a breach of personal information held by the agency has occurred;
- Whether unauthorised access to agency information systems may have occurred;
- Reputational risk to the agency;
- Impact on any MOUs, MOAs and similar formal agreements;
- Impact on the disclosure of information theft of data.
References
Additional information relating to information security incidents can be found at:
| Reference | Title | Publisher | Source |
|
SP 800-61r3 April 2025 |
Computer Security Incident Handling Guide, | NIST | Incident Response Recommendations and Considerations for Cybersecurity Risk Management: A CSF 2.0 Community Profile |
| SP 800-60 Volume 1 Revision 1 |
Guide for Mapping Types of Information and Information Systems to Security Categories |
NIST |
SP 800-60 Vol. 1 Rev. 1, Guide for Mapping Types of Information and Information Systems to Security Categories | CSRC |
|
SP 800-60 Volume 2 Revision 1 |
Guide for Mapping Types of Information and Information Systems to Security Categories, Volume ll: Appendices |
NIST | SP 800-60 Vol. 2 Rev. 1, Guide for Mapping Types of Information and Information Systems to Security Categories: Appendices | CSRC |
|
Guide to cyber threat sharing |
NIST | Guide to cyber threat sharing | |
|
Cyber Threats and Advisories |
CISA | Cyber Threats and Advisories | Cybersecurity and Infrastructure Security Agency CISA |
Rationale & Controls
Reporting information security incidents
Rationale
Reporting information security incidents provides management with a means to assess and minimise damage to a system and to take remedial actions. Incidents should be reported to an ITSM, as soon as possible. The ITSM or CISO may seek advice from NCSC as required.
Control System Classifications(s): All Classifications; Compliance: Must [CID:1203]
Agencies MUST direct personnel to report information security incidents to an ITSM as soon as possible after the information security incident is discovered in accordance with agency procedures.
Control System Classifications(s): All Classifications; Compliance: Should [CID:1205]
Agencies SHOULD:
- encourage personnel to note and report any observed or suspected security weaknesses in, or threats to, systems or services;
- establish and follow procedures for reporting system, software or other malfunctions;
- put mechanisms in place to enable the types, volumes and costs of information security incidents and malfunctions to be quantified and monitored; and
- deal with the violation of agency information security policies and procedures by personnel through training and, where warranted, a formal disciplinary process.
Responsibilities when reporting an information security incident
Rationale
The ITSM actively manages information security incidents and MUST ensure the CISO has sufficient awareness of and information on any information security incidents within an agency.
The CISO is required to keep the CSO and/or Agency Head informed of information security incidents within their agency.
Rationale
Reporting on Critical and Serious incidents requires immediate action.
Reporting on incidents categorised as Low can usually be adequately managed through periodic (weekly or monthly) reports.
Control System Classifications(s): All Classifications; Compliance: Must [CID:1211]
The ITSM MUST keep the CISO fully informed of information security incidents within an agency.
Reporting information security incidents to National Cyber Security Centre (NCSC)
Rationale
The NCSC uses significant information security incident reports as the basis for identifying and responding to information security events across government, and New Zealand. Reports are also used to develop new policy, procedures, techniques and training measures to prevent the recurrence of similar information security incidents across government.
Rationale
Reporting on Critical and Serious incidents requires immediate action.
Reporting of Critical or Serious information security incidents to the NCSC through the appropriate channels ensures that appropriate and timely assistance can be provided to the agency. In addition, it allows the NCSC to maintain an accurate threat environment view across government systems.
Rationale
Reporting on incidents categorised as Low can be scheduled to a suitable timeframe e.g. weekly.
Control System Classifications(s): All Classifications; Compliance: Must [CID:1216]
The Agency ITSM, MUST report information security incidents categorised as:
- Critical;
- Serious; or
- incidents related to multi-agency or government systems;
to the NCSC as soon as possible.
A Report Form is provided on the NCSC website under Reporting an Incident at Report an incident and request support | National Cyber Security Centre
Control System Classifications(s): All Classifications; Compliance: Should [CID:1220]
Agencies SHOULD report information security incidents categorised as Low to the NCSC.
A Report Form is provided on the NCSC website under Reporting an Incident at Report an incident and request support | National Cyber Security Centre
Control System Classifications(s): All Classifications; Compliance: Should [CID:7536]
Agencies SHOULD formally share post-incident review reports by emailing them to incidents@ncsc.govt.nz.
Outsourcing and information security incidents
Rationale
In the case of outsourcing of information technology services and functions, the agency remains responsible for the reporting of all information security incidents. This includes any outsourced cloud services used by the agency. As such, the agency MUST ensure that the service provider informs them of all information security incidents to enable them to assess the incident and provide formal reporting.
Control System Classifications(s): All Classifications; Compliance: Must [CID:1226]
Agencies that outsource their information technology services and functions MUST ensure that the service provider advises and consults with the agency when an information security incident occurs.
Cryptographic keying material
Rationale
Reporting any information security incident involving the loss or misuse of cryptographic keying material is particularly important. Systems users in this situation are those that rely on the use of cryptographic keying material for the confidentiality and integrity of their secure communications.
Rationale
It is important to note that a loss or compromise of keying material is a Critical or Serious information security incident and strict procedures must be followed to minimise the impact of the incident.
Control System Classifications(s): All Classifications; Compliance: Must [CID:1233]
Agencies MUST notify all system users of any suspected or confirmed loss or compromise of keying material.
Replacement of Cryptographic Key (HACE) keying material
Rationale
If an encryption key is compromised, there is no need to attack the algorithm itself and it is a trivial matter to decrypt any encrypted data. This is why strong key management is vital in order to protect the encryption keying materials. If a compromise of keying materials is known or even suspected, the cryptographic key must be replaced as a matter of urgency and measures taken to reduce the impact of the key compromise. See also Section 17.9 – Key Management.
Control System Classifications(s): All Classifications; Compliance: Must [CID:6592]
Agencies MUST replace compromised cryptographic keys as a matter of urgency and record the replacement in the incident reporting.
High Assurance Cryptographic Equipment (HACE) keying material
Rationale
For information security incidents involving the suspected loss or compromise of HACE keying material, GCSB will investigate the possibility of compromise, and where possible, initiate action to reduce the impact of the compromise.
Control System Classifications(s): All Classifications; Compliance: Must [CID:1237]
Agencies MUST urgently notify GCSB of any suspected loss or compromise of keying material associated with HACE.
Objective
Organisations have processes implemented for incident identification, management and analysis of information security incidents, including selection of appropriate remedies which will assist in preventing or reducing the impact of future information security incidents.
Context
Scope
This section covers information relating primarily to managing information security incidents. The management of physical and personnel security incidents is considered to be out of scope unless it directly impacts on the protection of systems (e.g. the breaching of physical protection for a server room).
It is important to note that, in most cases, information systems are likely to be affected.
References
Additional information relating to the management of ICT evidence is contained in:
| Reference | Title | Publisher | Source |
|
ISO/IEC 27037:2012 |
Information Technology – Security Techniques – Guidelines for identification, collection, acquisition and preservation of digital evidence. |
ISO |
|
|
HB 171:2003 |
Guidelines for the Management of Information Technology Evidence |
Standards Australia | https://www.saiglobal.com/PDFTemp/Previews/OSH/as/misc/handbook/HB171.PDF [PDF, 350 KB] |
|
Incident Response |
NCSC | Incidents | National Cyber Security Centre (ncsc.govt.nz) |
Rationale & Controls
Information security incident management documentation
Rationale
Ensuring responsibilities and procedures for information security incidents are documented in relevant Information Security Documentation will ensure that when an information security incident does occur, agency personnel can respond in an appropriate manner. In addition, ensuring that system users are aware of reporting procedures will assist in identifying any information security incidents that an ITSM, or system owner fail to notice.
Control System Classifications(s): All Classifications; Compliance: Must [CID:1260]
Agencies MUST detail information security incident responsibilities and procedures for each system in the relevant Information Security Documents.
Rationale
Alternative communications efforts should be established to avoid using potentially compromised infrastructure to communicate during an incident.
Recording information security incidents
Rationale
The purpose of recording information security incidents is to highlight the nature and frequency of information security incidents so that corrective action can be taken. This information can subsequently be used as an input to security risk assessments of systems.
Control System Classifications(s): All Classifications; Compliance: Should [CID:1264]
Agencies SHOULD ensure that all information security incidents are recorded in a register.
Control System Classifications(s): All Classifications; Compliance: Should [CID:1266]
Agencies SHOULD use their incidents register as a reference for future security risk assessments.
Handling data spills or data breach
Rationale
A data spill or data breach is defined as the unauthorised or unintentional release, transmission or transfer of data. If there is a possibility that sensitive or classified information may be compromised as a result of an information security incident, agencies need to be able to respond in a timely fashion to limit damage and contain the incident.
For example, Data Loss Prevention (DLP) techniques and tools such as network activity monitoring, endpoint DLP tools, data classification can aid in detecting and preventing data spills or data breaches.
Control System Classifications(s): All Classifications; Compliance: Must [CID:1271]
Agencies MUST implement procedures and processes to detect data spills or data breach.
Control System Classifications(s): All Classifications; Compliance: Must [CID:1273]
When a data spill occurs agencies MUST assume that data at the highest classification held on or processed by the system, has been compromised.
Control System Classifications(s): All Classifications; Compliance: Must [CID:1274]
Agency SOPs MUST include procedure for:
- all personnel with access to systems;
- notification to the ITSM of any data spillage or breaches; and
- notification to the ITSM of access to any data which they are not authorised to access.
Control System Classifications(s): All Classifications; Compliance: Must [CID:1275]
Agencies MUST document procedures for dealing with data spills or data breaches in their IRP.
Control System Classifications(s): All Classifications; Compliance: Must [CID:1276]
Agencies MUST treat any data spill or data breach as an information security incident and follow the IRP to deal with it.
Control System Classifications(s): All Classifications; Compliance: Must [CID:1277]
When a data spill or data breach occurs agencies MUST report the details to the Privacy Commissioner and information owner in accordance with the Privacy Act 2020.
Containing data spills
Rationale
The spillage of classified information onto a system not accredited to handle the information is considered a serious information security incident. It may be a critical information security incident if personal information or particularly sensitive information is spilled. Refer to Section 7.2 – Reporting Information Security Incidents.
Rationale
Isolation may include disconnection from other systems and any external connections. In some cases system isolation may not be possible for architectural or operational reasons.
Rationale
Segregation may be achieved by isolation, enforcing separation of key elements of a virtual system, removing network connectivity to the relevant device or applying access controls to prevent or limit access.
Rationale
It is important to note that powering off a system can destroy information that may be useful in forensics analysis or other investigative work. In large, inter-connected systems, powering off a system may not be feasible.
Control System Classifications(s): All Classifications; Compliance: Must [CID:1283]
When classified information is introduced onto a system not accredited to handle the information, the following actions MUST be followed:
- Immediately seek the advice of an ITSM;
- Segregate or isolate the affected system and/or data spill;
- Personnel MUST NOT delete the higher classified information unless specifically authorised by an ITSM.
Control System Classifications(s): All Classifications; Compliance: Must Not [CID:1284]
When classified information is introduced onto a system not accredited to handle the information, personnel MUST NOT copy, view, print or email the information.
Control System Classifications(s): All Classifications; Compliance: Should [CID:1285]
When a data spill or data breach involving classified or sensitive information or contamination of classified systems occurs and systems cannot be segregated, or isolated agencies SHOULD immediately contact the NCSC for further advice.
Handling malicious code infection
Rationale
Malicious code or malware is defined as software that attempts to compromise the confidentiality, integrity or availability of a system. This guidance for handling malicious code infections assists organisations have the procedures and processes in place to manage potential infections, further spread and similar future infections. Important details include:
- the infection date/time of the machine;
- any observed effects and source details;
- the possibility that system records and logs could be compromised; and
- the period of infection.
Rationale
Positive detection of malicious code will require the below steps to occur:
- Isolation of infected systems to prevent further spread. Check connected systems and media for infections and isolate as required;
- Removal of the malicious code should be performed with appropriate malware removal tools;
- Eradication and recovery in some cases would require restoring systems with original media.
Rationale
Agencies should be aware that some malicious code infections such as rootkits, employ persistence mechanisms. This will require specialist assistance or advice to detect and eradicate .
Control System Classifications(s): All Classifications; Compliance: Should [CID:1290]
Agencies SHOULD follow the steps described below when malicious code is detected:
- isolate the infected system;
- decide whether to request assistance from NCSC;
- if such assistance is requested and agreed to, delay any further action until advised by NCSC;
- check connected systems and media including backups for malicious code;
- isolate all infected systems and media to prevent reinfection;
- change all passwords and key material stored or potentially accessed from compromised systems, including any websites with password controlled access;
- advise system users of any relevant aspects of the compromise, including a recommendation to change all passwords on compromised systems;
- revoke all session tokens associated with user and/or device;
- use up-to-date anti-malware software to remove the malware from the systems or media;
- monitor network traffic for malicious activity;
- record and report the information security incident and perform any other activities specified in the IRP; and
- in certain scenarios rebuilding and reinitialising the system and/or user profile may be required.
Allowing continued attacks
Rationale
Agencies allowing an attacker to continue an attack against a system in order to seek further information or evidence will need to establish with their business owner(s) and legal advisor(s) whether the actions are breaching any business service level agreements or contractual obligations.
Control System Classifications(s): All Classifications; Compliance: Must [CID:1294]
Agencies considering allowing an attacker to continue some actions under controlled conditions for the purpose of seeking further information or evidence MUST seek legal advice.
Integrity of evidence
Rationale
While gathering evidence it is important to maintain the integrity of the information and the chain of evidence. Even though in most cases an investigation does not directly lead to a police prosecution, it is important that the integrity of evidence such as manual logs, automatic audit trails and intrusion detection tool outputs be protected. This may also include a record of activities taken by the agency to contain the incident.
Control System Classifications(s): All Classifications; Compliance: Should [CID:1297]
Agencies SHOULD:
- transfer a copy of raw audit trails and other relevant data onto media for secure archiving, as well as securing manual log records for retention; and
- ensure that all personnel involved in the investigation maintain a record of actions undertaken to support the investigation.
Seeking assistance
Rationale
After detecting an information security incident, organisations need to preserve the evidence prior to taking any remediation steps. For example, snapshots including memory of virtual machines. This greatly increases NCSC’s ability to provide assistance.
Control System Classifications(s): All Classifications; Compliance: Should [CID:1300]
Agencies SHOULD ensure that any requests for NCSC assistance are made as soon as possible after the information security incident is detected and that no actions which could affect the integrity of the evidence are carried out prior to NCSC’s involvement.
8. Physical Security
Objective
Physical security measures are applied to facilities in order to protect systems and their infrastructure.
Context
Scope
This section covers information on the physical security of facilities. Information on physical security controls for servers and network devices, network infrastructure and IT equipment can be found in the following sections of this chapter.
Physical security requirements for storing classified information
Many of the physical controls in this manual are derived from the management protocol for physical security within the Protective Security Requirements (PSR). In particular from the minimum standard for security containers, secure rooms or lockable commercial cabinets needed for storing classified information.
Secure and unsecure areas
In the context of this manual a secure area may be a single room or a facility that has security measures in place for the processing of classified information, or may encompass an entire building.
Physical security certification authorities
The certification of an agency’s physical security measures is an essential part of the certification and accreditation process. The authority and responsibility are listed in the table below:
| Classification | Authority | Responsibility |
| SECRET | CSO | Physical |
| TOP SECRET | NZSIS | Physical |
| TOP SECRET SCIF | GCSB |
Network Infrastructure Technical Security Surveillance Counter Measures |
Top Secret (TS) physical certification should be completed before any Technical inspections and certifications occur.
Facilities located outside of New Zealand
Agencies operating sites located outside of New Zealand can contact GCSB to determine any additional requirements which may exist such as technical surveillance and oversight counter-measures and testing.
References
High-level information relating to physical security is also contained in:
| Reference | Title | Publisher | Source |
|
ISO/IEC 27002:2022
|
Information security, cybersecurity and privacy protection — Information security controls |
ISO
|
PSR references
Relevant PSR requirements can be found at:
|
Reference |
Title |
Source |
|
PSR Mandatory Requirements |
GOV2, GOV6, GOV7, INFOSEC1, INFOSEC2, INFOSEC3, INFOSEC4, PHYSEC1, PHYSEC2, PHYSEC3 and PHYSEC4 |
Home | Protective Security Requirements Security governance (GOV) | Protective Security Requirements Information security (INFOSEC) | Protective Security Requirements Physical security (PHYSEC) | Protective Security Requirements |
|
PSR content protocols |
Management protocol for information security Management protocol for physical security |
Management protocol for information security | Protective Security Requirements Management protocol for physical security | Protective Security Requirements |
|
PSR requirements sections |
Creating a security culture Understand the physical security lifecycle |
Creating a security culture | Protective Security Requirements Understanding the physical security lifecycle | Protective Security Requirements |
|
Managing specific scenarios |
Managing specific scenarios | Protective Security Requirements
|
|
Rationale & Controls
Facility physical security
Rationale
The application of defence-in-depth to the protection of systems and infrastructure is enhanced through the use of successive layers of physical security.
Typically the layers of security are:
- site;
- building;
- room;
- racks;
- approved containers;
- operational hours; and
- staffing levels.
Rationale
All layers are designed to control and limit access to those with the appropriate authorisation for the site, infrastructure and system. Deployable platforms need to meet physical security certification requirements as with any other system. Physical security certification authorities dealing with deployable platforms may have specific requirements that supersede the requirements of this manual and as such security personnel should contact their appropriate physical security certification authority to seek guidance.
Control System Classifications(s): All Classifications; Compliance: Must [CID:1323]
Agencies MUST ensure that any facility containing a system or its associated infrastructure, including deployable systems, are certified and accredited in accordance with the PSR.
Preventing observation by unauthorised people
Rationale
Agency facilities without sufficient perimeter security are often exposed to the potential for observation through windows or open doors. This is sometimes described as the risk of oversight. Ensuring classified information on desks and computer screens is not visible will assist in reducing this security risk.
Control System Classifications(s): All Classifications; Compliance: Should [CID:1326]
Agencies SHOULD prevent unauthorised people from observing systems, in particular desks, screens and keyboards.
Control System Classifications(s): All Classifications; Compliance: Should [CID:1327]
Agencies SHOULD position desks, screens and keyboards away from windows and doorways so that they cannot be overseen by unauthorised persons. If required, blinds or drapes SHOULD be fixed to the inside of windows, and doors kept closed to avoid oversight.
Bringing non-agency owned devices into secure areas
Rationale
No non-agency owned devices are to be brought into TOP SECRET areas without their prior approval of the Accreditation Authority.
Control System Classifications(s): Top Secret; Compliance: Must Not [CID:1330]
Agencies MUST NOT permit non-agency owned devices to be brought into TOP SECRET areas without prior approval from the Accreditation Authority.
Technical Inspection and surveillance counter-measure testing
Rationale
Technical surveillance counter-measure testing is conducted as part of the physical security certification to ensure that facilities do not have any unauthorised listening devices or other surveillance devices installed and that physical security measures are compatible with technical controls. This testing and inspection will normally occur AFTER the physical site accreditation has been completed (in accordance with the PSR). Further testing may also be necessary after uncleared access to the secure facility, such as contractors or visitors.
Control System Classifications(s): Top Secret, Confidential, Secret; Compliance: Must [CID:1333]
Agencies MUST ensure that technical surveillance counter-measure tests are conducted as a part of the physical security certification.
Control System Classifications(s): Confidential, Secret, Top Secret; Compliance: Must [CID:1334]
Agencies MUST determine if further technical surveillance counter-measure testing is required, particularly if visitors or contractors have entered secure areas.
Objective
Secured server and communications rooms provide appropriate physical security for servers and network devices.
Context
Scope
This section covers the physical security of servers and network devices. Information relating to network infrastructure and IT equipment can be found in other sections of this chapter.
Secured server and communications rooms
In order to reduce physical security requirements for information systems infrastructure, other network devices and servers, agencies may choose to certify and accredit the physical security of the site or IT equipment room to the standard specified in the PSR. This has the effect of providing an additional layer of physical security. See PSR - Physical Security, Protective Security Requirements - Physical security planning; Protective Security Requirements – Physical Security for ICT Systems; Storage requirements for electronic information in ICT facilities [PDF 73 KB]
Agencies choosing NOT to certify and accredit the physical security of the site or IT equipment room, must continue to meet the full storage requirements specified in the PSR. See PSR - Physical Security, Protective Security Requirements - Physical security planning; Protective Security Requirements – Physical Security for ICT Systems; Storage requirements for electronic information in ICT facilities [PDF, 73 KB]
Rationale & Controls
Securing servers and network devices
Rationale
Security containers for IT infrastructure, network devices or servers situated in an unsecure area must be compliant with the requirements of the PSR. Installing IT infrastructure, network devices or servers in a secure facility can lower the storage requirements, provided multiple layers of physical security have been implemented, certified and accredited.
Rationale
The establishment of a secure communications room to house IT infrastructure, network devices, and other related equipment will provide a further physical security layer.
Control System Classifications(s): All Classifications; Compliance: Must [CID:1349]
Agencies MUST ensure that servers and network devices are secured within cabinets as outlined in PSR Management protocol for physical security, with supporting document – Storage requirements for electronic information in ICT facilities.
Securing server rooms, communications rooms and security containers
Rationale
If personnel decide to leave server rooms, communications rooms or security containers with keys in locks, unlocked or with security functions disabled it negates the purpose of providing security in the first place. Such activities will compromise the security efforts of the agencies and should not be permitted by the agency.
Control System Classifications(s): All Classifications; Compliance: Must [CID:1353]
Agencies MUST ensure that keys or equivalent access mechanisms to server rooms, communications rooms and security containers are appropriately controlled.
Control System Classifications(s): All Classifications; Compliance: Must Not [CID:1354]
Agencies MUST NOT leave server rooms, communications rooms or security containers in an unsecured state unless the server room is occupied by authorised personnel.
Administrative measures - Site security plans
Rationale
Site security plans (SitePlan), the physical security equivalent of the SSP and SOPs for systems, are used to document all aspects of physical security for systems. Formally documenting this information ensures that standards, controls and procedures can easily be reviewed by security personnel.
Control System Classifications(s): All Classifications; Compliance: Must [CID:1357]
Agencies MUST develop a Site Security Plan (SitePlan) for each server and communications room. Information to be covered includes, but is not limited to:
- a summary of the security risk review for the facility the server or communications room is located in;
- roles and responsibilities of facility and security personnel;
- the administration, operation and maintenance of the electronic access control system or security alarm system;
- key management, the enrolment and removal of system users and issuing of personal identification number codes and passwords;
- personnel security clearances, security awareness training and regular briefings;
- regular inspection of the generated audit trails and logs;
- end of day checks and lockup;
- reporting of information security incidents; and
- what activities to undertake in response to security alarms.
No-lone-zones
Rationale
Areas containing particularly sensitive materials or IT equipment can be provided with additional security through the use of a designated no-lone-zone. The aim of this designation is to enforce two-person integrity, where all actions are witnessed by at least one other person.
Control System Classifications(s): All Classifications; Compliance: Must [CID:1360]
Agencies operating no-lone-zones MUST suitably signpost the area and have all entry and exit points appropriately secured.
Objective
Network infrastructure is protected by secure facilities and the use of encryption technologies.
Context
Scope
This section covers information relating to the physical security of network infrastructure. Information relating to servers, network devices and IT equipment can be found in other sections of this chapter. Additionally, information on using encryption for infrastructure in unsecure areas can be found in Section 17.1 - Cryptographic Fundamentals.
Rationale & Controls
Network infrastructure in secure areas
Rationale
Network infrastructure is considered to process information being communicated across it and as such needs to meet the minimum physical security requirements for processing classified information as specified in the PSR Management protocol for physical security, with supporting document – Storage requirements for electronic information in ICT facilities.
Rationale
The physical security requirements for network infrastructure can be lowered if encryption is being applied to classified information communicated over the infrastructure (i.e. data in transit encryption). Note this does NOT change the classification of the data itself, only the physical protection requirements.
Rationale
It is important to note that physical controls do not provide any protection against malicious software or other malicious entities that may be residing on or have access to the system.
Rationale
If classified information being communicated over the infrastructure is not encrypted the malicious entry can capture, corrupt or modify the traffic to assist in furthering any attempts to exploit the network and the information being communicated across it.
Control System Classifications(s): All Classifications; Compliance: Must [CID:1373]
Agencies MUST certify the physical security of facilities containing network infrastructure to the highest classification of information being communicated over the network infrastructure.
Control System Classifications(s): All Classifications; Compliance: Should [CID:1374]
Agencies communicating classified information over infrastructure in secure areas SHOULD encrypt their information with at least an Approved Cryptographic Protocol. See Section 17.3 – Approved Cryptographic Protocols.
Protecting network infrastructure
Rationale
In order to prevent tampering with patch panels, fibre distribution panels and structured wiring, any such enclosures need to be placed within at least lockable commercial cabinets. Furthermore, keys for such cabinets should not be remain in locks as this defeats the purpose of using lockable commercial cabinets in the first place.
Control System Classifications(s): Top Secret; Compliance: Must [CID:1377]
Agencies MUST locate patch panels, fibre distribution panels and structured wiring enclosures within at least lockable commercial cabinets.
Control System Classifications(s): All Classifications; Compliance: Should [CID:1378]
Agencies SHOULD locate patch panels, fibre distribution panels and structured wiring enclosures within at least lockable commercial cabinets.
Network infrastructure in unsecure areas
Rationale
As agencies lose control over classified information when it is communicated over unsecure public network infrastructure or over infrastructure in unsecure areas they MUST ensure that it is encrypted to a sufficient level that if it was captured that it would be sufficiently difficult to determine the original information from the encrypted information.
Rationale
Encryption does not change the class level of the information itself but allows reduced handling requirements to be applied.
Control System Classifications(s): All Classifications; Compliance: Must [CID:1382]
Agencies communicating classified information over public network infrastructure or over infrastructure in unsecure areas MUST use encryption to lower the handling instructions to be equivalent to those for unclassified networks.
Objective
IT equipment is secured outside of normal working hours, is non-operational or when work areas are unoccupied.
Context
Scope
This section covers information relating to the physical security of IT equipment containing media. This includes but is not limited to workstations, printers, photocopiers, scanners and multi-function devices (MFDs).
Additional information relating to IT equipment and media can be found in the following chapters and sections of this manual:
Handling IT equipment containing media
During non-operational hours agencies need to store media containing classified information that resides within IT equipment in accordance with the requirements of the PSR. Agencies can comply with this requirement by undertaking one of the following processes:
- ensuring IT equipment always reside in an appropriate class of secure room;
- storing IT equipment during non-operational hours in an appropriate class of security container or lockable commercial cabinet;
- using IT equipment with removable non-volatile media which is stored during non-operational hours in an appropriate class of security container or lockable commercial cabinet as well as securing its volatile media;
- using IT equipment without non-volatile media as well as securing its volatile media;
- using an encryption product to reduce the physical storage requirements of the non-volatile media as well as securing its volatile media; or
- configuring IT equipment to prevent the storage of classified information on the non-volatile media when in use and enforcing scrubbing of temporary data at logoff or shutdown as well as securing its volatile media.
The intent of using cryptography or preventing the storage of classified information on non-volatile media is to enable agencies to treat the media within IT equipment in accordance with the storage requirements of a lower classification, as specified in the PSR, during non-operational hours. Temporary data should be deleted at log off or shut down and volatile media secured.
As the process of using cryptography and preventing the storage of classified information on non-volatile media does not constitute the sanitisation and reclassification of the media, the media retains its classification for the purposes of reuse, reclassification, declassification, sanitisation, destruction and disposal requirements as specified in this manual.
IT equipment using hybrid hard drives or solid state drives
The process of preventing the storage of classified information on non-volatile media, and enforcing deletion of temporary data at logoff or shutdown, is NOT approved as a method of lowering the storage requirements, when hybrid hard drives or solid state drives are used.
Rationale & Controls
Accounting for IT equipment
Rationale
Ensuring that IT equipment containing media is accounted for by using asset registers, equipment registers, operational & configuration records and regular audits will assist in preventing loss or theft, or in the cases of loss or theft, alerting appropriate authorities to its loss or theft.
Rationale
Asset registers may not provide a complete record as financial limits may result in smaller value items not being recorded. In such cases other registers and operational information can be utilised to assist in building a more complete record.
Control System Classifications(s): All Classifications; Compliance: Must [CID:1400]
Agencies MUST account for all IT equipment containing media.
Processing requirements
Rationale
As the media within IT equipment takes on the classification of the information it is processing, the area that it is used within needs to be certified to a level that is appropriate for the classification of that information.
Control System Classifications(s): All Classifications; Compliance: Must [CID:1407]
Agencies MUST certify the physical security of facilities containing IT equipment to the highest classification of information being processed, stored or communicated by the equipment within the facilities.
Storage requirements
Rationale
The PSR states that either Class C, B or A secure rooms or Class C, B or A security containers or lockable commercial cabinets can be used to meet physical security requirements for the storage of IT equipment containing media. The class of secure room or security container will depend on the physical security certification of the surrounding area and the classification of the information.
Control System Classifications(s): All Classifications; Compliance: Must [CID:1403]
Agencies MUST ensure that when secure areas are non-operational or when work areas are unoccupied IT equipment with media is secured in accordance with the minimum physical security requirements for storing classified information as specified in the PSR Management protocol for physical security with supporting document – Storage requirements for electronic information in ICT facilities.
Securing non-volatile media for storage
Rationale
The use of techniques to prevent the storage of classified information on non-volatile media and processes to delete temporary data at logoff or shutdown may sound secure but there is no guarantee that they will always work effectively or will not be bypassed in unexpected circumstances such as a loss of power. As such, agencies need to consider these risks when implementing such a solution.
Control System Classifications(s): All Classifications; Compliance: Should [CID:1409]
Agencies choosing to prevent the storage of classified information on non-volatile media and enforcing scrubbing of temporary data at logoff or shutdown SHOULD:
- assess the security risks associated with such a decision; and
- specify the processes and conditions for their application within the system’s SSP.
Securing volatile media for storage
Rationale
If agencies need to conduct a security risk assessment as part of the procedure for storing IT equipment containing media during non-operation hours, they should consider security risks such as:
- an attacker gaining access to the IT equipment immediately after power is removed and accessing the contents of volatile media to recover encryption keys or parts thereof. This is sometimes described as a data remanence attack;
- extreme environmental conditions causing data to remain in volatile media for extended periods after the removal of power; and
- the physical security of the locations in which the IT equipment will reside.
Control System Classifications(s): All Classifications; Compliance: Should [CID:1412]
Agencies securing volatile media for IT equipment during non-operational hours SHOULD:
- disconnect power from the equipment the media resides within;
- assess the security risks if not sanitising the media; and
- specify any additional processes and controls that will be applied within the system’s SSP.
Encrypting media within IT equipment
Rationale
Current industry good practice is to encrypt all media within IT equipment. Newer operating systems provide this functionality and older operating systems can be supported with the use of open source or proprietary applications.
Control System Classifications(s): All Classifications; Compliance: Should [CID:1415]
Agencies SHOULD encrypt media within IT equipment with an Approved Cryptographic Algorithm. See Section 17.2 - Approved Cryptographic Algorithms.
Objective
Tamper evident seals and associated auditing processes identify attempts to bypass the physical security of systems and their infrastructure.
Context
Scope
This section covers information on tamper evident seals that can be applied to assets.
Rationale & Controls
Recording seal usage
Rationale
Recording information about seals in a register and on which asset they are used assists in reducing the security risk that seals could be substituted without security personnel being aware of the change.
Control System Classifications(s): Top Secret; Compliance: Must [CID:1425]
Agencies MUST record the usage of seals in a register that is appropriately secured.
Control System Classifications(s): Top Secret; Compliance: Must [CID:1426]
Agencies MUST record in a register, information on:
- issue and usage details of seals and associated tools;
- serial numbers of all seals purchased; and
- the location or asset on which each seal is used.
Control System Classifications(s): All Classifications; Compliance: Should [CID:1427]
Agencies SHOULD record the usage of seals in a register that is appropriately secured.
Control System Classifications(s): All Classifications; Compliance: Should [CID:1428]
Agencies SHOULD record in a register information on:
- issue and usage details of seals and associated tools;
- serial numbers of all seals purchased; and
- the location or asset on which each seal is used.
Purchasing seals
Rationale
Using uniquely numbered seals ensures that a seal can be uniquely mapped to an asset. This assists security personnel in reducing the security risk that seals could be replaced without anyone being aware of the change.
Control System Classifications(s): All Classifications; Compliance: Should [CID:1431]
Agencies SHOULD consult with the seal manufacturer to ensure that, if available, any purchased seals and sealing tools display a unique identifier or image appropriate to the agency.
Control System Classifications(s): All Classifications; Compliance: Should [CID:1432]
Seals and any seal application tools SHOULD be secured when not in use.
Control System Classifications(s): All Classifications; Compliance: Should Not [CID:1433]
Agencies SHOULD NOT allow contractors to independently purchase seals and associated tools on behalf of the government.
Reviewing seal usage
Rationale
Users of assets with seals should be encouraged to randomly check the integrity of the seals and to report any concerns to security personnel. In addition, conducting at least annual reviews will allow for detection of any tampering to an asset and ensure that the correct seal is located on the correct asset.
Control System Classifications(s): All Classifications; Compliance: Should [CID:1436]
Agencies SHOULD review seals for differences with a register at least annually. At the same time seals SHOULD be examined for any evidence of tampering.
9. Personnel Security
Objective
A security culture is fostered through induction training and ongoing security education tailored to roles, responsibilities, changing threat environment and sensitivity of information, systems and operations.
Context
Scope
This section covers information relating specifically to information security awareness and training.
PSR references
Relevant PSR requirements can be found at:
Rationale & Controls
Information security awareness and training responsibility
Rationale
Agency management is responsible for ensuring that an appropriate information security awareness and a training program is provided for all personnel. Without management support, security personnel might not have sufficient resources to facilitate awareness and training for other personnel.
Rationale
Awareness and knowledge degrades over time without ongoing refresher training and updates. Providing ongoing information security awareness and training will assist in keeping personnel aware of issues and their responsibilities.
Rationale
Methods that can be used to continually promote awareness include logon banners, system access forms and departmental bulletins and memoranda.
Control System Classifications(s): All Classifications; Compliance: Must [CID:1449]
Agency management MUST ensure that all personnel who have access to a system have sufficient training and ongoing information security awareness.
Information security awareness and training
Rationale
Information security awareness and training programs are designed to help system users:
- become familiar with their roles and responsibilities;
- understand any legislative or regulatory mandates and requirements;
- understand any national or agency policy mandates and requirements;
- understand and support security requirements;
- assist in maintaining security; and
- learn how to fulfil their security responsibilities.
Control System Classifications(s): All Classifications; Compliance: Must [CID:1452]
Agencies MUST provide ongoing information security awareness and a training programme for personnel on topics such as responsibilities, legislation and regulation, consequences of non-compliance with information security policies and procedures, and potential security risks and counter-measures.
Control System Classifications(s): All Classifications; Compliance: Must [CID:1453]
Agencies MUST provide information security awareness training as part of their employee induction programmes.
Degree and content of information security awareness and training
Rationale
The detail, content and coverage of information security awareness and training will depend on the objectives of the organisation. Personnel with responsibilities beyond that of a general user should have tailored training to meet their needs.
Rationale
As part of the guidance provided to system users, there should be sufficient emphasis placed on the activities that are NOT allowed on systems. The minimum list of content will also ensure that personnel are sufficiently exposed to issues that could cause an information security incident through lack of awareness or through lack of knowledge.
Control System Classifications(s): All Classifications; Compliance: Should [CID:1457]
Agencies SHOULD align the detail, content and coverage of information security awareness and training programmes to system user responsibilities.
Control System Classifications(s): All Classifications; Compliance: Should [CID:1458]
Agencies SHOULD ensure that information security awareness and training includes information on:
- the purpose of the training or awareness program;
- any legislative or regulatory mandates and requirements;
- any national or agency policy mandates and requirements;
- agency security appointments and contacts;
- the legitimate use of system accounts, software and classified information;
- the security of accounts, including shared passwords;
- authorisation requirements for applications, databases and data;
- the security risks associated with non-agency systems, particularly the Internet;
- reporting any suspected compromises or anomalies;
- reporting requirements for information security incidents, suspected compromises or anomalies;
- classifying, marking, controlling, storing and sanitising media;
- protecting workstations from unauthorised access;
- informing the support section when access to a system is no longer needed;
- observing rules and regulations governing the secure operation and authorised use of systems; and
- supporting documentation such as SOPs and user guides.
Control System Classifications(s): All Classifications; Compliance: Should [CID:1459]
Agencies SHOULD ensure that information security awareness and training includes advice to system users not to attempt to:
- tamper with the system;
- bypass, strain or test information security mechanisms;
- introduce or use unauthorised IT equipment or software on a system;
- replace items such as keyboards, pointing devices and other peripherals with personal equipment;
- assume the roles and privileges of others;
- attempt to gain access to classified information for which they have no authorisation; or
- relocate equipment without proper authorisation.
System familiarisation training
Rationale
A TOP SECRET system needs increased awareness by personnel. Ensuring familiarisation with information security policies and procedures, the secure operation of the system and basic information security training, will provide them with specific knowledge relating to these types of systems.
Control System Classifications(s): Top Secret; Compliance: Must [CID:1462]
Agencies MUST provide all system users with familiarisation training on the information security policies and procedures and the secure operation of the system before being granted unsupervised access to the system.
Disclosure of information while on courses
Rationale
Government personnel attending courses with non-government personnel may not be aware of the consequences of disclosing information relating to the security of their agency’s systems. Raising awareness of such consequences in personnel will assist in preventing disclosures that could lead to a targeted attack being launched against an agency’s systems.
Control System Classifications(s): All Classifications; Compliance: Should [CID:1465]
Agencies SHOULD advise personnel attending courses along with non-government personnel not to disclose any details that could be used to compromise agency security.
Objective
Only appropriately authorised, cleared and briefed personnel are allowed access to systems.
Context
Scope
This section covers information relating to the authorisations, security clearances and briefings required by personnel to access systems. Information on the technical implementation of access controls for systems can be found in Section 16.2 - System Access.
Security clearances – New Zealand and foreign
Where this manual refers to security clearances, the reference applies to a National Security Clearance granted by a New Zealand government agency. Foreign nationals may be granted a National Security Clearance if identified risks can be mitigated. Refer to PSR Personnel Security for more information.
Such security clearances are required for many roles worldwide by government, commercial and other organisations where there is a requirement for assurance of the ability of an individual and organisation to securely access, manage, and protect confidential, sensitive or classified information. Not all security clearances will grant the same level or types of access.
The process invariably includes background or security checks on the individual, a briefing and then signing documents, in which the individual formally acknowledges the legal requirements to not share such information with unauthorised individuals or organisations. This will include a requirement not to inappropriately remove, store or access classified documents or other sensitive information.
In New Zealand there are two security authorisation processes:
- for information classified CONFIDENTIAL and above; and
- for information classified RESTRICTED and below.
For information classified CONFIDENTIAL and above a formal vetting process is required to gain a National Security Clearance. Refer to the PSR for more detail of vetting requirements and the process for applying for National Security Clearance.
For information classified RESTRICTED and below, the authorisations, security checks and supporting briefings form part of the Agency’s recruitment and induction processes for all staff. These authorisations, security checks and briefings are evidenced by a formal record of approval of the authorisation, the requirement for a security check and a signed acknowledgement from the individual staff member. The level of detail for the agency's process will depend on the role, tasks and position of the agency employee.
PSR References
Additional policy and information on granting and maintaining security clearances can be found in:
Rationale & Controls
Documenting authorisations, security clearance and briefing requirements
Rationale
Ensuring that the requirements for access to a system are documented and agreed upon will assist in determining if system users have appropriate authorisations, security clearances and need-to-know to access the system.
Rationale
Types of system users for which access requirements will need to be documented include general users, privileged users, system administrators, contractors and visitors.
Control System Classifications(s): All Classifications; Compliance: Must [CID:1480]
Agencies MUST specify in the System Security Plan (SSP) any authorisations, security clearances and briefings necessary for system access.
Authorisation and system access
Rationale
Personnel seeking access to a system will need to have a genuine business requirement to access the system as verified by their supervisor or manager. Once a requirement to access a system is established, the system user should be given only the privileges that they need to undertake their duties. Providing all system users with privileged access when there is no such requirement can cause significant security vulnerabilities in a system.
Control System Classifications(s): Top Secret; Compliance: Must [CID:1483]
Agencies MUST:
- limit system access on a need-to-know/need-to-access basis;
- provide system users with the least amount of privileges needed to undertake their duties; and
- have any requests for access to a system authorised by the supervisor or manager of the system user.
Control System Classifications(s): All Classifications; Compliance: Should [CID:1484]
Agencies SHOULD:
- limit system access on a need-to-know/need-to-access basis;
- provide system users with the least amount of privileges needed to undertake their duties;
- have any requests for access to a system authorised by the supervisor or manager of the system user; and
- ensure a formal acknowledgement of the security briefing is obtained and recorded.
Recording authorisation for personnel to access systems
Rationale
In many cases, the requirement to maintain a secure record of all personnel authorised to access a system, their user identification, who provided the authorisation and when the authorisation was granted, can be met by retaining a completed system account request form signed by the supervisor or manager of the system user.
Control System Classifications(s): All Classifications; Compliance: Should [CID:1487]
Agencies SHOULD:
- maintain a secure record of:
- all authorised system users;
- their user identification;
- why access is required;
- role and privilege level,
- who provided the authorisation to access the system;
- when the authorisation was granted; and
- keep a copy of the acknowledgement signed by the individual granted a clearance; and
- maintain the record, for the life of the system or information to which access is granted, or the length of employment, whichever is the longer.
Security clearance for system access
Rationale
Information classified as CONFIDENTIAL and above requires personnel to have been granted a formal security clearance before access is granted. Refer to the PSR Personnel Security Mandatory Requirements.
Control System Classifications(s): Confidential, Top Secret, Secret; Compliance: Must Not [CID:1490]
System users MUST NOT be granted access to systems or information classified CONFIDENTIAL or above unless vetting procedures have been completed and formal security clearance granted.
Control System Classifications(s): All Classifications; Compliance: Must [CID:1491]
All system users MUST:
- hold a security clearance or other authorisation appropriate for the system classification; or
- have been granted access in accordance with the requirements in the PSR for emergency access.
System access briefings
Rationale
Some systems process endorsed or compartmented information. As such, unique briefings may exist that system users need to receive before being granted access to the system. All system users will require a briefing on their responsibilities on access to and use of the system to which they have been granted access to avoid inadvertent errors and security breaches. Specialised system training may also be required.
Control System Classifications(s): All Classifications; Compliance: Must [CID:1494]
All system users MUST have received any necessary briefings before being granted access to compartmented or endorsed information or systems.
Access by foreign nationals to NZEO systems
Rationale
NZEO information is restricted to New Zealand nationals.
Control System Classifications(s): All Classifications; Compliance: Must Not [CID:1497]
Where systems process, store or communicate unprotected NZEO information, agencies MUST NOT allow foreign nationals, including seconded foreign nationals, to have access to the system.
Control System Classifications(s): All Classifications; Compliance: Must Not [CID:1498]
Where agencies protect NZEO information on a system by implementing controls to ensure that NZEO information is not passed to, or made accessible to, foreign nationals, agencies MUST NOT allow foreign nationals, including seconded foreign nationals, to have access to the system.
Access by foreign nationals to New Zealand systems
Rationale
When information from foreign nations is entrusted to the New Zealand Government, care needs to be taken to ensure that foreign nationals do not have access to such information unless it has also been released to their country.
Control System Classifications(s): All Classifications; Compliance: Must Not [CID:1501]
Where systems process, store or communicate classified information with nationality releasability markings, agencies MUST NOT allow foreign nationals, including seconded foreign nationals, to have access to such information that is not marked as releasable to their nation.
Granting limited higher access
Rationale
Under exceptional circumstances, temporary access to systems classified RESTRICTED and below may be granted.
Control System Classifications(s): Confidential, Top Secret, Secret; Compliance: Must Not [CID:1504]
Agencies MUST NOT permit limited higher access for systems and information classified CONFIDENTIAL or above.
Control System Classifications(s): All Classifications; Compliance: Must [CID:1505]
Agencies granting limited higher access to information or systems MUST ensure that:
- the requirement to grant limited higher access is temporary in nature and is an exception rather than the norm;
- an ITSM has recommended the limited higher access;
- a cessation date for limited higher access has been set;
- the access period does not exceed two months;
- the limited higher access is granted on an occasional NOT non-ongoing basis;
- the system user is not granted privileged access to the system;
- the system user’s access is formally documented; and
- the system user’s access is approved by the CISO.
Controlling limited higher access
Rationale
When personnel are granted access to a system under the provisions of limited higher access they need to be closely supervised or have their access controlled such that they have access only to that information they require to undertake their duties.
Control System Classifications(s): All Classifications; Compliance: Must [CID:1508]
Agencies granting limited higher access to a system MUST ensure that:
- the approval for access is formally acknowledged and recorded; and either
- effective controls are in place to restrict access only to classified information that is necessary to undertake the system user’s duties; or
- the system user is continually supervised by another system user who has the appropriate security clearances to access the system.
Granting emergency access
Rationale
Emergency access to a system may be granted where there is an immediate and critical need to access information for which personnel do not have the appropriate security clearances. Such access will need to be granted by the agency head or their delegate and be formally documented.
Rationale
It is important that appropriate debriefs take place at the conclusion of any emergency in order to manage the ongoing security of information and systems and to identify “lessons learned”.
Control System Classifications(s): Confidential, Top Secret, Secret; Compliance: Must Not [CID:1512]
Emergency access MUST NOT be granted unless personnel have a security clearance to at least CONFIDENTIAL level.
Control System Classifications(s): Confidential, Secret, Top Secret; Compliance: Must Not [CID:1513]
Emergency access MUST NOT be used on reassignment of duties while awaiting completion of full security clearance procedures.
Control System Classifications(s): All Classifications; Compliance: Must [CID:1514]
Agencies granting emergency access to a system MUST ensure that:
- the requirements to grant emergency access is due to an immediate and critical need to access classified information and there is insufficient time to complete clearance procedures;
- the agency head or their delegate has approved the emergency access;
- the system user’s access is formally documented;
- the system user’s access is reported to the CISO;
- appropriate briefs and debriefs for the information and system are conducted;
- access is limited to information and systems necessary to deal with the particular emergency and is governed by strict application of the “need to know” principle;
- emergency access is limited to ONE security clearance level higher than the clearance currently held; and
- the security clearance process is completed as soon as possible.
Control System Classifications(s): Secret, Top Secret, Confidential; Compliance: Must [CID:1515]
Personnel granted emergency access MUST be debriefed at the conclusion of the emergency.
Accessing endorsed or compartmented information
Rationale
Limited higher access to systems processing, storing or communicating endorsed or compartmented information is not permitted.
Control System Classifications(s): All Classifications; Compliance: Must Not [CID:1518]
Agencies MUST NOT grant limited higher access to systems that process, store or communicate endorsed or compartmented information.
Objective
Personnel use Internet services in a responsible and security conscious manner, consistent with agency policies.
Context
Scope
This section covers information relating to personnel using Internet services such as the Web, Web-based email, news feeds, subscriptions and other services. Whilst this section does not address Internet services such as IM, IRC, IPT and video conferencing, agencies need to remain aware that unless applications using these communications methods are evaluated and approved by GCSB they are NOT approved for communicating classified information over the Internet.
Additional information on using applications that can be used with the Internet can be found in Section 14.3 - Web Applications and Section 15.1 - Email Applications.
Rationale & Controls
Using the Internet
Rationale
Agencies will need to determine what constitutes suspicious activity, questioning or contact in relation to their own work environment. Suspicious activity, questioning or contact may relate to the work duties of personnel or the specifics of projects being undertaken by personnel within the agency.
Control System Classifications(s): All Classifications; Compliance: Must [CID:1529]
Agencies MUST ensure personnel are instructed to report any suspicious activity, questioning or contact when using the Internet, to an ITSM.
Awareness of Web usage policies
Rationale
Users MUST be familiar with and formally acknowledge agency Web usage policies for system users in order to follow the policy and guidance.
Control System Classifications(s): All Classifications; Compliance: Must [CID:1532]
Agencies MUST make their system users aware of the agency’s Web usage policies.
Control System Classifications(s): All Classifications; Compliance: Must [CID:1533]
Personnel MUST formally acknowledge and accept agency Web usage policies.
Monitoring Web usage
Rationale
Agencies may choose to monitor compliance with aspects of Web usage policies, such as access attempts to blocked websites, pornographic and gambling websites, as well as compiling a list of system users that excessively download and/or upload data without an obvious or known legitimate business requirement.
Control System Classifications(s): All Classifications; Compliance: Should [CID:1536]
Agencies SHOULD implement measures to monitor their personnel, visitor and contractor compliance with their Web usage policies.
Posting information on the Web
Rationale
Personnel need to take special care not to accidentally post information on the Web, especially in forums and blogs. Even Official Information or UNCLASSIFIED information that appears to be benign in isolation could, in aggregate, have a considerable security impact on the agency, government sector or wider government.
Rationale
To ensure that personal opinions of agency personnel are not interpreted as official policy or associated with an agency, personnel will need to maintain separate professional and personal accounts when using websites, especially when using online social networks.
Rationale
Accessing personal accounts from an agency’s systems is discouraged.
Control System Classifications(s): All Classifications; Compliance: Must [CID:1541]
Agencies MUST ensure personnel are instructed to take special care when posting information on the Web.
Control System Classifications(s): All Classifications; Compliance: Must [CID:1542]
Agencies MUST ensure personnel posting information on the Web maintain separate professional accounts from any personal accounts they have for websites.
Control System Classifications(s): All Classifications; Compliance: Should [CID:1543]
Agencies SHOULD monitor websites where personnel post information and if necessary remove or request the removal of any inappropriate information.
Control System Classifications(s): All Classifications; Compliance: Should [CID:1544]
Accessing personal accounts from agency systems SHOULD be discouraged.
Posting personal information on the Web
Rationale
Personnel need to be aware that any personal interest or other information they post on websites can be used to develop a detailed profile of their families, lifestyle, interest and hobbies in order to attempt to build a trust relationship with them or others. This relationship could then be used to attempt to elicit information from them or implant malicious software on systems by inducing them to, for instance, open emails or visit websites with malicious content.
Rationale
Profiling is a common marketing and targeting technique facilitated by the internet.
Rationale
Individuals who work for high-interest agencies, who hold security clearances or who are involved in high-profile projects are of particular interest to profilers, cyber criminals and other users of this information.
Rationale
The following is of particular interest to profilers:
- photographs;
- past and present employment details;
- personal details, including DOB, family members, birthdays, address and contact details;
- schools and institutions;
- clubs, hobbies and interests;
- educational qualifications;
- current work duties;
- details of work colleagues and associates; and
- work contact details.
Control System Classifications(s): All Classifications; Compliance: Should [CID:1550]
Agencies SHOULD ensure that personnel are informed of the security risks associated with posting personal information on websites, especially for those personnel holding higher level security clearances.
Control System Classifications(s): All Classifications; Compliance: Should [CID:1551]
Personnel SHOULD be encouraged to use privacy settings for websites to restrict access to personal information they post to only those they authorise to view it.
Control System Classifications(s): All Classifications; Compliance: Should [CID:1552]
Personnel SHOULD be encouraged to undertake a Web search of themselves to determine what personal information is available and contact an ITSM if they need assistance in determining if the information is appropriate to be viewed by the general public or potential adversaries.
Peer-to-peer applications
Rationale
Personnel using peer-to-peer file sharing applications are often unaware of the extent of files that are being shared from their workstation. In most cases peer-to-peer file sharing applications will scan workstations for common file types and share them automatically for sharing or public consumption. Examples of peer-to-peer file sharing applications include Shareaza, KaZaA, Ares, Limewire, eMule and uTorrent.
Control System Classifications(s): All Classifications; Compliance: Should Not [CID:1555]
Agencies SHOULD NOT allow personnel to use peer-to-peer applications over the Internet.
Receiving files via the Internet
Rationale
When personnel receive files via peer-to-peer file sharing, IM or IRC applications they are often bypassing security mechanisms put in place by the agency to detect and quarantine malicious code. Personnel should be encouraged to send files via established methods such as email, to ensure they are appropriately scanned for malicious code.
Control System Classifications(s): All Classifications; Compliance: Should Not [CID:1558]
Agencies SHOULD NOT allow personnel to receive files via peer-to-peer, IM or IRC applications.
Objective
Uncleared personnel are escorted within secure areas.
Context
Scope
This section covers information relating to the escorting of uncleared personnel without security clearances in secure areas.
PSR references
Relevant PSR requirements can be found at:
Rationale & Controls
Unescorted access
Rationale
Ensuring that personnel have correct security clearances to access sensitive areas and that access by escorted personnel is recorded for auditing purposes is widely considered a standard security practice.
Control System Classifications(s): Top Secret; Compliance: Must [CID:1569]
Agencies MUST ensure that all personnel with unescorted access to TOP SECRET areas have appropriate security clearances and briefings.
Maintaining an unescorted access list
Rationale
Maintaining an unescorted access list reduces the administrative overhead of determining if personnel can enter a TOP SECRET area without an escort. Personnel with approval for unescorted access must be able to verify their identity at all times while within the secure area.
Control System Classifications(s): Top Secret; Compliance: Must [CID:1572]
Agencies MUST maintain an up to date list of personnel entitled to enter a TOP SECRET area without an escort.
Control System Classifications(s): Top Secret; Compliance: Must [CID:1573]
Personnel MUST display identity cards at all times while within the secure area.
Displaying the unescorted access list
Rationale
Displaying an unescorted access list allows staff to quickly verify if personnel are entitled to be in a TOP SECRET area without an escort. Care should be taken not to reveal the contents of the access list to non-cleared personnel.
Control System Classifications(s): Top Secret; Compliance: Should [CID:1576]
Agencies SHOULD display within a TOP SECRET area, an up to date list of personnel entitled to enter the area without an escort.
Control System Classifications(s): Top Secret; Compliance: Should Not [CID:1577]
The unescorted access list SHOULD NOT be visible from outside of the secure area.
Visitors
Rationale
Visitors to secure areas should be carefully supervised to ensure the need-to-know principle is strictly adhered to.
Control System Classifications(s): Top Secret; Compliance: Should [CID:1580]
Visitors SHOULD be carefully supervised to ensure they do not gain access to or have oversight of information above the level of their clearance or outside of their need-to-know.
Recording visits in a visitor log
Rationale
Recording visitors to a TOP SECRET area ensures that the agency has a record of visitors should an investigation into an incident need to take place in the future.
Control System Classifications(s): Top Secret; Compliance: Must Not [CID:1583]
Agencies MUST NOT permit personnel not on the unescorted access list to enter a TOP SECRET area unless their visit is recorded in a visitor log and they are escorted by a person on the unescorted access list.
Content of the visitor log
Rationale
The contents of the visitor log ensure that security personnel have sufficient details to conduct an investigation into an incident if required.
Control System Classifications(s): Top Secret; Compliance: Must [CID:1586]
Agencies MUST, at minimum, record the following information in a visitor log for each entry:
- name;
- organisation;
- person visiting;
- contact details for person visiting; and
- date and time in and out.
Separate visitor logs
Rationale
Maintaining a separate visitor log for TOP SECRET areas assists in enforcing the need-to-know principle. General visitors do not need-to-know of personnel that have visited TOP SECRET areas.
Control System Classifications(s): Top Secret; Compliance: Must [CID:1589]
Agencies with a TOP SECRET area within a larger facility MUST maintain a separate log from any general visitor log.
10. Infrastructure
Objective
Cable management systems are designed to support the integration of systems across government facilities, assist maintenance and engineering changes, as well as minimise the opportunity for tampering or unauthorised changes to cable systems.
Context
Scope
This section covers information relating to cable distribution systems used in facilities within New Zealand. When designing cable management systems, Section 10.5 - Cable Labelling and Registration and Section 10.6 - Cable Patching of this chapter also apply.
Applicability of controls within this section
The controls within this section are applicable only to communications infrastructure located within facilities in New Zealand. For deployable platforms or facilities outside of New Zealand Emanation Security Threat Assessments (Section 10.7) of this chapter of this manual MUST be consulted.
Common implementation scenarios
This section provides common requirements for non-shared facilities. Specific requirements for facilities shared between agencies and facilities shared with non-government entities can be found in subsequent sections of this chapter.
Red/Black Concept and Cable Separation
The RED/BLACK concept is the separation of electrical and electronic circuits, devices, equipment cables, connectors, components and systems that transmit store or process national security information from non-national security information. The RED/BLACK concept is sometimes described as RED/BLACK architecture or RED/BLACK engineering.
The RED/BLACK concept should not be confused with the generic description HIGH/LOW or HIGH SIDE/LOW SIDE. In this context, HIGH refers to systems classified CONFIDENTIAL and above and LOW refers to systems classified RESTRICTED and below. While these concepts are similar and often used interchangeably, it is important to recognise that information does not usually change classification. The signal or transmission, however, may transit both RED and BLACK systems in order to reach its intended destination. It is important to note that systems carrying a particular classification may also carry information at ALL lower classifications BUT NOT any higher classifications.
An example is the use of radio transmissions or Wi-Fi where the information may hold a HIGH classification and originate in RED equipment but once transmission occurs the signal is BLACK as radio and Wi-Fi signals can be detected by anyone within range.
This also leads to the situation where some equipment may have both RED and BLACK elements. Examples include Wi-Fi Access Points and encryption devices. RED Information in a BLACK environment is invariably protected by encryption and a variety of technical countermeasures.
All cables with metal conductors (the signal carrier, the grounding element, the strengthening member or an armoured outer covering) can act as fortuitous signal conductors allowing signals to escape or to cross-contaminate other cables and signals. This provides a path for the exploitation of signals, data and information.
A fundamental control is the separation of cables and related equipment with sufficient distance between them to prevent cross-contamination.
Cable trays
Where copper or a combination of copper and fibre cables are used, cable trays will provide separation, assist cable management and enhance cable protection. While preferable to separate RED cables of different systems for cable management purposes, the most important element is to maintain RED/BLACK separation.
It is preferable that cable trays contain dividers. Some cable trays provide only a single receptacle for cables (no dividers). If dividers are not available, multi-core fibre cables should be used. Cables of similar classifications should be bundled. A typical cable tray layout with dividers is depicted below:
Catenary
The use of catenary (wire, rope, nylon cord or similar cable support mechanisms) is becoming more widespread in place of cable trays. Care MUST be taken to maintain RED/BLACK separation if this method of cable support is used.
Earthing
It is important that any metal trays or metal catenary are earthed for both safety and to avoid creating any fortuitous conductors. All earthing points MUST be equipotentially bonded.
Fibre optic cabling
Fibre optic cabling does not produce, and is not influenced by, electromagnetic emanations; as such it offers the highest degree of protection from electromagnetic emanation effects.
Many more fibres can be run per cable diameter than wired cables thereby reducing cable infrastructure costs. Fibre Optic cable is usually constructed with a glass core, cladding on the core and a further, colour coded coating. Multiple cores can be bundled into a single cable and multiple cables can be bundled into a high capacity cable. This is illustrated in Figures 1 below. Cables also have a central strength member of mylar or some similar high strength, non-conductive material
Fibre cable is considered the best method to future proof against unforeseen threats.
Cable trays for fibre only cable may be of any suitable material. If metal trays are used they MUST be earthed.
Ribbon Fibre Optic Cable
In the context of this discussion, traditional and ribbon fibre optic cables are subject to identical controls, restrictions in installation and use and any operational caveats.
Unlike traditional beam optical cable, ribbon fibre optic cable is arranged into a strip. Because the ribbon contains only coated optical fibres, this type of cable takes up much less space and is generally lighter (weight) than individually buffered optical fibres. As a result, ribbon cables are denser than any other fibre cable design. They are ideal for applications where space is limited, such as in an existing conduit that has very little room left for an additional cable. Ribbon fibre optic cable is a convenient solution for space and weight challenges.

Figure 2: Typical Ribbon Cable
Ribbon cables enable the migration to high fibre count systems required to support high bandwidth applications including 10, 40 and 100Gb/s. Ribbon cables are rarely used in long distance fibre optic trunk cable but are typically used in data centres, campus, commercial buildings and large industrial sites. Fibre counts can range from 2 to over 1700.
The cable ribbons are coated optical fibres placed side by side, encapsulated in Mylar tape, similar to a miniature version of wire ribbons used in computer wiring. A single ribbon many contain 4, 8, 12 or 24 optical fibres with ribbons stacked up to 22 high. At present 12-fiber ribbons are readily accessible and identifiable with ribbon identification numbers, TIA-598 compliant fibre colour coding and are available with non-flame-retardant or formulated flame-retardant outer jacket. They are also available in several configurations including all-dielectric, armoured and aerial self-supporting cables.
Because the cable profile is different to older round cable type, new cable strippers, cleavers, and fusion splicers are required for installation and maintenance.
Fibre optic ribbon cable comes in two basic configurations: loose tube ribbon cable and jacket ribbon. Loose tube cables are where fibre ribbons are stacked on top of one another inside a loose-buffered tube. This arrangement can hold several hundred fibres in close quarters. The buffer, strength members, and cable jacket carry any strain while the fibre ribbons move freely inside the buffer tube.
Jacket ribbon cable is similar to a regular tight-buffered cable, but it is elongated to contain a fibre ribbon. This type of cable typically features a small amount of strength member and a ripcord to tear through the jacket.

Figure 3: Jacket Cable Figure 4: Loose Tube Cable
Infrastructure cables contain multiple fibre ribbon units inside a central tube with dielectric strength members for tensile strength and colour coded fibres with individual ribbon unit ID numbers for clear identification. Ribbon fibre optic cables are available in configurations supporting high-speed, applications such as Gigabit Ethernet, 10 Gigabit Ethernet, Gigabit ATM and Fibre Channel.
Figure 5: Infrastructure (High Cable Count) Ribbon Cable
Armoured Fibre optic cabling
Some fibre optic cable also includes conductive metal cable strengtheners and conductive metal armoured sheaths which may be wire-wound or stainless steel mesh for external cable protection and steel wire cores as core strength members. This strengthening and armouring is conductive and specialist advice may be needed to avoid earth loops, cross-coupling, inductive coupling or the introduction of other compromising signals and currents. Fibre optic cable with metal cable strengtheners or conductive armoured sheaths is considered unsuitable for secure installations.


Figure 6 - Armoured Ribbon Fibre Cable
Backbone
A backbone or core is the central cabling that connects the infrastructure (servers, databases, gateways, equipment and telecommunication rooms etc.) to local areas networks, workstations and other devices, such as MFD’s. Smaller networks may also be connected to the backbone.
A backbone can span a geographic area of any size including an office, a single building, multi-story buildings, campus, national and international infrastructure. In the context of the NZISM the term backbone generally refers to the central cabling within a building or a campus.
Backbones can be defined in terms of six criteria:
- transmission media;
- topology;
- security required;
- access control;
- transmission technique;
- transmission speed and capability.

TOP SECRET cabling
For TOP SECRET cabling the cable’s non-conductive protective sheath IS NOT considered to be a conduit. For TOP SECRET fibre optic cables with sub-units, the cable’s outer protective sheath IS considered to be a conduit.
Power Filters
A power filter is a device placed between an external power source and electronic devices. It is used in order to attenuate external transients, conducted radio frequencies (RF) or electromagnetic interference (EMI) between the AC or DC power line and the equipment. Filters can also reduce radiated interference to assist in managing emissions or susceptibility to interference.
The power lines entering an electronic device can act both as an antenna and as a low impedance conduction path for signals that exist inside the device. These signals may couple into the power line, either through inductance or capacitance, from internal circuitry, other internal wiring or from other components such as transformers, coils or adjacently routed wires. To a lesser degree, but still problematic, the power lines can also pickup induced current signals from magnetic fields inside the enclosure.
The purpose of power supply filters is to smooth the power supply and provide a degree of isolation from the external power supply for connected electronic devices. RF/EMI filters are designed to reduce line - to - ground (common mode) interference, EMI and anomalous RF. Best practice is to solve or suppress EMI and RF emissions at source, rather than after emission.
There are international and national regulations on frequencies and signal levels that a device is permitted to produce in order to minimise or prevent interference with other equipment. Practically no modern equipment, with fast digital circuits and switch-mode power supply regulators can meet electromagnetic compatibility (EMC) requirements without efficient filtering, particularly when operating in close proximity. While most devices are designed by manufacturers to meet regulation, not all devices filter EMI or RF to levels acceptable for secure environments. It may be necessary to use a power line filter to keep signals inside the enclosure as much as possible and keep any generated signals to less than the legal or required limits for conducted emissions.
Power filters have a variety of capabilities depending on their specification. It is important the filters are selected correctly for the power supply, expected load and required attenuation capacity. It is important to note that an Uninterruptible Power Supply (UPS) is NOT considered an RF/EMI filter.
Common usage of filters is for computer systems, laboratory and testing equipment, medical devices, consumer electronics, and to protect any equipment where good quality power supply and protection of the electronic devices and data is required. Devices can be within buildings, vehicle, ships, aircraft or portable.
Power filters often include EMC/ RFI filters which channel emissions to earth to prevent them from being conducted back down the supply cables. This can be detected as an earth leakage current which may cause Residual Current Devices (RCDs) to trip. This problem can be corrected by using the correct specification of power filter or installing low leakage current devices. Agencies should consult the GCSB if such problems occur.
References
Fibre Standards:
| Reference | Title | Publisher | Source |
| AS/NZS 2967:2014 |
Optical fibre communication cabling systems safety. Provides rules for safe practices in the handling, installation, testing, use and disposal of optical fibre cabling and associated materials and equipment. |
Standards NZ |
https://www.standards.govt.nz/shop/asnzs-29672014/ |
| ISO/IEC 11801 |
Information technology - Generic cabling for customer premises. Specifies general-purpose telecommunication cabling systems (structured cabling), including several classes of optical fibre interconnections. |
ISO |
https://www.iso.org/standard/66182.html |
| IEC 60793 Series |
Optical fibres. A list of all parts in the IEC 60793 series, published under the general title Optical fibres, can be found on the IEC website. |
ISO |
https://webstore.iec.ch/home |
| IEC 60794 Series |
Optical fibre cables. A list of all parts in the IEC 60794 series, published under the general title Optical fibre cables, can be found on the IEC website. |
ISO |
https://webstore.iec.ch/home |
| ANSI/TIA-568-C.3 | Optical Fibre Cabling Components | TIA | https://webstore.ansi.org |
| ANSI/TIA-598-D (Revision of TIA-598-C) July 2014 |
Optical Fibre Cable Colour Coding This standard defines the recommended identification scheme or system for individual fibres, fibre units, and groups of fibre units within a cable structure. |
TIA |
https://webstore.ansi.org |
| ITU-T G.657 – 659 series |
Optical Fibre Cables Characteristics and recommendations for selection, use and installation. |
ITU-T |
https://www.itu.int/en/ITU-T/publications/Pages/recs.aspx |
References - Fibre Standards
Further references can be found at:
|
Reference |
Title |
Publisher |
Source |
|
NZCSS 400 |
New Zealand Communications Security Standard No 400 (Document classified CONFIDENTIAL) |
GCSB |
CONFIDENTIAL document available on application to authorised personnel |
|
AS/NZS 3000:2007/Amdt 2:2012 |
Electrical Installations (Known as the Australia/New Zealand Wiring Rules, |
Standards NZ |
|
|
ANSI/TIA-568-C.3 |
Optical Fiber Cabling Components |
American National Standards Institute (ANSI) |
|
|
IEEE 802-2014 |
Local and Metropolitan Area Networks: Overview and Architecture |
Institute of Electrical and Electronics Engineers (IEEE) |
https://ieeexplore.ieee.org/document/6847097 |
PSR references
Relevant PSR requirements can be found at:
| Reference | Title | Source |
|
PSR Mandatory Requirements |
INFOSEC1, INFOSEC2, INFOSEC3, INFOSEC4, PHYSEC1 and PHYSEC2 |
Home | Protective Security Requirements Security governance (GOV) | Protective Security Requirements Information security (INFOSEC) | Protective Security Requirements/ Physical security (PHYSEC) | Protective Security Requirements |
| PSR content protocols |
Management protocol for information security
Management protocol for physical security |
Management protocol for information security | Protective Security Requirements
Management protocol for physical security | Protective Security Requirements |
| PSR requirements sections |
Security zones |
|
| Managing specific scenarios |
Managing specific scenarios | Protective Security Requirements |
Rationale & Controls
Backbone
Rationale
The design of a backbone requires consideration of a number of criteria including the capacity of the cable to carry the predicted volume of data at acceptable speeds. An element of “future proofing” is also required as re-cabling to manage capacity issues can be costly. Fibre optic cable provides a convenient means of securing and “future proofing” backbones.
Control System Classifications(s): Top Secret, Confidential, Secret; Compliance: Must [CID:2216]
Agencies MUST use fibre optic cable for backbone infrastructures and installations.
Control System Classifications(s): All Classifications; Compliance: Should [CID:2217]
Agencies SHOULD use fibre optic cable for backbone infrastructures and installations.
Use of Fibre Optic Cable
Rationale
Fibre optic cable is considered more secure than copper cables and provides electrical isolation of signals. Fibre will also provide higher bandwidth and speed to allow a degree of future-proofing in network design.
Control System Classifications(s): All Classifications; Compliance: Should [CID:2220]
Agencies SHOULD use fibre optic cabling.
Control System Classifications(s): All Classifications; Compliance: Should [CID:2221]
Agencies SHOULD consult with the GCSB where fibre optic cable incorporating conductive metal strengtheners or sheaths is specified.
Control System Classifications(s): All Classifications; Compliance: Should [CID:2222]
Agencies SHOULD consult with the GCSB where copper cables are specified.
Control System Classifications(s): All Classifications; Compliance: Should Not [CID:2223]
Agencies SHOULD NOT use fibre optic cable incorporating conductive metal strengtheners or sheaths except where essential for cable integrity.
Cabling Standards
Rationale
Unauthorised personnel could inadvertently or deliberately access system cabling. This could result in loss or compromise of classified information. Non-detection of covert tampering or access to system cabling may result in long term unauthorised access to classified information by a hostile entity.
Control System Classifications(s): All Classifications; Compliance: Must [CID:2226]
Agencies MUST install all cabling in accordance with the relevant New Zealand standards as directed by AS/NZS 3000:2007 and NZCSS400.
Cable colours
Rationale
To facilitate cable management, maintenance and security cables and conduit should be colour-coded to indicate the classification of the data carried and/or classification of the compartmented data.
Rationale
Cables and conduit may be the distinguishing colour for their entire length or display a distinguishing label marking and colour at each end and at a maximum of two metre intervals along the cable.
Control System Classifications(s): All Classifications; Compliance: Must [CID:2230]
Agencies MUST comply with the cable and conduit colours specified in the following table.
| Classification | Cable colour |
| Compartmented Information (SCI) | Orange/Yellow/Teal or other colour |
| TOP SECRET | Red |
| SECRET | Blue |
| CONFIDENTIAL | Green |
| RESTRICTED and all lower classifications | Black |
Control System Classifications(s): All Classifications; Compliance: Must [CID:2231]
Additional colours may be used to delineate special networks and compartmented information of the same classification. These networks MUST be labelled and covered in the agency’s SOPs.
Cable colours for foreign systems in New Zealand facilities
Rationale
Foreign systems should be segregated and separated from other agency systems for security purposes. Colour-coding will facilitate installation, maintenance, certification and accreditation.
Control System Classifications(s): Top Secret; Compliance: Must [CID:2234]
The cable colour to be used for foreign systems MUST be agreed between the host agency, the foreign system owner and the Accreditation Authority.
Control System Classifications(s): Top Secret; Compliance: Must Not [CID:2235]
Agencies MUST NOT allow cable colours for foreign systems installed in New Zealand facilities to be the same colour as cables used for New Zealand systems.
Control System Classifications(s): All Classifications; Compliance: Should [CID:2236]
The cable colour to be used for foreign systems SHOULD be agreed between the host agency, the foreign system owner and the Accreditation Authority.
Control System Classifications(s): All Classifications; Compliance: Should Not [CID:2237]
Agencies SHOULD NOT allow cable colours for foreign systems installed in New Zealand facilities to be the same colour as cables used for New Zealand systems.
Cable groupings
Rationale
Grouping cables provides a method of sharing conduits and cable reticulation systems in the most efficient manner. These conduits and reticulation system must be inspectable and cable separations must be obvious.
Control System Classifications(s): All Classifications; Compliance: Must [CID:2240]
Agencies MUST contact GCSB for advice when combining the cabling of special networks.
Control System Classifications(s): All Classifications; Compliance: Must Not [CID:2241]
Agencies MUST NOT deviate from the approved fibre cable combinations for shared conduits and reticulation systems as indicated below.
| Group |
Approved combination |
| 1 | UNCLASSIFIED |
| RESTRICTED | |
| 2 | CONFIDENTIAL |
| SECRET | |
| 3 | TOP SECRET |
|
Other Special Networks |
Fibre optic cables sharing a common conduit
Rationale
The use of multi-core fibre optic cables can reduce installation costs. The principles of separation and containment of cross-talk and leakage must be adhered to.
Control System Classifications(s): All Classifications; Compliance: Must [CID:2244]
With fibre optic cables the arrangements of fibres within the cable sheath, as illustrated in Figure 3, MUST carry a single classification only.



Control System Classifications(s): All Classifications; Compliance: Must [CID:2245]
If a fibre optic cable contains subunits, as shown in Figure 4, each subunit MUST carry only a single classification.

Control System Classifications(s): All Classifications; Compliance: Must Not [CID:2246]
Agencies MUST NOT mix classifications up to RESTRICTED with classifications of CONFIDENTIAL and above in a single cable.
Audio secure areas
Rationale
Audio secure areas are designed to prevent audio conversation from being heard outside the walls. Penetrating an audio secure area for cables in an unapproved manner can degrade this. Consultation with GCSB needs to be undertaken before any modifications are made to audio secure areas.
Control System Classifications(s): Top Secret; Compliance: Must [CID:2249]
When penetrating an audio secure area for cables, agencies MUST comply with all directions provided by GCSB.
Wall outlet terminations
Rationale
Wall outlet boxes are the preferred method of connecting cable infrastructure to workstations and other equipment. They allow the management of cabling and can utilise a variety of connector types for allocation to different classifications.
Control System Classifications(s): All Classifications; Compliance: Must [CID:2253]
Cable groups sharing a wall outlet MUST use different connectors for systems of different classifications.
Control System Classifications(s): Top Secret; Compliance: Must [CID:2254]
In areas containing outlets for both TOP SECRET systems and systems of other classifications, agencies MUST ensure that the connectors for the TOP SECRET systems are different to those of the other systems.
Control System Classifications(s): Confidential, Top Secret, Secret; Compliance: Must [CID:2255]
Cable outlets MUST be labelled with the system classification and connector type.
Control System Classifications(s): All Classifications; Compliance: Should [CID:2256]
Cable outlets SHOULD be labelled with the system classification and connector type.
Power Filters
Rationale
Power filters are used to provide a filtered (clean) power supply and reduce opportunity for technical attacks. See also 10.1.32.
Control System Classifications(s): All Classifications; Compliance: Should [CID:5899]
Power filters SHOULD be used to provide a filtered power supply and reduce opportunity for technical attacks.
Objective
Cable management systems in non-shared government facilities are implemented in a secure and easily inspectable and maintainable way.
Context
Scope
This section provides specific requirements for cabling installed in non-shared Government facilities.
- A non-shared facility is a facility occupied solely by a single agency.
- A shared facility is a facility occupied by more than one agency. A shared facility should have stricter physical and technical security controls than a non-shared facility.
This section is to be applied in addition to common requirements for cabling as outlined in the Section 10.1 - Cable Management Fundamentals.
Applicability of controls within this section
The controls within this section are only applicable to communications infrastructure located within facilities in New Zealand. For deployable platforms or facilities outside of New Zealand, Emanation Security Threat Assessments (Section 10.7) of this manual will need to be consulted.
References
Further references can be found at:
| Reference | Title | Publisher | Source |
| NZCSS 400 | New Zealand Communications Security Standard No 400 (Document classified CONFIDENTIAL) | GCSB |
GCSB CONFIDENTIAL document available on application to authorised personnel |
|
AS/NZS 3000:2007/Amdt 2:2012 |
Electrical Installations (Known as the Australia/New Zealand Wiring Rules |
Standards NZ |
https://standards.govt.nz/ |
Rationale & Controls
Cabling Inspection
Rationale
Regular inspections of cable installations are necessary to detect any unauthorised or malicious tampering or cable degradation.
Control System Classifications(s): Top Secret; Compliance: Must [CID:2270]
In TOP SECRET areas or zones, all cabling MUST be inspectable at a minimum of five-metre intervals.
Control System Classifications(s): All Classifications; Compliance: Should [CID:2271]
Cabling SHOULD be inspectable at a minimum of five-metre intervals.
Cables sharing a common reticulation system
Rationale
Laying cabling in a neat and controlled manner, observing separation requirements, allows for inspections and reduces the need for individual cable trays for each classification.
Control System Classifications(s): All Classifications; Compliance: Should [CID:2274]
Approved cable groups may share a common reticulation system but SHOULD have either a dividing partition or a visible gap between the differing cable groups or bundles.
Cabling in walls
Rationale
Cabling run correctly in walls allows for neater installations while maintaining separation and inspectability requirements.
Control System Classifications(s): All Classifications; Compliance: Should [CID:2277]
Flexible or plastic conduit SHOULD be used in walls to run cabling from cable trays to wall outlets.
Cabinet separation
Rationale
Having a definite gap between cabinets allows for ease of inspections for any unauthorised or malicious cabling or cross patching.
Control System Classifications(s): Top Secret; Compliance: Should [CID:2280]
TOP SECRET cabinets SHOULD have a visible inspectable gap between themselves and lower classified cabinets.
Power Filters
Rationale
Power filters are used to provide a filtered (clean) power supply and reduce opportunity for technical attacks. See also 10.1.32.
Control System Classifications(s): All Classifications; Compliance: Should [CID:5902]
Power filters SHOULD be used to provide a filtered power supply and reduce opportunity for technical attacks.
Objective
Cable management systems in shared government facilities are implemented in a secure and easily inspectable and maintainable way.
Context
Scope
This section provides specific requirements for cabling installed in shared Government facilities.
- A shared facility is a facility occupied by more than one agency. A shared facility should have stricter physical and technical security controls than a non-shared facility.
- A non-shared facility is a facility occupied solely by a single agency.
This section is to be applied in addition to common requirements for cabling as outlined in the Section 10.1 - Cable Management Fundamentals.
Applicability of controls within this section
The controls within this section are applicable only to communications infrastructure located within facilities in New Zealand. For deployable platforms or facilities outside of New Zealand, Emanation Security Threat Assessments (Section 10.7) of this chapter of this manual will need to be consulted.
Rationale & Controls
Use of fibre optic cabling
Rationale
Fibre optic cabling does not produce and is not influenced by electromagnetic emanations; as such it offers the highest degree of protection from electromagnetic emanation effects especially in a shared facility where you do not have total control over other areas of the facility.
Rationale
It is more difficult to tap than copper cabling.
Rationale
Many more fibres can be run per cable diameter than wired cables thereby reducing cable infrastructure costs.
Rationale
Fibre cable is the best method to future proof against unforeseen threats.
Control System Classifications(s): All Classifications; Compliance: Should [CID:2295]
Agencies SHOULD use fibre optic cabling.
Cabling inspection
Rationale
In a shared facility it is important that cabling systems are inspected for illicit tampering and damage on a regular basis and have stricter controls than a non-shared facility.
Control System Classifications(s): Top Secret; Compliance: Must [CID:2299]
In TOP SECRET areas, cables MUST be fully inspectable for their entire length.
Control System Classifications(s): All Classifications; Compliance: Should [CID:2298]
Cabling SHOULD be inspectable at a minimum of five-metre intervals.
Cables sharing a common reticulation system
Rationale
In a shared facility with another government agency, tighter controls may be required for sharing reticulation systems. Note also the red/black separation requirements in paragraph 10.1.5.
Control System Classifications(s): All Classifications; Compliance: Should [CID:2302]
Approved cable groups SHOULD have either a dividing partition or a visible gap between the individual cable groups. If the partition or gap exists, cable groups may share a common reticulation system.
Enclosed cable reticulation systems
Rationale
In a shared facility with another government agency, TOP SECRET cabling is enclosed in a sealed reticulation system to restrict access and control cable management.
Control System Classifications(s): Top Secret; Compliance: Should [CID:2305]
The front covers of conduits, ducts and cable trays in floors, ceilings and of associated fittings that contain TOP SECRET cabling, SHOULD be clear plastic.
Cabling in walls
Rationale
In a shared facility with another government agency, cabling run correctly in walls allows for neater installations while maintaining separation and inspectability requirements. Controls are slightly more stringent than in a non-shared facility.
Control System Classifications(s): All Classifications; Compliance: Should [CID:2308]
Cabling from cable trays to wall outlets SHOULD run in flexible or plastic conduit.
Wall penetrations
Rationale
Wall penetrations by cabling, requires the integrity of the classified area to be maintained. All cabling is encased in conduit with no gaps in the wall around the conduit. This prevents any visual access to the secure area.
Control System Classifications(s): Top Secret; Compliance: Should [CID:2311]
For wall penetrations that exit into a lower classified area, cabling SHOULD be encased in conduit with all gaps between the conduit and the wall filled with an appropriate sealing compound.
Power reticulation
Rationale
In a shared facility with lesser-classified systems, it is important that TOP SECRET systems have control over the power system to prevent denial of service by deliberate or accidental means.
Control System Classifications(s): Top Secret; Compliance: Should [CID:2314]
TOP SECRET facilities SHOULD have a power distribution board, separately reticulated, located within the TOP SECRET area and supply UPS power to all equipment.
Power Filters
Rationale
Power filters are used to provide a filtered (clean) power supply and reduce opportunity for technical attacks. See also 10.1.32.
Control System Classifications(s): All Classifications; Compliance: Should [CID:2317]
Power filters SHOULD be used to provide a filtered power supply and reduce opportunity for technical attacks.
Cabinet separation
Rationale
Having a visible gap between cabinets facilitates inspection for any unauthorised, malicious or cross patch cabling.
Control System Classifications(s): Top Secret; Compliance: Should [CID:2320]
TOP SECRET cabinets SHOULD have a visible gap to separate them from lower classified cabinets.
Objective
Cable management systems are implemented in shared non-government facilities to minimise risks to data and information.
Context
Scope
This section provides specific requirements for cabling installed in facilities shared by agencies and non-government organisations. This section is to be applied in addition to common requirements for cabling as outlined in Section 10.1 - Cable Management Fundamentals section.
Applicability of controls within this section
The controls within this section are applicable only to communications infrastructure located within facilities in New Zealand. For deployable platforms or facilities outside New Zealand, Emanation Security Threat Assessments (Section 10.7) of this chapter of this manual MUST be consulted.
Rationale & Controls
Use of fibre optic cabling
Rationale
Fibre optic cabling is essential in a shared non-government facility. Fibre optic cabling does not produce and is not influenced by electromagnetic emanations; as such it offers the highest degree of protection from electromagnetic emanation effects especially in a shared non-government facility where an agency’s controls may have a limited effect outside the agency controlled area.
Rationale
Fibre optic cable is more difficult to tap than copper cabling and anti-tampering monitoring can be employed to detect tampering.
Rationale
Many more fibres can be run per cable diameter than wired cables, reducing cable infrastructure costs.
Control System Classifications(s): Top Secret; Compliance: Must [CID:2335]
In TOP SECRET areas, agencies MUST use fibre optic cabling.
Control System Classifications(s): All Classifications; Compliance: Should [CID:2336]
Agencies SHOULD use fibre optic cabling.
Cabling inspection
Rationale
In a shared non-government facility, it is imperative that cabling systems be inspectable for tampering and damage on a regular basis particularly where higher threat levels exist or where threats are unknown.
Control System Classifications(s): Top Secret; Compliance: Must [CID:2340]
In TOP SECRET areas, cables MUST be fully inspectable for their entire length.
Control System Classifications(s): All Classifications; Compliance: Should [CID:2341]
Cabling SHOULD be inspectable at a minimum of five-metre intervals.
Cables sharing a common reticulation system
Rationale
In a shared non-government facility, tighter controls are placed on sharing reticulation systems as the threats attributable to tampering and damage are increased.
Control System Classifications(s): Top Secret; Compliance: Must [CID:2344]
In TOP SECRET areas, approved cable groups can share a common reticulation system but MUST have either a dividing partition or a visible gap between the differing cable groups.
Control System Classifications(s): Top Secret; Compliance: Must [CID:2345]
TOP SECRET cabling MUST run in a non-shared, enclosed reticulation system.
Control System Classifications(s): All Classifications; Compliance: Should [CID:2346]
Approved cable groups can share a common reticulation system but SHOULD have either a dividing partition or a visible gap between the differing cable groups.
Enclosed cable reticulation systems
Rationale
In a shared non-government facility, TOP SECRET cabling is enclosed in a sealed reticulation system to prevent access and control cable management.
Control System Classifications(s): Top Secret; Compliance: Must [CID:2349]
In TOP SECRET areas, the front covers for conduits and cable trays in floors, ceilings and of associated fittings MUST be clear plastic or be inspectable and have tamper proof seals fitted.
Control System Classifications(s): All Classifications; Compliance: Should [CID:2350]
The front covers of conduits, ducts and cable trays in floors, ceilings and of associated fittings SHOULD be clear plastic or be inspectable and have tamper proof seals fitted.
Cabling in walls or party walls
Rationale
In a shared non-government facility, cabling run correctly in walls allows for neater installations facilitating separation and inspectability. Controls are more stringent than in a non-shared facility or a shared government facility.
Rationale
A party wall is a wall shared with an unclassified area where there is no control over access. In a shared non-government facility, cabling is not allowed in a party wall. An inner wall can be used to run cabling where the area is sufficient for inspection of the cabling.
Control System Classifications(s): Confidential, Secret, Top Secret; Compliance: Must Not [CID:2354]
Cabling MUST NOT run in a party wall.
Sealing reticulation systems
Rationale
In a shared non-government facility, where the threats of access to cable reticulation systems is increased, GCSB endorsed anti-tamper seals are required to provide evidence of any tampering or illicit access.
Rationale
In a shared non-government facility, all conduit joints and wall penetrations are sealed with a visible smear of glue or sealant to prevent access to cabling.
Control System Classifications(s): Top Secret; Compliance: Must [CID:2358]
Agencies MUST use GCSB endorsed tamper evident seals to seal all removable covers on reticulation systems, including:
- conduit inspection boxes;
- outlet and junction boxes; and
- T-pieces.
Control System Classifications(s): Top Secret; Compliance: Must [CID:2359]
Tamper evident seals MUST be uniquely identifiable and a register kept of their unique number and location.
Control System Classifications(s): Top Secret; Compliance: Must [CID:2360]
Conduit joints MUST be sealed with glue or sealant.
Control System Classifications(s): All Classifications; Compliance: Should [CID:2361]
Conduit joints SHOULD be sealed with glue or sealant.
Wall penetrations
Rationale
A cable wall penetration into a lesser-classified area requires the integrity of the classified area be maintained. All cabling is encased in conduit with no gaps in the wall around the conduit. This prevents any visual access to the secure area.
Control System Classifications(s): Secret, Top Secret, Confidential; Compliance: Must [CID:2365]
Wall penetrations that exit into a lower classified area, cabling MUST be encased in conduit with all gaps between the conduit and the wall filled with an appropriate sealing compound.
Power reticulation
Rationale
In a shared non-government facility, it is important that TOP SECRET systems have control over the power system to prevent denial of service by deliberate or accidental means. The addition of a UPS is required to maintain availability of the TOP SECRET systems.
Control System Classifications(s): Confidential, Top Secret, Secret; Compliance: Must [CID:2368]
Secure facilities MUST have a power distribution board located within the secure area and supply UPS power all equipment.
Power Filters
Rationale
Power filters are used to provide filtered (clean) power and reduce opportunity for technical attacks. Refer to 10.1.32 or consult the GCSB for technical advice.
Control System Classifications(s): Top Secret, Secret, Confidential; Compliance: Must [CID:2371]
Power filters MUST be used to provide filtered (clean) power and reduce opportunity for technical attacks.
Equipment Cabinet separation
Rationale
A visible gap between equipment cabinets will make any cross-cabling obvious and will simplify inspections for unauthorised or compromising changes.
Control System Classifications(s): Confidential, Secret, Top Secret; Compliance: Must [CID:2374]
Equipment cabinets MUST have a visible gap or non-conductive isolator between cabinets of different classifications.
Control System Classifications(s): All Classifications; Compliance: Should [CID:2375]
There SHOULD be a visible inspectable gap or non-conductive isolator between equipment cabinets of different classifications.
Objective
To facilitate cable management, and identify unauthorised additions or tampering.
Context
Scope
This section covers information relating to the labelling of cabling infrastructure installed in secure areas.
Applicability of controls within this section
The controls within this section are applicable only to communications infrastructure located within facilities in New Zealand. For deployable platforms or facilities outside New Zealand, Emanation Security Threat Assessments (Section 10.7) of this chapter of this manual MUST be consulted.
Rationale & Controls
Conduit label specifications
Rationale
Conduit labelling of a specific size and colour will facilitate identifying secure conduits.
Control System Classifications(s): All Classifications; Compliance: Must [CID:2387]
Agencies MUST comply with the conduit label colours specified in the following table.
| Classification |
Cable colour |
|
Compartmented Information (SCI) |
Orange/Yellow/Teal or other colour |
|
TOP SECRET |
Red |
|
SECRET |
Blue |
| CONFIDENTIAL | Green |
|
RESTRICTED and all lower classifications |
Black |
Installing conduit labelling
Rationale
Conduit labelling in public or reception areas should not draw undue attention to the level of classified processing or any other agency capability.
Control System Classifications(s): All Classifications; Compliance: Should Not [CID:2390]
Conduit labels installed in public or visitor areas SHOULD NOT be labelled in such a way as to draw attention to or reveal classification of data processed or other agency capability.
Labelling wall outlet boxes
Rationale
Clear labelling of wall outlet boxes reduces the possibility of incorrectly attaching IT equipment of a lesser classification to the wrong outlet.
Control System Classifications(s): Secret, Confidential, Top Secret; Compliance: Must [CID:2393]
Wall outlet boxes MUST denote the classification, cable and outlet numbers.
Control System Classifications(s): All Classifications; Compliance: Should [CID:2394]
Wall outlet boxes SHOULD denote the classification, cable and outlet numbers.
Standard operating procedures
Rationale
Recording labelling conventions in SOPs facilitates maintenance and fault finding.
Control System Classifications(s): All Classifications; Compliance: Should [CID:2397]
The SOPs SHOULD record the site conventions for labelling and registration.
Labelling cables
Rationale
Labelling cables with the correct socket number, equipment type, source or destination minimises the likelihood of improperly cross connecting equipment and can assist in fault finding and configuration management.
Control System Classifications(s): Top Secret, Confidential, Secret; Compliance: Must [CID:2400]
Agencies MUST label cables at each end, with sufficient information to enable the physical identification and inspection of the cable.
Control System Classifications(s): All Classifications; Compliance: Should [CID:2401]
Agencies SHOULD label cables at each end, with sufficient information to enable the physical identification and inspection of the cable.
Cable register
Rationale
Cable registers provide a source of information that assessors can view to verify compliance.
Control System Classifications(s): Top Secret, Confidential, Secret; Compliance: Must [CID:2404]
Agencies MUST maintain a register of cables.
Control System Classifications(s): All Classifications; Compliance: Should [CID:2405]
Agencies SHOULD maintain a register of cables.
Cable register contents
Rationale
Cable registers allow installers and assessors to trace cabling for inspection, tampering or accidental damage. It tracks all cable management changes through the life of the system.
Control System Classifications(s): Secret, Confidential, Top Secret; Compliance: Must [CID:2408]
The cable register MUST record at least the following information:
- cable identification number;
- classification;
- socket number, equipment type, source or destination site/floor plan diagram; and
- seal numbers if applicable.
Control System Classifications(s): All Classifications; Compliance: Should [CID:2409]
The cable register SHOULD record at least the following information:
- cable identification number;
- classification;
- socket number, equipment type, source or destination site/floor plan diagram; and
- seal numbers if applicable.
Cable inspections
Rationale
Regular cable inspections, are a method of checking the cable management system against the cable register as well as detecting tampering, damage, breakages or other anomalies.
Control System Classifications(s): All Classifications; Compliance: Should [CID:2412]
Agencies SHOULD inspect cables for inconsistencies with the cable register in accordance with the frequency defined in the SSP.
Objective
Cable termination, patch panels, patch cables and racks are designed to prevent emanations, cross-connecting or cross-patching systems of differing classifications as well as following good engineering practice.
Context
Scope
This section covers information relating to the configuration and installation of patch panels, patch cables and fly leads associated with communications systems.
Reference should also be made to:
Applicability of controls within this section
The controls within this section are applicable to all communications infrastructure located within facilities in New Zealand. For deployable platforms or facilities outside New Zealand the Emanation Security Threat Assessments (Section 10.7) of this chapter of this manual MUST be consulted.
Exception for patch cable and fly lead connectors
For patch cables, the same connectors can be used for different classifications if the length of the higher classified patch cables is less than the distance between the higher classified patch panel and any patch panel of a lower classification.
Fibre optic patch panels
For Fibre optic patch panels are sometimes also described as fibre distribution panels. Their principal function is to safety terminate the fibre optic cable and provide connection access to the cable’s individual fibres.
Fibre patch panels are termination units, providing a secure, organised chamber for housing connectors and splice units while organising, managing and protecting fibre optic cable, splices and connectors.
Fibre patch panels can be either rack mounted or wall mounted and are usually placed near terminating equipment and connected with patch cables. Free standing patch panel racks are also available. Patch panels may also be mounted within standard equipment racks.
Rack mount panels may have flat or angled faces to assist in organising the cables themselves. Angled panels are intended to direct patch cables into vertical cable managers on either side of the rack. This facilitates maintenance and reduces the requirement for horizontal cable management.
Fibre patch panels can accommodate fibre adapter panels (also called connector panels), associated trunk cables, connectors, patch cords, and usually integrate cable management.
There are several components in a fibre patch panel which may include:
- Chassis or frame;
- Drawer to facilitate access for installation and maintenance;
- Cassette;
- Coupler panels (adapter panels) – to hold the connector couplers;
- The connector couplers (connector adapters);
- Splice tray – organises and secures splice modules;
- Patch cable management trays.
While well over 80 different fibre optic cable connector types have been manufactured, there are between 15 and 20 types in common use.
Multimedia Patch Panels
A multimedia modular panel allows copper and fibre cables to be terminated in the same rack mount space. It accommodates several different adapters, suited for Cat6a/6/5e/5 Ethernet cables and fibre patch cables.
Rack Layout and Cable Management
Standardised rack layouts and cable management are important for engineering support, security, equipment cooling and to minimise accidental or unnecessary outages. Many data centres will dictate a hotside (hot air out) and coldside (cold air in). The hotside is generally the rear of equipment and the rack. The coldside is generally the front panel of equipment and rack. The ducting of hot/cold air is often also standardised.
Standardising rack layout and cable management minimises problems caused by:
- Accidently not being able to locate end points of network and patch cables without tracing the cable end to end.
- Physically impeding access to equipment.
- Positioning of equipment and cables such that airflow (cooling) is impeded. As the density of equipment in racks increases, cooling becomes an increasingly important factor. Poor rack design combined with dense rack utilization can contribute to internal rack temperatures significantly higher than ambient room temperatures.
Standardising rack layout and cable management also assists in the maintenance of separation and segregation between RED/BLACK systems.
Standardised Rack Configuration
Separate RED/BLACK racks are easier to manage, build and maintain and reduce the opportunity for accidental or deliberate cross-connection of RED/BLACK systems. Ideally separate RED/BLACK racks should be used.
In small installations (typically single workstation) shared racks are unavoidable. In such cases a shared rack configuration is permissible provided separation elements and controls are properly implemented. Extra care must be taken to avoid accidental cross-connection of systems. The following illustrates a standardised shared rack configuration where RED/BLACK and power systems are separated:
Figure 11: Separation of RED/BLACK
Separation of Cable Runs
In order to maintain the integrity of RED/BLACK separation, cables for power and data should be separately bundled as power RED or BLACK and data RED or BLACK. Cables should be run with as much distance between the bundles as can be practically managed, within the constraints of cable feeds and rack configuration. Ideally RED and BLACK should be on opposite sides of the rack. Cables should be no longer than required to avoid overlength cables compromising separation.
Access to BLACK equipment and components by uncleared staff and contractors
In some instances there may be a requirement for external technical or other uncleared personnel to access BLACK equipment and components for servicing, repair or replacement. Care must be taken to maintain the integrity of RED equipment and components. This can be especially problematic in shared rack configurations as described above.
This requirement should be identified before installation takes place and segregation measures implemented. Ideally physical separation of BLACK from RED is the best solution, recognising however, this may not always be possible or practical. Other solutions may include, for example, a shared rack that has two doors with the RED door locked and alarmed so that BLACK equipment can be accessed without compromising the security of RED equipment. Discussion with the GCSB may identify other practical solutions.
References
Further References available below:
| Reference | Title | Publisher | Source |
| ISO/IEC 11801-5:2017 | Data centres | ISO | https://www.iso.org/standard/62247.html |
|
ISO/IEC TR 14763-2-1:2011 |
Information technology -- Implementation and operation of customer premises cabling -- Part 2-1: Planning and installation - Identifiers within administration systems |
ISO | https://www.iso.org/standard/55236.html |
|
ANSI/TIA-606-B |
Administration Standard for the Telecommunications Infrastructure of Commercial Buildings |
ANSI | https://www.ansi.org |
|
ANSI/TIA-942 |
Telecommunications Infrastructure Standard for Data Centers |
ANSI | https://www.ansi.org |
|
PD IEC/TR 62691:2016 |
Optical fibre cables. Guidelines to the installation of optical fibre cables |
International Electrotechnical |
https://standards.govt.nz |
| PD IEC/TR 62362:2010 | Selection of optical fibre cable specifications relative to mechanical, ingress, climatic or electromagnetic characteristics.
Guidance |
International Electrotechnical |
https://standards.govt.nz |
| IEC 60794-2-31 Ed. 2.0 b(2012) | Optical fibre cables - Part 2-31: Indoor cables - Detailed specification for optical fibre
ribbon cables for use in premises cabling |
International Electrotechnical |
https://standards.govt.nz |
|
IEC 60794-2-11 Ed. 2.0 b(2012) |
Optical fibre cables - Part 2-11: Indoor optical fibre cables - Detailed specification for simplex and duplex cables for use in premises cabling |
International Electrotechnical |
https://standards.govt.nz |
| AS/NZS 2967:2014 | Optical fibre communication cabling systems safety |
Standards New Zealand |
https://standards.govt.nz |
|
AS/NZS 14763.3:2017 |
Information technology - Implementation and operation of customer premises cabling - Part 3: Testing of optical fibre cabling |
Standards New Zealand |
https://standards.govt.nz |
|
AS/NZS IEC 60825.2:2011 |
Safety of laser products - Part 2: Safety of optical fibre communication systems (OFCS) |
Standards New Zealand |
https://standards.govt.nz |
|
AS/NZS ISO/IEC 24764:2012 |
Generic cabling systems for data centres |
Standards New Zealand |
https://standards.govt.nz |
|
AS/NZS 61386.1:2015 |
Conduit systems for cable management - Part 1: General requirements |
Standards New Zealand |
https://standards.govt.nz |
|
AS/NZS 61386.21:2015 |
Conduit systems for cable management - Part 21: Particular requirements - Rigid conduit systems |
Standards New Zealand |
https://standards.govt.nz |
|
AS/NZS 61386.22:2015 |
Conduit systems for cable management - Part 22: Particular requirements - Pliable conduit systems |
Standards New Zealand | https://standards.govt.nz |
|
AS/NZS 61386.23:2015 |
Conduit systems for cable management - Part 23: Particular requirements - Flexible conduit systems |
Standards New Zealand |
https://standards.govt.nz |
|
AS/NZS ISO/IEC 29125:2012 |
Telecommunications cabling requirements for remote powering of data terminal equipment |
Standards New Zealand |
https://standards.govt.nz |
|
BS EN 61300-2-37:2016 |
Fibre optic interconnecting devices and passive components. Basic test and measurement procedures. Tests. Cable bending for fibre optic closures |
British Standards Institution (BSI) Available through Standards New Zealand |
https://standards.govt.nz |
|
BS EN 60794-2-31:2013 |
Optical fibre cables. Indoor cables. Detailed |
British Standards Institution (BSI) Available through Standards New Zealand |
https://standards.govt.nz |
| BS EN 50411-2:2008 | Fibre organisers and closures to be used in optical fibre
communication systems. Product specifications. General and guidance |
British Standards Institution (BSI) Available through Standards New Zealand |
https://standards.govt.nz |
|
BS EN 60794-2-30:2008 |
Optical fibre cables. Indoor cables. Family |
British Standards Institution (BSI) Available through Standards New Zealand |
https://standards.govt.nz |
|
BS EN 60794-2-21:2012 |
Optical fibre cables. Indoor optical fibre cables. |
British Standards Institution (BSI) Available through Standards New Zealand |
https://standards.govt.nz |
Rationale & Controls
Terminations to patch panels
Rationale
Cross-connecting a system to another system of a lesser classification through a patch panel may result in a data spill. A data spill could result in the following issues:
- inadvertent or deliberate access to information and systems by non-cleared personnel; and/or
- information spilling to a system of another classification.
Rationale
Cross-connecting Cables run to patch panels are best managed by bundling similar classifications or groups together. RED/BLACK separations should be maintained at all times. A simple approach to this is to bundle and run RED cables up vertical rails of the cabinet and BLACK cables up the opposite side. Where multiple cabinets are installed sides may be alternated to ensure RED/RED and BLACK/BLACK groupings are maintained by running cables groups up/down/across separate rails in the cabinet or in separate conduits.
Control System Classifications(s): All Classifications; Compliance: Must [CID:2425]
Agencies MUST ensure that only approved cable groups terminate on a patch panel.
Control System Classifications(s): All Classifications; Compliance: Must [CID:5607]
RED and BLACK cables must be separated and bundled.
Patch cable and fly lead connectors
Rationale
Cables equipped with connectors specific to a classification will prevent inadvertent cross-connection. These connectors can be keyed or have specific profiles to prevent connection to other systems.
Control System Classifications(s): Top Secret, Secret, Confidential; Compliance: Must [CID:2428]
In areas containing cabling for multiple classifications, agencies MUST ensure that the connectors for each classification are distinct and different to those of the other classifications.
Control System Classifications(s): Top Secret, Secret, Confidential; Compliance: Must [CID:2429]
In areas containing cabling for multiple classifications, agencies MUST document the selection of connector types for each classification.
Control System Classifications(s): All Classifications; Compliance: Should [CID:2430]
In areas containing cabling for systems of different classifications, agencies SHOULD ensure that the connectors for each system are different to those of the other systems.
Control System Classifications(s): All Classifications; Compliance: Should [CID:2431]
In areas containing cabling for systems of different classifications, agencies SHOULD document the selection of connector types.
Physical separation of patch panels
Rationale
Appropriate physical separation between systems classified CONFIDENTIAL or above and a system of a lesser
classification (RESTRICTED and below) will:
- reduce or eliminate the chances of cross patching between the systems; and
- reduce or eliminate the possibility of unauthorised personnel or personnel gaining access to classified system elements.
Refer also to 10.1 – Cable Management Fundamentals for the discussion on RED/BLACK concept and cable separation.
Control System Classifications(s): Confidential, Secret, Top Secret; Compliance: Should [CID:2434]
Agencies SHOULD physically separate patch panels of different classifications by installing them in separate cabinets.
Control System Classifications(s): Confidential, Secret, Top Secret; Compliance: Must [CID:2435]
Where spatial constraints demand patch panels of different classification are located in the same cabinet, agencies MUST:
- provide a physical barrier within the cabinet to separate patch panels;
- ensure that only personnel cleared to the highest classification of the circuits in the panel have access to the cabinet; and
- obtain approval from the relevant Accreditation Authority prior to installation.
Cabinet Arrangement
Rationale
Standardised layout of rack and cabinets facilitates maintenance and reduces risk of accidental cross-connects. Cabinets may also include UPS or other power supply equipment which is most appropriately housed at the bottom of the cabinet. RED/BLACK separations of equipment and cables should be maintained. Refer to 10.6.16 in the Context above.
Control System Classifications(s): Secret, Confidential, Top Secret; Compliance: Should [CID:5610]
Agencies SHOULD arrange the installation of cabinets as follows:
- RED equipment at the top;
- BLACK equipment in the centre;
- Power equipment at the bottom.
Rack Diagrams
Rationale
A rack diagram is a two-dimensional elevation drawing showing the layout or arrangement of equipment on a rack. It may show the front and the rear elevation of the rack layout. It does not have to be drawn to scale. This provides essential information when maintenance or development is undertaken or new equipment installed.
Control System Classifications(s): All Classifications; Compliance: Should [CID:5613]
Agencies SHOULD record equipment layouts and other relevant information on rack diagrams.
Fly lead installation
Rationale
Keeping the lengths of fly leads to a minimum prevents clutter around desks, prevents damage to fibre optic cabling and reduces the chance of cross patching and tampering. If lengths become excessive then agencies will need to treat the cabling as infrastructure and run it in conduit or fixed infrastructure such as desk partitioning. Secure patch cords properly to keep them off the floor or the base of racks, where they can be stepped on.
Control System Classifications(s): Confidential, Top Secret, Secret; Compliance: Should [CID:2438]
Agencies SHOULD ensure that the fibre optic fly leads used to connect wall outlets to IT equipment either:
- do not exceed 5m in length; or
- if they exceed 5m in length:
- are run in the facility’s fixed infrastructure in a protective and easily inspected pathway;
- are clearly labelled at the equipment end with the wall outlet designator; and
- are approved by the Accreditation Authority.
Earthing and Bonding
Rationale
It is important that any metal trays or metal catenary are earthed for both safety and to avoid creating any fortuitous conductors. Effective earthing also depends on properly bonding all conductive elements of a cabinet, rack or case housing any equipment. Bonding requires good mechanical and electrical connection between conductive elements through bolts and nuts and/or earth straps or jump leads. Specialist bonding hardware is widely available.
Control System Classifications(s): Confidential, Secret, Top Secret; Compliance: Must [CID:5621]
All earthing points MUST be equipotentially bonded.
Control System Classifications(s): Confidential, Secret, Top Secret; Compliance: Must [CID:5623]
All conductive elements of a cabinet, rack or case housing any equipment MUST be earth bonded.
Cable Management
Rationale
Good cable management facilitates maintenance, promotes air flow and cooling, reduces risk of accidental cross-connects or disconnects and supports safe operation.
Control System Classifications(s): Secret, Confidential, Top Secret; Compliance: Must [CID:5626]
Cabinet rails MUST be installed to:
- provide adequate room for patch cables and wire managers;
- provide adequate space for cable management at front, sides, and rear; and
- arrange switches and patch panels to minimize patching between cabinets & racks.
Labelling Cables
Rationale
The labelling principles include the following:
- Labelling is logical and consistent, across all locations, matching the project drawings;
- The labelling scheme identifies any associated physical locations (building, room, cabinet, rack, port, etc.);
- Labelling is easily read, durable, and capable of surviving for the life of the component that was labelled;
- The labelling system, and the identifiers used, are agreed upon by all stakeholders; and
- Labelling is all-encompassing and include cables, connecting hardware, conduits, firestops, grounding and bonding locations, racks, cabinets, ports, and telecommunications spaces.
Rationale
Specific labelling requirements include:
- All labels use a permanent identifier;
- The labelling/numbering scheme is logical in its organisation, using alphanumeric characters for ease of reference;
- Each cable and each pathway is labelled on each end, and each label identifies the termination points of both ends of the cable;
- All labels are legible, defacement resistance, and have high adhesion characteristics and durability;
- Labels are placed so they can be read without disconnecting a cable;
- Labels for station connections may appear on the face plate;
- All jack, connector, and block hardware are be labelled on either the outlet or panel; and
- All labels match with the any installation and maintenance records.
Control System Classifications(s): Top Secret, Confidential, Secret; Compliance: Should [CID:5627]
Agencies SHOULD implement the principles and specific cable labelling requirements described above.
Power Cords
Rationale
It is important to separate copper data cables and power cables as all power feeds, line and connectors have the potential to emanate, create magnetic fields and cause interference with copper data cables if laid in close proximity to each other. Good practice is to:
- Label power cords at both ends to minimise the risk inadvertently disconnecting the wrong power cord;
- Colour code power cords and power strips;
- Use locking power cords, receptacles, or retention clips.
Control System Classifications(s): Confidential, Secret, Top Secret; Compliance: Should [CID:5619]
Agencies SHOULD follow best practice described above for the installation of power cables.
Objective
In order to minimise compromising emanations or the opportunity for a technical attack, a threat assessment is used to determine appropriate countermeasures.
Context
Scope
This section relates to emanation security threat assessment advice and identification of appropriate countermeasures to minimise the loss of classified information through compromising emanations or a technical attack.
This section is applicable to:
- agencies located outside New Zealand;
- secure facilities within New Zealand; and
- mobile platforms and deployable assets that process classified information.
References
Information on conducting an emanation security threat assessment and additional information on cabling and separation standards, as well as the potential dangers of operating RF transmitters in proximity to classified systems, is documented in:
| Reference | Title | Publisher | Source |
|
NZCSS 400 |
Installation Engineering |
GCSB |
CONFIDENTIAL document available on application to authorised personnel |
|
NZCSI 403B |
TEMPEST Threat and Countermeasures Assessment |
GCSB |
CONFIDENTIAL document available on application to authorised personnel |
|
NZCSI 420 |
Laboratory Tempest Test Standard for Equipment in Controlled Environments |
GCSB |
CONFIDENTIAL document available on application to authorised personnel |
PSR references
Relevant PSR requirements can be found at:
| Reference | Title | Source |
|
PSR Mandatory Requirements |
INFOSEC1, INFOSEC2, INFOSEC3, INFOSEC4, PHYSEC1 and PHYSEC2 |
Home | Protective Security Requirements Security governance (GOV) | Protective Security Requirements Information security (INFOSEC) | Protective Security Requirements/ Physical security (PHYSEC) | Protective Security Requirements |
| PSR content protocols |
Management protocol for information security Management protocol for physical security |
Management protocol for information security | Protective Security Requirements
Management protocol for physical security | Protective Security Requirements |
| PSR requirements sections |
Security zones Validate your security measures Use multiple layers of security - 'defence in depth' |
Physical security zones | Protective Security Requirements
Understanding the information security lifecycle | Protective Security Requirements |
| Managing specific scenarios |
Managing specific scenarios | Protective Security Requirements |
Rationale & Controls
Emanation security threat assessments within New Zealand
Rationale
Obtaining the current threat advice from GCSB on potential adversaries and threats and applying the appropriate countermeasures is vital in maintaining the confidentiality of classified systems from an emanation security attack.
Rationale
Failing to implement recommended countermeasures against an emanation security attack can lead to compromise. Having a good cable infrastructure and installation methodology will provide a strong backbone that will not need updating if the threat increases. Infrastructure is very expensive and time consuming to retro-fit.
Control System Classifications(s): Top Secret, Confidential, Secret; Compliance: Must [CID:2454]
Agencies designing and installing systems with RF transmitters within or co-located with their facility MUST:
- contact GCSB for guidance on conducting an emanation security threat assessment; and
- install cabling and equipment in accordance with this manual plus any specific installation criteria derived from the emanation security threat assessment.
Control System Classifications(s): All Classifications; Compliance: Must [CID:2455]
Agencies designing and installing systems with RF transmitters that co-locate with systems of a classification CONFIDENTIAL and above MUST:
- contact GCSB for guidance on conducting an emanation security threat assessment; and
- install cabling and equipment in accordance with this manual plus any specific installation criteria derived from the emanation security threat assessment.
Emanation security threat assessment outside New Zealand
Rationale
Fixed sites and deployed military platforms are more vulnerable to emanation security attack and require a current threat assessment and countermeasure implementation. Failing to implement recommended countermeasures and standard operating procedures to reduce threats could result in the platform emanating compromising signals which, if intercepted and analysed, could lead to platform compromise with serious consequences.
Control System Classifications(s): Top Secret, Confidential, Secret; Compliance: Must [CID:2458]
Agencies deploying systems overseas in temporary, mobile or fixed locations MUST:
- contact GCSB for assistance with conducting an emanation security threat assessment; and
- install cabling and equipment in accordance with this manual plus any specific installation criteria derived from the emanation security threat assessment.
Control System Classifications(s): All Classifications; Compliance: Should [CID:2459]
Agencies deploying systems overseas SHOULD:
- contact GCSB for assistance with conducting an emanation security threat advice; and
- install cabling and equipment in accordance with this document plus any specific installation criteria derived from the emanation security threat assessment.
Early identification of emanation security issues
Rationale
The identification of emanation security controls that need to be implemented for a system at an early stage in the project lifecycle. This can significantly affect project costs. Costs are invariably greater where changes are necessary once the system had been designed or has been implemented.
Control System Classifications(s): All Classifications; Compliance: Should [CID:2463]
Agencies SHOULD conduct an emanation security threat assessment as early as possible in project lifecycles.
IT equipment in SECURE areas
Rationale
All equipment must conform to applicable industry and government standards, including NZCSI 420; Laboratory Tempest Test Standard for Equipment in Controlled Environments. Not all equipment within a secure facility in New Zealand requires testing against TEMPEST standards.
Control System Classifications(s): Secret, Confidential, Top Secret; Compliance: Must [CID:2465]
Agencies MUST ensure that IT equipment within secure areas meet industry and government standards relating to electromagnetic interference/electromagnetic compatibility.
Objective
IP Address architecture, allocation and addressing schemes enable and support system security and data protection.
Context
Scope
This section includes discussion of the principles of separation and segregation as network design and network architecture characteristics. It also discusses how IP addresses can be used to support these principles for improved security of larger or multi-classification agency systems.
Background
The larger the network, the more difficult it is to protect. A large, unsegmented network presents a large attack surface with greater susceptibility to the rapid spread and dissemination of system faults, weaknesses, vulnerabilities and attacks. In a non-segmented network, traffic and applications generally have access to the entire network. If a fault occurs or an attacker gains entry, the fault or attacker can move laterally through the network causing disruption, network outages and enabling access to critical operational or classified data.
A large network is also more difficult to monitor and control. Segmenting the network limits an attacker’s ability to move through the network by preventing lateral movement between zones. Segmentation also enhances the ability to detect, monitor, control, isolate and correct faults.
A fundamental construct in the management of risk in networks is that of Trust Zones and Trust Boundaries. A Trust Zone is a zoning construct based on levels of trust, classification, information asset value and essential information security. A Trust Boundary is the interface between two or more Trust Zones. Trust Zones use the principles of separation and segregation to manage sensitive information assets and ensure security policies are consistently applied to all assets in a particular Trust Zone. Refer also to Section 22.1 – Cloud Computing and Section 22.2 – Virtualisation.
Separation and Segregation
Separation and Segregation are determined by system function and the sensitivity of the data the system stores, processes and transmits. One common example is placing systems that require a connection to the Internet into a demilitarized zone (DMZ) that is separated and segregated (isolated) from more sensitive systems. Another example is the use of compartments.
Separation and Segregation limits the ability of an intruder to exploit a vulnerability with the intent of elevating privileges to gain access to more sensitive systems on the internal network. VLANs may be used to further separate systems by controlling access and providing segregation thus giving additional protection.
Network segmentation is an effective strategy for protecting access to key data assets, and impeding the lateral movement of system faults, threats and malicious activity. Segregation has the following benefits:
- Enhanced performance: with fewer hosts per subnet, there is a reduced signalling and traffic overhead allowing more bandwidth for data communication.
- Improved security: with less signalling traffic going through all network segments, it is more difficult for an attacker to analyse the addressing scheme and network structure. Failures in one segment are less likely to propagate and more robust access control can be established and enforced.
Effective segregation also requires:
- Specialised knowledge: networks may support many devices with complex policies and rule sets. Support staff must be properly educated and trained to ensure the network segmentation is maintained.
- Administrative effort: changes in infrastructure, such as new applications and new technologies, can extend the time required to make changes and ensure the integrity of network segments.
- Infrastructure Investment: segregation may require more equipment, new equipment with advanced functionalities, or specific software to deal with multiple segments. These requirements should be considered during budget planning.
ISO 27001 and ISO 27002 implementation recommendations for network segregation
These ISO Standards require the implementation of network segregation. In particular they recommend that groups of information services, users, and information systems are segregated on networks. Specific recommendations are summarised below:
- Divide large networks into separate network domains (segments);
- Consider physical and logical segregation;
- Define domain perimeters;
- Define traffic rules between domains;
- Use authentication, encryption, and user-level network access control technologies;
- Consider integration of the organisation’s network and segments with those of business partners.
The following structures and techniques should be considered:
- Criteria-based segmentation: Pre-define rules to establish perimeters and create new segments in order to reduce unnecessary redesign and future administrative overheads. Examples of criteria are trust level (e.g., external public segment, staff segment, server segment, database segment, suppliers segment, etc.), organisational unit (e.g., Operations, Service Desk, Outreach, etc.), and combinations (e.g., external public access).
- Use of physical and logical segmentation: Depending upon the risk level identified in the risk assessment, it may be necessary to use physically separated infrastructures to protect the organisation’s information and assets (e.g., classified data flowing through a dedicated fibre), or you may use solutions based on logical segmentation like Virtual Private Network (VPN).
- Access rules for traffic flowing: Traffic between segments, including those of permitted external parties, should be controlled according to the need to access information. Gateways should be configured based on information classification and risk assessment. A specific case of access control applies to wireless networks, since they have poor perimeter definition. The recommendation is to treat wireless communication as an external connection until the traffic can reach a proper wired gateway before granting access to internal network segments. Refer also to Chapter 19 – Gateway Security.
Network Design
A poorly designed network has increased support costs, reduced availability, security risks, and limited support for new applications and solutions. Less-than-optimal performance affects end users and access to central resources. Some of the issues that stem from a poorly designed network may include the following:
- Failure domains: One of the most important reasons to implement an effective network design is to minimise the spread and extent of faults. When Layer 2 and Layer 3 boundaries are not clearly defined, failure in one network area can have a far-reaching effect.
- Broadcast domains: Broadcasts exist in every network. Many applications and network operations require broadcasts to function correctly; therefore, it is not possible to eliminate them completely. In the same way that avoiding failure domains involves clearly defining boundaries, broadcast domains should have clear boundaries and include an optimal number of devices to minimise the negative impact of broadcasts.
- MAC unicast flooding: Some switches limit unicast frame forwarding to ports that are associated with the specific unicast address. However, when frames arrive at a destination MAC address that is not recorded in the MAC table, they are flooded out of the switch ports in the same VLAN except for the port that received the frame. This behaviour is called unknown MAC unicast flooding.
- Because this type of flooding causes excessive traffic on all the switch ports, network interface cards (NIC) must contend with a larger number of frames on the wire. When data is propagated on a connection or network segment for which it was not intended, security can be compromised.
- Multicast traffic on ports where it is not intended: IP multicast is a technique that allows IP traffic to be propagated from one source to a multicast group that is identified by a single IP and MAC destination-group address pair. Similar to unicast flooding and broadcasting, multicast frames are flooded out all the switch ports. A robust design allows for the containment of multicast frames while allowing them to be functional.
- Difficulty in management and support: Traffic flows can be difficult to identify in a poorly designed network. This can make support, maintenance, and problem resolution time-consuming and difficult as well as creating security risks.
- Possible security vulnerabilities: A switched network that has been designed with little attention to security requirements at the access layer can compromise the integrity of the entire network.
- Criteria-based segmentation: Pre-define rules to establish perimeters and create new segments in order to reduce unnecessary redesign and future administrative overheads. Examples of criteria are trust level (e.g., external public segment, staff segment, server segment, database segment, suppliers segment, etc.), organisational unit (e.g., Operations, Service Desk, Outreach, etc.), and combinations (e.g., external public access).
Design Implementation
To assist in the implementation of separation and segregation as network design and architectural principles, the following aspects should be considered:
- Classification;
- Security Zones;
- IP Address Management;
- Central Information Repository;
- Private Use of Reserved Addresses;
- Devices with Default IP Addresses; and
- Connector types and cable colours.
Classification
Classified systems should, by definition, be segregated. This is particularly important where network elements have access to compartments and compartmented data.
Ideally compartmented elements of systems should be segregated and separated from the main network. This may include the use of a reserved address space, monitored to detect violations or unauthorised attempts to connect to compartments or to access compartmented data.
Security Zones
A security zone is a group of one or more physical or virtual firewall interfaces and the network segments connected to the zone’s interfaces. Protection for each zone is individually specified and controlled so that each zone receives the specific protections it requires according to classification, endorsement, compartment and sensitivity of data.
IP Address Management
The fundamental goal of an IP addressing scheme is to ensure network devices are uniquely addressed. IP Address Schemes are a fundamental part of any network’s security architecture and should support network separation and segregation. There are a number of techniques to assist in separating and segregating network elements. It is also useful to consider how to segregate and control network traffic through:
- Defined network perimeters and boundaries; and
- Defined network traffic rules.
A well-structured IP addressing scheme promotes the ability to quickly identify node properties from an IP address which assist in network management and fault finding and rectification.
Address Block Allocation
There are two main difficulties when assigning address blocks for types of devices. First is that over time there is insufficient provision for additional devices and network growth. When the allocated address block is exhausted, the addressing scheme is compromised (broken). The second is that you have a small number of devices in an address block, but are running out of addresses in other parts of the network. If you “borrow” from a pre-assigned address range, the addressing scheme is also compromised.
Internal IP address ranges are defined by the IETF. Commonly known as RFC 1918 addresses, the most recent RFC is 6761. These RFC’s define private IP address ranges which cannot be used for external (Internet) IP addressing. Three address ranges (blocks) are defined:
| IPv4 Address Range | Network IPv4 address Block | Directed Broadcast IPv4 address | IPv4 Addresses |
| 10.0.0.0 to 10.255.255.255 | 10.0.0.0/8 | 10.255.255.255 | 16,777,216 |
| 172.16.0.0 to 172.31.255.255 | 172.16.0.0/12 | 172.31.255.255 | 1,048,576 |
| 192.168.0.0 to 192.168.255.255 | 192.168.0.0/16 | 192.168.255.255 | 65,536 |
IPv4 addresses are 32-bit binary addresses, divided into 4-Octets and normally represented in a decimal format. An example of IPv4 address is 192.168.100.10. IPv6 addresses are so much larger than IPv4 addresses and impractical to clearly represent in decimals. IPv6 addresses are usually represented in hexadecimal numbers, separated by a colon. An example of an IPv6 address is 2001:0DB8:0000:0002:0022:2217:FF3B:118C. Private IPv6 addresses are specified in RFC 4193
Private addressing is a means of distinguishing networks, assisting in separation and segregation.
Private use of reserved addresses
Some IP addresses have been reserved in IETF standards. Despite official warnings, some organisations use parts of the reserved IP address space for their internal networks where address space is exhausted or poorly designed. This creates conflicts with devices and signalling traffic protocols which can create network faults, anomalies and network outages. This practice is strongly discouraged.
Devices which have default IP addresses
Some devices are supplied with default IP addresses. If using the IETF RFC 1918 addressing protocol (e.g. 10.0.x.x) some devices may have been allocated the same (duplicate) IP address.
It is important to change default addresses to new addresses that conform with the addressing scheme selected for the agency.
DHCP
In theory, there is only one network device that absolutely needs a true static address, the DHCP server. In practice, it is preferable to assign address blocks to major groups of devices for control, fault isolation and security purposes. Traditionally static devices are provided with a reserved address. These devices may include:
- DCHP Server;
- Gateway devices;
- Firewalls;
- Routers; and
- Switches.
The majority of other devices can be allocated a DHCP address.
It is important to identify the essential device groups using a risk assessment, operational characteristics, level of security, system classification and other relevant architectural features, business requirements and operational constraints.
Connector Types and Cable Colours
Cable management is discussed in detail earlier in this chapter. In particular note the discussion (10.1.4) of Red/Black concepts which includes separation of electrical and electronic circuits, devices, equipment cables, connectors and systems that transmit store or process national security information (Red) from non-national security information (Black)
Wherever practical and possible, connectors for systems of different classifications should be distinct and be selected to avoid accidental cross-connection of systems of different classifications. This can be achieved through the use of colour and keyed connectors where the colour and keying is different for each classification level or compartment (refer also to 10.1.30 and 10.6.6).
Central Information Repository
Creating a central repository of all the information on networks, IP addresses and devices, is critical to maintaining control of the network. The challenge with traditional tools is that there are often specific tools for each category of devices: one system to track virtual machines, one system to track wireless users, one system to track Windows servers, one system to track Linux machines, etc.
A single repository where all the data relevant to networks, hosts, servers, dynamic clients, and virtual environments can be tracked and synchronised is essential for larger networks. The ability to search across all this information will enable network teams to quickly track changing network landscapes and rapidly troubleshoot issues as they arise. In addition, business data related to a network resource helps bind together the logical network construct and the reality of IT resources.
References
Further references can be found at:
| Reference | Title | Publisher | Source |
| Network Segmentation and Segregation | ASD | Implementing Network Segmentation and Segregation | Cyber.gov.au | |
| Cisco on Cisco Best Practices – Cisco IP Addressing Policy | Cisco | Cisco IT IP Addressing Best Practices | |
| IP Addressing and Subnetting for New Users, Document ID: 13788 | Cisco | Configure IP Addresses and Unique Subnets for New Users (cisco.com) | |
| IP Addressing: IPv4 Addressing Configuration Guide, Cisco IOS Release 15S | Cisco | IP Addressing: IPv4 Addressing Configuration Guide, Cisco IOS Release 15S - Cisco | |
| Introduction to Server and Domain Isolation | Microsoft | Introduction to Server and Domain Isolation | Microsoft Learn | |
| ISO/IEC 27001:2013 | Information technology -- Security techniques -- Information security management systems -- Requirements | ISO | https://www.iso.org/standard/54534.html |
| ISO/IEC 27002:2022 |
Information security, cybersecurity and privacy protection — Information security controls |
ISO | https://www.iso.org/standard/75652.html |
| RFC 1518 | An Architecture for IP Address Allocation with CIDR | IETF | https://datatracker.ietf.org/doc/html/rfc1518 |
| RFC 1918 | Address Allocation for Private Internets | IETF | https://datatracker.ietf.org/doc/html/rfc1918 |
| RFC 2036 | Observations on the use of Components of the Class A Address Space within the Internet | IETF | https://datatracker.ietf.org/doc/html/rfc2036 |
| RFC 2050 | Internet Registry IP Allocation Guidelines | IETF | https://datatracker.ietf.org/doc/html/rfc2050 |
| RFC 2101 | IPv4 Address Behaviour Today | IETF | https://datatracker.ietf.org/doc/html/rfc2101 |
| RFC 2401 | Security Architecture for the Internet Protocol | IETF | https://datatracker.ietf.org/doc/html/rfc2401 |
| RFC 2663 | IP Network Address Translator (NAT) Terminology and Considerations | IETF | https://datatracker.ietf.org/doc/html/rfc2663 |
| RFC 2894 | Router Renumbering for IPv6 | IETF | https://datatracker.ietf.org/doc/html/rfc2894 |
| RFC 3022 | Traditional IP Network Address Translator (Traditional NAT) | IETF | https://datatracker.ietf.org/doc/html/rfc3022 |
| RFC 3053 | IPv6 Tunnel Broker | IETF | https://datatracker.ietf.org/doc/html/rfc3053 |
| RFC 3056 | Connection of IPv6 Domains via IPv4 Clouds | IETF | https://datatracker.ietf.org/doc/html/rfc3056 |
| RFC 3232 | Assigned Numbers | IETF | https://datatracker.ietf.org/doc/html/rfc3232 |
| RFC 3260 | New Terminology and Clarifications for Diffserv | IETF | https://datatracker.ietf.org/doc/html/rfc3260 |
| RFC 3330 | Special-Use IPv4 Addresses" (superseded) | IETF | https://datatracker.ietf.org/doc/html/rfc3330 |
| RFC 3879 | Deprecating Site Local Addresses | IETF | https://datatracker.ietf.org/doc/html/rfc3879 |
| RFC 3927 | Dynamic Configuration of IPv4 Link-Local Addresses | IETF | https://datatracker.ietf.org/doc/html/rfc3927 |
| RFC 3956 | Embedding the Rendezvous Point (RP) Address in an IPv6 Multicast Address | IETF | https://datatracker.ietf.org/doc/html/rfc3956 |
| RFC 4193 | Unique Local IPv6 Unicast Addresses | IETF | https://datatracker.ietf.org/doc/html/rfc4193 |
| RFC 4632 | Classless Inter-domain Routing (CIDR): The Internet Address Assignment and Aggregation Plan | IETF | https://datatracker.ietf.org/doc/html/rfc4632 |
| RFC 5214 | Intra-Site Automatic Tunnel Addressing Protocol (ISATAP) | IETF | https://datatracker.ietf.org/doc/html/rfc5214 |
| RFC 5737 | IPv4 Address Blocks Reserved for Documentation | IETF | https://datatracker.ietf.org/doc/html/rfc5737 |
| RFC 6040 | Tunnelling of Explicit Congestion Notification | IETF | https://datatracker.ietf.org/doc/html/rfc6040 |
| RFC 6052 | IPv6 Addressing of IPv4/IPv6 Translators | IETF | https://datatracker.ietf.org/doc/html/rfc6052 |
| RFC 6081 | Teredo Extensions | IETF | https://datatracker.ietf.org/doc/html/rfc6081 |
| RFC 6434 | IPv6 Node Requirements | IETF | https://datatracker.ietf.org/doc/html/rfc6434 |
| RFC 6598 | Reserved IPv4 Prefix for Shared Address Space | IETF | https://datatracker.ietf.org/doc/html/rfc6598 |
| RFC 6761 | Special-Use Domain Names | IETF | https://datatracker.ietf.org/doc/html/rfc6761 |
| RFC 6890 | Special-Purpose IP Address Registries | IETF | https://datatracker.ietf.org/doc/html/rfc6890 |
| RFC 7371 | Updates to the IPv6 Multicast Addressing Architecture | IETF | https://datatracker.ietf.org/doc/html/rfc7371 |
| RFC 7619 | The NULL Authentication Method in the Internet Key Exchange Protocol Version 2 (IKEv2) |
IETF | https://datatracker.ietf.org/doc/html/rfc7619 |
| RFC 8012 | Label Switched Path (LSP) and Pseudowire (PW) Ping/Trace over MPLS Networks Using Entropy Labels (ELs) | IETF | https://datatracker.ietf.org/doc/html/rfc8012 |
| RFC 8190 | Updates to the Special-Purpose IP Address Registries | IETF | https://datatracker.ietf.org/doc/html/rfc8190 |
Rationale & Controls
Risk Assessment
Rationale
A risk assessment is a fundamental tool in the architecture and design of a network.
Control System Classifications(s): All Classifications; Compliance: Must [CID:5815]
Agencies MUST conduct and document a risk assessment before creating an architecture, and designing an agency network.
Control System Classifications(s): All Classifications; Compliance: Must [CID:5816]
The principles of separation and segregation as well as the system classification MUST be incorporated into the risk assessment.
Security Architecture
Rationale
It is important that the principles of separation and segregation as well as the system classification are incorporated into the overall security architecture to maximise design and operational efficiency and to provide and support essential security to the network design.
Control System Classifications(s): All Classifications; Compliance: Must [CID:5820]
Security architectures MUST apply the principles of separation and segregation.
Identification of major classifications/categories of network segments
Rationale
Identified in the risk assessment, it is essential that the classification of systems is clearly identified and is apparent in all architecture and design elements and systems documentation.
Rationale
Clear distinction of networks of different classifications is reinforced through the use of different IP addressing schemes as well as the application of Red/Black, separation and segregation concepts and principles. Refer also to section 10.1 - Cable Management fundamentals.
Control System Classifications(s): All Classifications; Compliance: Must [CID:5825]
The classification and other restrictions on the security and control of information MUST be clearly identified for each part of the Agency network.
Visibility
Rationale
Clear identification and visibility of the classifications or category of a network segment is essential in minimising accidental cross-connections, incident management and in limiting the propagation of errors form one segment to others. This also assists in network maintenance and management.
Rationale
Clear visual identification is supported by the use of IP addressing and cable colour schemes as well as the use of different types of cable connectors for different network segments.
Control System Classifications(s): All Classifications; Compliance: Must [CID:5843]
Systems of different classifications MUST be visually distinct.
Information Repository
Rationale
Clear documentation and records of changes to the architecture and construct of a network are essential in change management, planning, design of network modifications, incident management and maintenance of a strong security posture.
Rationale
A single repository where all the data relevant to networks, hosts, servers, dynamic clients, and virtual environments can be tracked and synchronised is essential for larger networks. The ability to search across all this information will enable network teams to quickly track changing network landscapes and rapidly troubleshoot issues as they arise.
Rationale
The repository should also contain business data related to a network resource which helps manage necessary changes and upgrades to a network in a fashion that appropriately allocates IT resources and recognises business needs.
Control System Classifications(s): All Classifications; Compliance: Should [CID:5831]
An information repository, containing essential network information, change records and business requirements SHOULD be established and maintained.
11. Communications Systems and Devices
Objective
Bluetooth is used securely and Bluetooth communications are protected.
Context
Bluetooth radios are commonly found in end user devices, including laptops, mobile phones, and peripherals such as speakers, headphones, keyboards, and mice. More recently Bluetooth has been integrated into medical devices and personal devices.
It is important to be aware of all risks associated with Bluetooth technology. The specific threats to Bluetooth communications, that the controls in this section address, relate to are:
- eavesdropping on the Bluetooth communications between paired devices, and
- connection interception attacks that leverage the network communications channel (including during establishment) of Bluetooth devices.
Background
The Bluetooth specification has evolved over time and is regularly updated. Version 4.0 of the specification introduced Bluetooth Low Energy (LE) which offers a different feature set than the original Bluetooth Basic Rate/Enhanced Data Rate (BR/EDR) standard. Version 4.1 and 4.2 of the specification introduced enhanced security features for Bluetooth BR/EDR and LE respectively.
Determining the security level being provided depends on several factors, including the capabilities and Bluetooth version supported by the devices being paired together. The actual security provided between devices is a combination of:
a. the version of the Bluetooth specification supported by each device,
b. the capabilities of the devices to accept user input (eg, through a keyboard, or camera) and to display output (eg, through a screen or character display), and
c. whether the devices are using Bluetooth BR/EDR or Bluetooth LE.
The following table summarises the security protections expected based on the pairing Bluetooth device capabilities where devices are Bluetooth BR/EDR using Secure Connections (version 4.1 or later) or Bluetooth LE using Secure Connections (version 4.2 or later) – refer to NIST SP 800-121 REV.2 Guide to Bluetooth.
| Display or input capabilities of the devices | Association mode used | Protected against connection interception | Protected against eavesdropping |
| Both devices can display and accept input | Numeric Comparison | Yes | Yes |
| One device has input, one has display | Passkey Entry | Yes | Yes |
| At least one device has no display or input | Just Works | No | Yes |
| External channel for matching devices (eg, QR codes or NFC) | Out of Band | Yes | Yes |
Particular care is required when associating Bluetooth devices using the Just Works association mode (eg, with headsets) due to the risk of the pairing connection being intercepted, and encryption keys being discovered.
Since Bluetooth LE v4.2, released in 2014, versions of the Bluetooth protocol have included more advanced security features including authentication, authorisation, and encryption through the Secure Connections functionality. Encryption protocols are used to protect data from interception and authentication protocols ensure that only authorised devices can connect.
The table below displays the key differences between Bluetooth Basic Rate/Enhanced Data Rate (BR/EDR) and Bluetooth Low Energy (LE).
|
Characteristic |
Bluetooth BR/EDR |
Bluetooth Low Energy |
||
|
Prior to 4.1 |
4.1 onwards |
Prior to 4.2 |
4.2 onwards |
|
|
RF Physical Channels |
79 channels with 1 MHz channel spacing |
40 channels with 2 MHz channel spacing |
||
|
Discovery / Connect |
Inquiry / Paging |
Advertising |
||
|
Number of Piconet Slaves |
7 (active) / 3255 (total) |
Unlimited |
||
|
Device Address Privacy |
None |
Private device addressing available |
||
|
Max Data Rate |
1-3 Mbps |
1 Mbps via GFSK modulation |
||
|
Pairing Algorithm |
Prior to 2.1: E21/E22/SAFER+ |
P-256 Elliptic Curve, HMAC-SHA-256 |
AES-128 |
P-256 Elliptic Curve, AES-CMAC |
|
2.1-4.0:P-192 Elliptic Curve9 HMAC-SHA-256 |
||||
|
Device Authentication Algorithm |
E1/SAFER |
HMAC-SHA-256 |
AES-CCM10 |
|
|
Encryption Algorithm |
E0/SAFER+ |
AES-CCM |
AES-CCM |
|
|
Typical Range |
30m |
50m |
||
|
Max Output Power |
100mW (20 dBm) |
10mW (10 dBm)11 |
||
Reference: NIST SP 800-121 REV.2 Guide to Bluetooth Table2-2
5.x Bluetooth versions have introduced faster data transfers, larger data capacity, greater range and optimised power consumption.
Threats
General wireless networking threats
Bluetooth is susceptible to general wireless networking threats such as:
- denial-of-service (DoS) attacks: is a malicious attempt to overwhelm an online service or network and render it unusable
- eavesdropping; occurs when a hacker intercepts, deletes, or modifies data that is transmitted between two devices.
- adversary in the middle attacks: a threat actor puts themselves in the middle of two parties to intercept data & use it for malicious purposes
- message modification: an intruder alters packet header addresses to direct a message to a different destination or to modify the data on a target machine.
- resource misappropriation: is an attack in which the attacker steals or makes unauthorised use of a service.
Bluetooth specific threats
Connection Interception Attacks
Bluetooth connections can be intercepted by a hacker who poses as a legitimate device to gain access to sensitive information.
- Bluesnarfing: is a hacking technique in which a hacker accesses a wireless device through a Bluetooth connection. It happens without the device user's permission and often results in the theft of information or some other kind of damage to the device (and user).
- Bluebugging: is a hacking technique that lets someone get into your device through your discoverable Bluetooth connection.
- Bluejacking: is a Bluetooth attack in which a hacker spams your device with unsolicited phishing messages.
- Car Whisperer: is a hacking technique that can be used by attackers to hack a hands-free Bluetooth in-car system.
- Fuzzing Attacks: consist of sending malformed or otherwise non-standard data to a device's Bluetooth radio and observing how the device reacts.
Eavesdropping attacks
When eavesdropping takes place on the Bluetooth communications between paired devices
- Pairing Eavesdropping: is an attack where Bluetooth devices are forced to re-pair in the open and this allow the pairing process to be eavesdropped.
- Secure Simple Pairing Attacks: During the Bluetooth pairing process, an attacker with physical proximity can gain unauthorised access via an adjacent network, and intercept traffic and send forged pairing messages between two vulnerable Bluetooth devices.
References
References are available at the following source:
| Reference | Publisher | Title |
|
NIST 800-121, Rev.2, May 2017 (INCLUDES UPDATES AS OF 1-19-2022) |
NIST | Guide to Bluetooth Security (nist.gov) |
Rationale & Controls
Bluetooth within agency environments
Rationale
Bluetooth provides a convenient method of wirelessly connecting devices and includes support for a wide variety of usage scenarios.
Rationale
Bluetooth is commonly found in low powered consumer devices, medical devices, and peripherals. Bluetooth operates in the same 2.4GHz wireless band as other non-licenced spectrum services such as Wi-Fi.
Rationale
Bluetooth is generally suitable for connectivity between devices in lower classification settings, and where adequate consideration is given to the purpose of the connection, the type of information being transmitted, the security capabilities of the devices, and the environment the devices are operating in.
Rationale
Given the large number of potential situations Bluetooth could be used in, it is essential that agencies develop a considered position on where and where not to permit the use of Bluetooth connections.
Control System Classifications(s): All Classifications; Compliance: Must [CID:7524]
Agencies wishing to permit the use of Bluetooth MUST develop a policy that details the circumstances under which Bluetooth usage is permitted, and situations where it is not to be used.
Control System Classifications(s): All Classifications; Compliance: Must [CID:7525]
The policy position MUST include information about Bluetooth security controls that are to be used, and methods for verifying that the controls are in place and are effective.
Bluetooth connections
Rationale
Bluetooth connections between devices of different security protocol levels will result in a degradation of the security level.
Rationale
Bluetooth connections between devices that can revert to weaker protocol options, and that do not support effective security features will increase risk of compromise.
Control System Classifications(s): All Classifications; Compliance: Must [CID:7526]
Agencies MUST ensure that Bluetooth pairing is only established between authorised devices. (Unless a gateway is being used, paired devices are considered to operate at the same security classification level).
Control System Classifications(s): All Classifications; Compliance: Should [CID:7527]
Agencies SHOULD ensure that Bluetooth discovery of devices is disabled unless a new pairing connection is being established.
Control System Classifications(s): All Classifications; Compliance: Should [CID:7528]
Agencies SHOULD ensure that Bluetooth device pairing only occurs at a location where only authorised persons have access.
Control System Classifications(s): All Classifications; Compliance: Should [CID:7529]
Agencies SHOULD ensure that Bluetooth pairings are removed when they are no longer required.
Bluetooth versions
Rationale
It is difficult to determine what Bluetooth security features are being used for a connection between devices without capturing and decoding the connection establishment packets.
Since Bluetooth LE v4.2, versions of the Bluetooth protocol have included more advanced security features including authentication, authorisation, and encryption through the Secure Connections functionality.
Rationale
Ensuring some end-user visible features are being used during the device pairing process can provide a level of understanding of the security between Bluetooth connected devices.
Control System Classifications(s): All Classifications; Compliance: Must [CID:7530]
Agencies using Bluetooth MUST use the most secure configuration supported by the paired devices.
Control System Classifications(s): All Classifications; Compliance: Should [CID:7531]
Agencies SHOULD identify the:
- Bluetooth type (BR/EDR or LE),
- version, and
- security capabilities;
for devices used to form Bluetooth connections, and ensure they are used to inform risk decisions on the use of Bluetooth.
Control System Classifications(s): All Classifications; Compliance: Should [CID:7532]
Agencies SHOULD ensure that new Bluetooth connections between devices are authenticated using explicit user actions, such as entry of a numeric code, confirmation of a matching PIN, or other affirming action, such as challenge-response process.
Encryption and authentication protocols
Rationale
When transferring information between Bluetooth devices, encryption protocols are used to protect data from interception and authentication protocols ensure that only authorised devices can connect.
Rationale
Chapter 17 of the NZISM provides approved encryption algorithms. Even in the most secure operating model, Bluetooth specifications are currently unable to support these approved encryption methods. Whilst Bluetooth cannot meet these requirements, there may be organisational requirements to use Bluetooth to transfer Restricted or Sensitive information between devices.
Control System Classifications(s): Unclassified/In-Confidence; Compliance: Should [CID:7533]
Agencies using Bluetooth between devices to transfer UNCLASSIFIED or IN-CONFIDENCE information SHOULD ensure that connections meet NZISM standards for authentication and use Approved Cryptographic Algorithms for encryption and message integrity.
Control System Classifications(s): Restricted/Sensitive; Compliance: Must [CID:7534]
Agencies using Bluetooth between devices to transfer RESTRICTED or SENSITIVE information MUST ensure that connections meet NZISM standards for authentication and use Approved Cryptographic Algorithms for encryption and message integrity.
Control System Classifications(s): Restricted/Sensitive; Compliance: Must [CID:7535]
If Bluetooth specifications do not support these approved encryption methods, organisations MUST do a risk assessment and use the exception or waiver process to accept this risk.
Bluetooth in secure areas
Rationale
As with other wireless protocols, the level of security offered by Bluetooth can vary widely depending on the capabilities of the devices being connected.
Rationale
Bluetooth devices will revert to older, less secure versions of the protocol to maintain compatibility, so careful consideration needs to be undertaken before approving the use of the Bluetooth protocol.
Control System Classifications(s): Confidential, Top Secret, Secret; Compliance: Must [CID:2492]
Agencies MUST complete a technical evaluation of the secure area, consult the relevant technical authority and seek approval from the Accreditation Authority before permitting the use of Bluetooth devices.
Control System Classifications(s): Confidential, Top Secret, Secret; Compliance: Must Not [CID:2494]
Agencies using Bluetooth devices MUST NOT allow:
- line of sight and reflected communications travelling into an unsecure area.
- multiple Bluetooth devices at different classifications in the same area.
Control System Classifications(s): Top Secret, Confidential, Secret; Compliance: Must Not [CID:2495]
Agencies MUST NOT allow Bluetooth devices into secure areas unless authorised by the Accreditation Authority.
Objective
To maintain the integrity of secure areas, only approved radio frequency (RF) and infrared (IR) devices are brought into secure areas.
Context
Scope
This section covers information relating to the use of RF and infrared devices in secure areas. Information on the use of RF devices outside secure areas can be found in Chapter 21 - Distributed working.
RF devices include any transmitter on any frequency, including mobile phones, cordless phones, Bluetooth, Wi-Fi, RFID and other similar devices.
Requirements for Bluetooth devices are described in section 11.1
IR devices transmit data over variable distances using light waves; examples are infrared cameras; night vision devices; infrared computer ports; and remote controls.
A secure area, in the context of the NZISM, is defined as any area, room, group of rooms, building or installation that processes, stores or communicates information classified CONFIDENTIAL, SECRET, TOP SECRET or any compartmented or caveated information at these classifications. A secure area may include a Sensitive Compartmented Information Facility (SCIF).
The physical security requirements for such areas are specified in the Protective Security Requirements (PSR) Security Zones.
Exemptions for the use of RF devices
At the discretion of the Accreditation Authority, RF devices can be used in a secure area provided they cannot communicate or compromise classified information.
Exemptions for the use of Medical devices
At the discretion of the Accreditation Authority, medical devices with RF transmitters and/or receivers can be used in secure areas provided they cannot communicate or compromise classified information.
Exemptions for the use of IR and laser devices
At the discretion of the Accreditation Authority, IR and laser devices can be used in a secure area provided they cannot communicate or compromise classified information.
References
References are available at the following source:
| Reference | Publisher | Title |
|
NIST 800-121, Rev.2, May 2017 (INCLUDES UPDATES AS OF 1-19-2022) |
NIST | Guide to Bluetooth Security (nist.gov) |
PSR references
Relevant PSR requirements can be found at:
| Reference | Title | Source |
| PSR Mandatory Requirements | GOV2, INFOSEC1, INFOSEC2, INFOSEC3, INFOSEC4, PHYSEC1 and PHYSEC2 |
Home | Protective Security Requirements Security governance (GOV) | Protective Security Requirements Information security (INFOSEC) | Protective Security Requirements/ Physical security (PHYSEC) | Protective Security Requirements |
| PSR content protocols |
Management protocol for information security
Management protocol for physical security |
Management protocol for information security | Protective Security Requirements
Management protocol for physical security | Protective Security Requirements |
| PSR requirements sections |
Security zones |
|
| Managing specific scenarios |
Managing specific scenarios | Protective Security Requirements |
Rationale & Controls
RF devices in secure areas
Rationale
RF devices pose security threat as they are capable of picking up and transmitting classified background conversations. Furthermore, many RF devices can connect to IT equipment and act as unauthorised data storage devices or bridge “air gaps”.
Control System Classifications(s): Secret, Confidential, Top Secret; Compliance: Must [CID:2497]
Agencies MUST prevent RF devices from being brought into secure areas unless authorised by the Accreditation Authority.
Control System Classifications(s): All Classifications; Compliance: Should [CID:2498]
Agencies SHOULD prevent RF devices from being brought into secure areas unless authorised by the Accreditation Authority.
RF controls in secure areas
Rationale
Minimising the output power of wireless devices and using RF shielding on facilities will assist in limiting the wireless communications to areas under the control of the agency.
Control System Classifications(s): All Classifications; Compliance: Should [CID:2504]
Agencies SHOULD limit the effective range of communications outside the agency’s area of control by:
- minimising the output power level of wireless devices;
- RF shielding; and
- Physical layout and separation.
Detecting RF devices in secure areas
Rationale
As RF devices are prohibited in secure areas, agencies should deploy technical measures to detect and respond to the unauthorised use of such devices.
Control System Classifications(s): Confidential, Secret, Top Secret; Compliance: Should [CID:2501]
Agencies SHOULD deploy measures to detect and respond to active RF devices within secure areas.
Pointing devices
Rationale
Wireless RF or IR pointing devices can pose an emanation security risk as well as introduce vulnerabilities to classified IT equipment and/or systems.
Control System Classifications(s): Top Secret, Secret, Confidential; Compliance: Must Not [CID:2483]
Wireless RF or IR pointing devices MUST NOT be used in secure areas unless approved by the Accreditation Authority and appropriate RF or IR mitigations are implemented.
IR devices in secure areas
Rationale
When using IR devices with CONFIDENTIAL, SECRET or TOP SECRET systems, IR mitigations including opaque curtains and/or IR window films are acceptable. Line of sight must be managed for direct and reflected transmissions. While infrared transmissions are generally designed for short range (5 to 10 metres) manufacturing and design variations and some environmental conditions can amplify and reflect infrared over much greater distances.
Rationale
When using infrared keyboards with a TOP SECRET system, windows with curtains that can be opened are NOT acceptable as a method of permanently blocking infrared transmissions. While infrared transmissions are generally designed for short range (5 to 10 metres) manufacturing and design variations and some environmental conditions can amplify and reflect infrared over much greater distances.
Control System Classifications(s): Secret, Confidential; Compliance: Must Not [CID:2487]
Agencies using infrared keyboards MUST NOT allow:
- line of sight and reflected communications travelling into an unsecure area;
- multiple infrared keyboards at different classifications in the same area;
- other infrared devices to be brought into line of sight of the keyboard or its receiving device/port; and
- infrared keyboards to be operated in areas with unprotected windows.
Control System Classifications(s): Top Secret; Compliance: Must Not [CID:2488]
Agencies using infrared keyboards MUST NOT allow:
- line of sight and reflected communications travelling into an unsecure area;
- multiple infrared keyboards at different classifications in the same area;
- other infrared devices within the same area; and
- infrared keyboards in areas with windows that have not had a permanent method of blocking infrared transmissions applied to them.
Control System Classifications(s): All Classifications; Compliance: Should [CID:2489]
Agencies using IR devices SHOULD ensure that the IR receiver/port is positioned to prevent line of sight from the secure area boundary.
Objective
Telephone systems are prevented from communicating unauthorised classified information.
Context
Scope
This section covers information relating to the secure use of fixed, including cordless, telephones, as well as the systems they use to communicate information.
Information regarding Voice over Internet Protocol (VoIP) and encryption of data in transit is covered in Section 18.3 – Video & Telephony Conferencing and Internet Protocol Telephony and Section 17.1 - Cryptographic Fundamentals.
It MUST be noted that VOIP and cellular phones have some of the same vulnerabilities as wired and cordless phones.
Rationale & Controls
Telephones and telephone systems usage policy
Rationale
All unsecure telephone networks are subject to interception. The level of expertise needed to do this varies greatly. Accidentally or maliciously revealing classified information over a public telephone networks can lead to interception.
Control System Classifications(s): All Classifications; Compliance: Must [CID:2627]
Agencies MUST develop a policy governing the use of telephones and telephone systems.
Personnel awareness
Rationale
There is a high risk of unintended disclosure of classified information when using telephones. It is important that personnel are made aware of what levels of classified information they discuss on particular telephone systems as well as the audio security risk associated with the use of telephones.
Control System Classifications(s): All Classifications; Compliance: Must [CID:2630]
Agencies MUST advise personnel of the maximum permitted classification for conversations using both internal and external telephone connections.
Control System Classifications(s): All Classifications; Compliance: Should [CID:2631]
Agencies SHOULD advise personnel of the audio security risk posed by using telephones in areas where classified conversations can occur.
Visual indication
Rationale
When single telephone systems are approved to hold conversations at different classifications, alerting the user to the classification level they can speak at when using their phone will assist in the reducing the risk of unintended disclosure of classified information.
Control System Classifications(s): Top Secret, Secret, Confidential; Compliance: Must [CID:2637]
Agencies permitting different levels of conversation for different types of connections MUST use telephones that give a visual indication of the classification of the connection made.
Use of telephone systems
Rationale
When classified conversations are to be held using telephone systems, the conversation needs to be appropriately protected through the use of encryption measures.
Control System Classifications(s): Top Secret, Confidential, Secret; Compliance: Must [CID:2643]
Agencies intending to use telephone systems for the transmission of classified information MUST ensure that:
- the system has been accredited for the purpose; and
- all classified traffic that passes over external systems is appropriately encrypted.
Cordless telephones
Rationale
Cordless telephones have little or no effective transmission security, therefore should not be used for classified or sensitive communications. They also operate in an unlicensed part of the radio spectrum used for a wide range of other devices.
Control System Classifications(s): Top Secret, Secret, Confidential; Compliance: Must Not [CID:2648]
Agencies MUST NOT use cordless telephones for classified conversations.
Control System Classifications(s): All Classifications; Compliance: Should [CID:2649]
Agencies SHOULD NOT use cordless telephones for classified or sensitive conversations.
Cordless telephones with secure telephony devices
Rationale
As the data between cordless handsets and base stations is not secure, cordless telephones MUST NOT be used for classified communications even if the device is connected to a secure telephony device.
Control System Classifications(s): All Classifications; Compliance: Must Not [CID:2652]
Agencies MUST NOT use cordless telephones in conjunction with secure telephony devices.
Speakerphones
Rationale
Speakerphones are designed to pick up and transmit conversations in the vicinity of the device they should not be used in secure areas as the audio security risk is extremely high.
Rationale
If the agency is able to reduce the audio security risk through the use of appropriate countermeasures then an exception may be approved by the Accreditation Authority.
Control System Classifications(s): Top Secret, Confidential, Secret; Compliance: Must [CID:2656]
If a speakerphone is to be used on a secure telephone system within a secure area, agencies MUST apply the following controls:
- it is located in a room rated as audio secure;
- the room is audio secure during any conversations;
- only cleared personnel involved in discussions are present in the room; and
- ensure approval for this exception is granted by the Accreditation Authority.
Off-hook audio protection
Rationale
Providing off-hook security minimises the chance of accidental classified conversation being coupled into handsets and speakerphones. Limiting the time an active microphone is open limits this threat. This is normally achieved with push-to-talk (PTT) mechanisms.
Rationale
Simply providing an off-hook audio protection feature is not, in itself, sufficient. To ensure that the protection feature is used appropriately personnel will need to be made aware of the protection feature and trained in its proper use. Where PTT or some other similar functionality is installed, the activation mechanism (such as a button or switch) must be clearly labelled.
Rationale
Many new digital desk phones control these functions through software, rather than a mechanical switch.
Control System Classifications(s): Secret, Top Secret, Confidential; Compliance: Must [CID:2661]
Agencies MUST ensure that off-hook audio protection features are used on all telephones that are not accredited for the transmission of classified information in areas where such information could be discussed.
Control System Classifications(s): Top Secret, Confidential, Secret; Compliance: Must [CID:2662]
Agencies MUST use push-to-talk mechanisms to meet the requirement for off-hook audio protection. PTT activation MUST be clearly labelled.
Control System Classifications(s): All Classifications; Compliance: Should [CID:2663]
Agencies SHOULD ensure that off-hook audio protection features are used on all telephones that are not accredited for the transmission of classified information in areas where such information could be discussed.
Electronic Records Retention and Voicemail
Rationale
Voicemail and other messages and communications may fall within the legal definition of electronic records. If so retention and archive requirements are prescribed.
Control System Classifications(s): All Classifications; Compliance: Must [CID:2666]
Agencies MUST remove unused voice mailboxes.
Control System Classifications(s): All Classifications; Compliance: Must [CID:2667]
Agencies MUST expire and archive or delete voicemail messages after the retention period determined by the agency’s electronic records retention policy.
Control System Classifications(s): All Classifications; Compliance: Should [CID:2669]
Agencies SHOULD develop and implement a policy to manage the retention and disposal of such electronic records, including voicemail, email and other electronic records.
Objective
Mobile telephone systems and devices are prevented from communicating unauthorised classified information.
Context
Scope
This section covers information relating to the secure use of mobile telephones, tablets and other mobile, voice communication capable devices, as well as the systems they use to communicate information.
Mobile devices use RF in various parts of the spectrum to communicate including Wi-Fi, cellular, satellite, RFID, and NFC frequencies. All such mobile devices are considered to be transmitters.
Mobile devices with cellular capability will regularly “poll” for the strongest signal and base or relay station. Monitoring such activity can be used for later interception of transmissions.
Information regarding Voice over Internet Protocol (VoIP) and encryption of data in transit is covered in Section 18.3 – Video & Telephony Conferencing and Internet Protocol Telephony and Section 17.1 - Cryptographic Fundamentals.
It is important to note that VoIP phones have some of the same vulnerabilities as the mobile devices discussed in this section.
Mobile devices can be equipped with a variety of capabilities including internet connectivity, cameras, speakerphones, recording and remote control. Such devices are also susceptible to Internet malware and exploits. All risks related to the use of the Internet will apply to mobile devices with 3g/4g/5g capability.
PSR references
Relevant PSR requirements can be found at:
| Reference | Title | Source |
| PSR Mandatory Requirements | GOV2, INFOSEC1, INFOSEC2, INFOSEC3, INFOSEC4, PHYSEC1 and PHYSEC2 |
Home | Protective Security Requirements Security governance (GOV) | Protective Security Requirements Information security (INFOSEC) | Protective Security Requirements/ Physical security (PHYSEC) | Protective Security Requirements |
| PSR content protocols |
Management protocol for information security
Management protocol for physical security |
Management protocol for information security | Protective Security Requirements
Management protocol for physical security | Protective Security Requirements |
| PSR requirements sections |
Security zones |
|
| Managing specific scenarios |
Managing specific scenarios | Protective Security Requirements |
Rationale & Controls
Mobile device usage policy
Rationale
All mobile devices are subject to interception. The required level of expertise needed varies greatly. Accidentally or maliciously revealing classified information over mobile devices can be intercepted leading to a security breach.
Control System Classifications(s): All Classifications; Compliance: Must [CID:2691]
Agencies MUST develop a policy governing the use of mobile devices.
Personnel awareness
Rationale
There is a high risk of unintended disclosure of classified information when using mobile devices. It is important that personnel are aware of what levels of classified information they discuss as well as the wide range of security risks associated with the use of mobile devices.
Control System Classifications(s): All Classifications; Compliance: Must [CID:2694]
Agencies MUST advise personnel of the maximum permitted classification for conversations using both internal and external mobile devices.
Control System Classifications(s): All Classifications; Compliance: Should [CID:2695]
Agencies SHOULD advise personnel of all known security risks posed by using mobile devices in areas where classified conversations can occur.
Use of mobile devices
Rationale
When classified conversations are to be held using mobile devices the conversation needs to be appropriately protected through the use of encryption measures and a secure network.
Control System Classifications(s): Confidential, Top Secret, Secret; Compliance: Must [CID:2698]
Agencies intending to use mobile devices for the transmission of classified information MUST ensure that:
- the network has been certified and accredited for the purpose;
- all classified traffic that passes over mobile devices is appropriately encrypted; and
- users are aware of the area, surroundings, potential for overhearing and potential for oversight when using the device.
Mobile Device Physical Security
Rationale
Mobile devices are invariably software controlled and are subject to malware or other means of compromise. No “off-hook” or “power off” security can be effectively provided, creating vulnerabilities for secure areas. Secure areas are defined in Chapter 1 at 1.1.36.
Control System Classifications(s): Secret, Confidential, Top Secret; Compliance: Must [CID:2701]
Mobile devices MUST be prevented from entering secure areas.
Control System Classifications(s): All Classifications; Compliance: Should [CID:2702]
Agencies SHOULD provide a storage area or lockers where mobile devices can be stored before personnel enter secure or protected areas.
Objective
Wearable devices are prevented from unauthorised communication or from compromising secure areas.
Context
Scope
This section covers information relating to the use of personal wearable devices, fitness devices, smart watches, devices embedding in clothing and similar wearable devices.
These devices can use RF in various parts of the spectrum to communicate including Wi-Fi, cellular, satellite, RFID, NFC and Bluetooth frequencies as well as providing data storage capability, audio and video recording and USB connectivity. All such wearable or mobile devices are considered to be transmitters.
Personal wearable devices can be equipped with a variety of capabilities including smart phone pairing, internet connectivity, cameras, speakerphones, audio and video recording and remote control. Some devices (for example Narrative and Autographer) will automatically take snapshots at intervals during the day. In some cases the snapshots are geotagged.
Such devices are also susceptible to Internet malware and exploits. All risks related to the use of the Internet will apply to these devices.
Merely disabling the capabilities described above is not a sufficient mitigation and is not acceptable, posing a high risk of compromise, whether intentional or accidental. The device MUST NOT have such capabilities installed if the device is to enter a secure area.
There is a wide variety of devices now available with upgrades and new models appearing frequently. There are many hundreds of models with a variety of custom operating systems and programmes and other applications. Some industry surveys and predications are forecasting explosive growth in the use of wearable devices, reaching over 100 million devices by 2020. Checking the capabilities and vulnerabilities of each device and subsequent security testing or validation will be an onerous task for agencies and may be infeasible.
Key Risk Areas
Personal wearable devices are not only about the technological aspects, the human factor is equally important. Users often forget about personal information security and their own safety, which enables social engineering attacks on the devices. The main protective measure for users is awareness, but even the trust-but-verify rule is not completely reliable in this situation. Accordingly, the information gathered by wearable devices should be appropriately secured to maintain privacy and personal security.
There are four important risk groups to be considered when managing personal wearable devices:
- Data leaks and breaches;
- Network security compromises;
- Personal information leaks; and
- Privacy violations.
Personal Information
In most cases, the protection of personal information will be the responsibility of the individual. In cases where the use of devices is permitted under a medical exemption, agencies MAY be required to ensure that devices that collect and store data comply with relevant regulation and guidance, such as the Privacy Act.
PSR references
Relevant PSR requirements can be found at:
| Reference | Title | Source |
| PSR Mandatory Requirements | GOV2, INFOSEC1, INFOSEC2, INFOSEC3, INFOSEC4, PHYSEC1 and PHYSEC2 |
Home | Protective Security Requirements Security governance (GOV) | Protective Security Requirements Information security (INFOSEC) | Protective Security Requirements/ Physical security (PHYSEC) | Protective Security Requirements |
| PSR content protocols |
Management protocol for information security
Management protocol for physical security |
Management protocol for information security | Protective Security Requirements
Management protocol for physical security | Protective Security Requirements |
| PSR requirements sections |
Security zones |
Physical security zones | Protective Security Requirements |
| Managing specific scenarios |
Managing specific scenarios | Protective Security Requirements |
References
Further references can be found at:
| Reference | Title | Publisher | Source |
|
ITL bulletin for April 2010 |
Guide to protecting personally identifiable information |
NIST | https://csrc.nist.gov/csrc/media/publications/shared/documents/itl-bulletin/itlbul2010-04.pdf [PDF, 50 KB] |
|
SP 800-122 |
Guide to Protecting the Confidentiality of Personally Identifiable Information (PII) - Recommendations of the National Institute of Standards and Technology |
NIST | https://nvlpubs.nist.gov/nistpubs/Legacy/SP/nistspecialpublication800-122.pdf [PDF, 800 KB] |
| Privacy Act 2020 | Office of The Privacy Commissioner | ||
| The Health Insurance Portability and Accountability Act of 1996 (USA) |
US Congress |
https://www.gpo.gov/fdsys/pkg/PLAW-104publ191/html/PLAW-104publ191.htm |
|
| Health Information Technology for Economic and Clinical Health Act (HITECH Act) (USA) |
US Congress |
https://www.gpo.gov/fdsys/pkg/FR-2013-01-25/pdf/2013-01073.pdf [PDF, 881 KB] |
|
| Technology, Media and Telecommunications Predictions, 2014 | Deloitte | https://www2.deloitte.com/content/dam/Deloitte/global/Documents/Technology-Media-Telecommunications/gx-tmt-predictions-2014-interactive.pdf [PDF, 1.05 MB] | |
| Technology, Media and Telecommunications Predictions, 2015 | Deloitte | https://www2.deloitte.com/au/en/pages/technology-media-and-telecommunications/articles/tmt-predictions.html | |
| Study: Wearable Technology & Preventative Healthcare |
Technology Advice Research |
http://technologyadvice.com/ | |
| Security Analysis of Wearable Fitness Devices (Fitbit) |
Massachusetts Institute of Technology |
https://courses.csail.mit.edu/6.857/2014/files/17-cyrbritt-webbhorn-specter-dmiao-hacking-fitbit.pdf [PDF, 630 KB] | |
| Fit and Vulnerable: Attacks and Defenses for a Health Monitoring Device |
School of Computing and Information Sciences, Florida International University |
https://arxiv.org/pdf/1304.5672.pdf [PDF, 541 KB] | |
|
Survey of Security and Privacy Issues of Internet of Things |
http://arxiv.org/ftp/arxiv/papers/1501/1501.02211.pdf [PDF, 548 KB] |
Rationale & Controls
Personal Wearable Device usage policy
Rationale
Any device that uses part of the RF spectrum to communicate is subject to interception. The required level of expertise to conduct intercepts needed varies greatly. Other capabilities of Personal Wearable Devices can be used for malicious purposes, including the theft of classified information and revealing the identities of personnel. Accidentally or maliciously revealing classified information through Personal Wearable Devices can lead to a security breach.
Control System Classifications(s): All Classifications; Compliance: Must [CID:2736]
Agencies MUST develop a policy governing the use of personal wearable devices, including fitness devices.
Personnel awareness
Rationale
There is a high risk of unintended disclosure of classified information when using personal wearable devices. It is important that personnel are aware of the level of classified information they discuss, the environment in which they are operating as well as the wide range of security risks associated with the use of mobile and personal wearable devices.
Control System Classifications(s): All Classifications; Compliance: Must [CID:2750]
Agencies MUST advise personnel of the maximum permitted classification for conversations where any personal wearable or mobile device may be present.
Control System Classifications(s): All Classifications; Compliance: Should [CID:2752]
Agencies SHOULD advise personnel of all known security risks posed by using personal wearable devices in secure areas or other areas where classified conversations can occur.
Mobile Device Physical Security
Rationale
Personal wearable devices are invariably software controlled and can be infected with malware or other means of compromise. No “off-hook” or “power off” security can be effectively provided, creating vulnerabilities for secure areas. Secure areas are defined in Chapter 1 at 1.1.36.
Control System Classifications(s): Confidential, Secret, Top Secret; Compliance: Must Not [CID:2758]
Personal wearable devices MUST NOT be allowed to enter secure areas.
Control System Classifications(s): All Classifications; Compliance: Should [CID:2759]
Agencies SHOULD provide a storage area or lockers where personal wearable devices can be stored before personnel enter secure or protected areas.
Medical Exemptions
Rationale
In some isolated cases personal wearable devices are necessary for the medical well-being of the individual. In such cases personal wearable devices MAY be permitted with the written authority of the Agency’s Accreditation Authority. Such devices MUST NOT have any of the following capabilities:
- Camera;
- Microphone;
- Voice/video/still photograph recording;
- Cellular, Wi-Fi or other RF.
Merely disabling such capabilities is not acceptable. The device MUST NOT have such capabilities installed. Permitted device capabilities are:
- Accelerometer;
- Altimeter;
- Gyroscope;
- Heart Activity monitor;
- Vibration feature for the personal notification purposes.
Rationale
Personal wearable devices may contain personal information of the individual using the device. This may be on the device itself in printed or electronic form, and also in the registers of tested, permitted or rejected devices in use within the agency. It is important that relevant legislation and regulation pertaining to the protection of personal information is followed.
Control System Classifications(s): Confidential, Secret, Top Secret; Compliance: Must Not [CID:2763]
Any personal wearable devices approved on medical grounds MUST NOT have any of the following capabilities:
Camera;
Microphone;
Voice/video/still photograph recording;
Cellular, Wi-Fi or other RF means of transmission.
Control System Classifications(s): Confidential, Top Secret, Secret; Compliance: Must [CID:2765]
Where personal wearable devices are exempted on medical grounds and used in secure areas agencies MUST ensure that:
- the agency networks in secure areas have been certified and accredited for the purpose; and
- users are aware of the area, surroundings, potential for overhearing and potential for oversight.
Control System Classifications(s): All Classifications; Compliance: Must [CID:2767]
Where the use of personal wearable devices is permitted on medical grounds and used within a corporate or agency environment, agencies MUST ensure any relevant legislation and regulation pertaining to the protection of personal information is followed.
Objective
To ensure Radio Frequency Identification (RFID) devices are used safely and securely in order to protect privacy, prevent unauthorised access and to prevent the compromise of secure spaces.
Context
Scope
This section provides information relating to the risks, security and secure use of RFID devices. Card access control systems incorporating RFID or smart cards are discussed in more detail in Section 11.7 - Card Access Control Systems.
Background
This section contains a short description of the history, formats, operating frequencies, risks, controls and countermeasures related to the use of RFID.
In practical use since the 1970’s, RFID is now widely used for product identification, stock control, as anti-theft in manufacturing and retail organisations, payment cards (smart ATM and paywave cards) and access control systems. They are useful tools in improving logistics, profoundly changing cost structures for business, and improving levels of safety and authenticity in a wide range of applications such as access control, passports, payment cards, vehicle immobilisers, toll roads, pharmaceuticals tracking, management of high value items and weapons control. RFID tags are now produced in a wide variety of types and sizes, from the size of a grain of rice or printed on paper to much larger devices incorporating a battery or other power supply.
Unlike bar coding systems, RFID devices can communicate without requiring line of sight and over distances ranging from a few centimetres to kilometres. They can be equipped with sensors to collect data on temperature changes, sudden shocks, humidity or other factors affecting product safety and quality.
RFID devices typically use radio signals to transmit identifying information such as product or serial numbers, manufacture date, origin and batch number. This identifying information is invariably in the form of an Electronic Product Code (EPC) following the standards and conventions published by GS1. GS1 is a global group that also develops standards for other identifiers such as barcodes. The GS1 standards and conventions are now incorporated into ISO standards, see references table at 11.6.57.
Basic Formats
The basic format of an Electronic Product Code (EPC) is illustrated below:

RFID devices are often referred to as “tags”. Passive tags are unpowered and harvest power from the RFID reader. Active tags incorporate a power supply, usually a battery. Tags are produced in Classes 0 to 5 and are now generally produced to Generation 2 specifications. The EPCGen2 standard for Class 1 tags focuses on reliability and efficiency but supports only very basic security. Features of the Gen 2 specification include:
- a 96 bit EPC number with read/write capability and can be designated used for other data ;
- a 32/64 bit tag identifier (TID) – identifies the manufacturer of the tag, also with read/write capabilities;
- 32 bit kill password to permanently disable the tag;
- 32 bit access password to lock the read/write characteristics of the tag and also set the tag for disabling ;
- User memory – dependant on the manufacturer and can be as little as 0 bits to 2048 bits. Larger user memory is in development.
The distance from which a tag can be read is termed the read range. A read range will depend on a number of factors, including the radio frequency used for reader/tag/reader communication, the size and orientation of the antennae, the power output of the reader, and whether the tags have a battery or other power supply. Battery-powered tags typically have a read range of 100 meters (approximately 300 feet) although this can extend to kilometres under favourable conditions. It is possible that powered RFID tags, typically used on cargo containers, railway wagons, vehicles and other large assets, could be read from a satellite if there is little background “noise” and the broadcast signal is sufficiently powerful.
RFID tags are divided into classes 0 to 5:
| Class | Description |
| 0 | Read only, passive tags |
| 1 | Write once passive tags. 128-bit memory. |
| 2 | Read/Write with up to 65Kb read/write memory and authenticated access control. Can monitor temperature, pressure, vibration. |
| 3 | Semi-Passive. Own power source but cannot initiate communication. Remains passive until activated by a reader. Up to 65 Kb read/write memory and integrated sensor circuitry. |
| 4 | Active tags (own power source) with integrated transmitter. Can communicate with readers and other tags operating in the same RF band. Rewritable memory and ad hoc networking capability. Read range >100 metres (approx. 300’). |
| 5 | Reader tags, can power class 1 to 3 tags and communicate with all classes. Includes all the capabilities of class 4 tags. |
Operating Frequencies
RFID operates in several parts of the Radio Spectrum. Not all frequencies are authorised for use in all countries and will depend on the radio spectrum allocation authority in each country. It is important to note, however, that some RFID tags designed to operate at frequencies not used in the importing country may be attached to imported goods. This can represent a risk from scanning at frequencies not authorised or normally monitored in the importing country.
Depending on the design and intended application, RFID tag can operate at different frequencies. It is important to note that longer range RFID tags operate at frequencies close to or within allocated Wi-Fi frequencies. Allocated frequencies are:
| Band | Frequency |
Typical Range |
| LF | 125-134.2 kHz and 140-148.5 kHz |
Up to 1/2 metre |
| HF |
13.553 - 13.567 MHz and 26.957 - 27.283 MHz |
Up to 1 metre |
| UHF |
433 MHz, 858 - 930 MHz, 2.400 - 2.483 GHz, 2.446 - 2.454GHz |
1 to 10 metres |
| SHF |
5.725 - 5.875 GHz |
> 100 metres |
As RFID devices are deployed in more sophisticated applications such as matching hospital patients with laboratory test results or tracking systems for dangerous materials, concerns have been raised about protecting such systems against eavesdropping, unauthorised uses and privacy breaches.
Smart Cards
Smart cards typically comprise an embedded integrated circuit incorporating a microchip with internal memory, a read-only CSN (Card Serial Number) or a UID (User Identification). The card connects to a reader with direct physical contact or a contactless radio frequency (RFID) interface. With an embedded microchip, smart cards can store large amounts of data, carry out on-card functions (such as encryption and authentication) and interact intelligently with a smart card reader. Smart card technology can be found in a variety of form factors, including plastic cards, key fobs, watches, subscriber identification modules used in mobile phones, and USB-based tokens. Smart cards are widely used in payment card (debit and credit cards and electronic wallets) and access control systems.
The ISO/IEC 14443 standard for contactless smart card communications defines two types of contactless cards ("A" and "B") and allows for communications at distances up to 10 cm operating at 13.56 MHz. The alternative ISO/IEC 15693 standard allows communications at distances up to 50 cm. The ISO/IEC 7816 standard (in 15 parts) defines the physical, electrical interface and operating characteristics of these cards.
In common with other RFID devices, smart cards incorporate an antenna embedded in the body of the card (or key fob, watch or token). When the card is brought within range of the reader, the chip in the card is powered on. Once powered on, an RF communication protocol is initiated and communication established between the card and the reader for data transfer.
Smart cards typically incorporate protective mechanisms including authentication, secure data storage, encryption, tamper-resistance and secure communication. Support for biometric authentication may also be incorporated.
Threats and Vulnerabilities
Some important characteristics of RFID, inherent in the design and properties of the technology are:
- RFID tags are powered by the field emitted by an RFID reader, so whenever a tag is placed in a reader field it is activated and available. In general terms, class 0 and class 1 tags cannot be powered off, only permanently deactivated;
- RFID tags automatically respond to reader interactions without explicit control of the tag owner, so RFID tags can be operated without their owner’s consent;
- It is trivial to establish a communication with an RFID tag and there is no visual confirmation of a tag/reader interaction (i.e., no physical connection or manual operation is required), so it is possible to interact with an RFID tag without being detected.
Specific threats and vulnerabilities in the use of RFID technologies include:
- Legitimate data-mining: This risk predates the use of RFID technology, but the volume of data provided by RFID tags, loyalty cards, Near Field Communication (NFC) for bank cards and for electronic wallets increases the risk. Some data collection methods keep to ethical use of data-mining techniques to discover the characteristics and habits of an individual or an organisation. This can pose a business intelligence risk. At times, however, this may challenge the bounds of privacy and data ownership. For example, customer loyalty card data used to discover medical information about an individual or RFID tags to track shipments or deliveries to an organisation by a competitor.
- Eavesdropping and Data theft: This risk is similar to the data-mining risk but employs unethical and possibly illegal methods of data collection or obtaining data for nefarious or malicious purposes. RFID tags are designed to broadcast information and data theft by easily concealable RFID scanners is technically trivial. Data theft can pose a risk to business processes.
- Skimming: Occurs when an unauthorised reader gains access to data stored on a token. This type of attack is particularly dangerous where contactless access or payment cards are used.
- Relay Attacks: Relay attacks use eavesdropping to intercept legitimate tag/reader transmissions and relay these to a device at some distance from the legitimate tag. The device can then behave as the genuine tag. Again this type of attack is particularly dangerous where contactless access or payment cards are used.
- Insert Attacks: Insert attacks insert system commands where normal data is expected and relies on a lack of data validation. It is possible that a tag can have legitimate data replaced by a malicious command.
- Tag Cloning: Clones replicate the functionality of legitimate tags and can be used to access controlled areas, abuse private data, or make an unauthorised electronic transaction. Tag authentication using a challenge-response protocol is a defence against cloning as the information that attackers can obtain through the air interface (such as by eavesdropping) is insufficient to provide a legitimate response. The design of the tag can also incorporate measures at the circuit manufacturing stage to protect tags from duplication by reverse engineering.
- Data corruption: Most RFID tags are rewritable by design. This feature may be locked (turning the tag into a write-once, read-many device) or left active, depending on application and security sensitivity. For example, in libraries, the RFID tags are frequently left unlocked for the convenience of librarians in reusing the tags on different books or to track check-ins and check-outs. If tags are not protected, it creates an opportunity for malicious users to overwrite data, typically in the theft of high-value goods by marking them as low-value items or in the case of weapons monitoring, changing the weapon identification.
- Shipment or People tracking: While RFID tags are designed to assist in stock control and supply chain management, unauthorised tracking of shipments or of people is undesirable and may even be dangerous. It is possible to follow individuals carrying tags using several techniques, including placing fake readers at building access points, deploying unauthorised readers near legitimate readers and creating relay points along expected routes.
- Tag Blocking: This is a form of denial of service by introducing a blocker tag which is designed to simulate all possible tags in an allocated range. This causes readers to continually perform multiple reads on non-existent and non-responsive tags. Blocker tags are sometimes used where privacy or confidentiality are required.
- Denial of Service (DOS): Also known as flooding attacks where a signal is flooded with more data than it is designed to handle. Similar in many respects to RF Jamming.
Attack Vectors
Attack vectors for RFID devices include:
- interception of legitimate transmissions;
- interception of authorised reader data by an unauthorised device;
- unauthorised access to tags and readers;
- rogue/cloned tags;
- rogue and unauthorised RFID readers;
- side-channel attacks (timing measurements, electromagnetic radiations etc.);
- attacks on back-end systems;
- jamming of legitimate signals.
Because RFID devices incorporate antennas, there is a possibility of radiation hazards from high –powered devices, particularly active tags and readers. It is important to note however that these cases are rare, occur in high powered devices only and that the vast majority of RFID devices do not pose radiation hazards. Related hazards include electromagnetic radiation hazards to personnel (HERP), fuel (HERF) and ordnance (HERO).
Threats and Vulnerabilities of RFID systems are summarised in the table below:
|
Threat/Vulnerability |
Tag | RF | Reader | Network |
Back-End |
People |
| Eavesdropping | |
|
|
|
||
|
Relay Attack |
|
|||||
|
Unauthorised Tag Reading (skimming) |
|
|
|
|||
|
People Tracking |
|
|
|
|||
|
Shipment Tracking |
|
|
||||
|
Tag Cloning |
|
|
||||
|
Replay Attack |
|
|
||||
|
Insert Attack |
|
|
|
|
||
|
Tag Content Modification |
|
|||||
|
Malware |
|
|
|
|
||
|
RFID System Failure |
|
|
|
|
||
| Tag Destruction | |
|||||
|
Tag Blocking |
|
|
||||
| Denial of Service (DoS) | |
|
|
|||
|
RF Jamming |
|
|
|
|||
| Back-End Attacks | |
|
||||
| Radiation Hazard | |
|
|
|
It is important to note that attacks are often used in combination creating blended attacks. Blended attacks may be a combination of attack types, use of multiple attack vectors, the targeting of individual sub-systems or combinations of all three elements.
Good Practices and Countermeasures
Good practice for ensuring the security and privacy of RFID systems includes:
- a risk assessment to determine the nature and extent of risk and threat in the proposed use of RFID;
- strong security architecture to protect RFID databases and communication systems;
- authentication of approved users of RFID systems;
- encryption of radio signals when feasible;
- temporarily or permanently disabling tags when not required;
- shielding RFID tags and tag reading areas to prevent unauthorised access or modification;
- incident management, audit procedures, logging and time stamping to help detect and manage security breaches; and
- tag disposal and recycling procedures that permanently disable or destroy sensitive data.
Authentication
By design and usage, RFID technologies are item, product or shipment identification but not authentication technologies. Authentication of a reader or tag requires a common secret (key) shared when establishing communication, and before data is exchanged. Currently, only RFID tags with microprocessors have sufficient computation resources to use authentication techniques. These can be found in such applications as e-passports, or payment or ticketing applications (public transport, for example).
With a challenge/response authentication mechanism the reader issues an enquiry to the tag which results in a response. The secret tag information is computed information from internal cryptographic algorithms by both the tag and reader and the results are sent. Correct responses are required for a successful information exchange. The system is essentially the same as encrypting data over a standard radio link.
The ISO/JTC1/SC31 committee is in the process of establishing new standards to support the use of simple RFID authentication and encryption protocols.
Keyed-Hash Message Authentication Code (HMAC)
HMAC is a protocol where both an RFID reader and RFID tag share a common secret key that can be used in combination with a hash algorithm to provide one-way or mutual authentication between tag and reader. When HMAC is applied to messages, it also assures the integrity of data in the messages.
HMAC is not specified in any RFID standard, but the capability is generally available in vendor products. HMAC is often used where the risk of eavesdropping is high and passwords alone are considered to offer an inadequate authentication mechanism. This will be determined by the risk assessment. HMAC is also used where applications require evidence of a tag’s authenticity.
Digital Signatures
Digital signatures are compatible with existing RFID tag standards. In authenticated RFID systems, tags can receive, store, and transmit digital signatures with existing read and write commands because the complexity is managed by readers or back-end systems. However, the use of digital signatures to support authentication of readers to tags would require tags to support relatively complex cryptographic functions, beyond the capacity of common tag designs.
In addition, digital signatures that are not generated by the tag itself are subject to replay attacks. An adversary could query a tag to obtain its evidence of authenticity (i.e., the digital signature created by a previous reader) and then replicate that data on a cloned tag. Consequently, password or symmetric key authentication systems likely will support tag access control, as opposed to tag authenticity verification, for the immediate future.
Encryption
Data stored in the memory of an RFID tag is intended to be freely shared with the various tag users (manufacturers, stock controllers, shipping agents, etc.). Only an RFID reader is required to access the data which raises the question of data security. Memory and computational power of an RFID tag is limited, but data elements can be password-protected or reserved for nominated usage. Several levels of authorisation (read-only, read and write, delete, etc.) can be determined. It is also advisable to encrypt the data entered onto the tag, the encryption/decryption taking place at the RFID reader or back-end system.
Cover-Coding
Cover-coding is a method of hiding information from eavesdroppers. In the EPCglobal Class-1 Generation-2 standard, cover-coding is used to obscure passwords and information written to a tag using the write command. Some proprietary technologies also support similar features. Cover-coding is an example of minimalist cryptography because it operates within the challenging power and memory constraints of passive RFID tags.
Cover-coding is a useful mitigation where eavesdropping is a risk, but adversaries are expected to be at a greater distance from the tags than readers. Cover-coding helps prevent the execution of unauthorised commands that could disable a tag or modify the tag’s data. Cover-coding mitigates business process, business intelligence, and privacy risks.
Rolling Code
A rolling code approach is a scheme where the identifier given by the RFID tag changes after each read action. It requires the RFID reader and RFID tag to use identical algorithms. If multiple readers are used, they must be linked so that tracking of code changes can be monitored. This scheme reduces the usefulness of any responses that may be observed unless the pattern of change can be detected or deduced.
Other Defensive Measures
Other defensive measures, sometimes described as palliative techniques, include shielding, blocker tags, tag “kill” commands, tamper resistance and temporary deactivation. It is important to note these techniques do not use encryption.
Shielding
RF shielding is designed to limit the propagation of RF signals outside of the shielded area. Shielding helps to prevent unauthorised reading, access to or modification of the RFID tag data or interfering with RFID readers. Shielding can be applied to small, individual items, such as passports and credit cards or to large elements such as shipping containers.
Shielding is also important where interference is present or detected. This may be caused by environmental conditions, such as operating in a port area, or by deliberate attempts to access readers or tags.
Engineering assessments will determine the requirement for shielding from adverse environmental conditions and the risk assessment will determine the likelihood and threat from unauthorised and deliberate attempts to access readers, tags and data.
RFID blocking wallets and RFID card sleeves are available to block RFID frequencies. These are typically used for credit and other payment, access and transit cards and e-passports, as a countermeasure for skimming attacks or unauthorised tracking.
Blocker Tags
A special tag, called a “blocker” tag, blocks an RFID reader by simultaneously answering with 0 and 1 to every reader’s request during the identification protocol. The reader is then incapable of distinguishing individual tags. The blocker tag may block a reader universally or within ranges.
This furnishes privacy by shielding consumers from the unwanted scanning of RFID tags that they may carry or wear. It also protects against unauthorised readers and eavesdroppers. The blocker tag is an alternative to more simple solutions such as the kill command, shielding and active jamming. It is important to note that active jamming may be illegal (see 11.6.53).
Blocker tags can also implement one or more privacy policies and multiple blocker tags may cover multiple zones. The blocker tag has a very low-cost of implementation and standard tags need no modification and little support for password-protected bit flipping. A threat is that blocker tags can be used to mount DoS attacks in which a malicious blocker tag universally blocks readers.
Tag “Kill” Command
The “kill” command is a password-protected command specified in the EPC Gen-1 and EPC Gen-2 standards intended to make a tag non-operational. A typical application is anti-theft where the kill command is activated at a point-of-sale terminal, after goods have been paid for. Kill commands can be password protected.
Kill commands function by fusing a ROM component or antenna connection by applying a large amount of power to the tag at the point of sale reader/terminal. It is important to note that the antenna deactivation method does not completely kill the tag but rather disable its RF interface. Once in the disabled state, the tag still retains data and can still function.
The kill feature can represent a threat to an RFID system if the password is compromised. This risk is particularly apparent where the same password is used for multiple tags. If a weak (e.g., short or easily guessed) password is assigned to the kill command, tags can be disabled at will. Also important is the longer a tag uses the same password, the more likely it is that the password will be compromised.
Data stored on the tag is still present in the tag’s memory after it is disabled (although it can no longer be accessed wirelessly), and, therefore, still may be accessible with physical access to the tag.
Tamper Resistance
Some RFID tags are designed with tamper resistant or tamper-evident features to help prevent unauthorised alteration of removal of tags from the objects to which they are attached. A simple type of tamper resistance is the use of a frangible, or easily broken, antenna. If this tag is removed, the connection with the antenna is severed, rendering the tag inoperable. Other, more complex types of RFID systems monitor the integrity of objects associated with the tags to ensure that the objects have not been compromised, altered, or subjected to extreme conditions.
Simple forms of tamper resistance may leave data intact and subject to the same threats described above. In addition it is possible to circumvent tamper resistance mechanisms by repairing a frangible antenna. It is important to note that tamper-resistance and tamper-evidence technologies do not prevent the theft or destruction of the tag or its associated items.
Temporary Deactivation
Some tags allow the RF interface to be temporarily deactivated. Methods vary amongst manufacturers with some methods requiring physical intervention. Typically tags would be activated inside a designated area and deactivated when shipped, preventing eavesdropping or other unauthorised transactions during shipment. When the tags arrive at their destination, they can be reactivated, for example for inventory management. Conversely, tags can be used for tracking during shipment and may be deactivated on delivery.
RFID Risks and Controls Summary
A summary of RFID Risks and Controls is presented in the Table below:
|
Risk Control |
Business Process |
Business Intelligence |
Privacy |
Electro-Magnetic Radiation |
Back-End System Attack |
|
Tag Access Controls |
|||||
|
Password Authentication |
|||||
|
HMAC |
|||||
|
Digital Signature |
|||||
|
Cover-Coding |
|||||
|
Encryption – Data in Transit |
|||||
|
Encryption – Data at Rest |
|||||
|
Encryption – Data on Tag |
|||||
| Shielding | |||||
|
Blocker Tags |
|||||
|
Tag Kill Feature |
|||||
|
Tamper Resistance |
|||||
|
Temporary Deactivation |
|||||
|
RF Engineering and Frequency Selection |
Relevant Legislation
In New Zealand, operation of radio and other equipment in the RF spectrum is controlled Radiocommunications Act 1989, Reprint as at 5 December 2013 and administered by the Ministry of Business Innovation and Employment.
RF Jammers
It is illegal to import, manufacture, sell or use a radio jammer in New Zealand except with a licence issued by the Radio Spectrum Management unit of the Ministry of Business, Innovation and Employment. The use and management of RF jammers is governed by the Radiocommunications Regulations (Prohibited Equipment – Radio Jammer Equipment) Notice 2011 under the Regulation 32(1)(i) [a notice in the Gazette] of the Radiocommunications Regulations 2001.
Secure Spaces
The use of RFID technology in secure areas must be carefully considered, recognising that an RFID tag or system incorporates antennae and transmitting capabilities which may compromise the security of such areas. Passive tags (classes 0 and 1) pose little risk in themselves as they require a reader to activate and have little on-board capability. Read/write tags (class 2) pose a higher risk as they have the capability to store data. Other tags (classes 3 to 5) can pose a significant risk to secure spaces.
PSR references
The relevant PSR Mandatory Requirements are:
| References | Title | Source |
|
PSR Mandatory Requirements |
GOV2, INFOSEC1, INFOSEC2, INFOSEC3, INFOSEC4, PHYSEC1 and PHYSEC2 |
Home | Protective Security Requirements Security governance (GOV) | Protective Security Requirements Information security (INFOSEC) | Protective Security Requirements/ Physical security (PHYSEC) | Protective Security Requirements |
| PSR content protocols |
Management protocol for information security
Management protocol for physical security |
Management protocol for information security | Protective Security Requirements
Management protocol for physical security | Protective Security Requirements |
| PSR requirements sections |
Security zones |
Physical security zones | Protective Security Requirements |
| Managing specific scenarios | Managing specific scenarios | Protective Security Requirements |
References - Guidance
Further references on Guidance can be found at:
| Reference | Title | Publisher | Source |
|
SP 800-98 |
Guidelines for Securing Radio Frequency Identification (RFID) Systems |
NIST | https://www.nist.gov/publications/guidelines-securing-radio-frequency-identification-rfid-systems |
|
FIPS PUB 198-1 |
The Keyed-Hash Message Authentication Code (HMAC), July 2008 |
NIST | https://nvlpubs.nist.gov/nistpubs/FIPS/NIST.FIPS.198-1.pdf [PDF, 126 KB] |
|
FIPS PUB 180-4 |
Secure Hash Standard (SHS) |
NIST | https://nvlpubs.nist.gov/nistpubs/FIPS/NIST.FIPS.180-4.pdf [PDF, 814 KB] |
|
EPC/RFID |
Implementation Guide for the use of GS1 EPCglobal Standards in the Consumer Electronics Supply Chain |
GS1/EPCglobal |
https://www.gs1.org/standards/epc-rfid |
|
Smart Border Alliance RFID Feasibility Study Final Report Attachment D – RFID Technology Overview |
US Department of Homeland Security |
https://www.dhs.gov/xlibrary/assets/foia/US-VISIT_RFIDattachD.pdf [PDF, 1.49 MB] | |
|
Smart Border Alliance RFID Feasibility Study Final Report Attachment E – RFID Security And Privacy White Paper |
US Department of Homeland Security |
https://www.dhs.gov/xlibrary/assets/foia/US-VISIT_RFIDattachE.pdf [PDF, 1.8 MB] | |
|
Test Operations Procedure (TOP) 03-2-616A Electromagnetic Radiation Hazards Testing For Non-Ionizing Radio Frequency Transmitting Equipment |
US Defense Technical Information Center (DTIC), |
||
|
Electromagnetic Environmental Effects Requirements for Systems – MIL-STD-46C |
US Department of Defense Interface Standard |
http://everyspec.com/MIL-STD/MIL-STD-0300-0499/MIL-STD-464C_28312/ | |
|
OECD Policy Guidance – A Focus on Information Security and Privacy Applications, Impacts and Country Initiatives. |
OECD Directorate for Science, Technology and Industry |
http://www.oecd.org/sti/ieconomy/40892347.pdf [PDF, 1.78 MB] | |
| TR-03126-5 |
Technical Guidelines for the Secure Use of RFID (TG RFID) Subdocument 5: Application area “Electronic Employee ID Card” Version 1.0 |
BSI – The German Federal Office for Information Security |
https://www.bsi.bund.de/SharedDocs/Downloads/EN/BSI/Publications/TechGuidelines/TG03126/TG_03126_5_Application_area_Electronic_Employee_ID_Card.pdf?__blob=publicationFile |
References - Standards
Further references on standards can be found at:
| Reference | Title | Publisher | Source |
|
EPC Tag Data Standard Version 1.9, Ratified, Nov-2014 |
GS1/EPCglobal | http://www.gs1.org/epcrfid-epcis-id-keys/epc-rfid-tds/1-9 | |
|
EPC™ Radio-Frequency Identity Protocols Generation-2 UHF RFID Specification for RFID Air Interface Protocol for Communications at 860 MHz – 960 MHz Version 2.0.1 |
GS1/EPCglobal | https://www.icao.int/publications/pages/publication.aspx?docnum=9303 | |
| ICAO Doc 9303 |
Machine Readable Travel Documents Parts 1-12 |
International Civil Aviation Organization (ICAO) | https://www.icao.int/publications/Documents/9303_p3_cons_en.pdf [PDF, 2.24 MB] |
| ISO/IEC 7816-1:2011 |
Identification cards -- Integrated circuit cards -- Part 1: Cards with contacts -- Physical characteristics |
ISO | https://www.iso.org/standard/54089.html |
| ISO/IEC 7816-2:2007 |
Identification cards -- Integrated circuit cards -- Part 2: Cards with contacts -- Dimensions and location of the contacts |
ISO | https://www.iso.org/standard/45989.html |
| ISO/IEC 7816-3:2006 |
Identification cards -- Integrated circuit cards -- Part 3: Cards with contacts -- Electrical interface and transmission protocols |
ISO | https://www.iso.org/standard/38770.html |
| ISO/IEC 7816-4:2020 |
Identification cards -- Integrated circuit cards -- Part 4: Organization, security and commands for interchange |
ISO | https://www.iso.org/standard/77180.html |
| ISO/IEC 7816-5:2004 |
Identification cards -- Integrated circuit cards -- Part 5: Registration of application providers |
ISO | https://www.iso.org/standard/34259.html |
| ISO/IEC 7816-6:2016 |
Identification cards -- Integrated circuit cards -- Part 6: Interindustry data elements for interchange |
ISO | https://www.iso.org/standard/64598.html |
| ISO/IEC 7816-7:1999 |
Identification cards -- Integrated circuit(s) cards with contacts -- Part 7: Interindustry commands for Structured Card Query Language (SCQL) |
ISO | https://www.iso.org/standard/28869.html |
| ISO/IEC 7816-8:2004 |
Identification cards -- Integrated circuit cards -- Part 8: Commands for security operations |
ISO | https://www.iso.org/standard/37989.html |
| ISO/IEC 7816-9:2017 |
Identification cards -- Integrated circuit cards -- Part 9: Commands for card management |
ISO | https://www.iso.org/standard/67802.html |
| ISO/IEC 7816-10:1999 |
Identification cards -- Integrated circuit(s) cards with contacts -- Part 10: Electronic signals and answer to reset for synchronous cards |
ISO | https://www.iso.org/standard/30558.html |
| ISO/IEC 7816-11:2017 |
Identification cards -- Integrated circuit cards -- Part 11: Personal verification through biometric methods |
ISO | https://www.iso.org/standard/67799.html |
| ISO/IEC 7816-12:2005 |
Identification cards - Integrated circuit cards -- Part 12: Cards with contacts -- USB electrical interface and operating procedures |
ISO | https://www.iso.org/standard/40604.html |
| ISO/IEC 7816-13:2007 |
Identification cards -- Integrated circuit cards -- Part 13: Commands for application management in a multi-application environment |
ISO | https://www.iso.org/standard/40605.html |
| ISO/IEC 7816-15:2016 |
Identification cards -- Integrated circuit cards -- Part 15: Cryptographic information application |
ISO | https://www.iso.org/standard/65250.html |
| ISO 14443-1:2008 |
Identification cards – Contactless integrated circuit cards – Proximity cards – Part 1: Physical characteristics |
ISO | https://www.iso.org/standard/39693.html |
| ISO/IEC 14443-2:2010 |
Identification cards – Contactless integrated circuit cards – Proximity cards – Part 2: Radio frequency power and signal interface |
ISO | https://www.iso.org/standard/50941.html |
| ISO/IEC 14443-3:2011 |
Identification cards – Contactless integrated circuit cards – Proximity cards – Part 3: Initialization and anticollision |
ISO | https://www.iso.org/standard/50942.html |
| ISO/IEC 14443-4:2008 |
Identification cards – Contactless integrated circuit cards – Proximity cards – Part 4: Transmission protocol |
ISO | https://www.iso.org/standard/50648.html |
| ISO/IEC 15961-1:2013 |
Information technology -- Radio frequency identification (RFID) for item management: Data protocol -- Part 1: Application interface |
ISO | https://www.iso.org/home.html |
| ISO/IEC 15963:2009 |
Information technology – Radio frequency identification for item management – Unique identification for RF tags |
ISO | https://www.iso.org/home.html |
| ISO/IEC 18000-1:2008 |
Information technology -- Radio frequency identification for item management -- Part 1: Reference architecture and definition of parameters to be standardized |
ISO | https://www.iso.org/home.html |
| ISO/IEC 18000-2:2009 |
Information technology -- Radio frequency identification for item management -- Part 2: Parameters for air interface communications below 135 kHz |
ISO | https://www.iso.org/home.html |
Legislation and Regulation
Further references on Legislation and Regulation can be found at:
| References | Title | Publisher | Source |
|
Radiocommunications Act 1989 |
Parliamentary Counsel Office |
https://legislation.govt.nz | |
|
SR 2001/240 |
Radiocommunications Regulations 2001, Reprint as at 1 February 2015 |
Parliamentary Counsel Office |
https://legislation.govt.nz |
|
Radiocommunications Regulations (Prohibited Equipment - Radio Jammer Equipment) Notice 2011 |
New Zealand Gazette Office, Government Information Services, Department of Internal Affairs |
https://gazette.govt.nz/notice/id/2011-go4051 | |
|
Radio Spectrum Management |
Ministry of Business, Innovation and Employment |
https://rsm.govt.nz/ |
Rationale & Controls
Risk Assessment
Rationale
As with many technologies, adoption of RFID has the potential to introduce a wide range of risks in addition to the risks that already exist for agency systems. This may include privacy risks, depending on the use, information held and implementation of the RFID system. A risk assessment is an essential tool in determining and assessing the range and extent of risk and threat in the use of RFID devices.
Rationale
Risks to RFID system vary according to the technology used, system engineering, the systems architecture, application, context and deployment scenario. A holistic approach to risk at each stage of the system life cycle and each for system component is essential if a robust security strategy is to be developed.
Rationale
The identification of classes of tags is fundamental to managing the risks of RFID devices in secure spaces. Classes 0 and 1 pose little risk. Other classes of tag (2 to 5), however, have limited data storage capability and active tags include transmitter functionality which introduces higher levels of risk. RFID readers are, by definition, transmitters and are not permitted in secure spaces.
Control System Classifications(s): All Classifications; Compliance: Must [CID:2956]
Agencies MUST conduct and document a risk assessment before implementing or adopting an RFID solution.
Control System Classifications(s): All Classifications; Compliance: Must [CID:2957]
This risk assessment MUST be the basis of a security architecture design.
Security Architecture
Rationale
The foundation of strong security architecture in RFID follows three important principles:
- Controlled access to the data – only authorised entities (people, systems, devices) can read and write information to and from the RFID tags (EPC number, tag identifier, kill password, access password and user memory) and RFID databases;
- Control over access to the system – only authorised entities can configure or add devices to the system, and all devices on the system are authentic and trustworthy;
- Confidence and trust – back-end systems are designed and implemented in accordance with the current version of the NZISM.
Rationale
Sensitive data should be held in a secure RFID Enterprise Subsystem and retrieved using the tag’s unique identifier with only an identifier stored on the tag itself. The Enterprise RFID subsystem should be established as a separate domain where data can be more adequately protected. This structure makes it more difficult for adversaries to obtain information from the tag through scanning or eavesdropping. Data encryption and access control is often more cost-effectively performed in the enterprise subsystem than in the RF subsystem.
Rationale
Some RFID systems may cover several organisations, for example in supply chains. In such cases, multiple organisations may require access to databases that contain tag identifiers and passwords. The security architecture should incorporate strong security controls including the authentication of external entities, incident management, audit logging and other essential security controls.
Control System Classifications(s): All Classifications; Compliance: Must [CID:2962]
Agencies MUST develop a strong security architecture to protect RFID databases and RFID systems.
Control System Classifications(s): All Classifications; Compliance: Must [CID:2963]
Agencies MUST minimise the information stored on RFID tags and in the RFID subsystem.
Control System Classifications(s): All Classifications; Compliance: Should [CID:2964]
Agencies SHOULD disable any rewrite functions on RFID devices.
Control System Classifications(s): All Classifications; Compliance: Should [CID:2965]
Agencies SHOULD apply the access control requirements of the NZISM (Chapter 11 - Communications Systems and Devices) to RFID systems.
Policy
Rationale
An RFID Usage Policy is an essential component of an agency’s privacy policy, addressing topics such as how personal information is stored and shared. The RFID usage policy should also address privacy issues associated with the tag identifier formats and the potential disclosure of information based solely on the tag identifier format selected. Agencies MAY be required to ensure that devices that collect and store data comply with relevant regulation and guidance, such as the Privacy Act. Refer also to Chapter 20 – Data Management.
Rationale
Any RFID implementation should also be incorporated into the agency’s security policies. Refer also to Chapter 5 – Information Security Documentation.
Control System Classifications(s): All Classifications; Compliance: Should [CID:2969]
Agencies SHOULD develop, implement and maintain an RFID Usage Policy.
Control System Classifications(s): All Classifications; Compliance: Should [CID:2970]
Agencies SHOULD incorporate RFID into the agency’s security policies and information security documentation.
Inspections
Rationale
Many system component manufacturers use RFID tags to track shipments. RFID tags may be embedded in the packaging, printed on the reverse of labels, attached to or embedded in the device itself. The ability to identify and track devices may pose a security concern for secure areas or equipment deployed in high security applications.
Control System Classifications(s): Secret, Confidential, Top Secret; Compliance: Must [CID:2973]
Agencies MUST conduct visual and technical inspections of packaging and devices to determine if RFID devices have been attached and either permanently disable or remove such devices.
Control System Classifications(s): All Classifications; Compliance: Should [CID:2974]
Agencies SHOULD conduct visual inspections of packaging and devices to determine if RFID devices have been attached and if these RFID devices pose a security concern.
Control System Classifications(s): All Classifications; Compliance: Should [CID:2975]
Agencies SHOULD conduct visual inspections of packaging and devices to determine if RFID devices or labelling have been tampered with and whether this is a security concern.
Shielding
Rationale
RF shielding is designed to limit the propagation of RF signals outside of the shielded area. Shielding helps to prevent unauthorised reading, access to or modification of the RFID tag data or interfering with RFID readers. Shielding can be applied to small, individual items, such as passports and credit cards or to large elements such as shipping containers. The requirement for shielding is determined by the risk assessment and an engineering assessment.
Control System Classifications(s): All Classifications; Compliance: Should [CID:2978]
Agencies SHOULD consider undertaking an RF engineering assessment where security concerns exist or where the RFID systems are to be used in areas with high levels of RF activity.
Control System Classifications(s): All Classifications; Compliance: Should [CID:2979]
Shielding SHOULD be considered where eavesdropping or RF radiation is a concern, as determined by the risk assessment.
Positioning of Tags and Readers
Rationale
In order to minimise unnecessary electromagnetic radiation tags and readers should be carefully positioned. Care should be taken in use of RFID readers in proximity to:
- Fuel, ordnance, and other hazardous materials,
- Humans and sensitive products (e.g., blood, medicine) that may be harmed by sustained exposure to RF radiation,
- Metal and reflective objects that can modify and amplify signals in unintended and potentially harmful ways, and
- Legitimate radio and Wi-Fi systems to avoid interference.
Rationale
Tag location cannot always be controlled, such as when tags are used to track mobile items or goods in transit. Other difficulties occur with persistent radio interference. In these situations, relocation of readers and tags may provide a solution. Consideration should be given to alternative but cost-effective RF protection measures, such as grounded wire fencing. The engineering assessment undertaken to determine the shielding requirements will assist in determining such measures.
Control System Classifications(s): All Classifications; Compliance: Should [CID:2983]
Agencies SHOULD consider placement of tags and location of readers to avoid unnecessary electromagnetic radiation.
Encoding and Encryption
Rationale
If an adversary reads an identifier that is encoded with a published format, such as in the EPC standard, an adversary may be able to obtain useful information such as the manufacturer or issuer of the item, as well as the type of item. Because RFID tags hold limited information and identifier formats are published in standards, it may be important to use identifier formats that do not reveal any information about tagged items or the agency using the RFID system. This will be determined in the risk assessment. Encoding schemes to limit information revealed from unauthorised scanning may include serially or randomly assigning identifiers.
Rationale
Adversaries can often obtain valuable information from the identifier alone. For example, knowledge of the EPC manager ID and object class bits may reveal the make and model of tagged objects in a container. If individual items or boxes of items are tagged, the quantities may also be discernible. An adversary might target containers based on their contents.
Rationale
The smallest tags generally used for consumer items, such as clothing, do not have enough computing power to support data encryption. At best these tags can cater for PIN-style or password-based protection. Data can, however, be encrypted before it is stored on a tag. In these designs, encryption is undertaken by the RFID subsystem or the RFID reader. This is an effective means of protecting the data on a tag. Refer also to Chapter 17 – Cryptography.
Rationale
The current Gen 2 standard provides for an on-chip 16-bit Pseudo-Random Number Generator (RNG) and a 16-bit Cyclic Redundancy Code (CRC-16) to protect tag/reader channels. Neither of these encryption methods is strong because of the short bit length in the RNG and because CRCs are not suitable for protection against malicious alteration of data.
Control System Classifications(s): All Classifications; Compliance: Must [CID:2989]
Agencies MUST follow the requirements of the NZISM in the selection and implementation of cryptographic protocols and algorithms, and in key management, detailed in Chapter 17 - Cryptography.
Control System Classifications(s): All Classifications; Compliance: Should [CID:2990]
Agencies SHOULD encrypt data before it is written to RFID tags.
Control System Classifications(s): All Classifications; Compliance: Should [CID:2991]
Agencies SHOULD assign RFID identifiers using formats that limit information about tagged items or about the agency operating the RFID system.
Authentication
Rationale
Both an RFID reader and RFID tag share a common secret key that can be used in combination with a hash algorithm to provide one-way or mutual authentication between tag and reader. This is known as a Keyed-Hash Message Authentication Code (HMAC). When HMAC is applied to messages, it also assures the integrity of data in the messages. HMAC is not specified in any RFID standard, but the capability is generally available in vendor products. HMAC is often used where the risk of eavesdropping is high and passwords alone are considered to offer an inadequate authentication mechanism. This will be determined by the risk assessment. HMAC is also used where applications require evidence of a tag’s authenticity.
Control System Classifications(s): All Classifications; Compliance: Should [CID:2994]
Agencies SHOULD consider the use of HMAC when tag authenticity is required.
Password Management
Rationale
RFID tags generally require passwords before execution of commands such as reading and writing of tag data, memory access control, and the tag kill feature. Passwords are an important control in maintaining the security and integrity of the RFID system. Refer also to Chapter 16 – Access Control and passwords.
Rationale
Tags should not share passwords, although this may not be practical in all cases. In applications such as supply chains, multiple organisations may require access to databases that contain tag identifiers and passwords. In such cases external entities must be authenticated and incident management, audit logging and other security controls are essential. While in traditional IT systems, passwords are often changed on a periodic basis, in RFID systems, such changes may be impractical, especially if the tags are not always accessible to the agency assigning the passwords.
Control System Classifications(s): All Classifications; Compliance: Must [CID:2998]
Agencies MUST assign passwords for critical RFID functions.
Control System Classifications(s): All Classifications; Compliance: Should [CID:2999]
Agencies SHOULD follow the guidance for passwords management in the NZISM (Chapter 16 – Access control and passwords).
Temporary Deactivation of Tags
Rationale
The RF interface on some tags can be temporarily deactivated. In a supply chain application, for example, tags may be turned off to prevent unauthorised access to the tags during shipment. This feature is useful when communication between readers and a tag is infrequent allowing the tag to be activated when required but limiting vulnerability to rogue transactions if left operational for extended periods with no authorised activity. Temporary deactivation can also extend battery life in powered tags.
Control System Classifications(s): All Classifications; Compliance: Should [CID:3002]
Agencies SHOULD consider temporary deactivation of RFID tags where the tag is likely to be inactive for extended periods.
Incident Management
Rationale
Incident management and audit procedures, logging and time stamps help detect and manage security breaches. These are important tools in protecting systems and managing security breaches.
Control System Classifications(s): All Classifications; Compliance: Must [CID:3006]
Agencies MUST develop and implement incident identification and management processes in accordance with this manual (See Chapter 5 – Information Security Documentation, Chapter 6 – Information Security Monitoring, Chapter 7 – Information Security Incidents, Chapter 9 – Personnel Security and Chapter 16 – Access Control and passwords).
Disposal
Rationale
Tag disposal and recycling procedures that permanently disable or destroy sensitive data reduces the possibility that they could be used later for tracking or targeting, and prevents access to sensitive data stored on tags. In addition the continued operating presence of a tag after it has performed its intended function can pose a business intelligence or privacy risk, including tracking, targeting or access to sensitive data on the tag.
Rationale
Disposal may be undertaken electronically by using a tag’s “kill” feature or using a strong electromagnetic field to permanently deactivate a tag’s circuitry. Alternatively physical destruction can be achieved by tearing or shredding. Where a tag supports an electronic deactivation mechanism, tags should be electronically deactivated before physical destruction.
Control System Classifications(s): All Classifications; Compliance: Should [CID:3010]
Agencies SHOULD consider secure disposal procedures and incorporate these into the RFID Usage Policy. Refer also to Chapter 13 – Media and IT equipment management, decommissioning and disposal.
Operator Training and User Awareness
Rationale
Operator training can help ensure that personnel using the RFID system have the necessary skills and knowledge follow appropriate guidelines and policies. If HERF/HERO/HERP risks are present, appropriate security training covers mitigation techniques, such as safe handling distances.
Control System Classifications(s): All Classifications; Compliance: Must [CID:3047]
Agencies MUST develop and implement user awareness and training programmes to support and enable safe use of RFID services (See Section 9.1 – Information Security Awareness and Training).
Abbreviations
| Term | Meaning |
| EMV |
Europay, MasterCard, and Visa technical standard |
| EPC |
Electronic Product Code |
| HERF |
Hazards of Electromagnetic Radiation to Fuel |
| HERO |
Hazards of Electromagnetic Radiation to Ordnance |
| HERP |
Hazards of Electromagnetic Radiation to Personnel |
| HMAC |
Keyed-Hash Message Authentication Code |
| RFID |
Radio Frequency Identification |
| SAM |
Secure Access Module/ Secure Application Module |
Terms
| Term | Meaning |
| EMV |
Europay, MasterCard, and Visa technical standard for payment cards, payment terminals and automated teller machines (ATMs) |
| EPC |
An Electronic Product Code (EPC) is a universal identifier that gives a unique identity to a specific physical object. In most instances, EPCs are encoded on RFID tags attached to the object and used for stock tracking and management purposes. Many types of assets can be tagged including fixed assets, documents, transport containers and clothing items. |
|
Radio Frequency Identification (RFID) |
RFID is technology utilising electromagnetic or electrostatic coupling in the radio frequency (RF) portion of the electromagnetic spectrum to uniquely identify an object, item, animal, or person. RFID is increasingly used as replacement for bar codes. An RFID system consists of three components: an antenna, transceiver (usually the RFID reader) and a transponder (also known as a tag). |
|
Secure Access Module |
A Secure Access Module (or Secure Application Module) is used to enhance the security and cryptographic performance of devices. SAMs are commonly found in devices needing to perform secure transactions, such as payment terminals. It can be used for cryptographic computation and secure authentication against smart cards or contactless EMV cards. Physically a SAM card can either be a separate component and plugged into a device when required or incorporated into an integrated circuit. |
| Tag |
The transponder in an RFID system, frequently found attached to an item or object to provide electronic identification. |
Objective
To ensure Access Control Systems incorporating contactless RFID or smart cards are used safely and securely in order to protect privacy, prevent unauthorised access and to prevent the compromise of secure spaces.
Context
Scope
This section provides information relating to the risks, security and secure use of RFID or smart cards in access control systems. This section does not discuss biometric access control systems.
The previous section (11.6. Radio Frequency Identification Devices) provides background information and technical detail of the RFID aspects and should be read in conjunction with this section.
Background
Contactless access control systems based on RFID (Radio Frequency Identification) has largely replaced earlier technologies such as magnetic swipe cards in almost all security-critical applications. Two generations of RFID access cards exist:
- an earlier generation of cards, which use only basic proprietary security mechanisms; and
- a more recent generation that incorporates advances in CMOS and smart card technology to implement cryptography and other protective measures.
Older access control systems often incorporated a magnetic strip and were easily cloned. More recent systems support the use of PINs in addition to RFID. Unfortunately PINs are also sometimes stored on the cards, often unencrypted and unprotected, and thus facilitating attacks on both the card and the PIN.
Access control systems typically comprise four components:
- A reader that programmes the access cards for particular employees and their permitted access to parts of the site, building to secure areas.
- A transceiver at each control point to communicate with cards.
- A controller to control the locks of access points (doors).
- The backend system that hosts all permissions and authorised data and interfaces with the reader, transceiver and controllers.
Traditionally access control systems were hosted by stand-alone equipment. Modern access control system may be hosted on standard computer equipment and hosted in the organisation’s datacentre. It is possible that a system intrusion can target access control systems, making the switches, gates and locks remotely accessible.
Low frequency RFID badge systems use 125KHz, (ISO 11784/5 and ISO 14223). Newer high frequency RFID cards use 13.56MHz (ISO 15693, ISO 14443 and ISO 18000-3).
Some cards also operate at UHF frequencies of 850-960Mhz (ISO 18000-6). Some cards are designed to operate at low and high frequencies by embedding multiple antennae in the cards.
The ISO/IEC 14443 standard for contactless smart card communications defines two types of contactless cards ("A" and "B") and allows for communications at distances up to 10 cm operating at 13.56 MHz.
The alternative ISO/IEC 15693 standard allows communications at distances up to 50 cm. The ISO/IEC 7816 standard (in 15 parts) defines the physical, electrical interface and operating characteristics of these cards.
UHF cards follow the EPC Global Gen2 standard and the ISO 18000-6 standards and are designed to operate at distances of up to 10 metres.
Smart Cards
Smart cards typically incorporate an embedded integrated circuit typically incorporating a microchip with internal memory, a read-only CSN (Card Serial Number) or a UID (User Identification). The card connects to a reader with direct physical contact or a contactless radio frequency (RFID) interface. With an embedded microchip, smart cards can store large amounts of data, carry out on-card functions (such as encryption and authentication) and interact intelligently with a smart card reader. Smart card technology can be found in a variety of form factors, including plastic cards, key fobs, watches, subscriber identification modules used in mobile phones, and USB-based tokens. Smart cards are widely used in payment card (debit and credit cards and electronic wallets) and access control systems.
In common with other RFID devices, smart cards incorporate an antenna embedded in the body of the card (or key fob, watch or token). When the card is brought within range of the reader, the chip in the card is powered on. Once powered on, an RF communication protocol is initiated and communication established between the card and the reader for data transfer.
Smart cards typically incorporate protective mechanisms including authentication, secure data storage, encryption, tamper-resistance and secure communication. Support for biometric authentication may also be incorporated.
Near Field Communication (NFC)
NFC is an RFID technology that enables two electronic devices to establish communication by bringing them within 4 cm of each other. As with other "proximity" technologies, NFC employs electromagnetic induction between two loop antennae when NFC devices exchange information. NFC operates in the globally available unlicensed radio frequency band of 13.56 MHz conforming to the ISO/IEC 18000-3 standard. In access control applications these devices are sometimes known as “prox cards”.
Attacks
In addition to attacks on RFID components described in the previous section, access control cards can be susceptible to relay and chip hacking attacks.
Relay attacks rely on rogue readers to activate the tag even when not in proximity to a legitimate reader. The card holder will be unaware that such an attack is underway. An effective defence is to incorporate distance-to-reader verification although few RFID systems incorporate this mechanism.
Signals between cards and a legitimate reader can be intercepted at distances of up to a metre. Greater distances are possible with higher powered equipment, special antennae and in low interference environments. The signals and data, including card credentials, are captured off-line and used to clone access cards. Again the card holder will be unaware that such an attack is underway.
Chip hacking is facilitated by physical access to the card but can be mitigated by second factor authentication, encryption of data on the card and card tamper detection.
Threats, vulnerabilities and mitigations of RFID access control systems are summarised in the table below:
|
Threat/Vulnerability |
Mitigation |
|
Interception of the RFID signals |
Encryption of RF links Harden RFID elements |
| Implants |
Physical security CCTV Tamper resistant readers |
|
Cryptographic attacks |
Use of approved cryptographic algorithms and protocols Strong key management Incident detection and management Use of evaluated products |
|
Replay Authentications |
Robust Random Number Generation on readers |
|
Key extraction reader attacks through side channel analysis or fault injection |
Use of evaluated products with SAM chips Incident detection and management |
|
Attack on authentication keys on the card |
Key diversification Strong key management Incident detection and management |
|
Chip Hacking |
Use of approved cryptographic algorithms and protocols on the card Tamper protection Incident detection and management |
|
Malware |
Update and patching for all system components Incident detection and management |
|
Backend systems |
System hardening Update and patching for all system components Intrusion detection Incident detection and management |
Product Selection
A number of protection profiles related to smartcards and related devices and systems are provided on the Common Criteria website. Refer also to Chapter 12 – Product Security.
Secure Access Module
A Secure Access Module (or Secure Application Module - SAM) is used to enhance the security and cryptographic performance of devices. SAMs are commonly found in devices needing to perform secure transactions, such as payment terminals. It can be used for cryptographic computation and secure authentication against smart cards or contactless payment cards.
Physically a SAM card can either be a separate component and plugged into a device when required or incorporated into an integrated circuit. A typically use is for the secure storage of cryptographic keys or other sensitive data. SAM hardware and software are designed to prevent information leakage and incorporates countermeasures against electromagnetic radiation, timing measurements, and other side channel attacks. These properties mean that SAMs offer a much higher level of protection than the terminals and readers, which often utilise general-purpose computers.
SAM’s typically support 3DES and AES cryptographic algorithms and SHA hashing algorithms in their hardware cryptographic co-processor implementations. Refer to Chapter 17 for information on approved cryptographic algorithms and protocols. It is important to note that 3DES is approved for use on legacy systems only and SHA-1 is not an approved hashing algorithm.
Card Protection
RFID blocking wallets and RFID card sleeves are available to block RFID frequencies. These are typically used for the protection of credit and other payment, access, transit cards and e-passports as a countermeasure for skimming attacks.
References - Guidance
Further references on Guidance can be found at:
| Reference | Title | Publisher | Source |
|
Common Criteria Protection Profiles |
Common Criteria |
https://www.commoncriteriaportal.org/pps/ | |
| SP 800-82 |
NIST Special Publication 800-82 rev.2 Guide to Industrial Control Systems (ICS) Security, May 2015 |
NIST | Guide to Industrial Control Systems (ICS) Security (nist.gov) |
References - Standards
Further references on standards can be found at:
| Reference | Title | Publisher | Source |
| ISO/IEC 7816-1:2011 |
Identification cards -- Integrated circuit cards -- Part 1: Cards with contacts -- Physical characteristics |
ISO | |
| ISO/IEC 7816-2:2007 |
Identification cards -- Integrated circuit cards -- Part 2: Cards with contacts -- Dimensions and location of the contacts |
ISO | https://www.iso.org/standard/45989.html |
| ISO/IEC 7816-3:2006 |
Identification cards -- Integrated circuit cards -- Part 3: Cards with contacts -- Electrical interface and transmission protocols |
ISO | https://www.iso.org/standard/38770.html |
| ISO/IEC 7816-4:2013 | Identification cards -- Integrated circuit cards -- Part 4: Organization, security and commands for interchange | ISO | https://www.iso.org/standard/54550.html |
| ISO/IEC 7816-5:2004 | Identification cards -- Integrated circuit cards -- Part 5: Registration of application providers | ISO | https://www.iso.org/standard/34259.html |
| ISO/IEC 7816-6:2004 |
Identification cards -- Integrated circuit cards -- Part 6: Interindustry data elements for interchange |
ISO | https://www.iso.org/standard/38780.html |
| ISO/IEC 7816-7:1999 |
Identification cards -- Integrated circuit(s) cards with contacts -- Part 7: Interindustry commands for Structured Card Query Language (SCQL) |
ISO | https://www.iso.org/standard/28869.html |
| ISO/IEC 7816-8:2019 |
Identification cards -- Integrated circuit cards -- Part 8: Commands and mechanisms for security operations |
ISO | https://www.iso.org/standard/75844.html |
| ISO/IEC 7816-9:2017 |
Identification cards -- Integrated circuit cards -- Part 9: Commands for card management |
ISO | https://www.iso.org/standard/67802.html |
| ISO/IEC 7816-10:1999 |
Identification cards -- Integrated circuit(s) cards with contacts -- Part 10: Electronic signals and answer to reset for synchronous cards |
ISO | https://www.iso.org/standard/30558.html |
| ISO/IEC 7816-11:2017 |
Identification cards -- Integrated circuit cards -- Part 11: Personal verification through biometric methods |
ISO | https://www.iso.org/standard/67799.html |
| ISO/IEC 7816-12:2005 |
Identification cards - Integrated circuit cards -- Part 12: Cards with contacts -- USB electrical interface and operating procedures |
ISO | https://www.iso.org/standard/40604.html |
| ISO/IEC 7816-13:2007 |
Identification cards -- Integrated circuit cards -- Part 13: Commands for application management in a multi-application environment |
ISO | https://www.iso.org/standard/40605.html |
| ISO/IEC 7816-15:2016 |
Identification cards -- Integrated circuit cards -- Part 15: Cryptographic information application |
ISO | https://www.iso.org/standard/65250.html |
| ISO/IEC 10373-7:2019 |
Identification cards -- Test methods -- Part 7: Vicinity cards |
ISO | https://www.iso.org/standard/74958.html |
| ISO 11784:1996 Amdt 2:2010 |
Radio frequency identification of animals — Code structure — Amendment 2: Indication of an advanced transponder |
ISO | https://www.iso.org/standard/45365.html |
| ISO 14223-1:2011 |
Radiofrequency identification of animals — Advanced transponders — Part 1: Air interface |
ISO | https://www.iso.org/standard/50979.html |
| ISO 14223-2:2010 |
Radiofrequency identification of animals -- Advanced transponders -- Part 2: Code and command structure |
ISO | https://www.iso.org/standard/45364.html |
| ISO 14443-1:2008 |
Identification cards – Contactless integrated circuit cards – Proximity cards – Part 1: Physical characteristics |
ISO | https://www.iso.org/standard/39693.html |
| ISO/IEC 14443-2:2010 |
Identification cards – Contactless integrated circuit cards – Proximity cards – Part 2: Radio frequency power and signal interface |
ISO | https://www.iso.org/standard/50941.html |
| ISO/IEC 14443-3:2011 |
Identification cards – Contactless integrated circuit cards – Proximity cards – Part 3: Initialization and anticollision |
ISO | https://www.iso.org/standard/50942.html |
| ISO/IEC 14443-4:2008 |
Identification cards – Contactless integrated circuit cards – Proximity cards – Part 4: Transmission protocol |
ISO | https://www.iso.org/standard/50648.html |
| ISO/IEC 18000-3:2010 |
Information technology -- Radio frequency identification for item management -- Part 3: Parameters for air interface communications at 13,56 MHz |
ISO | https://www.iso.org/standard/53424.html |
| ISO/IEC 18000-6:2013 |
Information technology -- Radio frequency identification for item management -- Part 6: Parameters for air interface communications at 860 MHz to 960 MHz General |
ISO | https://www.iso.org/standard/59644.html |
| ISO/IEC TR 29123:2007 |
Identification Cards – Proximity Cards – Requirements for the enhancement of interoperability |
ISO | https://www.iso.org/standard/45146.html |
| ISO/IEC 15693-1:2010 |
Identification cards -- Contactless integrated circuit cards -- Vicinity cards -- Part 1: Physical characteristics |
ISO | https://www.iso.org/standard/39694.html |
| ISO/IEC 15693-2:2006 |
Identification cards -- Contactless integrated circuit cards -- Vicinity cards -- Part 2: Air interface and initialization |
ISO | https://www.iso.org/standard/39695.html |
| ISO/IEC 15693-3:2019 |
Identification cards -- Contactless integrated circuit cards -- Vicinity cards -- Part 3: Anticollision and transmission protocol |
ISO | https://www.iso.org/standard/73602.html |
Rationale and Controls
Risk Assessment
Rationale
As with many technologies, adoption of RFID access cards has the potential to introduce a wide range of risks in addition to the risks that already exist for agency systems. This may compromise the cards and enable unauthorised access, in addition to RFID risks discussed in the previous section. A risk assessment is an essential tool in determining and assessing the range and extent of risk and threat in the use of RFID access cards.
Control System Classifications(s): All Classifications; Compliance: Must [CID:3130]
Agencies MUST conduct and document a risk assessment before implementing or adopting an RFID access card system.
Control System Classifications(s): All Classifications; Compliance: Must [CID:3131]
This risk assessment MUST be the basis of a security architecture design.
Security Architecture
Rationale
The foundation of strong security architecture in RFID follows these important principles:
- Physical Security - over readers, secure areas, issued and unissued access cards;
- Controlled access to the data – only authorised entities (people, systems, devices) can read and write information to the cards, card databases and backend systems;
- Control over access to the system – only authorised entities can configure or add devices to the system, and all devices on the system are authentic and trustworthy;
- Confidence and trust – back-end systems are designed and implemented in accordance with the current version of the NZISM. This includes intrusion detection and incident management mechanisms and procedures.
Rationale
Some access systems may cover several organisations or sites. In such cases, multiple organisations or sites may require access to databases that contain personnel identifiers, passwords and access permissions. The security architecture should incorporate strong security controls including the authentication of external entities, incident management, audit logging and other essential security controls.
Control System Classifications(s): All Classifications; Compliance: Must [CID:3138]
Agencies MUST develop a strong security architecture to protect access to databases and systems.
Control System Classifications(s): All Classifications; Compliance: Should [CID:3139]
Agencies SHOULD apply the NZISM access controls (Chapter 11) and cryptographic controls (Chapter 17) to access card systems.
Control System Classifications(s): All Classifications; Compliance: Should [CID:3141]
Agencies SHOULD consider the application of the following design elements:
- Implement a Demilitarized Zone (DMZ) to isolate card systems from other parts of the organisation’s network and from high-risk Internet Protocol (IP) network connections;
- Secure or remove connections between the Internet and card system network segments;
- Secure or remove vulnerable dialup modem links;
- Secure or remove vulnerable wireless radio links and network access points; and
- Network activity monitoring for unusual or anomalous access activity and well as intrusion detection.
Policy
Rationale
An Access Card Usage Policy is an essential component addressing topics such as how personal information is stored and shared, card holder responsibilities and procedures to manage card loss or damage. Refer also to Chapter 20 – Data Management.
Rationale
Any access card implementation should also be incorporated into the agency’s security policies. Refer also to Chapter 5 – Information Security Documentation.
Control System Classifications(s): All Classifications; Compliance: Should [CID:3156]
Agencies SHOULD develop, implement and maintain an Access Card Usage Policy.
Control System Classifications(s): All Classifications; Compliance: Should [CID:3157]
Agencies SHOULD incorporate access cards into the agency’s security policies and information security documentation.
Physical Security
Rationale
Physical security over readers, door controls, cables and control systems, as well as the cards themselves is fundamental to the operation of a secure system.
Rationale
In order to minimise unnecessary electromagnetic radiation readers and control equipment should be carefully positioned. Care should be taken with the use of card readers in proximity to:
- Fuel, ordnance, and other hazardous materials,
- Metal and reflective objects that can modify and amplify signals in unintended and potentially harmful ways, and
- Legitimate radio systems to avoid interference.
Control System Classifications(s): All Classifications; Compliance: Should [CID:3162]
Agencies SHOULD select systems that provide resistance to physical or electronic tampering.
Control System Classifications(s): All Classifications; Compliance: Should [CID:3163]
Agencies SHOULD implement systems to minimise the risk of physical or electronic tampering.
Control System Classifications(s): All Classifications; Compliance: Should [CID:3165]
Agencies SHOULD consider placement of tags and location of readers to avoid unnecessary electromagnetic radiation.
Control System Classifications(s): All Classifications; Compliance: Should [CID:3166]
Agencies SHOULD consider and select other physical controls in accordance with the PSR.
Card Data Protection
Rationale
Cards are invariably retained by the card holder and subject to loss, theft or being misplaced. Cards are also not always within the control of the card holder outside of normal office hours. Measures to protect cards in these situations are fundamental to the maintenance of the integrity and security of the access control system.
Control System Classifications(s): All Classifications; Compliance: Must [CID:3171]
Agencies MUST follow the requirements of the NZISM in the selection and implementation of cryptographic protocols and algorithms, and in key management, detailed in Chapter 17 - Cryptography.
Control System Classifications(s): All Classifications; Compliance: Should [CID:3173]
Agencies SHOULD encrypt data before it is written to cards.
Control System Classifications(s): All Classifications; Compliance: Should [CID:3175]
Agencies SHOULD consider the use of cards systems incorporating Secure Access Modules (SAMs).
Incident Management
Rationale
Incident management and audit procedures, logging and time stamps help detect and manage security breaches. These are important tools in protecting systems and managing security breaches.
Control System Classifications(s): All Classifications; Compliance: Must [CID:3180]
Agencies MUST develop and implement incident identification and management processes in accordance with this manual (See Chapter 5 – Information Security Documentation, Chapter 6 – Information Security Monitoring, Chapter 7 – Information Security Incidents, Chapter 9 – Personnel Security and Chapter 16 – Access control and passwords).
Disposal
Rationale
Card disposal and recycling procedures that permanently disable or destroy sensitive data reduces the possibility that they could be used later for tracking or targeting, and prevents access to sensitive data stored on cards. In addition the continued operating presence of a card after it has performed its intended function can pose an unauthorised access, business intelligence or privacy risk, including tracking and targeting of personnel or access to sensitive data on the access card.
Rationale
Disposal may be undertaken by electronically by using a card’s wipe feature or using a strong electromagnetic field to permanently deactivate a tag’s circuitry. Alternatively physical destruction can be achieved by tearing or shredding. Where a tag supports an electronic deactivation mechanism, tags should be electronically deactivated before physical destruction.
Control System Classifications(s): All Classifications; Compliance: Should [CID:3189]
Agencies SHOULD consider secure disposal procedures and incorporate these into the Access Card Usage Policy. Refer also to Media and IT equipment management, decommissioning and disposal.
Objective
Multifunction devices (MFD’s), network printers and fax machines are used in a secure manner.
Context
Scope
This section covers information relating to MFDs, network printers and fax machines connected to either the ISDN, PSTN, HACE or other networks. Further information on MFDs communicating via network gateways can be found in Section 20.2 - Data Import and Export.
Rationale & Controls
MFD, network printer and fax machine usage policy
Rationale
MFDs, network printers and fax machines, are capable of communicating classified information, and are a potential source of information security incidents. It is therefore essential that agencies develop a policy governing their use.
Control System Classifications(s): All Classifications; Compliance: Must [CID:2537]
Agencies MUST develop a policy governing the use of MFDs, network printers and fax machines,
Sending fax messages
Rationale
Once a MFD or fax machine has been connected to cryptographic equipment and used to send a classified fax message it can pose risks if subsequently connected directly to unsecured telecommunications infrastructure or the public switched telephone network (PSTN). For example, if a fax machine fails to send a classified fax message the device will continue attempting to send the fax message even if it has been disconnected from the cryptographic device and connected directly to the public switched telephone network. In such cases the fax machine could then send the classified fax message in the clear causing an information security incident.
Rationale
Non-encrypted communications may be exposed in transmission and, if incorrectly addressed or an incorrect recipient number is entered, may cause a data breach.
Control System Classifications(s): Top Secret, Secret, Confidential; Compliance: Must [CID:2543]
Agencies sending classified messages MUST ensure that the message is encrypted to an appropriate level when communicated over unsecured telecommunications infrastructure or the public switched telephone network.
Control System Classifications(s): Top Secret, Confidential, Secret; Compliance: Must [CID:2545]
Agencies MUST have separate MFDs or fax machines for sending classified messages and messages classified RESTRICTED and below.
Receiving fax messages
Rationale
Whilst the communications path between MFDs and fax machines may be appropriately protected, personnel need to remain cognisant of the need-to-know of the information that is being communicated. As such it is important that fax messages are collected from the receiving MFD or fax machine as soon as possible. Furthermore, if an expected fax message is not received it may indicate that there was a problem with the original transmission or the fax message has been taken by an unauthorised person.
Control System Classifications(s): All Classifications; Compliance: Should [CID:2562]
The sender of a fax message SHOULD make arrangements for the receiver to:
- collect the fax message as soon as possible after it is received; and
- notify the sender immediately if the fax message does not arrive when expected.
Connecting MFDs to telephone networks
Rationale
When a MFD is connected to a computer network and a telephone network the device can act as a bridge between the networks. As such the telephone network needs to be accredited to the same classification as the computer network the MFD is connected to.
Control System Classifications(s): Top Secret, Secret, Confidential; Compliance: Must Not [CID:2568]
Agencies MUST NOT enable a direct connection from a MFD to a telephone network unless the telephone network is accredited to at least the same classification as the computer network to which the device is connected.
Control System Classifications(s): All Classifications; Compliance: Should Not [CID:2570]
Agencies SHOULD NOT enable a direct connection from a MFD to a telephone network unless the telephone network is accredited to at least the same classification as the computer network to which the device is connected.
Connecting MFDs to computer networks
Rationale
As network connected MFDs are considered to be devices that reside on a computer network they need to be able to process the same classification of information that the network is capable of processing.
Control System Classifications(s): All Classifications; Compliance: Must [CID:2575]
Where MFDs connected to computer networks have the ability to communicate via a gateway to another network, agencies MUST ensure that:
- each MFD applies user identification, authentication and audit functions for all classified information communicated by that device;
- these mechanisms are of similar strength to those specified for workstations on that network; and
- each gateway can identify and filter the classified information in accordance with the requirements for the export of data through a gateway.
Copying documents on MFDs
Rationale
As networked MFDs are capable of sending scanned or copied documents across a connected network, personnel need to be aware that if they scan or copy documents at a classification higher than that of the network the device is connected to they could be causing a data spill onto the connected network.
Control System Classifications(s): All Classifications; Compliance: Must Not [CID:2578]
Agencies MUST NOT permit MFDs connected to computer networks to be used to scan or copy classified documents above the classification of the connected network.
Observing MFD and fax machine use
Rationale
Placing MFDs and fax machines in public areas can help reduce the likelihood of any suspicious use going unnoticed.
Control System Classifications(s): All Classifications; Compliance: Should [CID:2581]
Agencies SHOULD ensure that MFDs and fax machines are located in areas where their use can be observed.
Servicing and Maintenance
Rationale
Network and MFD printers invariably use hard disk drives, flash drives or other reusable storage which can contain copies of classified information. Any maintenance or servicing should be conducted under supervision or by cleared personnel.
Rationale
Copiers and laser printers may use electrostatic drums as part of the reproduction and printing process. These drums can retain a “memory” of recent documents which can be recovered. Any storage devices or drums replaced during maintenance should follow the prescribed media disposal and destruction processes (See Chapter 13 – Decommissioning and Disposal).
Rationale
Toner cartridges and other components may incorporate a memory chip, often used to track pages numbers and estimate print capacity. These chips have read/write capability and may pose a risk to classified systems. Once chips have been removed, the toner cartridges themselves may be disposed of through supplier recycling or other approved disposal channels.
Control System Classifications(s): Confidential, Secret, Top Secret; Compliance: Must [CID:2589]
Any maintenance or servicing MUST be conducted under supervision or by cleared personnel.
Control System Classifications(s): Secret, Top Secret, Confidential; Compliance: Must [CID:2590]
Any storage devices, drums or cartridges with memory chips removed during maintenance or servicing MUST be disposed of following the processes prescribed in Chapter 13 - Media and IT equipment Management, Decommissioning and Disposal.
Control System Classifications(s): Confidential, Secret, Top Secret; Compliance: Must [CID:2591]
Toner cartridges MUST have the memory chip removed before the cartridge is recycled or otherwise disposed of. The memory chip MUST be disposed of following the processes prescribed in Chapter 13 - Media and IT equipment Management, Decommissioning and Disposal.
Control System Classifications(s): All Classifications; Compliance: Should [CID:2592]
Any maintenance or servicing SHOULD be conducted under supervision or by cleared personnel.
Control System Classifications(s): All Classifications; Compliance: Should [CID:2593]
Any storage devices, drums or cartridges with memory chips removed during maintenance or servicing SHOULD be disposed of following the processes prescribed in Chapter 13 - Media and IT equipment Management, Decommissioning and Disposal.
USB Devices
Rationale
MFDs may also be equipped with USB ports for maintenance and software updates. It is possible to copy data from installed storage devices to USB devices. Any use of USB capabilities must be carefully managed.
Control System Classifications(s): Top Secret, Confidential, Secret; Compliance: Must [CID:2596]
The use of any USB capability MUST be conducted under supervision or by cleared personnel.
Control System Classifications(s): All Classifications; Compliance: Should [CID:2597]
The use of any USB capability SHOULD be conducted under supervision or by cleared personnel.
Decommissioning and Disposal
Rationale
The use of storage media and the characteristics of electrostatic drums allow the recovery of information from such devices and components. To protect the information, prescribed disposal procedures should be followed.
Rationale
The use of storage media and the characteristics of electrostatic drums allow the recovery of information from such devices and components. To protect the information, prescribed disposal procedures should be followed.
Control System Classifications(s): Top Secret, Confidential, Secret; Compliance: Must [CID:2604]
Any storage devices, drums, cartridge memory chips or other components that may contain data or copies of documents MUST be disposed of following the processes prescribed in Chapter 13 - Media and IT equipment Management, Decommissioning and Disposal.
Control System Classifications(s): All Classifications; Compliance: Should [CID:2606]
Any storage devices, drums, cartridge memory chips or other components that may contain data or copies of documents SHOULD be disposed of following the processes prescribed in Chapter 13 - Media and IT equipment Management, Decommissioning and Disposal.
Logging multifunction device use
Rationale
Centrally logging and analysing MFD events, which may include metadata and shadow copies of documents printed, scanned or copied by users, can assist in monitoring the security posture of systems, detecting malicious behaviour, and contributing to investigations following cyber security incidents. Logs are stored in a central system, such as a security information and event management tool or central database and can only be accessed or modified by authorised and authenticated users. Logs are stored for a duration informed by risk or regulatory guidelines.
Control System Classifications(s): Top Secret, Secret, Confidential; Compliance: Should [CID:7537]
Use of MFDs for printing, scanning, and copying purposes SHOULD be centrally logged.
12. Product Security
Objective
Products providing security functions for the protection of classified information are formally evaluated in order to provide a degree of assurance over the integrity and performance of the product.
Context
Scope
This section covers information on the selection and acquisition of any product that provide security functionality for the protection of information. It DOES NOT provide information on the selection or acquisition of products that do not provide security functionality or physical security products.
Selecting products without security functions
Agencies selecting products that do not provide a security function or selecting products that will not use their security functions are free to follow their own agency or departmental acquisition guidelines.
Product specific requirements
Where consumer guides exist for evaluated products, agencies should identify and assess any potential conflicts with this manual. Where further advice is required, consult the GCSB.
Convergence
Convergence is the integration of a number of discrete technologies into one product. Converged solutions can include the advantages and disadvantages of each discrete technology.
Most products will exhibit some element of convergence. When products have converged elements, agencies will need to comply with the relevant areas of this manual for the discrete technologies when deploying the converged product.
As an example, when agencies choose to use evaluated media, such as encrypted flash memory media, the requirements for evaluated products, media and cryptographic security apply.
Assurance
In Common Criteria (CC), assurance is the confidence that a Target of Evaluation (TOE) meets the Security Functional Requirements (SFR) of the product.
Determining Assurance
In order to determine the level of assurance (the EAL), the CC standard requires tests, checks and evaluations in several areas. Higher levels of assurance require more extensive design, documentation, testing and evaluation. Determining assurance requires assessment of the following elements:
- Development;
- Guidance documents;
- Life-cycle support;
- Security Target evaluation;
- Tests; and
- Vulnerability assessment.
Augmented Assurance
It is possible to “augment” an evaluation to provide additional assurance without changing the fundamental assurance level. This mechanism allows the addition of assurance components not specifically required for a specific level of evaluation or the substitution of assurance components from the specification of another hierarchically higher assurance component. Of the assurance constructs defined in the CC, only EALs may be augmented. An augmented EAL is often indicated by a ”+”-sign (for example EAL4+). The concept of negative augmentation or an “EAL minus” is not recognised by the standard.
High Assurance
High Assurance is a generic term encompassing EAL levels 5, 6 and 7. ASD run an independent High Assurance Evaluation scheme which is not related to AISEP or an EAL rating.
Evaluated Products List
The Certified Products List (CPL) records products that have been evaluated through one or more of the following schemes:
- Common Criteria;
- high assurance evaluation; or
- an Australian Information Security Evaluation Program (AISEP) approved evaluation.
AISEP certified products can be viewed on the Common Criteria Certified Products List (CPL). IT security products that are currently undergoing an evaluation in the AISEP are listed on the AISEP webpage under the section Products in Evaluation.
Evaluation level mapping
The Information Technology Security Evaluation Criteria (ITSEC) and Common Criteria (CC) assurance levels used in the EPL are similar, but not identical, in their relationship. The table below shows the relationship between the two evaluation criteria.
This manual refers only to Common Criteria Evaluation Assurance Levels (EALs). The table below maps ITSEC evaluation assurance levels to Common Criteria EALs. EAL’s are defined in the Common Criteria Standard – part 3.
| Criteria | Assurance level | |||||||
|
Common Criteria |
N/A |
EAL1 | EAL2 | EAL3 | EAL4 | EAL5 | EAL6 | EAL7 |
| ITSEC | E0 | N/A | E1 | E2 | E3 | E4 | E5 | E6 |
Recognition arrangements
The AISEP programme has a number of recognition arrangements regarding evaluated products. Before choosing a product that has not been evaluated by the AISEP, agencies are encouraged to contact the GCSB to enquire whether the product will be recognised for New Zealand use once it has complete evaluation in a foreign scheme.
Two such recognition arrangements are for the Common Criteria Recognition Arrangement up to the assurance level of EAL2 with the lifecycle flaw remediation augmentation and for degausser products listed on the National Security Agency/Central Security Service’s EPLD.
Australian Information Security Evaluation Program (AISEP)
The AISEP exists to ensure that a range of evaluated products are available to meet the needs of Australian and New Zealand Government agencies.
The AISEP performs the following functions:
- evaluation and certification of products using the Common Criteria;
- continued maintenance of the assurance of evaluated products; and
- recognition of products evaluated by a foreign scheme with which the AISEP has a mutual recognition agreement (generally the Common Criteria Recognition Agreement – CCRA).
Protection Profiles
A Protection Profile (PP) describes the security functionality that must be included in a Common Criteria evaluation to meet a range of defined threats. PPs also define the activities to be taken to assess the security functions of a product. Agencies can have confidence that a product evaluated against an AISEP or GCSB approved PP addresses the defined threats. Approved PPs are published on the Certified Products List.
The introduction of PP’s is to reduce the time required for evaluation, compared with the traditional approach to allow the AISEP to keep pace with the rapid evolution, production and release of security products and updates. Cryptographic security functionality is included in the scope of evaluation against an approved Protection Profile.
To facilitate the transition to AISEP approved Protection Profiles, a cap of Evaluation Assurance Level (EAL) 2 applies for all traditional AISEP (EAL based evaluations), including for technologies with no existing approved Protection Profile. EAL 2 is considered to represent a sensible trade-off between completion time and meaningful security assurance gains.
Evaluations conducted in other nations’ Common Criteria schemes will continue to be recognised by the GCSB under the AISEP.
Some High Assurance evaluations continue to be conducted in European Approved Testing Facilities and use the EAL rating scheme. ASD run an independent High Assurance Evaluation scheme which is not related to AISEP or an EAL rating.
It is important that Agencies check the evaluation has examined the security enforcing functions by reviewing the target of evaluation/security target and other testing documentation.
The UK utilises several product evaluation schemes such as the CESG Assisted Products Service (CAPS), CESG Assured Service (CAS) and IT Security Evaluation Criteria (ITSEC). Agencies should consult the GCSB if further clarity on the utilisation of these evaluation schemes and products is required.
Product Selection
The UK utilises several product evaluation schemes such as the CESG Assisted Products Service (CAPS), CESG Assured Service (CAS) and IT Security Evaluation Criteria (ITSEC). Agencies should consult the GCSB if further clarity on the utilisation of these evaluation schemes and products is required.

References
|
Reference |
Title |
Publisher |
Source |
|
AISEP Policy Manual, August 2022 |
ASD | 2022_AUG_REL_AISEP_Policy_Manual_6.3.pdf (cyber.gov.au) | |
|
Australian Information Security Evaluation Program (AISEP) |
ASD | https://www.cyber.gov.au/acsc/view-all-content/programs/australasian-information-security-evaluation-program | |
|
Common Criteria |
CC |
https://www.commoncriteriaportal.org | |
|
Common Criteria Certified Products |
CC | ||
|
Product & Services Marketplace |
NCSC, UK | ||
|
National Information Assurance Partnership (NIAP) |
NIAP | https://ww.niap-ccevs.org | |
|
Government Rules of Sourcing |
Ministry of Business Innovation & Employment (MBIE) |
Government Procurement Rules - Rules for sustainable and inclusive procurement Government Procurement Rules | New Zealand Government Procurement and Property |
|
| Commonwealth Procurement Rules | Department of Finance and deregulation (Financial Management Group) |
Commonwealth Procurement Rules | Department of Finance https://www.finance.gov.au/sites/default/files/2022-06/CPRs 1 July 2022.pdf |
PSR references
Relevant PSR requirements can be found at:
| Reference | Title | Source |
|
PSR Mandatory Requirements |
GOV5, INFOSEC1, INFOSEC2, INFOSEC3, INFOSEC4, PHYSEC1 and PHYSEC2 |
Home | Protective Security Requirements Security governance (GOV) | Protective Security Requirements Information security (INFOSEC) | Protective Security Requirements/ Physical security (PHYSEC) | Protective Security Requirements |
|
PSR content protocols |
Management protocol for information security Management protocol for physical security |
Management protocol for information security | Protective Security Requirements
Management protocol for physical security | Protective Security Requirements |
| PSR requirements sections |
Supply chain security |
|
|
Managing specific scenarios |
Managing specific scenarios | Protective Security Requirements |
Rationale & Controls
Evaluated product selection preference order
Rationale
In selecting products for use, agencies should note that completed evaluations provide greater assurance than those products that are still undergoing evaluation or have not completed any formal evaluation activity. This assurance gradation is reflected in the preference order for selecting security products. If an agency selects a product that is ranked lower in the preference order, the justification for this decision MUST be recorded.
Rationale
For products that are currently in evaluation, agencies should select those that are undergoing evaluation through AISEP in preference to those being conducted in a recognised foreign scheme. If a major vulnerability is found during the course of an AISEP evaluation, the GCSB may advise agencies on appropriate risk reduction strategies.
Rationale
It is important to recognise that a product that is under evaluation has not, and might never, complete all relevant evaluation processes.
Rationale
Agencies should be aware that while this section provides a product selection preference order, policy stated elsewhere in this manual, or product specific advice from the GCSB, could override this standard by specifying more rigorous requirements for particular functions and device use.
Rationale
Additionally, where an EAL rating is mandated for a product to perform a cryptographic function for the protection of data at rest or in transit, as specified within Chapter 17 – Cryptography, products that have not completed an Approved Evaluation do not satisfy the requirement.
Control System Classifications(s): Confidential, Top Secret, Secret; Compliance: Must [CID:3284]
Agencies MUST select products in the following order of preference:
- a protection profile (PP) evaluated product;
- products having completed an evaluation through the AISEP or recognised under the Common Criteria Recognition Arrangement (CCRA);
- products in evaluation in the AISEP;
- products in evaluation in a scheme where the outcome will be recognised by the GCSB when the evaluation is complete; or
- If products do not fall within any of these categories, contact the GCSB.
Control System Classifications(s): Top Secret, Secret, Confidential; Compliance: Must [CID:3286]
When choosing a product, agencies MUST document the justification for any decision to choose a product that is still in evaluation and accept any security risk introduced by the use of such a product.
Control System Classifications(s): All Classifications; Compliance: Should [CID:3287]
Agencies SHOULD select products in the following order of preference:
- a protection profile (PP) evaluated product;
- products having completed an evaluation through the AISEP or recognised under the Common Criteria Recognition Arrangement (CCRA);
- products in evaluation in the AISEP;
- products in evaluation in a scheme where the outcome will be recognised by the GCSB when the evaluation is complete; or
- If products do not fall within any of these categories, normal selection criteria (such as functionality and security) will apply.
Evaluated product selection
Rationale
A certified product might not meet the security requirements of an agency. This could occur for a number of reasons, including that the scope of the evaluation is inappropriate for the intended use or the operational environment differs from that assumed in the evaluation. As such, an agency should ensure that a product is suitable by reviewing all available documentation. In the case of Common Criteria certified products list, this documentation includes the protection profile, target of evaluation, security target, certification report, consumer guide along with any qualifications and limitations.
Rationale
Products that are in evaluation will not have a certification report and may not have a published security target. A protection profile will, as a rule, exist. A draft security target can be obtained from the GCSB for products that are in evaluation through AISEP. For products that are in evaluation through a foreign scheme, the vendor can be contacted directly for further information.
Control System Classifications(s): All Classifications; Compliance: Should [CID:3294]
Agencies SHOULD select products that have their desired security functionality within the scope of the product’s evaluation and are applicable to the agency’s intended environment.
Product specific requirements
Rationale
Whilst this manual may recommend a minimum level of assurance in the evaluation of a product’s security functionality not all evaluated products may be found suitable for their intended purpose even if they pass their Common Criteria evaluation. Typically such products will have cryptographic functionality that is not covered in sufficient depth under the Common Criteria. Where products have specific usage requirements, in addition to this manual, or supersede requirements in this manual, they will be outlined in the product’s consumer guide.
Control System Classifications(s): All Classifications; Compliance: Must [CID:3299]
Agencies MUST check consumer guides for products, where available, to determine any product specific requirements.
Control System Classifications(s): All Classifications; Compliance: Must [CID:3304]
Where product specific requirements exist in a consumer guide, agencies MUST comply with the requirements outlined in the consumer guide.
Control System Classifications(s): All Classifications; Compliance: Must [CID:3306]
Agencies selecting high assurance products and HACE MUST contact the GCSB and comply with any product specific requirements, before any purchase is made.
Sourcing non-evaluated software
Rationale
Software downloaded from websites on the Internet can contain malicious code or malicious content that is installed along with the legitimate software. Agencies need to confirm the integrity of the software they are installing before deploying it on a system to ensure that no unintended software is installed at the same time.
Control System Classifications(s): All Classifications; Compliance: Should [CID:3310]
Agencies SHOULD:
- obtain software from verifiable sources and verify its integrity using vendor supplied checksums; and
- validate the software’s interaction with the operating systems and network within a test environment prior to use on operational systems.
Delivery of evaluated products
Rationale
It is important that agencies ensure that the selected product is the actual product received. If the product differs from the evaluated version, then NO assurance can be gained from an evaluation being previously performed.
Rationale
For products evaluated under the ITSEC or the Common Criteria scheme at EAL2 or higher, delivery information is available from the developer in the delivery procedures document.
Rationale
For products that do not have evaluated delivery procedures, it is recommended that agencies assess whether the vendor’s delivery procedures are sufficient to maintain the integrity of the product.
Rationale
Other factors that the assessment of the delivery procedures for products might consider include:
- the intended environment of the product;
- likely attack vectors;
- the types of attackers that the product will defend against;
- the resources of any potential attackers;
- the likelihood of an attack;
- the level of importance of maintaining confidentiality of the product purchase; and
- the level of importance of ensuring adherence to delivery timeframes.
Rationale
Delivery procedures can vary greatly from product to product. For most products the standard commercial practice for packaging and delivery can be sufficient for agencies requirements. More secure delivery procedures can include measures to detect tampering or masquerading. Some examples of specific security measures include tamper evident seals, cryptographic checksums and signatures, and secure transportation.
Control System Classifications(s): All Classifications; Compliance: Must [CID:3318]
Agencies procuring high assurance products and HACE MUST contact the GCSB and comply with any product specific delivery procedures.
Control System Classifications(s): All Classifications; Compliance: Should [CID:3320]
Agencies SHOULD ensure that products are delivered in a manner consistent with any delivery procedures defined in associated documentation.
Delivery of non-evaluated products
Rationale
When a non-evaluated product is purchased agencies should determine if the product has arrived in a state that they were expecting it to and that there are no obvious signs of tampering.
Control System Classifications(s): All Classifications; Compliance: Should [CID:3325]
Agencies SHOULD ensure that products purchased without the delivery assurances provided through the use of formally evaluated procedures are delivered in a manner that provides confidence that they receive the product that they expect to receive in an unaltered state, including checking:
- any labelling changes;
- any damage; and
- any signs of tampering.
Leasing arrangements
Rationale
Agencies should consider security and policy requirements when entering into a leasing agreement for IT equipment in order to avoid potential information security incidents during maintenance, repairs or disposal processes.
Control System Classifications(s): All Classifications; Compliance: Should [CID:3330]
Agencies SHOULD ensure that leasing agreements for IT equipment takes into account the:
- difficulties that could be encountered when the equipment needs maintenance;
- control of remote maintenance, software updates and fault diagnosis;
- if the equipment can be easily sanitised prior to its return; and
- the possible requirement for destruction if sanitisation cannot be performed.
Ongoing maintenance of assurance
Rationale
Developers that have demonstrated a commitment to ongoing maintenance or evaluation are more likely to be responsive to ensuring that security patches are independently assessed.
Rationale
A vendor’s commitment to assurance continuity can be gauged through the number of evaluations undertaken and whether assurance maintenance has been performed on previous evaluations.
Control System Classifications(s): All Classifications; Compliance: Should [CID:3337]
Agencies SHOULD choose products from developers that have made a commitment to the ongoing maintenance of the assurance of their product.
Objective
Evaluated products use evaluated configurations.
Context
Scope
This section covers information on installing and configuring products providing security functionality. It does not provide information on the installation and configuration of general products or physical security products.
Evaluated configuration
A product is considered to be operating in its evaluated configuration if:
- functionality is used that was within the scope of the evaluation and implemented in the specified manner;
- only patches that have been assessed through a formal assurance continuity process have been applied; and
- the environment complies with assumptions or organisational security policies stated in the product’s security target or similar document.
Unevaluated configuration
A product is considered to be operating in an unevaluated configuration when it does not meet the requirements of an evaluated configuration.
Rationale & Controls
Installation and configuration of evaluated products
Rationale
An evaluation of products provides assurance that the product will work as expected with a clearly defined set of constraints. These constraints, defined by the scope of the evaluation, generally consist of what security functionality can be used, and how the products are configured and operated.
Rationale
Using an evaluated product in manner which it was not intended could result in the introduction of new threats and vulnerabilities that were not considered by the initial evaluation.
Rationale
For products evaluated under the Common Criteria and ITSEC, information is available from the developer in the product’s installation, generation and startup documentation. Further information is also available in the security target and certification report.
Control System Classifications(s): All Classifications; Compliance: Must [CID:3387]
Agencies MUST ensure that high assurance products and HACE are installed, configured, operated and administered in accordance with all product specific policy.
Control System Classifications(s): All Classifications; Compliance: Should [CID:3389]
Agencies SHOULD install, configure, operate and administer evaluated products in accordance with available documentation resulting from the product’s evaluation.
Use of evaluated products in unevaluated configurations
Rationale
To ensure that a product will still provide the assurance desired by the agency when used in a manner for which it was not intended, a security risk assessment MUST be conducted upon the altered configuration. The further that a product deviates from its evaluated configuration, the less assurance can be gained from the evaluation.
Rationale
Given the potential threat vectors and the value of the classified information being protected, high assurance products and HACE MUST be configured in accordance with the GCSB’s guidelines.
Control System Classifications(s): All Classifications; Compliance: Must [CID:3401]
Agencies wishing to use a product in an unevaluated configuration MUST undertake a security risk assessment including:
- the necessity of the unevaluated configuration;
- testing of the unevaluated configuration; and
- the environment in which the unevaluated product is to be used.
Control System Classifications(s): All Classifications; Compliance: Must Not [CID:3404]
High assurance products and HACE MUST NOT be used in unevaluated configurations.
Objective
IT equipment is classified and appropriately labelled.
Context
Scope
This section covers information relating to the classification and labelling of both evaluated and non-evaluated IT equipment.
Non-essential labels
Non-essential labels are labels other than classification and asset labels.
Rationale & Controls
Classifying IT equipment
Rationale
Much of today’s technology incorporates an internal data storage capability. When media is used in IT equipment there is no guarantee that the equipment has not automatically accessed classified information from the media and stored it locally to the device, without the knowledge of the system user. As such, the IT equipment needs to be afforded the same degree of protection as that of the associated media.
Control System Classifications(s): All Classifications; Compliance: Must [CID:3423]
Agencies MUST classify IT equipment based on the highest classification of information the equipment and any associated media within the equipment, are approved for processing, storing or communicating.
Labelling IT equipment
Rationale
The purpose of applying protective markings to all assets in a secure area is to reduce the likelihood that a system user will accidentally input classified information into another system residing in the same area that is of a lower classification than the information itself.
Rationale
Applying protective markings to assets also assists in determining the appropriate usage, sanitisation, disposal or destruction requirements of the asset based on its classification. This is of particular importance in data centres and computer rooms.
Control System Classifications(s): Confidential, Top Secret, Secret; Compliance: Must [CID:3427]
Agencies MUST clearly label all IT equipment capable of storing or processing classified information, with the exception of HACE, with the appropriate protective marking.
Control System Classifications(s): All Classifications; Compliance: Must [CID:3428]
Agencies MUST clearly label all IT equipment in data centres or computer rooms with an asset identification and the level of classification to which that equipment has been accredited.
Labelling high assurance products
Rationale
High assurance products often have tamper-evident seals placed on their external surfaces. To assist system users in noticing changes to the seals, and to prevent functionality being degraded, agencies MUST limit the use of non-essential labels.
Control System Classifications(s): All Classifications; Compliance: Must Not [CID:3431]
Agencies MUST NOT have any non-essential labels applied to external surfaces of high assurance products.
Labelling HACE
Rationale
HACE often have tamper-evident seals placed on their external surfaces. To assist system users in noticing changes to the seals, and to prevent functionality being degraded, agencies MUST only place seals on equipment with GCSB approval.
Control System Classifications(s): All Classifications; Compliance: Should [CID:3434]
Agencies SHOULD seek GCSB authorisation before applying labels to external surfaces of HACE.
Objective
To ensure security patches are applied in a timely fashion to manage software and firmware corrections, vulnerabilities and performance risks.
Context
Scope
This section covers information on patching both evaluated and non-evaluated software and IT equipment.
Rationale & Controls
Vulnerabilities and patch availability awareness
Rationale
It is important that agencies monitor relevant sources for information about new vulnerabilities and security patches. This way, agencies can take pro-active steps to address vulnerabilities in their systems.
Control System Classifications(s): All Classifications; Compliance: Should [CID:3444]
Agencies SHOULD monitor relevant sources for information about new vulnerabilities and security patches for software and IT equipment used by the agency.
Patching vulnerabilities in products
Rationale
The assurance provided by an evaluation is related to the date at which the results were issued. Over the course of a normal product lifecycle, patches are released to address known security vulnerabilities. Applying these patches should be considered as part of an agency’s overall risk management strategy.
Rationale
Given the potential threat vectors and the value of the classified information being protected, high assurance products MUST NOT be patched by an agency without specific direction from the GCSB. If a patch is released for a high assurance product, the GCSB will conduct an assessment of the patch and might revise the product’s usage guidance. Likewise, for patches released for HACE, the GCSB will subsequently conduct an assessment of the cryptographic vulnerability and might revise usage guidance in the consumer guide for the product.
Control System Classifications(s): Secret, Top Secret, Confidential; Compliance: Must [CID:3448]
Agencies MUST apply all critical security patches as soon as possible and within two (2) days of the release of the patch or update.
Control System Classifications(s): All Classifications; Compliance: Must [CID:3449]
Agencies MUST implement a patch management strategy, including an evaluation or testing process.
Control System Classifications(s): All Classifications; Compliance: Must Not [CID:3450]
Agencies MUST NOT patch high assurance products or HACE without the patch being approved by the GCSB.
Control System Classifications(s): All Classifications; Compliance: Should [CID:3451]
Agencies SHOULD apply all critical security patches as soon as possible and preferably within two (2) days of the release of the patch or update.
Control System Classifications(s): All Classifications; Compliance: Should [CID:3452]
Agencies SHOULD apply all non-critical security patches as soon as possible.
Control System Classifications(s): All Classifications; Compliance: Should [CID:3453]
Agencies SHOULD ensure that security patches are applied through a vendor recommended patch or upgrade process.
When security patches are not available
Rationale
When a security patch is not available for a known vulnerability, there are a number of approaches to reducing the risk to a system. This includes resolving the vulnerability through alternative means, preventing exploitation of the vulnerability, containing the exploit or implementing measures to detect attacks attempting to exploit the vulnerability.
Control System Classifications(s): All Classifications; Compliance: Should [CID:3455]
Where known vulnerabilities cannot be patched, or security patches are not available, agencies SHOULD implement:
- controls to resolve the vulnerability such as:
- disable the functionality associated with the vulnerability though product configuration;
- ask the vendor for an alternative method of managing the vulnerability;
- install a version of the product that does not have the identified vulnerability;
- install a different product with a more responsive vendor; or
- engage a software developer to correct the software.
- controls to prevent exploitation of the vulnerability including:
- apply external input sanitisation (if an input triggers the exploit);
- apply filtering or verification on the software output (if the exploit relates to an information disclosure);
- apply additional access controls that prevent access to the vulnerability; or
- configure firewall rules to limit access to the vulnerable software.
- controls to contain the exploit including:
- apply firewall rules limiting outward traffic that is likely in the event of an exploitation;
- apply mandatory access control preventing the execution of exploitation code; or
- set file system permissions preventing exploitation code from being written to disk;
- allow and deny listing to prevent code execution; and
- controls to detect attacks including:
- deploy an IDS;
- monitor logging alerts; or
- use other mechanisms as appropriate for the detection of exploits using the known vulnerability.
- controls to prevent attacks including:
- deploy an IPS or HIPS; or
- use other mechanisms as appropriate for the diversion of exploits using the known vulnerability, such as honey pots and Null routers.
Firmware updates
Rationale
As firmware provides the underlying functionality for hardware it is essential that the integrity of any firmware images or updates are maintained.
Control System Classifications(s): All Classifications; Compliance: Must [CID:3460]
Agencies MUST ensure that any firmware updates are performed in a manner that verifies the integrity and authenticity of the source and of the updating process or updating utility.
Unsupported products
Rationale
Once a cessation date for support is announced for software or IT equipment, agencies will increasingly find it difficult to protect against vulnerabilities found in the software or IT equipment as no security patches will be made available by the manufacturer after support ceases.
Rationale
Once a cessation date for support is announced agencies should assess the timeline, investigate new solutions that will be appropriately supported and establish a plan to implement the new solution.
Control System Classifications(s): All Classifications; Compliance: Should [CID:3465]
Agencies SHOULD assess the security risk of continued use of software or IT equipment when a cessation date for support is announced or when the product is no longer supported by the developer.
Objective
Products are repaired by cleared or appropriately escorted personnel.
Context
Scope
This section covers information on maintaining and repairing both evaluated and non-evaluated IT equipment.
Rationale & Controls
Maintenance and repairs
Rationale
Making unauthorised repairs to high assurance products or HACE can impact the integrity of the product or equipment.
Rationale
Using cleared technicians on-site at an agency’s facilities is considered the most desired approach to maintaining and repairing IT equipment. This ensures that if classified information is disclosed during the course of maintenance or repairs, the technicians are aware of the protection requirements for the information.
Control System Classifications(s): All Classifications; Compliance: Must [CID:3481]
Agencies MUST seek GCSB approval before undertaking any repairs to high assurance products or HACE.
Control System Classifications(s): All Classifications; Compliance: Should [CID:3483]
Maintenance and repairs of IT equipment containing media SHOULD be carried out on-site by an appropriately cleared technician.
Maintenance and repairs by an uncleared technician
Rationale
Agencies choosing to use uncleared technicians to maintain or repair IT equipment on-site at an agency’s facilities, or off-site at a company’s facilities, should be aware of the requirement for cleared personnel to escort the uncleared technicians during maintenance or repair activities.
Control System Classifications(s): All Classifications; Compliance: Must [CID:3492]
If an uncleared technician is used to undertake maintenance or repairs of IT equipment, the technician MUST be escorted by someone who:
- is appropriately cleared and briefed;
- takes due care to ensure that classified information is not disclosed;
- takes all responsible measures to ensure the integrity of the equipment; and
- has the authority to direct the technician.
Control System Classifications(s): All Classifications; Compliance: Should [CID:3493]
If an uncleared technician is used to undertake maintenance or repairs of IT equipment, agencies SHOULD sanitise and reclassify or declassify the equipment and associated media before maintenance or repair work is undertaken.
Control System Classifications(s): All Classifications; Compliance: Should [CID:3494]
Agencies SHOULD ensure that the ratio of escorts to uncleared technicians allows for appropriate oversight of all activities.
Control System Classifications(s): All Classifications; Compliance: Should [CID:3495]
If an uncleared technician is used to undertake maintenance or repairs of IT equipment, the technician SHOULD be escorted by someone who is sufficiently familiar with the product to understand the work being performed.
Off-site maintenance and repairs
Rationale
Agencies choosing to have IT equipment maintained or repaired off-site need to be aware of requirements for the company’s off-site facilities to be approved to process and store the products at the appropriate classification.
Rationale
Agencies choosing to have IT equipment maintained or repaired off-site can sanitise, declassify or lower the classification of the product prior to transport and subsequent maintenance or repair activities, to lower the physical transfer, processing and storage requirements.
Control System Classifications(s): All Classifications; Compliance: Must [CID:3498]
Agencies having IT equipment maintained or repaired off-site MUST ensure that the physical transfer, processing and storage requirements are appropriate for the classification of the product and are maintained at all times.
Maintenance and repair of IT equipment from secure areas
Rationale
Where equipment is maintained or repaired offsite, agencies should identify any co-located equipment of a higher classification. This higher classification equipment may be at risk of compromise from modifications or repairs to the lower classification equipment.
Control System Classifications(s): All Classifications; Compliance: Should [CID:3504]
Offsite repairs and maintenance SHOULD treat all equipment in accordance with the requirements for the highest classification of information processed, stored or communicated in the area that the equipment will be returned to.
Control System Classifications(s): All Classifications; Compliance: Should [CID:3507]
Agencies SHOULD conduct or arrange to have technical inspections conducted on all equipment returned to the secure area after maintenance or repair.
Objective
All IT equipment is sanitised and disposed of in an approved and secure manner.
Context
Scope
This section covers information on sanitising and disposing of both evaluated and non-evaluated IT equipment. Additional information on the sanitisation, destruction and disposal of media can be found in Chapter 13 – Media and IT equipment management, decommissioning and disposal.
Media typically found installed in IT equipment are electrostatic memory devices such as laser printer cartridges and photocopier drums, non-volatile magnetic memory such as hard disks, non-volatile semi-conductor memory such as flash cards and volatile memory such as RAM cards. Some technologies, such as an FPGA, may integrate memory capabilities.
Rationale & Controls
Sanitisation or destruction of IT equipment
Rationale
In order to prevent the disclosure of classified information into the public domain agencies will need to ensure that IT equipment is either sanitised or destroyed before being declassified and authorised for released into the public domain. Refer also to Chapter 13 - Media and IT Equipment Management, Decommissioning and Disposal.
Control System Classifications(s): All Classifications; Compliance: Must [CID:3537]
Agencies MUST sanitise or destroy, then declassify, IT equipment containing any media before disposal.
Control System Classifications(s): All Classifications; Compliance: Must [CID:3540]
IT equipment and associated media that have processed or stored NZEO information, and cannot be sanitised, MUST be returned to New Zealand for sanitisation or destruction, declassification and disposal.
Disposal of IT equipment
Rationale
When disposing of IT equipment, agencies need to sanitise or destroy and subsequently declassify any media within the product that are capable of storing classified information. Once the media have been removed from the product it can be considered sanitised. Following subsequent approval for declassification from the owner of the information previously processed by the product, it can be disposed of by the agency.
Rationale
The GCSB provides specific advice on how to securely dispose of high assurance products, HACE and TEMPEST rated equipment. There are a number of security risks that can occur due to improper disposal, including providing an attacker with an opportunity to gain insight into government capabilities.
Control System Classifications(s): All Classifications; Compliance: Must [CID:3545]
Agencies MUST have a documented process for the disposal of IT equipment.
Control System Classifications(s): All Classifications; Compliance: Must [CID:3547]
Agencies MUST contact the GCSB and comply with any requirements for the disposal of high assurance products.
Control System Classifications(s): All Classifications; Compliance: Must [CID:3549]
Agencies MUST contact the GCSB and comply with any requirements for the disposal of HACE.
Control System Classifications(s): All Classifications; Compliance: Must [CID:3550]
Agencies MUST contact GCSB and comply with any requirements for the disposal of TEMPEST rated IT equipment or if the equipment is non-functional.
Control System Classifications(s): All Classifications; Compliance: Must [CID:3552]
Agencies MUST formally sanitise and then authorise the disposal of IT equipment, or waste, into the public domain.
Sanitising printer cartridges and copier drums
Rationale
Electrostatic drums can retain an image of recently printed documents providing opportunity for unauthorised access to information. Some printer cartridges may have integrated drums. Printing random text with no blank areas on each colour printer cartridge or drum ensures that no residual information will be kept on the drum or cartridge.
Control System Classifications(s): Top Secret, Secret, Confidential; Compliance: Must [CID:3555]
Agencies MUST print at least three pages of random text with no blank areas on each colour printer cartridge with an integrated drum or separate copier drum.
Control System Classifications(s): All Classifications; Compliance: Should [CID:3557]
Agencies SHOULD print at least three pages of random text with no blank areas on each colour printer cartridge with an integrated drum or separate copier drum.
Destroying printer cartridges and copier drums
Rationale
When printer cartridges with integrated copier drums or discrete drums cannot be sanitised due to a hardware failure, or when they are empty, there is no other option available but to destroy them.
Control System Classifications(s): Top Secret, Confidential, Secret; Compliance: Must [CID:3561]
Agencies unable to sanitise printer cartridges with integrated copier drums or discrete copier drums, MUST destroy the cartridge or drum.
Control System Classifications(s): All Classifications; Compliance: Should [CID:3563]
Agencies unable to sanitise printer cartridges with integrated copier drums or discrete copier drums, SHOULD destroy the cartridge or drum.
Disposal of televisions and monitors
Rationale
Turning up the brightness to the maximum level on video screens will allow agencies to easily determine if information has been burnt in or persists upon the screen.
Control System Classifications(s): All Classifications; Compliance: Must [CID:3566]
Agencies MUST visually inspect video screens by turning up the brightness to the maximum level to determine if any classified information has been burnt into or persists on the screen, before redeployment or disposal.
Sanitising televisions and monitors
Rationale
All types of video screens are capable of retaining classified information on the screen if appropriate mitigation measures are not taken during the lifetime of the screen. CRT monitors and plasma screens can be affected by burn-in whilst LCD screens can be affected by image persistence which can led to LED/OLED burn-in.
Control System Classifications(s): All Classifications; Compliance: Must [CID:3572]
Agencies MUST attempt to sanitise video screens with minor burn-in or image persistence by displaying a solid white image on the screen for an extended period of time. If burn-in cannot be corrected the screen MUST be processed through an approved destruction facility.
LCD/LED, plasma and non-CRT monitor types
Rationale
Current generations of monitors incorporate controllers to manage power up/power down, manage the display, operate any USB or other ports and manage the video data stream. The controller requires memory to operate and it incorporates some data storage capability and full write/read access to the display. It also retains settings and configuration. The underlying technology is often based on an FPGA and invariably requires some form of memory capability in order to operate.
Researchers have demonstrated that images can be recovered by directly accessing the controller and associated memory or analysing the orientation of the liquid crystals.
In addition monitors can be compromised to actively monitor or covertly steal data and even manipulate what is displayed on the screen. Other attacks exploiting monitors have also been demonstrated.
Rationale
Refer to Chapter 12 – Product Security and Chapter 13 – Media & IT Equipment Management, Decommissioning and Disposal for additional guidance.
Control System Classifications(s): All Classifications; Compliance: Must [CID:6997]
Because of the risks that data can be recovered from monitors, it is essential that any redeployment or disposal of monitors MUST follow the guidance in the NZISM.
Objective
Technology supply chains are established and managed to ensure continuity of supply and protection of sensitive related information.
Context
Scope
The NZISM provides additional guidance for managing supply chain security risks associated with the acquisition (lease or purchase) of ICT equipment or services for use in NZ Government systems.
Supply chain
A supply chain is the movement of materials as they move from their source (raw materials) through manufacture to the end customer. A supply chain can include materials acquisition, purchasing, design, manufacturing, warehousing, transportation, customer service, and supply chain management. It requires people, information and resources to move a product from manufacturer to supplier to customer. Every supply chain carries some risk which may include product protection; counterfeit products and goods and defective products. ICT supply chains are invariably global and complex.
Relationships with external service providers are established in a variety of ways, for example, through joint ventures, business partnerships, outsourcing arrangements (e.g. through supply contracts, interagency agreements, lines of business arrangements, service-level agreements), licensing agreements, and/or supply chain exchanges. The growing use of external service providers and new relationships being established with those providers present new and difficult challenges for organisations, especially in the area of information system security. These challenges include:
- Defining the types of external information system services provided to organisations;
- Describing how those external services are protected; and
- Obtaining the necessary assurances that the risks to organisational operations and assets, individuals, other organisations, and national security arising from the use of the external services are acceptable.
Supply chain risk
The degree of confidence that the risk from using external services is at an acceptable level depends on the assurance external organisations provide and trust that organisations place in external service providers. In some cases, the level of trust is based on the amount of direct control organisations are able to exert on external service providers in the use of security controls and assurance on the effectiveness of those controls.
The level of control is usually established by the terms and conditions of the contracts or service-level agreements with the external service providers and can range from extensive control (e.g., negotiating contracts or agreements that specify detailed security requirements for the providers) to very limited control (e.g., using contracts or service-level agreements to obtain commodity services such as commercial telecommunications services).
From an Information Assurance viewpoint, there are five key aspects to supply chain risk:
- Protection of sensitive information and systems;
- Continuity of supply;
- Product assurance;
- Security validation; and
- National Procurement Policy
Protection of sensitive information and systems
This relates to the security of the supply chain, products and information relating to the intended use, purchaser, location and type of equipment.
Continuity of supply
This is the traditional set of risks associated with supply chain. As supply chains have globalised and components are sourced from a number of countries, a disruption to supply may have a global effect.
Product assurance
This relates to assurance that the product, technology or device performs as designed and specified and includes the provenance of the product, equipment, or device.
Security validation
Security validation checks the performance and security of the equipment. The security design elements and features of the equipment or product will need to be separately considered from any operational drivers.
National procurement policy
All agencies are required to follow the guidance of the Government Rules of Procurement. Some exemptions are permitted under Rule 13 including that of security, “essential security interests: Measures necessary for the protection of essential security interests, procurement indispensable for national security or for national defence…”. Care must be taken to follow these rules wherever possible.
References
While NOT an exhaustive list, further information on procurement and supply chain can be found at:
| Reference | Title | Publisher | Source |
|
Government Use of Offshore Information and Communication Technologies (ICT) Service Providers - Advice on Risk Management April 2009 |
State Services Commission | 1135964_1 (otago.ac.nz) | |
| The new Government Rules of Sourcing | Procurement.govt.NZ |
Government Procurement Rules - Rules for sustainable and inclusive procurement Government Procurement Rules | New Zealand Government Procurement and Property |
|
|
Government Rules of Sourcing - Rules for planning your procurement, approaching the market and contracting |
Ministry of Business Innovation and Employment | Procurement | New Zealand Government Procurement and Property | |
|
SP 800-161 |
Special Publication, Supply Chain Risk Management |
Computer Security Division, Information Technology Laboratory, National Institute of Standards and Technology (NIST) | http://csrc.nist.gov/publications/drafts/800-161/sp800_161_draft.pdf [PDF, 3.1 MB] |
| SP 800-53 Revision 4 | Special Publication, Security and Privacy Controls for Federal Information Systems and Organizations | NIST | http://nvlpubs.nist.gov/nistpubs/SpecialPublications/NIST.SP.800-53r4.pdf [PDF, 5.1 MB] |
| NISTIR 7622 | Notional Supply Chain Risk Practices for Federal Information Systems | NIST | http://nvlpubs.nist.gov/nistpubs/ir/2012/NIST.IR.7622.pdf [PDF, 2.9 MB] |
|
Commercial Procurement & Relationships |
UK Cabinet Office | https://www.gov.uk/government/organisations/cabinet-office | |
| CIO Council Government ICT Offshoring (International Sourcing) Guidance | UK Cabinet Office | https://www.gov.uk/government/publications/government-ict-offshoring-international-sourcing-guidance | |
| Commonwealth Procurement Rules | Department of Finance and deregulation (Financial Management Group) |
Commonwealth Procurement Rules | Department of Finance https://www.finance.gov.au/sites/default/files/2022-06/CPRs 1 July 2022.pdf |
|
| ISO 31000:2018 | Risk management – Guidelines |
ISO
|
https://www.iso.org/standard/65694.html
|
| HB 231:2004 | Information Security Risk Management Guidelines |
Standards NZ |
https://standards.govt.nz/shop/hb-2312004/ |
| ISO Guide 73:2009 | Risk management - Vocabulary | ISO
|
https://www.iso.org/standard/44651.html
|
| ISO/IEC 31010:2009 | Risk management - Risk assessment techniques | ISO
|
|
| ISO/IEC 27002:2022 |
Information security, cybersecurity and privacy protection — Information security controls |
ISO/IEC
|
|
| ISO/IEC 27005:2012 | Information technology - Security Techniques - Information Security Risk Management |
AS/NZS ISO/IEC |
|
| ISO 28000:2007 | Specification for security management systems for the supply chain | ISO
|
Rationale & Controls
Risk Management
Rationale
ICT supply chains can introduce particular risks to an agency. In order to manage these risks, in addition to other identified ICT risks, supply chain risks are incorporated into an agency’s assessment of risk and the Security Risk Management Plan (SRMP). Identified risks are managed through the procurement process and through technical checks and controls (See Section 5.3 – Security Risk Management Plans and Chapter 4 – System Certification and Accreditation).
Control System Classifications(s): All Classifications; Compliance: Should [CID:3634]
Agencies SHOULD incorporate the consideration of supply chain risks into an organisation-wide risk assessment and management process.
Control System Classifications(s): All Classifications; Compliance: Should [CID:3638]
Agencies SHOULD monitor supply chain risks on an ongoing basis and adjust mitigations and controls appropriately.
Control System Classifications(s): All Classifications; Compliance: Should [CID:3639]
Agencies SHOULD follow the Government Rules of Procurement.
Contractor or Supplier Capability
Rationale
Agencies can assess the capability of a contractor and any subcontractors to meet their security of information, supply and product requirements.
Control System Classifications(s): All Classifications; Compliance: Should [CID:3644]
Agencies SHOULD require tenderers and contractors to provide information:
- identifying any restrictions on the disclosure, transfer or use of technology arising out of export controls or security arrangements; and
- demonstrating that their supply chains comply with the security of supply requirements set out in the contract documents.
Control System Classifications(s): All Classifications; Compliance: Should [CID:3646]
Agencies SHOULD request information from contractors and subcontractors to assess their ability to protect information.
Security of Information
Rationale
After conducting a risk assessment, agencies and suppliers have the means and capability to protect classified information throughout the tendering and contracting process.
Control System Classifications(s): Confidential, Top Secret, Secret; Compliance: Must [CID:3651]
Agencies MUST include contractual obligations on all contractors and subcontractors to safeguard information throughout the tendering and contracting procedure.
Control System Classifications(s): All Classifications; Compliance: Should [CID:3653]
Agencies SHOULD include contractual obligations to safeguard information throughout the tendering and contracting procedure.
Control System Classifications(s): All Classifications; Compliance: Should [CID:3654]
Agencies SHOULD reject contractors and subcontractors where they do not possess the necessary reliability to exclude risks to national security; or have breached obligations relating to security of information during a previous contract in circumstances amounting to grave misconduct.
Continuity of Supply
Rationale
You can also require suppliers to provide commitments on the continuity of supply. These can include commitments from the supplier to ensure:
- delivery time;
- stock levels;
- visibility of the supply chain; and
- supply chain resilience.
Control System Classifications(s): All Classifications; Compliance: Should [CID:3658]
Agencies SHOULD ensure that changes in their supply chain during the performance of the contract will not adversely affect the continuity of supply requirements.
Product Assurance
Rationale
In addition to the product selection and acquisition guidance in this section, agencies are able to identify and mitigate risks through supply chain visibility, provenance, security validation and pre-installation tests and checks.
Rationale
Agencies, with the cooperation of their suppliers, should establish the provenance of any products and equipment. Provenance is defined as a record of the origin, history, specification changes and supply path of the products or equipment.
Control System Classifications(s): Secret, Top Secret, Confidential; Compliance: Must [CID:3669]
Agencies MUST require suppliers and contractors to provide the provenance of any products or equipment.
Control System Classifications(s): All Classifications; Compliance: Should [CID:3674]
Agencies SHOULD require suppliers and contractors to provide the provenance of any products or equipment.
Security validation
Rationale
Validation of the performance and security of the equipment is a vital part of the ongoing integrity and security of agency systems. The security design elements and features of the equipment or product will need to be separately considered from any operational drivers. Where compromises in security performance, capability or functionality are apparent, additional risk mitigation, controls and countermeasures may be necessary.
Control System Classifications(s): All Classifications; Compliance: Should [CID:3691]
Agencies SHOULD validate the security of the equipment against security performance, capability and functionality requirements.
Control System Classifications(s): All Classifications; Compliance: Should [CID:3693]
Where deficiencies in security performance, capability and functionality are identified, agencies SHOULD implement additional risk mitigation measures.
Pre-Installation Tests and Checks
Rationale
An essential part of quality and security assurance is the delivery inspection, pre-installation and functional testing of any equipment. In particular, large systems that integrate equipment from different suppliers or that have specialised configuration and operational characteristics may require additional testing to provide assurance that large scale disruptions and security compromises are avoided.
Control System Classifications(s): Confidential, Top Secret, Secret; Compliance: Must [CID:3698]
Agencies MUST consult with the GCSB on pre-installation, security verification and related tests before the equipment is used in an operational system.
Control System Classifications(s): All Classifications; Compliance: Should [CID:3700]
Agencies SHOULD inspect equipment on receipt for any obvious signs of tampering, relabelling or damage.
Control System Classifications(s): All Classifications; Compliance: Should [CID:3701]
Agencies SHOULD inspect equipment on receipt and test the operation before installation.
Control System Classifications(s): All Classifications; Compliance: Should [CID:3703]
Agencies SHOULD conduct installation verification and related tests before the equipment is used in an operational system.
Control System Classifications(s): All Classifications; Compliance: Should [CID:3704]
Where any software, firmware or other forms of programme code are required for the initialisation, operation, servicing or maintenance of the equipment, malware checks SHOULD be conducted before the equipment is installed in an operational system.
Equipment Servicing
Rationale
Some larger or complex systems can have dependencies on particular infrastructures, equipment, software or configurations. Although these types of systems can be less flexible in responding to the rapid changes in technologies, the risks are outweighed by the functionality of the system. In such cases, the continuing support and maintenance of essential components is vital.
Control System Classifications(s): All Classifications; Compliance: Should [CID:3709]
For equipment that is expected to have an extended operational life in a critical system, and in the event that the supplier is no longer able to supply these, agencies SHOULD provide for the acquisition of:
- necessary licences;
- information to produce spare parts, components, assemblies;
- testing equipment; and
- technical assistance agreements.
13. Media and IT Equipment Management, Decommissioning and Disposal
Objective
To ensure systems are safely decommissioned and that software, system logic and data are properly transitioned to new systems or archived in accordance with agency, legal and statutory requirements.
Context
Scope
This section discusses the retirement and safe decommissioning of systems. Specific requirements on media handling, usage, sanitisation, destruction and disposal are discussed later in this chapter. System decommissioning is the retirement or termination of a system and its operations. System decommissioning does NOT deal with the theft or loss of equipment.
Definitions
A system decommissioning will have one or more of the following characteristics:
- Ending a capability completely i.e. no migration, redevelopment or new version of a capability occurs;
- Combining parts of existing capabilities services into a new, different system;
- As part of wider redesign, where a capability is no longer provided and is decommissioned or merged with other capabilities or systems.
ICT requirements evolve as business needs change and technology advances. In some cases this will lead to the retirement and decommissioning of obsolete systems or systems surplus to requirements.
Security requires a structured approach to decommissioning in order to cease information system operations in a planned, orderly and secure manner. It is also important that the approach for decommissioning systems is consistent and coordinated. Sanitisation is important to eliminate any remnant data that could be retrieved by unauthorised parties. These procedures include the following:
- A migration plan;
- A decommissioning plan;
- Archiving;
- Safe disposal of equipment and media;
- Robust procedures to manage any residual data and associated risk; and
- Audit and final signoff.
As a final step, a review of the decommissioning should be undertaken to ensure no important elements, data or equipment have been overlooked.
References
|
Reference |
Title |
Publisher | Source |
|
Risk Management And Accreditation Of Information Systems Also Released As HMG Infosec Standard No. 2, August 2005 |
UK Centre for the Protection of National Infrastructure (CPNI) |
http://www.cpni.gov.uk/Documents/Publications/2005/2005003-Risk_management.pdf | |
|
SP 800-88 |
NIST Special Publication 800-88 Guidelines for Media Sanitization, Rev.1, December, 2014 |
National Institute of Standards and Technology (NIST), U.S. Department of Commerce |
https://nvlpubs.nist.gov/nistpubs/SpecialPublications/NIST.SP.800-88r1.pdf [PDF, 532 KB] |
|
Better Practice Checklist – Decommissioning Government Websites, March 2011 |
Australian Government Information Management Office (AGIMO) |
http://agict.gov.au/policy-guides-procurement/better-practice-checklists-guidance/bpc-decommissioning |
PSR references
Relevant PSR requirements can be found at:
| Reference | Title | Source |
|
PSR Mandatory Requirements |
GOV3, INFOSEC1, INFOSEC2, INFOSEC3, INFOSEC4, PHYSEC1 and PHYSEC2 |
Home | Protective Security Requirements Security governance (GOV) | Protective Security Requirements Information security (INFOSEC) | Protective Security Requirements/ Physical security (PHYSEC) | Protective Security Requirements |
|
PSR content protocols |
Management protocol for information security Management protocol for physical security |
Management protocol for information security | Protective Security Requirements
Management protocol for physical security | Protective Security Requirements
|
|
PSR requirements sections |
Handling requirements for protectively marked information and equipment Supply chain security |
Classification system | Protective Security Requirements
|
Rationale & Controls
Agency Policy
Rationale
Information systems are often supported by service and supply contracts and may also be subject to obligations to provide a service, capability or information. Decommissioning of a system will require the termination of these contracts and service obligations. Other aspects of system decommission may be subject to security, regulatory or legislative requirements. An Agency policy will provide a comprehensive approach to system decommissioning from the inception of a system, thus facilitating the termination of supply contracts and service obligations while managing any risks to the Agency.
Control System Classifications(s): All Classifications; Compliance: Should [CID:3829]
When the Information System reaches the end of its service life in an organisation, policy and procedures SHOULD be in place to ensure secure decommissioning and transfer or disposal, in order to satisfy corporate, legal and statutory requirements.
Migration plan
Rationale
Once the decision to decommission a system has been taken, it is important to migrate processes, data, users and licences to replacement systems or to cease activities in an orderly fashion. It is also important to carefully plan the decommissioning process in order to avoid disruption to other systems, ensure business continuity, ensure security, protect privacy and meet any archive and other regulatory and legislative requirements. The basis of a decommissioning plan is a risk assessment.
Control System Classifications(s): All Classifications; Compliance: Should [CID:3832]
Agencies SHOULD undertake a risk assessment with consideration given to proportionality in respect of:
- scale and impact of the processes;
- data;
- users;
- licences;
- usage agreements; and
- service to be migrated or decommissioned.
Control System Classifications(s): All Classifications; Compliance: Should [CID:3833]
The risk assessment SHOULD include the following elements:
- Evaluation of the applications inventory and identification of any redundancies;
- Identification of data owners and key stakeholders;
- Identification of types of information (Active or Inactive) processed and stored;
- Identification of software and other (including non-transferable) licences;
- Identification of access rights to be transferred or cancelled;
- Identification of any emanation control equipment or security enhancements;
- Consideration of short and long term reporting requirements;
- Assessment of equipment and hardware for redeployment or disposal;
- Identification of any cloud-based data and services; and
- User re-training.
Control System Classifications(s): All Classifications; Compliance: Should [CID:3834]
Agencies SHOULD consider the need for a Privacy Impact Assessment.
Control System Classifications(s): All Classifications; Compliance: Should [CID:3835]
Agencies SHOULD identify relevant service and legal agreements and arrange for their termination.
Decommissioning plan
Rationale
The decommissioning of a system can be a complex process. A decommissioning plan is an important tool in properly managing the safe decommissioning of a system and in providing reasonable assurance that due process and agency policy has been followed.
Control System Classifications(s): All Classifications; Compliance: Should [CID:3838]
The decommissioning plan will be based on the migration plan and SHOULD incorporate the following elements:
- An impact analysis;
- Issue of notification to service providers, users and customers;
- Issue of notification of decommissioning to all relevant interfaces and interconnections;
- Timeframe, plan and schedule;
- Data integrity and validation checks before archiving;
- Transfer or redeployment of equipment and other assets;
- Transfer or cancellation of licences;
- Removal of redundant equipment and software;
- Removal of redundant cables and termination equipment;
- Removal of any emanation control equipment or security enhancements;
- Return or safe disposal of any emanation control equipment or security enhancements;
- Updates to systems configurations (switches, firewalls etc.);
- Equipment and media sanitisation including any cloud-based data & services(discussed later in this chapter);
- Equipment and media disposal (discussed later in this chapter);
- Any legal considerations for supply or service contract terminations;
- Asset register updates; and
- Retraining for, or redeployment of, support staff.
Archiving
Rationale
Availability and integrity requirements in respect of information may persist for legal and other statutory or compliance reasons and require transfer to other ownership or custodianship for archive purposes. This will also require assurance that the data can continue to be accessed when required (availability) and assurance that it remains unchanged (integrity).
Rationale
Confidentiality requirements must also be considered. If an information system has been processing sensitive information or contains sensitive security components, which attract special handling requirements, it will require robust purging and overwrites or destruction. There are a number of methods and proprietary products available for such purposes.
Control System Classifications(s): All Classifications; Compliance: Should [CID:3842]
Agencies SHOULD identify data retention policies, regulation and legislation.
Control System Classifications(s): All Classifications; Compliance: Should [CID:3844]
Agencies SHOULD ensure adequate system documentation is archived.
Control System Classifications(s): All Classifications; Compliance: Should [CID:3845]
Agencies SHOULD archive essential software, system logic, system documentation and other system data to allow information to be recovered from archive.
Audit and Final signoff
Rationale
Update the organisation’s tracking and management systems to identify the specific information system components that are being removed from the inventory. To comply with governance, asset management and audit requirements, the Agency’s Accreditation Authority will certify that appropriate processes have been followed. This demonstrates good governance and avoids privacy breaches.
Control System Classifications(s): All Classifications; Compliance: Should [CID:3850]
The Agency’s Accreditation Authority SHOULD confirm IA compliance on decommissioning and disposal.
Control System Classifications(s): All Classifications; Compliance: Should [CID:3852]
The Agency’s Accreditation Authority SHOULD confirm secure equipment and media disposal.
Control System Classifications(s): All Classifications; Compliance: Should [CID:3853]
The Agency’s Accreditation Authority SHOULD confirm asset register updates.
Control System Classifications(s): All Classifications; Compliance: Should [CID:3855]
Once all security relevant activities associated with decommissioning and disposal have been completed and verified, a Security Decommissioning Compliance Certificate SHOULD be issued by the Agency’s Accreditation Authority.
Final Review
Rationale
As a final step, a review of the decommissioning should be undertaken to ensure no important elements, data, equipment, contractual or legislative, obligations have been overlooked.
Control System Classifications(s): All Classifications; Compliance: Should [CID:3862]
Agencies SHOULD undertake a post-decommissioning review.
Objective
Media is properly classified, labelled and registered in order to clearly indicate the required handling instructions and degree of protection to be applied.
Context
Scope
This section covers information relating to classifying, labelling and registering media. Information relating to classifying and labelling IT equipment can be found in Section 12.3 - Product Classifying and Labelling.
Exceptions for labelling and registering media
Labels are not needed for internally mounted fixed media if the IT equipment containing the media is labelled. Likewise fixed media does not need to be registered if the IT equipment containing the media is registered.
References
Additional information relating to media handling is contained in:
| Reference | Title | Publisher | Source |
|
ISO/IEC 27001:2013 |
10.7, Media Handling |
ISO |
PSR references
Relevant PSR requirements can be found at:
| Reference | Title | Source |
|
PSR Mandatory Requirements |
GOV3, INFOSEC1, INFOSEC2, INFOSEC3, INFOSEC4, PHYSEC1 and PHYSEC2 |
Home | Protective Security Requirements Security governance (GOV) | Protective Security Requirements Information security (INFOSEC) | Protective Security Requirements/ Physical security (PHYSEC) | Protective Security Requirements |
|
PSR content protocols |
Management protocol for information security Management protocol for physical security |
Management protocol for information security | Protective Security Requirements
Management protocol for physical security | Protective Security Requirements
|
|
PSR requirements sections |
Handling requirements for protectively marked information and equipment Retire information and assets securely |
Classification system | Protective Security Requirements
|
Rationale & Controls
Reclassification and declassification procedures
Rationale
When reclassifying or declassifying media the process is based on an assessment of risk, including:
- the classification of the media and associated handling instructions;
- the effectiveness of any sanitisation or destruction procedure used;
- the planned redeployment; and
- the intended destination of the media.
Control System Classifications(s): All Classifications; Compliance: Must [CID:3896]
Agencies MUST document procedures for the reclassification and declassification of media.
Classifying media storing information
Rationale
Media that is not classified or not correctly classified may be stored, identified and handled inappropriately.
Rationale
Incorrect or no classification may result in access by a person or persons without the appropriate security clearance.
Control System Classifications(s): All Classifications; Compliance: Must [CID:3904]
Agencies MUST classify media to the highest classification of data stored on the media.
Classifying media connected to systems of higher classifications
Rationale
Unless connected through a data diode or similar infrastructure, there is no guarantee that classified information was not copied to the media while it was connected to a system of higher classification than the classification level of the media itself.
Control System Classifications(s): All Classifications; Compliance: Must [CID:3910]
Agencies MUST classify any media connected to a system of a higher classification at the higher system classification until confirmed not to be the case.
Classifying media below that of the system
Rationale
When sufficient assurance exists that information cannot be written to media that is used with a system, then the media can be treated in accordance with the handling instructions of the classification of the information it stores rather than the classification of the system it is connected to or used with.
Control System Classifications(s): All Classifications; Compliance: Must [CID:3915]
Agencies intending to classify media below the classification of the system to which it is connected to MUST ensure that:
- the media is read-only;
- the media is inserted into a read-only device; or
- the system has a mechanism through which read-only access can be assured such as approved data diodes, write-blockers or similar infrastructure.
Reclassifying media to a lower classification
Rationale
Agencies must follow the reclassification process as illustrated in Section 13.6 – Media Disposal.
Control System Classifications(s): All Classifications; Compliance: Must [CID:3922]
Agencies wishing to reclassify media to a lower classification MUST ensure that:
- a formal decision is made to reclassify, or redeploy the media; and
- the reclassification of all information on the media has been approved by the originator, or the media has been appropriately sanitised or destroyed.
Reclassifying media to a higher classification
Rationale
The media will always need to be protected in accordance with the classification of the information it stores. As such, if the classification of the information on the media changes, then so will the classification of the media.
Control System Classifications(s): All Classifications; Compliance: Must [CID:3979]
Agencies MUST reclassify media if:
- information copied onto the media is of a higher classification; or
- information contained on the media is subjected to a classification upgrade.
Labelling media
Rationale
Labelling helps all personnel to identify the classification of media and ensure that they afford the media the correct protection measures.
Control System Classifications(s): Top Secret, Secret, Confidential; Compliance: Must [CID:3982]
Agencies MUST label media with a marking that indicates the maximum classification and any endorsements applicable to the information stored.
Control System Classifications(s): Secret, Top Secret, Confidential; Compliance: Must [CID:3983]
Agencies MUST ensure that the classification of all media is easily visually identifiable.
Control System Classifications(s): All Classifications; Compliance: Must [CID:3984]
When using non-textual (colour, symbol) protective markings for operational security reasons, agencies MUST document the labelling scheme and train personnel appropriately.
Control System Classifications(s): All Classifications; Compliance: Should [CID:3985]
Agencies SHOULD label media with a marking that indicates the maximum classification and any endorsements applicable to the information stored.
Labelling sanitised media
Rationale
It is not possible to effectively sanitise and subsequently reclassify SECRET or TOP SECRET non-volatile media to a classification lower than SECRET. Media of other classifications may be reclassified (See Section 13.6 – Media Disposal).
Control System Classifications(s): Secret, Top Secret; Compliance: Must [CID:3988]
Agencies MUST label non-volatile media that has been sanitised and reclassified for redeployment with a notice similar to:
Warning: media has been sanitised and reclassified from [classification] to [classification]. Further lowering of classification only via destruction.
Registering media
Rationale
If agencies fail to register media with an appropriate identifier they will not be able to effectively keep track of their classified media and there will be a greater likelihood of unauthorised disclosure of classified information.
Control System Classifications(s): Top Secret, Secret, Confidential; Compliance: Must [CID:3991]
Agencies MUST register all media with a unique identifier in an appropriate register.
Control System Classifications(s): All Classifications; Compliance: Should [CID:3992]
Agencies SHOULD register all media with a unique identifier in an appropriate register.
Objective
Media is used with systems in a controlled and accountable manner.
Context
Scope
This section covers information on using media with systems. Further information on using media to transfer data between systems can be found in Section 20.1 - Data Transfers.
PSR references
Relevant PSR requirements can be found at:
| Reference | Title | Source |
|
PSR Mandatory Requirements |
GOV3, INFOSEC1, INFOSEC2, INFOSEC3, INFOSEC4, PHYSEC1 and PHYSEC2 |
Home | Protective Security Requirements Security governance (GOV) | Protective Security Requirements Information security (INFOSEC) | Protective Security Requirements/ Physical security (PHYSEC) | Protective Security Requirements |
| PSR content protocols |
Management protocol for information security Management protocol for physical security |
Management protocol for information security | Protective Security Requirements
Management protocol for physical security | Protective Security Requirements |
| PSR requirements sections |
Handling requirements for protectively marked information and equipment Retire information and assets securely |
Classification system | Protective Security Requirements
|
Rationale & Controls
Using media with systems
Rationale
To prevent classified data spills agencies will need to prevent classified media from being connected to, or used with, systems of a lesser classification than the protective marking of the media.
Rationale
Where media is used for backup purposes, the media will be certified for use at the highest level of classification to be backed-up. Refer also to Section 6.4 – Business Continuity and Disaster Recovery.
Control System Classifications(s): Confidential, Top Secret, Secret; Compliance: Must Not [CID:4075]
Agencies MUST NOT use media containing classified information with a system that has a classification lower than the classification of the media.
Storage of media
Rationale
The security requirements for storage and physical transfer of classified information and IT equipment are specified in the Protective Security Requirements (PSR).
Control System Classifications(s): All Classifications; Compliance: Must [CID:4078]
Agencies MUST ensure that storage facilities for media containing classified information meets the minimum physical security storage requirements as specified in the Protective Security Requirements (PSR).
Connecting media to systems
Rationale
Some operating systems provide functionality to automatically execute or read certain types of programs that reside on optical media and flash memory media when connected. While this functionality was designed with a legitimate purpose in mind, such as automatically loading a graphical user interface for the system user to browse the contents of the media, or to install software residing on the media, it can also be used for malicious purposes.
Rationale
An attacker can create a file on optical media or a connectable device that the operating system will attempt to automatically execute. When the operating system executes the file, it can have the same effect as when a system user explicitly executes malicious code. The operating system executes the file without asking the system user for permission.
Rationale
Some operating systems will cache information on media to improve performance. As such, inserting media of a higher classification into a system of a lower classification could cause data to be read and saved from the device without user intervention.
Rationale
Using device access control software will prevent unauthorised media from being attached to a system. Using an allow listing approach gives security personnel greater control over what can, and what cannot, be connected to the system.
Control System Classifications(s): All Classifications; Compliance: Must [CID:4086]
Agencies MUST disable any automatic execution features within operating systems for connectable devices and media.
Control System Classifications(s): All Classifications; Compliance: Must [CID:4089]
Agencies MUST prevent unauthorised media from connecting to a system via the use of:
- device access control software;
- seals;
- physical means; or
- other methods approved by the Accreditation Authority.
Control System Classifications(s): All Classifications; Compliance: Should [CID:4091]
When writable media is connected to a writable communications port or device, agencies SHOULD implement controls to prevent the unintended writing of data to the media.
IEEE 1394 (FIREWIRE) interface connections
Rationale
Known vulnerabilities have been demonstrated where attackers can connect a FireWire capable device to a locked workstation and modify information in RAM to gain access to encryption keys. Furthermore, as FireWire provides direct access to the system memory, an attacker can read or write directly to memory.
Rationale
The best defence against this vulnerability is to disable access to FireWire ports using either software controls or physically disabling the FireWire ports so that devices cannot be connected. Alternatively select equipment without FireWire capability.
Control System Classifications(s): Top Secret, Secret, Confidential; Compliance: Must [CID:4096]
Agencies MUST disable IEEE 1394 interfaces.
Control System Classifications(s): All Classifications; Compliance: Should [CID:4097]
Agencies SHOULD disable IEEE 1394 interfaces.
Transferring media
Rationale
As media is often transferred through areas not certified to process the level of classified information on the media, additional protection mechanisms need to be implemented.
Rationale
Applying encryption to media may reduce the requirements for storage and physical transfer as outlined in the PSR. The reduction of any requirements is based on the original classification of information residing on the media and the level of assurance in the cryptographic product being used to encrypt the media.
Rationale
Further information on reducing storage and physical transfer requirements can be found in Section 17.1 - Cryptographic Fundamentals.
Control System Classifications(s): All Classifications; Compliance: Must [CID:4102]
Agencies MUST ensure that processes for transferring media containing classified information meets the minimum physical transfer requirements as specified in the PSR.
Control System Classifications(s): All Classifications; Compliance: Should [CID:4103]
Agencies SHOULD encrypt data stored on media with at least an Approved Cryptographic Algorithm (See Section 17.2 – Approved Cryptographic Algorithms) if it is to be transferred to another area or location.
Using media for data transfers
Rationale
Agencies transferring data between systems of different security domains or classifications are strongly encouraged to use media such as write-once CDs and DVDs. This will limit opportunity for information from the higher classified systems to be accidently transferred to lower classified systems. This procedure will also make each transfer a single, auditable event.
Control System Classifications(s): All Classifications; Compliance: Should [CID:4111]
Data transfers between systems of different classification SHOULD be logged in an auditable log or register.
Control System Classifications(s): All Classifications; Compliance: Should Not [CID:4114]
Agencies transferring data manually between two systems of different security domains or classifications SHOULD NOT use rewriteable media.
Media in secure areas
Rationale
Certain types of media including USB, FireWire and eSATA capable devices MUST be disabled or explicitly approved as an exception by the Accreditation Authority for a TOP SECRET environment (the GCSB). This provides an additional level of system user awareness and security.
Rationale
This practice should be used in addition to device access control software on workstations in case system users are unaware of, or choose to ignore, security requirements for media.
Control System Classifications(s): Top Secret; Compliance: Must Not [CID:4121]
Agencies MUST NOT permit any media that uses external interface connections within a TOP SECRET area without prior written approval from the Accreditation Authority.
Objective
Media and IT Equipment that is to be redeployed or is no longer required is sanitised.
Context
Scope
This section covers information relating to sanitising media and IT Equipment. Further information relating to sanitising IT equipment can be found in Section 12.6 - Product Sanitisation and Disposal.
Definition
Sanitisation is defined as the process of removal of data and information from the storage device such that data recovery using any known technique or analysis is prevented or made unfeasible. The process includes the removal of all useful data from the storage device, including metadata, as well as the removal of all labels, markings, classifications and activity logs. Methods vary depending upon the nature, technology used and construction of the storage device or equipment and may include degaussing, incineration, shredding, grinding, knurling or embossing and chemical immersion.
Sanitising media and IT Equipment
The process of sanitisation does not automatically change the classification of the media or IT Equipment, nor does sanitisation necessarily involve the destruction of media or IT Equipment.
Product selection
Agencies are permitted to use non-evaluated products to sanitise media and IT Equipment. However, the product will still need to meet the specifications and achieve the requirements for sanitising media and IT Equipment as outlined in this section.
Hybrid hard drives, Solid State Drives and Flash Memory Devices
Hybrid hard drives, solid state drives and flash memory devices are difficult or impossible to sanitise effectively. In most cases safe disposal will require destruction, this includes any equipment with integrated memory capability. The sanitisation and post sanitisation treatment requirements for redeployment of such devices should be carefully observed.
New Zealand Eyes Only (NZEO) Materials
NZEO endorsed material requires additional protection at every level of classification. In general terms, media and IT Equipment containing NZEO material should be sanitised and redeployed or sanitised and destroyed in accordance with the procedures in this section. Media and IT Equipment that has contained NZEO material must not be disposed of to e-recyclers or sold to any third party.
References
|
Reference |
Title |
Publisher | Source |
|
Data Remanence in Semiconductor Devices |
Peter Gutmann IBM T.J.Watson Research Center |
http://www.cypherpunks.to/~peter/usenix01.pdf | |
|
RAM testing tool memtest86+ |
https://www.memtest.org/ | ||
|
MemtestG80 and MemtestCL: Memory Testers for CUDA- and OpenCL-enabled GPUs |
Simbios project funded by the National Institutes of Health |
https://simtk.org/home/memtest | |
|
HDDerase Capable of calling the ATA secure erase command for non-volatile magnetic hard disks. It is also capable of resetting host protected area and device configuration overlay table information on the media. |
A freeware tool developed by the Center for Magnetic Recording Research at the University of California San Diego. |
https://cmrr.ucsd.edu/resources/secure-erase.html?_ga=2.231749531.545206853.1522881172-221519987.1522881172 | |
|
AISEP Evaluated Products List (EPL) |
Australasian Information Security Evaluation Program |
https://www.cyber.gov.au/acsc/view-all-content/epl-products | |
|
ATA Secure Erase |
ATA ANSI specifications |
https://www.ansi.org/ | |
| Secure sanitisation of storage media |
NCSC, UK |
https://www.ncsc.gov.uk/guidance/secure-sanitisation-storage-media | |
|
Reliably Erasing Data From Flash-Based Solid State Drives |
Wei, Grupp, Spada and Swanson Department of Computer Science and Engineering, University of California, San Diego |
https://www.usenix.org/legacy/event/fast11/tech/full_papers/Wei.pdf [PDF, 1.96 MB] | |
|
The 2012 Analysis of Information Remaining on Computer Hard Disks Offered for Sale on the Second Hand Market in the UAE |
Edith Cowan University Research Online. Australian Digital Forensics Conference |
https://ro.ecu.edu.au/cgi/viewcontent.cgi?article=1110&context=adf | |
|
2010 Zombie Hard disks - Data from the Living Dead |
Edith Cowan University Research Online. Australian Digital Forensics Conference |
https://ro.ecu.edu.au/cgi/viewcontent.cgi?article=1085&context=adf | |
|
The 2009 Analysis of Information Remaining on Disks Offered for Sale on the Second Hand Market |
Edith Cowan University Research Online. Australian Digital Forensics Conference |
https://ro.ecu.edu.au/cgi/viewcontent.cgi?article=1079&context=adf | |
|
NSA/CSS Storage Device Declassification Manual December 2007 |
NSA | https://www.nsa.gov/portals/75/documents/resources/everyone/Media-destruction/storage-device-declassification-manual.pdf [PDF, 157 KB] |
Rationale & Controls
Sanitisation procedures
Rationale
Sanitising media and IT Equipment prior to reuse or redeployment in a different environment ensures that classified information is not inadvertently accessed by an unauthorised individual or inadequately protected.
Rationale
Using approved sanitisation methods provides a high level of assurance that no remnant data is on the media and IT Equipment.
Rationale
The procedures used in the NZISM are designed not only to prevent common attacks that are currently feasible, but also to protect from threats that could emerge in the future.
Rationale
When sanitising media, it is necessary to read back the contents of the media to verify that the overwrite process completed successfully.
Rationale
If the sanitising process cannot be successfully completed, destruction will be necessary.
Rationale
It is important to note that "factory reset" or similar terms do not constitute sanitisation of media.
Control System Classifications(s): All Classifications; Compliance: Must [CID:4169]
Agencies MUST document conditions and procedures for the sanitisation of media and IT Equipment.
Media that cannot be sanitised
Rationale
Some types of media cannot be sanitised and therefore MUST be destroyed. It is not possible to use these types of media while maintaining a high level of assurance that no previous data can be recovered.
Control System Classifications(s): All Classifications; Compliance: Must [CID:4176]
Agencies MUST destroy the following media types prior to disposal, as they cannot be effectively sanitised:
- microfiche;
- microfilm;
- optical discs;
- printer ribbons and the impact surface facing the platen;
- programmable read-only memory (PROM, EPROM, EEPROM);
- flash memory and solid state or hybrid data storage devices;
- read-only memory; and
- faulty magnetic media that cannot be successfully sanitised.
Volatile media sanitisation
Rationale
The following guidance applies in cases where media is to be redeployed.
When sanitising volatile media, the specified time to wait following removal of power is based on applying a safety factor to research on recovering the contents of volatile media.
Control System Classifications(s): All Classifications; Compliance: Must [CID:4181]
Agencies MUST sanitise volatile media by:
- overwriting all locations of the media with an arbitrary pattern;
- followed by a read back for verification; and
- removing power from the media for at least 10 minutes.
Treatment of volatile media following sanitisation
Rationale
The following guidance applies in cases where media is to be redeployed.
There is published literature that supports the existence of short-term data remanence effects in volatile media. Data retention time is reported to range from minutes (at normal room temperatures) to hours (in extreme cold), depending on the temperature of the volatile media. Further, published literature has shown that some volatile media can suffer from long-term data remanence effects resulting from physical changes to the media due to continuous storage of static data for an extended period of time. It is for these reasons that TOP SECRET volatile media MUST always remain at this classification, even after sanitisation.
Control System Classifications(s): All Classifications; Compliance: Must [CID:4184]
Following sanitisation, volatile media MUST be treated as indicated in the table below.
|
Pre-sanitisation classification / Endorsement |
Post-sanitisation classification / Endorsement |
|
New Zealand Eyes Only (NZEO) Endorsement |
NZEO |
|
TOP SECRET |
TOP SECRET |
|
SECRET |
SECRET |
| CONFIDENTIAL | UNCLASSIFIED |
|
RESTRICTED and all lower classifications |
UNCLASSIFIED |
Non-volatile magnetic media sanitisation
Rationale
The following guidance applies in cases where media is to be redeployed.
Both the host protected area and device configuration overlay table of non-volatile magnetic hard disks are normally not visible to the operating system or the computer’s BIOS. Hence any sanitisation of the readable sectors on the media will not overwrite these hidden sectors leaving any classified information contained in these locations untouched. Some sanitisation programs include the ability to reset devices to their default state removing any host protected areas or device configuration overlays. This allows the sanitisation program to see the entire contents of the media during the subsequent sanitisation process.
Rationale
Modern non-volatile magnetic hard disks automatically reallocate space for bad sectors at a hardware level. These bad sectors are maintained in what is known as the growth defects table or ‘g-list’. If classified information was stored in a sector that is subsequently added to the g-list, sanitising the media will not overwrite these non-addressable bad sectors, and remnant data will exist in these locations. Whilst these sectors may be considered bad by the device quite often this is due to the sectors no longer meeting expected performance norms for the device and not due to an inability to read/write to the sector.
Rationale
The ATA secure erase command is built into the firmware of post-2001 devices and is able to access sectors that have been added to the g-list. Modern non-volatile magnetic hard disks also contain a primary defects table or ‘p-list’. The p-list contains a list of bad sectors found during post-production processes. No information is ever stored in sectors on the p-list for a device as they are inaccessible before the media is used for the first time.
Control System Classifications(s): All Classifications; Compliance: Must [CID:4189]
Agencies MUST sanitise non-volatile magnetic media by:
- if pre-2001 or under 15GB: overwriting the media at least three times in its entirety with an arbitrary pattern followed by a read back for verification; or
- if post-2001 or over 15GB: overwriting the media at least once in its entirety with an arbitrary pattern followed by a read back for verification.
Control System Classifications(s): All Classifications; Compliance: Must [CID:4190]
Agencies MUST boot from separate media to the media being sanitised when undertaking sanitisation.
Control System Classifications(s): All Classifications; Compliance: Should [CID:4191]
Agencies SHOULD reset the host protected area and drive configuration overlay table of non-volatile magnetic hard disks prior to overwriting the media.
Control System Classifications(s): All Classifications; Compliance: Should [CID:4192]
Agencies SHOULD attempt to overwrite the growth defects table (g-list) on non-volatile magnetic hard disks.
Control System Classifications(s): All Classifications; Compliance: Should [CID:4193]
Agencies SHOULD use the ATA security erase command for sanitising non-volatile magnetic hard disks instead of using block overwriting software.
Treatment of non-volatile magnetic media following sanitisation
Rationale
The following guidance applies in cases where media is to be redeployed.
Highly classified non-volatile magnetic media cannot be sanitised below its original classification because of concerns with the sanitisation of the host protected area, device configuration overlay table and growth defects table.
Control System Classifications(s): All Classifications; Compliance: Must [CID:4200]
Following sanitisation, non-volatile magnetic media MUST be treated as indicated in the table below.
|
Pre-sanitisation classification |
Post-sanitisation classification |
|
New Zealand Eyes Only (NZEO) Endorsement |
NZEO |
|
TOP SECRET |
TOP SECRET |
|
SECRET |
SECRET |
| CONFIDENTIAL | UNCLASSIFIED |
|
RESTRICTED |
UNCLASSIFIED |
Non-volatile EPROM media sanitisation
Rationale
The following guidance applies in cases where media is to be redeployed.
When erasing non-volatile EPROM, the manufacturer’s specified ultraviolet erasure time is multiplied by a factor of three to provide an additional level of certainty in the process. Verification is provided by read-back.
Control System Classifications(s): All Classifications; Compliance: Must [CID:4205]
Agencies MUST sanitise non-volatile EPROM media by erasing as per the manufacturer’s specification, increasing the specified ultraviolet erasure time by a factor of three, then overwriting the media at least once in its entirety with a pseudo random pattern, followed by a read back for verification.
Non-volatile EEPROM media sanitisation
Rationale
The following guidance applies in cases where media is to be redeployed.
A single overwrite with a pseudo random pattern is considered good practice for sanitising non-volatile EEPROM media.
Control System Classifications(s): All Classifications; Compliance: Must [CID:4208]
Agencies MUST sanitise non-volatile EEPROM media by overwriting the media at least once in its entirety with a pseudo random pattern, followed by a read back for verification.
Treatment of non-volatile EPROM and EEPROM media following sanitisation
Rationale
The following guidance applies in cases where media is to be redeployed.
As little research has been conducted on the ability to recover data on non-volatile EPROM or EEPROM media after sanitisation, highly classified media retains its original classification.
Control System Classifications(s): All Classifications; Compliance: Must [CID:4212]
Following sanitisation, non-volatile EPROM and EEPROM media MUST be treated as indicated in the table below.
|
Pre-sanitisation classification |
Post-sanitisation classification |
|
New Zealand Eyes Only (NZEO) Endorsement |
NZEO |
|
TOP SECRET |
TOP SECRET |
| SECRET | SECRET |
| CONFIDENTIAL | UNCLASSIFIED |
| RESTRICTED | UNCLASSIFIED |
Non-volatile flash memory & FPGA media sanitisation
Rationale
The following guidance applies in cases where media is to be redeployed.
Wear levelling ensures that writes are distributed evenly across each memory block in flash memory. Where possible flash memory SHOULD be overwritten with a pseudo random pattern twice, rather than once, as this helps to ensure that all memory blocks are overwritten during sanitisation. Verification is provided by read-back.
Control System Classifications(s): All Classifications; Compliance: Must [CID:4215]
Agencies MUST sanitise non-volatile flash memory media by overwriting the media at least twice in its entirety with a pseudo random pattern, followed by a read back for verification.
Treatment of non-volatile flash memory & FPCA media following sanitisation
Rationale
The following guidance applies in cases where media is to be redeployed.
Owing to the use of wear levelling in flash memory, it is possible that not all physical memory locations are written to when attempting to overwrite the media. Classified information can therefore remain on the media. It is for these reasons that TOP SECRET, SECRET and CONFIDENTIAL flash memory media MUST always remain at their respective classification, even after sanitisation.
Rationale
Non-volatile flash memory may be redeployed within systems of the same classification only after all manufacturer's sanitation procedures have been followed. Destruction and Disposal are covered in sections 13.5 - Media and IT equipment destruction and 13.6 - Media and IT equipment Disposal respectively.
Control System Classifications(s): All Classifications; Compliance: Must [CID:4218]
Following sanitisation, non-volatile flash memory media MUST be treated as indicated in the table below.
|
Pre-sanitisation classification |
Post-sanitisation classification |
|
New Zealand Eyes Only (NZEO) Endorsement |
NZEO |
|
TOP SECRET |
TOP SECRET |
| SECRET | SECRET |
| CONFIDENTIAL | CONFIDENTIAL |
| RESTRICTED | UNCLASSIFIED |
Control System Classifications(s): All Classifications; Compliance: Must [CID:5426]
Where manufacturer sanitation procedures cannot be determined, items MUST be destroyed.
Sanitising solid state drives
Rationale
Solid state drives operate a Flash Translation Layer (FTL) to interface with the storage devices – usually NAND chips. Current sanitation techniques address the FTL, rather than destroying the underlying data. It is possible to bypass the FTL, thus accessing the underlying data. With current technology, there is no effective means of sanitising solid state drives.
Rationale
Solid state drives also use wear equalisation or levelling techniques which can leave data remnants.
Control System Classifications(s): All Classifications; Compliance: Must [CID:4222]
Solid state drives MUST be destroyed before disposal.
Control System Classifications(s): All Classifications; Compliance: Must [CID:4223]
Solid state drives MUST be sanitised using ATA Secure Erase sanitation software before redeployment.
Control System Classifications(s): Secret, Confidential, Top Secret; Compliance: Must Not [CID:4224]
Solid state drives MUST NOT be redeployed in a lower classification environment.
Hybrid Drives
Rationale
Hybrid drives combine solid state memory devices with magnetic disk technologies. As such they are subject to the same difficulties in effective sanitisation as solid state devices.
Control System Classifications(s): All Classifications; Compliance: Must [CID:4227]
Hybrid drives MUST be treated as solid state drives for sanitisation purposes.
Sanitising media and IT Equipment prior to reuse
Rationale
Sanitising media and IT Equipment prior to reuse at the same or higher classification assists with enforcing the need-to-know principle within the agency. This includes any material with an NZEO endorsement.
Control System Classifications(s): All Classifications; Compliance: Should [CID:4230]
Agencies SHOULD sanitise all media and IT Equipment prior to reuse at the same or higher classification.
Verifying sanitised media and IT Equipment
Rationale
Verifying the sanitisation of media and IT Equipment with a different product to the one conducting the sanitisation process provides an independent level of assurance that the sanitisation process was conducted correctly.
Control System Classifications(s): All Classifications; Compliance: Should [CID:4234]
Agencies SHOULD verify the sanitisation of media and IT Equipment using a different product from the one used to perform the initial sanitisation.
Objective
To ensure media and IT equipment that cannot be sanitised is safely destroyed before disposal in an environmentally responsible manner.
Context
Scope
This section covers information relating to the destruction of media and IT equipment. Further information relating to the destruction of IT equipment can be found in Section 12.6 - Product Sanitisation and Disposal.
Any IT, electrical or electronic equipment MUST be destroyed and disposed of in an environmentally safe and responsible manner. This reflects an increasing responsibility for improved equipment end-of-life treatment and environmentally responsible disposal solutions, while continuing to meet security and data protection requirements.
Evolution of electronic components and equipment
The capability of various types of electronic equipment to store data has increased significantly with technology advances such as solid-state drives (SSDs) and on-board memory devices. In turn these present a rich target of opportunity to, amongst others, cyber-criminals, unauthorised investigators, and foreign intelligence services. Data may include, for example, identity, account numbers, physical addresses, transactions, cryptographic keys, strategic, financial or other private documents, and classified information.
Where data from a discarded device is recovered, it may also result in a privacy or data breach - potentially incurring sanction from data regulators.
Electronic Waste (Waste Electrical and Electronic Equipment (WEEE))
Media and IT equipment can contain a number of elements such as arsenic, lead, mercury, barium, selenium and cadmium in their manufacture. These elements can be poisonous, carcinogenic or toxic in particulate or dust form. If allowed to accumulate in dumps or poorly managed recycling or disposal centres, they can create a serious health risk or environmental hazard.
Lead was traditionally used in solder on printed circuit boards, although it has been banned in many countries in the last decade. Lead oxide may still be found in cathode-ray tubes and older equipment. Lead is toxic to humans and medical research has raised concerns about the impact of low-level exposure on the development of the brain and central nervous system in children.
Other elements used in the manufacture of IT and electronic equipment may include flame retardants and plasticisers, and should be treated with caution.
Some flame-retardant materials used in computers can be toxic if released as dust into the atmosphere. Research has shown that they interfere with brain and skeletal development.
Phthalates are probably best known as plasticisers and are widely used in the electronics industry. One of the most widely used phthalates, DEHP, is classified by the EU as toxic to reproductive health. For example, in 1999 an EU-wide ban was imposed on the use of six phthalates in children's chewable toys.
Incinerators
There are many risks associated with the incineration of electronic waste. Up-to-date guidance is available on the Ministry for the Environment website (see reference table 13.5.21).
Incinerators discharge into the atmosphere and create emissions and ash residue. There is potential for contamination of air, soil and water through the release of pollutants such as hydrocarbons, heavy metals and dioxins.
There are two main by-products of incineration. Firstly, inert bottom ash which is primarily formed from inorganic elements, and secondly, flue gases. These facilities must include gas cleaning systems designed to contain pollutants and safely exhaust to the atmosphere. Properly designed, installed and operated facilities will be able to manage and safely dispose of the waste, particulate matter and contaminants produced by incineration.
It is essential that any incineration facility is properly rated, inspected and authorised or licenced to process WEEE. Any relevant national environmental legislation and regulation must also be complied with. In particular the Resource Management Act and the National Environmental Standards for Air Quality must be observed.
Some electrical and electronic waste materials cannot be safely incinerated. This includes:
- Alkaline batteries;
- Glass;
- Lithium batteries; and
- Mobile phones.
Destruction
While sanitisation of media and IT equipment can be highly effective in controlled conditions and when applied for specific purposes, it does not provide the high level of assurances on the irrecoverably of data when the media and equipment has left the control of the owner, agency or other organisation.
Destruction provides considerably higher levels of assurance to agencies where non-recoverability of any agency data is a consideration. In many cases destruction is essential, rather than sanitisation and disposal.
The GCSB approves destruction facilities (see also 13.6.11). It is important to note that such approval is specific, confined to the destruction process and DOES NOT endorse or approve the use of any sanitisation process, method or software.
New Zealand Eyes Only (NZEO) Materials
NZEO endorsed material requires additional protection at every level of classification.
In general terms, media and IT Equipment containing NZEO material should be sanitised and redeployed or sanitised and destroyed in accordance with the procedures in this section. Media and IT Equipment that has contained NZEO material must not be disposed of, to e-recyclers or sold to any third party.
References
Further references can be found at:
Rationale & Controls
Destruction procedures
Rationale
Documenting procedures for media and IT equipment destruction will ensure that destruction is carried out in an appropriate, consistent and responsible manner within the agency.
Control System Classifications(s): All Classifications; Compliance: Must [CID:4270]
Agencies MUST document procedures for the destruction of media and IT Equipment.
Media and IT Equipment destruction
Rationale
The destruction methods given are designed to ensure that recovery of data is impossible or impractical. Health and safety training and the use of safety equipment may be required with these methods.
Control System Classifications(s): All Classifications; Compliance: Must [CID:4276]
To destroy media and IT Equipment agencies MUST use at least one of the methods shown in the following table.
| Item |
Destruction methods |
|||||
|
Furnace/ Incinerator |
Hammer mill |
Disintegrator |
Grinder/ Sander |
Cutting |
Degausser |
|
| Magnetic floppy disks | Yes | Yes | Yes | No | Yes | Yes |
| Magnetic hard disks | Yes | Yes | Yes | Yes | No | Yes |
| Magnetic tapes | Yes | Yes | Yes | No | Yes | Yes |
| Optical disks | Yes | Yes | Yes | Yes | Yes | No |
| Electrostatic memory devices | Yes | Yes | Yes | Yes | No | No |
| Semi-conductor memory | Yes | Yes | Yes | No | No | No |
| Other Circuit Boards | Yes | Yes | Yes | No | No | No |
Destruction methods for media and IT equipment
Rationale
Where an agency does not perform its own destruction of media and IT equipment, an approved facility must be used. Agencies that do perform destruction of media and IT equipment must use equipment that complies with the NZISM.
Rationale
A variety of equipment for media and IT Equipment destruction exists. Evaluated products will provide assurance that the product will be effective. Approved products are discussed in Chapter 12 - Product Security.
Rationale
Where a product or service is not an evaluated product or is NOT listed in the PSR, agencies must consult the GCSB for advice.
Rationale
Equipment can be dismantled or pre-processed before disposal. Care MUST be taken to ensure safe handling of any potential poisonous, carcinogenic or toxic materials.
Rationale
Where incineration is the disposal method of choice, users must ensure the facility is properly rated for the incineration of electronic waste (WEEE) and the safe handling of any poisonous, carcinogenic and toxic materials produced in the incineration process. The facility must also be properly authorised or licenced to operate.
Control System Classifications(s): All Classifications; Compliance: Must [CID:4302]
Media and IT equipment destruction MUST be performed using approved destruction equipment, facilities and methods.
Control System Classifications(s): All Classifications; Compliance: Must [CID:4304]
Where agencies do not own their own destruction equipment, agencies MUST use an approved destruction facility for media and IT equipment destruction.
Control System Classifications(s): All Classifications; Compliance: Must [CID:7165]
Where a facility is NOT an approved facility, agencies MUST ensure any incineration equipment is rated for the destruction of electronic waste (WEEE) and the operator is properly authorised or licensed.
Control System Classifications(s): All Classifications; Compliance: Must [CID:7166]
Where a facility is NOT an approved facility, agencies MUST ensure processes are in place for the safe handling of electronic waste (WEEE), including any residual material from the destruction process.
Storage and handling of media and IT Equipment waste particles
Rationale
Following destruction, normal accounting and auditing procedures do not apply. As such, it is essential that when an item is recorded as being destroyed, destruction is assured.
Control System Classifications(s): All Classifications; Compliance: Must [CID:4343]
Agencies MUST, at minimum, store and handle the resulting waste for all methods, in accordance with the classification given in the table below.
|
Initial media or IT Equipment classification |
Screen aperture size particles can pass through |
|
|
Less than or equal to 3mm Treat as |
Less than or equal to 6mm Treat as |
|
| TOP SECRET |
UNCLASSIFIED |
RESTRICTED |
| SECRET |
UNCLASSIFIED |
RESTRICTED |
| CONFIDENTIAL |
UNCLASSIFIED |
RESTRICTED |
| RESTRICTED |
UNCLASSIFIED |
UNCLASSIFIED |
Particle size: measured in any direction, should not exceed stated measurement.
Degaussers
Rationale
Degaussers are effective ONLY on magnetic media or storage devices. Coercivity varies between media and IT Equipment types and between brands and models of the same type. Care is needed when determining the desired coercivity as a degausser of insufficient strength will not be effective. The National Security Agency/Central Security Service’s EPLD contains a list of common types of media and their associated coercivity ratings.
Rationale
Since 2006 perpendicular magnetic media have become available. Some degaussers are only capable of sanitising longitudinal magnetic media. As such, care needs to be taken to ensure that a suitable degausser is used when sanitising perpendicular magnetic media.
Rationale
Some degaussers will have product specific requirements. Agencies will need to comply with any directions provided by the GCSB to ensure that degaussers are being used in the correct manner to achieve an effective destruction outcome. Refer also to Chapter 12 - Product Security.
Control System Classifications(s): All Classifications; Compliance: Must [CID:4349]
Agencies MUST use a degausser of sufficient field strength for the coercivity of the media and IT Equipment.
Control System Classifications(s): All Classifications; Compliance: Must [CID:4350]
Agencies MUST use a degausser which has been evaluated as capable for the magnetic orientation (longitudinal or perpendicular) of the media.
Control System Classifications(s): All Classifications; Compliance: Must [CID:4352]
Agencies MUST comply with product specific directions provided by the manufacturers, along with any provided by the GCSB.
Supervision of destruction
Rationale
To ensure that classified media and IT Equipment is appropriately destroyed it will need to be supervised to the point of destruction and have its destruction overseen by at least one person cleared to the highest classification of the media being destroyed. To provide accountability and traceability, a destruction register is essential.
Control System Classifications(s): All Classifications; Compliance: Must [CID:4357]
Agencies MUST perform the destruction of media and IT Equipment under the supervision of at least one person cleared to the highest classification of the media or IT Equipment being destroyed.
Control System Classifications(s): All Classifications; Compliance: Must [CID:4358]
Personnel supervising the destruction of media or IT Equipment MUST:
- supervise the handling of the media or IT Equipment to the point of destruction; and
- ensure that the destruction is completed successfully.
Control System Classifications(s): All Classifications; Compliance: Should [CID:4359]
The Destruction Register SHOULD record:
- Destruction facility used;
- Destruction method used;
- Date of destruction;
- Operator and witnesses;
- Media and IT equipment classification; and
- Media and IT equipment type, characteristics and serial number.
Supervision of accountable material destruction
Rationale
As accountable material is more sensitive than standard classified media and IT equipment, it needs to be supervised by at least two personnel and have a destruction certificate signed by both personnel supervising the process. This includes any NZEO material.
Control System Classifications(s): All Classifications; Compliance: Must [CID:4363]
Agencies MUST perform the destruction of accountable material under the supervision of at least two personnel cleared to the highest classification of the media or IT Equipment being destroyed.
Control System Classifications(s): All Classifications; Compliance: Must [CID:4364]
Personnel supervising the destruction of accountable media and IT Equipment MUST:
- supervise the handling of the material to the point of destruction;
- ensure that the destruction is completed successfully;
- sign a destruction certificate; and
- complete the relevant entries in the destruction register.
Outsourcing media and IT Equipment destruction
Rationale
Agencies may wish to outsource media and IT Equipment destruction for efficiency and cost reasons.
Control System Classifications(s): Top Secret; Compliance: Must Not [CID:4367]
Agencies MUST NOT outsource the supervision and oversight of the destruction of TOP SECRET or NZEO media and IT equipment or other accountable material to a non-government entity or organisation.
Control System Classifications(s): All Classifications; Compliance: Must [CID:4368]
Agencies outsourcing the destruction of media and IT Equipment to a commercial facility MUST use an approved facility and comply with the procedures and instructions in this Chapter.
Transporting media and IT Equipment for offsite destruction
Rationale
Requirements on the safe handling and physical transfer of media and IT Equipment between agencies or to commercial facilities can be found in the PSR.
Control System Classifications(s): All Classifications; Compliance: Should [CID:4371]
Agencies SHOULD sanitise media and IT Equipment prior to transporting it to an offsite location for destruction.
Objective
Media and IT equipment is declassified and approved by the CISO, or delegate, for release before disposal into the public domain.
Context
Scope
This section covers information relating to the disposal of media and IT equipment. Further information relating to the disposal of IT equipment can be found in Section 12.6 - Product Sanitisation and Disposal.
NZEO endorsed material requires additional protection at every level of classification.
In general terms, media and IT equipment containing NZEO material should be sanitised and redeployed or sanitised and destroyed in accordance with the procedures in this section. Media and IT equipment that has contained NZEO material must not be disposed of, to e-recyclers or sold to any third party.
Note the discussion in section 13.4 - Media and IT equipment sanitisation, on the challenges and difficulties in effectively sanitising media of all types.
Rationale & Controls
Declassification prior to disposal
Rationale
Prior to its disposal, media and IT equipment needs to be declassified to ensure that classified information is not accidentally released into the public domain.
Control System Classifications(s): All Classifications; Compliance: Must [CID:4385]
Agencies MUST declassify all media and IT equipment prior to disposing of it into the public domain.
Control System Classifications(s): All Classifications; Compliance: Must [CID:4386]
Media and IT equipment that cannot be effectively sanitised or declassified MUST be destroyed and not released into the public domain.
Disposal procedures
Rationale
The following diagram illustrates the mandated disposal process. Note declassification describes the entire process, including any reclassifications, approvals and documentation, before media and media waste can be released into the public domain.
Control System Classifications(s): All Classifications; Compliance: Must [CID:4389]
Agencies MUST document procedures for the disposal of media and IT equipment.

Declassifying media
Rationale
The process of reclassifying, sanitising or destroying media does not provide sufficient assurance for media to be declassified and released into the public domain. In order to declassify media, formal administrative approval is required before releasing the media or waste into the public domain.
Control System Classifications(s): All Classifications; Compliance: Must [CID:4392]
Agencies declassifying media MUST ensure that:
- the reclassification of all classified information on the media has been approved by the originator, or the media has been appropriately sanitised or destroyed; and
- formal approval is granted before the media is released into the public domain.
Disposal of media
Rationale
Disposing of media in a manner that does not draw undue attention ensures that media that was previously classified is not subjected to additional scrutiny over that of regular waste. This can include the removal of labels, markings and serial numbers.
Control System Classifications(s): All Classifications; Compliance: Must [CID:4395]
Agencies MUST dispose of media in a manner that does not draw undue attention to its previous classification.
New Zealand Eyes Only (NZEO) Materials
Rationale
NZEO endorsed material requires additional protection at every level of classification and creates a special case in the destruction and disposal process.
Control System Classifications(s): All Classifications; Compliance: Must [CID:4398]
Media and IT equipment that has contained NZEO material MUST be sanitised and redeployed or sanitised and destroyed in accordance with the procedures in this chapter.
Control System Classifications(s): All Classifications; Compliance: Must [CID:4399]
For disposal of all NZEO endorsed materials, an approved destruction facility MUST be used.
Control System Classifications(s): All Classifications; Compliance: Must Not [CID:4400]
Media and IT equipment that has contained NZEO material MUST NOT be disposed of via e-recyclers or sold to any third party.
Approved Secure Destruction Facilities
Rationale
An approved secure destruction facility may be agency-owned or a commercial facility.
Rationale
A number of regulatory and legislative requirements including those relating to health, safety, environmental protection, hazardous materials handling disposal and export, will have to be met by any such facility.
Rationale
It may not be economically viable for individual agencies to own and maintain such facilities. In such cases the use of a commercial facility may be the only practical alternative.
Rationale
To ensure secure destruction facilities have the capability, capacity and equipment to securely destroy media and IT equipment to the specifications detailed in the NZISM, a formal approval is required. An inspection of the facility and any necessary testing of the equipment will determine suitability for operation as a secure destruction facility. If the results of the inspection and testing are satisfactory, a formal approval is issued. Periodic re-inspections are conducted to ensure on-going compliance with the NZISM requirements.
Rationale
Commercial organisations may apply to the GCSB for approval as a secure destruction facility under the NZISM.
Rationale
The Director-General of the GCSB will issue such approvals if satisfied that the standards detailed in the NZISM have been satisfactorily been met and can be maintained.
Control System Classifications(s): All Classifications; Compliance: Must [CID:5711]
Where agencies establish their own disposal/destruction facilities, these facilities MUST be approved by the Director-General GCSB.
Use of Approved Secure Destruction Facilities
Rationale
Agencies may not have the facilities to securely dispose of media and IT equipment to the specifications detailed in the NZISM (Refer to 13.5.7 Media and IT Equipment Destruction and 13.5.9 Storage and handling of media waste particles). In these circumstances the use of an approved secure disposal or destruction facility (agency owned or a commercial facility) is permitted provided all other procedures in this Chapter are followed.
Rationale
The GCSB maintains a register of approved secure disposal/destruction facilities.
Rationale
In practical terms this requires tracking, supervision and oversight (witnessed) to the point where the disposal/destruction process is complete. Procedures are detailed in Section 13.5 - Media and IT Equipment Destruction.
Control System Classifications(s): All Classifications; Compliance: Must [CID:5716]
Agencies MUST use an approved secure disposal/destruction facility for the destruction of media and IT equipment.
14. Software security
Objective
Standard Operating Environments (SOE) are hardened in order to minimise attacks and compromise through known vulnerabilities and attack vectors.
Context
Scope
This section covers information on the hardening of software used on workstations and servers on systems within agency control.
Characterisation
Characterisation is a technique used to analyse and record a system’s configuration. It is important as it can be used as a baseline to verify the system’s integrity at a later date. It is also important that the baseline has high levels of integrity and assurance to avoid reinfecting systems or reintroducing compromises when restoring from baselines.
In virtual environments a baseline is usually a “snapshot” or image take at a point in time. If the image or snapshot is infected, then restoring from that image can result in further compromise. See also Section 22.2 – Virtualisation and 22.3 – Virtual Local Area Networks.
Methods of characterising files and directories include:
- performing a cryptographic checksum on the files/directories when they are known to be virus/contaminant free;
- documenting the name, type, size and attributes of legitimate files and directories, along with any changes to this information expected under normal operating conditions; or
- for a Windows system, taking a system difference snapshot.
References
Further references can be found at:
| Reference | Title | Publisher | Source |
|
ISO/IEC 27001:2013 |
A.12.4.1, Control of Operational Software |
ISO |
|
|
ISO/IEC 27001:2013 |
A.12.6.1, Control of Technical Vulnerabilities |
ISO |
|
|
Independent testing of different antivirus software and their effectiveness |
AV Comparatives |
PSR references
Relevant PSR requirements can be found at:
Rationale & Controls
Developing hardened SOEs
Rationale
Antivirus and anti-malware software, while an important defensive measure, can be defeated by malicious code that has yet to be identified by antivirus vendors. This can include targeted attacks, where a new virus is engineered or an existing one modified to defeat the signature-based detection schemes.
Rationale
The use of antivirus and anti-malware software, while adding value to the defence of workstations, cannot be relied solely upon to protect the workstation. As such agencies still need to deploy appropriately hardened SOEs to assist with the protection of workstations against a broader range of security risks.
Control System Classifications(s): All Classifications; Compliance: Should [CID:1149]
Agencies SHOULD develop a hardened SOE for workstations and servers, covering:
- removal of unneeded software and operating system components;
- removal or disabling of unneeded services, ports and BIOS settings;
- disabling of unused or undesired functionality in software and operating systems;
- implementation of access controls on relevant objects to limit system users and programs to the minimum access required;
- installation of antivirus and anti-malware software;
- installation of software-based firewalls limiting inbound and outbound network connections;
- configuration of either remote logging or the transfer of local event logs to a central server; and
- protection of audit and other logs through the use of a one way pipe to reduce likelihood of compromise key transaction records.
Maintaining hardened SOEs
Rationale
Whilst a SOE can be sufficiently hardened when it is deployed, its security will progressively degrade over time. Agencies can address the degradation of the security of a SOE by ensuring that patches are continually applied, system users are not able to disable or bypass security functionality and antivirus and other security software is appropriately maintained with the latest signatures and updates.
Rationale
End Point Agents monitor traffic and apply security policies on applications, storage interfaces and data in real-time. Administrators actively block or monitor and log policy breaches. The End Point Agent can also create forensic monitoring to facilitate incident investigation.
Rationale
End Point Agents can monitor user activity, such as the cut, copy, paste, print, print screen operations and copying data to external drives and other devices. The Agent can then apply policies to limit such activity.
Control System Classifications(s): All Classifications; Compliance: Must [CID:1158]
Agencies MUST ensure that for all servers and workstations:
- a technical specification is agreed for each platform with specified controls;
- a standard configuration created and updated for each operating system type and version;
- system users do not have the ability to install or disable software without approval; and
- installed software and operating system patching is up to date.
Control System Classifications(s): All Classifications; Compliance: Should [CID:1159]
Agencies SHOULD ensure that for all servers and workstations:
- malware detection heuristics are set to a high level;
- malware pattern signatures are checked for updates on at least a daily basis;
- malware pattern signatures are updated as soon as possible after vendors make them available;
- all disks and systems are regularly scanned for malicious code; and
- the use of End Point Agents is considered.
Default passwords and accounts
Rationale
Default passwords and accounts for operating systems are often exploited by attackers as they are well documented in product manuals and can be easily checked in an automated manner with little effort required.
Control System Classifications(s): Secret, Top Secret, Confidential; Compliance: Must [CID:1162]
Agencies MUST reduce potential vulnerabilities in their SOEs by:
- removing unused accounts;
- renaming or deleting default accounts; and
- replacing default passwords before or during the installation process.
Control System Classifications(s): All Classifications; Compliance: Should [CID:1163]
Agencies SHOULD reduce potential vulnerabilities in their SOEs by:
- removing unused accounts;
- renaming or deleting default accounts; and
- replacing default passwords, before or during the installation process.
Server separation
Rationale
Servers with a high security risk can include Web, email, file, Internet Protocol Telephony (IPT) servers, Mobile Device Manager (MDM) servers and gateway components. It is important to clearly identify all services and connections to design a complete and secure server separation architecture. Refer also to Chapter 19 – Gateway Security.
Control System Classifications(s): All Classifications; Compliance: Should [CID:1169]
Where servers with a high security risk have connectivity to unsecure public networks, agencies SHOULD:
- use appropriately designed and configured gateways;
- consider the use of cross-domain solutions;
- segment networks;
- maintain effective functional segregation between servers allowing them to operate independently;
- minimise communications between servers at both the network and file system level as appropriate; and
- limit system users and programs to the minimum access needed to perform their duties.
Characterisation
Rationale
There are known techniques for defeating basic characterisations, therefore other methods of intrusion detection are also needed, particularly in situations where it is impractical to use a trusted environment for the generation of the characterisation data. Characterisation is very useful in post-intrusion forensic investigations where an infected disk can be compared to stored characterisation data in order to determine what files have been changed or introduced.
Rationale
Characterisation is also directly related to business continuity and disaster recovery and is influenced by Business Impact Analyses and Risk Assessments. Grouping elements by business applications and setting priority and criticality of the elements to the business may assist in determining the most appropriate and useful characterisations.
Control System Classifications(s): All Classifications; Compliance: Should [CID:1185]
Agencies SHOULD:
- characterise all servers whose functions are critical to the agency, and those identified as being at a high security risk of compromise;
- store the characterisation information securely off the server in a manner that maintains integrity;
- update the characterisation information after every legitimate change to a system as part of the change control process;
- as part of the agency’s ongoing audit schedule, compare the stored characterisation information against current characterisation information to determine whether a compromise, or a legitimate but incorrectly completed system modification, has occurred;
- perform the characterisation from a trusted environment rather than the standard operating system wherever possible; and
- resolve any detected changes in accordance with the agency’s information security incident management procedures.
Control System Classifications(s): All Classifications; Compliance: Should [CID:1189]
Agencies SHOULD use an Approved Cryptographic Algorithm to perform cryptographic checksums for characterisation purposes.
Control System Classifications(s): All Classifications; Compliance: Should [CID:1190]
Agencies SHOULD consider characterisations in the context of a BCP or DRP and any related Business Impact Analyses and Risk Assessments.
Automated outbound connections by software
Rationale
Applications that include beaconing functionality include those that initiate a connection to the vendor site over the Internet and inbound remote management.
Control System Classifications(s): All Classifications; Compliance: Should [CID:1193]
Agencies SHOULD review all software applications to determine whether they attempt to establish any unauthorised or unplanned external connections.
Control System Classifications(s): All Classifications; Compliance: Should [CID:1194]
If automated outbound connection functionality is included, agencies SHOULD make a business decision to determine whether to permit or deny these connections, including an assessment of the security risks involved in doing so.
Control System Classifications(s): All Classifications; Compliance: Should [CID:1195]
If automated outbound connection functionality is included, agencies SHOULD consider the implementation of Data Loss Prevention (DLP) technologies.
Knowledge of software used on systems
Rationale
Information about installed software, that could be disclosed outside the agency, can include:
- user agent on Web requests disclosing the Web browser type;
- network and email client information in email headers; and
- email server software headers.
This information could provide a malicious entity with knowledge of how to tailor attacks to exploit vulnerabilities in the agency’s systems.
Control System Classifications(s): All Classifications; Compliance: Should [CID:1198]
Agencies SHOULD limit information that could be disclosed outside the agency about what software, and software versions are installed on their systems.
Objective
Only approved applications are used on agency controlled systems.
Context
Scope
This section covers information on the use of technical controls to restrict the specific applications that can be accessed by a user or group of users.
References
Further information on software restriction policies as implemented by Microsoft can be found at:
| Reference | Title | Publisher | Source |
| Using Software Restriction Policies to Protect Against Unauthorized Software | Microsoft | https://learn.microsoft.com/en-us/previous-versions/windows/it-pro/windows-xp/bb457006(v=technet.10)?redirectedfrom=MSDN | |
| APPLOCKER | Microsoft | https://docs.microsoft.com/en-nz/windows/security/threat-protection/applocker/applocker-overview | |
| SP 800-167 | NIST Special Publication 800-167 - Guide to Application Whitelisting | NIST | https://nvlpubs.nist.gov/nistpubs/SpecialPublications/NIST.SP.800-167.pdf [PDF, 622 KB] |
Rationale & Controls
Application allow listing
Rationale
Application access control can be an effective mechanism to prevent the successful compromise of an agency system resulting from the exploitation of a vulnerability in an application or the execution of malicious code.
Rationale
Defining a list of trusted executables, an allow list, is a practical and secure method of securing a system rather than relying on a list of bad executables, a deny list, to be prevented from running.
Rationale
Application allow listing is considered only one part of a defence-in-depth strategy in order to prevent a successful attack, or to help mitigate consequences arising from an attack.
Control System Classifications(s): All Classifications; Compliance: Should [CID:1234]
Agencies SHOULD implement application allow listing as part of the SOE for workstations, servers and any other network device.
System user permissions
Rationale
An average system user requires access to only a few applications, or groups of applications, in order to conduct their work. Restricting the system user’s permissions to execute code to this limited set of applications reduces the attack surface of the system.
Control System Classifications(s): All Classifications; Compliance: Must [CID:1242]
Agencies MUST ensure that a system user cannot disable the application allow listing mechanism.
Control System Classifications(s): All Classifications; Compliance: Should [CID:1246]
Agencies SHOULD prevent a system user from running arbitrary executables.
Control System Classifications(s): All Classifications; Compliance: Should [CID:896]
Agencies SHOULD restrict a system user’s rights in order to permit them to only execute a specific set of predefined executables as required for them to complete their duties.
Control System Classifications(s): All Classifications; Compliance: Should [CID:898]
Agencies SHOULD ensure that application allow listing does not replace the antivirus and anti-malware software within a system.
System administrator permissions
Rationale
Since the consequences of running malicious code as a privileged user are much more severe than an unprivileged user, an application allow list implementation should be strictly enforced for system administrators.
Control System Classifications(s): All Classifications; Compliance: Should [CID:907]
Agencies SHOULD ensure that system administrators are not automatically exempt from application allow list policy.
Application allow listing configuration
Rationale
A decision to execute a routine, application, or other programme should be made based on a validated cryptographic hash as it is more secure than a decision based on the executable’s signature, path or parent folder.
Rationale
In order for application allow listing to be effective an agency MUST initially gather information on necessary executables and applications in order to ensure that the implementation is fully effective.
Rationale
Different application allow listing controls, such as restricting execution based on cryptographic hash, filename, pathname or folder, have various advantages and disadvantages. Agencies need to be aware of this when implementing application allow listing.
Rationale
Application allow listing based on parent folder or executable path is futile if access control list permissions allow a system user to write to the folders or overwrite permitted executables.
Rationale
Executables may create multiple processes in the course of execution. These may be identified through examination of programme specifications, testing in a "sand-boxed" environment before development, and logs of any processes spawned or created.
Rationale
Spawned processes may behave in ways that can compromise system security, change security settings and modify access permissions. Clearly this can be undesirable behaviour.
Rationale
Adequate logging information can allow system administrators to further refine the application allow listing implementation and detect a pattern of deny decisions for a system user.
Rationale
An example of relevant information that could be included in logs for application allow listing implementations would be decisions to deny execution incorporating information that would present a reviewer with evidence of misuse.
Control System Classifications(s): All Classifications; Compliance: Should [CID:934]
Agencies SHOULD ensure that the default policy is to deny the execution of software.
Control System Classifications(s): All Classifications; Compliance: Should [CID:936]
Agencies SHOULD ensure that application allow listing is used in addition to a strong access control list model and the use of limited privilege accounts.
Control System Classifications(s): All Classifications; Compliance: Should [CID:940]
Agencies SHOULD plan and test application allow listing mechanisms and processes thoroughly prior to implementation.
Control System Classifications(s): All Classifications; Compliance: Should [CID:942]
Agencies SHOULD restrict the decision whether to run an executable based on the following, in the order of preference shown:
- validates cryptographic hash;
- executable absolute path;
- digital signature; and
- parent folder.
Control System Classifications(s): All Classifications; Compliance: Should [CID:945]
Agencies SHOULD restrict the process creation permissions of any executables which are permitted to run by the application allow listing controls.
Control System Classifications(s): All Classifications; Compliance: Should [CID:5529]
Agencies SHOULD validate executable behaviour, in particular process creation, permission changes and access control modifications through examination, testing, monitoring and restriction of the permissions.
Control System Classifications(s): All Classifications; Compliance: Should [CID:947]
Logs from the application allow listing implementation SHOULD include all relevant information.
Objective
Access to Web content is implemented in a secure and accountable manner.
Context
Scope
This section covers information on Web browsers, plug-ins and active content including the development and implementation of appropriate use policies.
The requirements in this section apply equally to the Web accessed via the Internet as well as websites accessed on an agency intranet.
References
An example of open source software that manages allow lists for client-side JavaScript controls is available at:
| Reference | Title | Publisher | Source |
| NoScript Firefox extension | Inform Action |
Rationale & Controls
Web usage policy
Rationale
If agencies allow system users to access the Web they will need to define the extent of Web access that is granted. This can be achieved through the development, and awareness raising amongst system users, of a Web usage policy.
Control System Classifications(s): All Classifications; Compliance: Must [CID:1272]
Agencies MUST develop and implement a policy governing appropriate Web usage.
Web proxy
Rationale
Web proxies provide valuable information in determining if malicious code is performing regular interactions over Web traffic. Web proxies also provide usable information if system users are violating agency Web usage policies.
Control System Classifications(s): All Classifications; Compliance: Should [CID:1592]
Agencies SHOULD use a Web proxy for all Web browsing activities.
Control System Classifications(s): All Classifications; Compliance: Should [CID:1593]
An agency’s Web proxy SHOULD authenticate system users and provide logging that includes at least the following details about websites accessed:
- address (uniform resource locator);
- time/date;
- system user;
- internal IP address; and
- external IP address.
Control System Classifications(s): All Classifications; Compliance: Should Not [CID:1594]
Agencies SHOULD NOT permit downloading of executable files from external websites unless there is a demonstrable and approved business requirement.
Applications and plug-ins
Rationale
Web browsers can be configured to allow the automatic launching of downloaded files. This can occur with or without the system user’s knowledge thus making the workstation vulnerable to attack.
Control System Classifications(s): All Classifications; Compliance: Should [CID:1597]
Agencies SHOULD disable the automatic launching of files downloaded from external websites.
Inspection of TLS
Rationale
As TLS encrypted Web traffic travelling over HTTPS connections can deliver content without any filtering, agencies can reduce this security risk by using TLS inspection so that the Web traffic can be filtered.
Rationale
An alternative of using an allow list for HTTPS websites can allow websites that have a low security risk of delivering malicious code and have a high privacy requirement like Web banking, to continue to have end-to-end encryption.
Rationale
It is however, important to note that there are many recorded cases of websites generally considered to be a low security risk that have been compromised.
Control System Classifications(s): All Classifications; Compliance: Should [CID:1602]
Agencies permitting TLS through their gateways SHOULD implement:
- a solution that decrypts and inspects the TLS traffic as per content filtering requirements; or
- an allow list specifying the addresses (uniform resource locators) to which encrypted connections are permitted, with all other addresses blocked.
Legal advice on the Inspection of TLS traffic
Rationale
Encrypted TLS traffic may contain personal information. Agencies should seek legal advice on whether inspecting such traffic is in breach of the Privacy Act or other legislation. User policies should incorporate an explanation of the security drivers and acknowledgement from users on the policy contents and requirements. Refer to Chapter 9 – Personnel Security and Chapter 15 – Email Security.
Control System Classifications(s): All Classifications; Compliance: Should [CID:1605]
Agencies SHOULD seek legal advice regarding the inspection of encrypted TLS traffic by their gateways.
Allow listing / Deny listing websites
Rationale
Defining an allow list of permitted websites and blocking all unlisted websites limits one of the most common data delivery and exfiltration techniques used by malicious code. However, if agency personnel have a legitimate requirement to access a numerous and rapidly changing list of websites, agencies will need to consider the practicality and costs of such an implementation. In such cases deny listing is a limited but none-the-less effective measure.
Control System Classifications(s): All Classifications; Compliance: Should [CID:1609]
Agencies SHOULD implement allow listing for all HTTP traffic being communicated through their gateways.
Control System Classifications(s): All Classifications; Compliance: Should [CID:1608]
Agencies using an allow list on their gateways to specify the external addresses, to which encrypted connections are permitted, SHOULD specify allow list addresses by domain name or IP address.
Control System Classifications(s): All Classifications; Compliance: Should [CID:1610]
If agencies do not allow list websites they SHOULD deny list websites to prevent access to known malicious websites.
Control System Classifications(s): All Classifications; Compliance: Should [CID:1611]
Agencies deny listing websites SHOULD update the deny list on a frequent basis to ensure that it remains effective.
Client-side active content
Rationale
Software that runs on agency systems SHOULD be controlled by the agency. Active content delivered though websites should be constrained so that it cannot arbitrarily access system users’ files or deliver malicious code. Unfortunately the implementations of Web browsers regularly contain flaws that permit such activity.
Control System Classifications(s): All Classifications; Compliance: Should [CID:1614]
Agencies SHOULD block client-side active content, such as Java and ActiveX, which are assessed as having a limited business impact.
Control System Classifications(s): All Classifications; Compliance: Should [CID:1615]
Agencies SHOULD:
- use client-side controls that allow JavaScript on a per website basis; and
- add JavaScript functions used only for malicious purposes to the agency Web content filter or IDS/IPS.
Web content filter
Rationale
Using a Web proxy provides agencies with an opportunity to filter potentially harmful information to system users and their workstations.
Control System Classifications(s): All Classifications; Compliance: Should [CID:1618]
Agencies SHOULD use the Web proxy to filter content that is potentially harmful to system users and their workstations.
Website Passwords
Rationale
Some websites require the use of a userID and password as the authentication mechanism. The management of passwords on these websites is often insecure and there are numerous examples of compromises where tens of thousands, and sometimes millions of passwords are compromised in a single incident. Where the same password is used on multiple websites, an incident can potentially compromise the user’s account on every website using that password. It is important to treat these websites as insecure and manage passwords appropriately.
Control System Classifications(s): All Classifications; Compliance: Must Not [CID:1621]
Users MUST NOT use agency userID and login passwords as credentials for external websites.
Control System Classifications(s): All Classifications; Compliance: Should Not [CID:1622]
Users SHOULD NOT store web site authentication credentials (userID and password) on workstations, remote access devices (such as laptops) or BYO devices.
Control System Classifications(s): All Classifications; Compliance: Should Not [CID:1623]
Users SHOULD NOT use the same password for multiple websites.
Objective
Secure programming methods and testing are used for application development in order to minimise the number of coding errors and introduction of security vulnerabilities.
Context
Scope
This section covers information relating to the development, upgrade and maintenance of application software used on agency systems.
References
Additional information relating to software development is contained in:
| Reference | Title | Publisher | Source |
| ISO/IEC 27001:2013 | A.12.5, Security in Development and Support Processes | ISO | https://www.iso.org/standard/54534.html |
|
OWASP Secure Coding Practices - Quick Reference Guide |
OWASP | https://www.owasp.org/index.php/OWASP_Secure_Coding_Practices_-_Quick_Reference_Guide | |
|
Secure Code Review |
MITRE Corporation |
https://www.mitre.org/publications/systems-engineering-guide/enterprise-engineering/systems-engineering-for-mission-assurance/secure-code-review | |
|
Build Security In |
DHS – US-CERT |
||
|
Application Security - Application Security & Development A To Z |
US Defense Information Security Agency (DISA) |
http://iase.disa.mil/stigs/app-security/app-security/Pages/index.aspx |
|
|
Writing Secure Code - Michael Howard and David LeBlanc |
Microsoft Press |
ISBN Book 978-0-7356-1722-3 ISBN eBook 978-0-7356-9146-9 |
Rationale & Controls
Software development environments
Rationale
Recognised good practice segregates development, testing and production environments to limit the spread of malicious code and minimise the likelihood of faulty code being put into production.
Limiting access to development and testing environments will reduce the information that can be gained by an attacker.
Control System Classifications(s): All Classifications; Compliance: Should [CID:1635]
Agencies SHOULD ensure that software development environments are configured such that:
- there are at least three separate environments covering:
- development;
- testing; and
- production.
- information flow between the environments is strictly limited according to a defined and documented change policy, with access granted only to system users with a clear business requirement;
- new development and modifications only take place in the development environment; and
- write access to the authoritative source for the software (source libraries & production environment) is disabled.
Secure programming
Rationale
Designing software to use the lowest privilege level needed to achieve its task will limit the privileges an attacker could gain in the event they subvert the software security.
Rationale
Validating all inputs will ensure that the input is within expected ranges, reducing the chance that malicious or erroneous input causes unexpected results.
Control System Classifications(s): All Classifications; Compliance: Should [CID:1639]
Agencies SHOULD ensure that software developers use secure programming practices when writing code, including:
- designing software to use the lowest privilege level needed to achieve its task;
- denying access by default;
- checking return values of all system calls; and
- validating all inputs.
Software testing
Rationale
Software reviewing and testing will reduce the possibility of introducing vulnerabilities into a production environment.
Rationale
Using an independent party for software testing will limit any bias that can occur when a developer tests their own software.
Control System Classifications(s): All Classifications; Compliance: Should [CID:1643]
Software SHOULD be reviewed or tested for vulnerabilities before it is used in a production environment.
Control System Classifications(s): All Classifications; Compliance: Should [CID:1644]
Software SHOULD be reviewed or tested by an independent party as well as the developer.
Control System Classifications(s): All Classifications; Compliance: Should [CID:1645]
Software development SHOULD follow secure coding practices and agency development standards.
Objective
Security mechanisms are incorporated into all Web applications by design and implementation.
Context
Scope
This section covers the deployment of agency Web applications and websites.
Protecting Web servers
Even though Web servers may contain only information authorised for release into the public domain, there still remains a need to protect the integrity and availability of the information. As such, Web servers are to be treated in accordance with the requirements of the classification of the system they are connected to.
Web application components
Web application components at a high level consist of a Web server for presentation, a Web application for processing and a database for content storage. There can be more or fewer components, however in general there is a presentation layer, application layer and database layer.
References
Further information on Web application security is available from the Open Web Application Security Project at:
| Reference | Title | Publisher | Source |
|
The Open Web Application Security Project (OWASP) - Reference |
OWASP | ||
|
NZ Digital Government - Security and Privacy assurance |
DIA | https://www.digital.govt.nz/standards-and-guidance/governance/managing-online-channels/security-and-privacy-for-websites/designing-for-security-and-privacy/security-and-privacy-assurance/ | |
|
Web Design and Applications |
W3C |
||
|
Web Development – Patterns and Practices |
Microsoft |
Rationale & Controls
Agency website content
Rationale
Reviewing active content on agency Web servers will assist in identifying and mitigating information security issues.
Control System Classifications(s): All Classifications; Compliance: Should [CID:1661]
Agencies SHOULD review all active content on their Web servers for known information security issues.
Segregation of Web application components
Rationale
Web applications are typically very exposed services that provide complex interactions with system users. This greatly increases the security risk of being compromised. By segregating components, the impact of potential application flaws or attacks is limited.
Control System Classifications(s): All Classifications; Compliance: Should [CID:1664]
Agencies SHOULD minimise connectivity and access between each Web application component.
Web applications
Rationale
The Open Web Application Security Project guide provides a comprehensive resource to consult when developing Web applications.
Control System Classifications(s): All Classifications; Compliance: Should [CID:1667]
Agencies SHOULD follow the documentation provided in the Open Web Application Security Project guide to building secure Web applications and Web services.
15. Email security
Objective
Email messages have appropriate protective markings to facilitate the application of handling instructions.
Context
Scope
This section covers information on email policy and usage as it applies to content and protective markings. Information on email infrastructure is located in Section 15.2 - Email Infrastructure.
Automatically generated emails
The requirements for emails within this section equally apply to automatically and manually generated emails.
Exceptions for receiving unmarked email messages
Where an agency receives unmarked non-government emails as part of its business practice the application of protective markings can be automated.
References
Further references can be found at:
| Reference | Title | Publisher | Source |
|
SP 800-45 |
NIST publication SP 800-45 v2, Guidelines on Electronic Mail Security |
NIST |
https://csrc.nist.gov/publications/detail/sp/800-45/version-2/final |
|
Detecting socially engineered emails August 2012 |
ASD |
PSR references
Relevant PSR requirements can be found at:
| Reference | Title | Source |
|
PSR Mandatory Requirements |
GOV2, GOV3, GOV4, INFOSEC1, INFOSEC2, INFOSEC3, INFOSEC4, PHYSEC1 and PHYSEC2 |
Home | Protective Security Requirements Security governance (GOV) | Protective Security Requirements Information security (INFOSEC) | Protective Security Requirements Physical security (PHYSEC) | Protective Security Requirements/ |
|
PSR content protocols |
Management protocol for information security Management protocol for physical security |
Management protocol for information security | Protective Security Requirements Management protocol for physical security | Protective Security Requirements |
|
PSR requirements sections |
Handling requirements for protectively marked information and equipment Build security awareness |
Classification system | Protective Security Requirements Building security awareness | Protective Security Requirements |
Rationale & Controls
Email usage policy
Rationale
There are many security risks associated with the unsecure nature of email that are often overlooked. Documenting them will inform information owners about these security risks and how they might affect business operations.
Control System Classifications(s): All Classifications; Compliance: Must [CID:1684]
Agencies MUST develop and implement a policy governing the use of email.
Email distribution
Rationale
Often the membership, clearance level and nationality of members of email distribution lists is unknown. As such, personnel sending sensitive emails with NZEO or other nationality releasability marked information could be accidentally causing an information security incident by sending such information to distribution lists.
Control System Classifications(s): All Classifications; Compliance: Must [CID:1687]
Agencies MUST ensure that emails containing NZEO or other nationality releasability marked information are sent only to named recipients.
Control System Classifications(s): All Classifications; Compliance: Must Not [CID:1688]
Agencies MUST NOT transmit emails or other documents, containing NZEO or other nationality releasability marks, to groups or distribution lists unless the nationality of all members of the distribution lists can be confirmed.
Protective marking standard
Rationale
Applying markings that reflect the protective requirements of an email informs the recipient on how to appropriately handle the email and any related documents.
Control System Classifications(s): All Classifications; Compliance: Should [CID:1691]
Agencies SHOULD comply with the national classification system for the application of protective markings.
Marking tools
Rationale
Requiring system user intervention in the marking of system user-generated emails assures a conscious decision by the system user, lessening the chance of incorrectly marked emails.
Rationale
Limiting the protective markings a system user is allowed to choose, to those for which the system is accredited lessens the chance that a system user inadvertently over-classifies an email and reminds them of the maximum classification of information that is permitted on the system.
Rationale
Gateway filters usually check only the most recent protective marking. Care MUST be taken when changing protective markings to a classification lower than that of the original email as this can result in emails being forwarded to systems or individuals NOT authorised and cleared to receive them. The instructions in the classification system on changing classifications MUST be observed to avoid a security breach.
Control System Classifications(s): All Classifications; Compliance: Must Not [CID:1696]
Agencies MUST NOT allow system users to select protective markings that the system has not been accredited to process, store or communicate.
Control System Classifications(s): All Classifications; Compliance: Should Not [CID:1697]
Agencies SHOULD NOT allow a protective marking to be inserted into system user generated emails without their intervention.
Control System Classifications(s): All Classifications; Compliance: Should Not [CID:1698]
Agencies SHOULD NOT permit system users replying to or forwarding an email to select a protective marking that indicates that the classification of the email is lower than a previous classification used for the email.
Marking classified and unclassified emails
Rationale
As with paper-based information, all electronic-based information should be marked with an appropriate protective marking in accordance with the classification system. This ensures that appropriate security measures are applied to the information and also assists in preventing the inadvertent release of information into the public domain.
Rationale
When a protective marking is applied to an email it is important that it reflects the highest classification in the body of the email and any attachments within the email.
Control System Classifications(s): All Classifications; Compliance: Must [CID:1702]
All classified and unclassified emails MUST have a protective marking.
Control System Classifications(s): All Classifications; Compliance: Must [CID:1703]
Email protective markings MUST accurately reflect the highest classification of all elements in an email, including any attachments.
Control System Classifications(s): All Classifications; Compliance: Should [CID:1704]
Agencies SHOULD include protective markings in the email subject line or header to facilitate early identification of the classification.
Emails from outside the government
Rationale
If an email is received from outside government the system user has an obligation to determine the appropriate protective measures for the email if it is to be responded to, forwarded or printed.
Control System Classifications(s): All Classifications; Compliance: Must [CID:1707]
Where an unmarked email has originated outside the government, the agency MUST assess the information and determine how it is to be handled in accordance with the classification system.
Marking personal emails
Rationale
Applying protective markings to personal emails may create system overheads and will be misleading.
Rationale
Personal emails can be marked as “PERSONAL” or “UNOFFICIAL” to avoid confusion with Official or Classified information.
Control System Classifications(s): All Classifications; Compliance: Should Not [CID:1711]
Where an email is of a personal nature and does not contain government information, protective markings SHOULD NOT be used.
Receiving unmarked emails
Rationale
If an email is received from a New Zealand or overseas government agency without a protective marking the system user has an obligation to contact the originator to seek clarification on the appropriate protection measures for the email or follow established protocols and policy for protective markings.
Control System Classifications(s): All Classifications; Compliance: Should [CID:1714]
Where an unmarked email has originated from a New Zealand or overseas government agency, personnel SHOULD contact the originator to determine how it is to be handled.
Receiving emails with unknown protective markings
Rationale
If an email is received with a protective marking that the system user is not familiar with they have an obligation to contact the originator to seek clarification on the protective marking and the appropriate protection measures for the email.
Control System Classifications(s): All Classifications; Compliance: Should [CID:1717]
Where an email is received with an unknown protective marking from a New Zealand or overseas government agency, personnel SHOULD contact the originator to determine appropriate protection measures.
Printing
Rationale
The PSR requires that paper-based information have the classification of the information placed at the top and bottom of each piece of paper, in CAPITALS and appearing as the first and last item on each page.
Control System Classifications(s): All Classifications; Compliance: Should [CID:1720]
Agencies SHOULD configure systems so that the protective markings appear at the top and bottom of every page when the email is printed, in CAPITALS and appearing as the first and last item on each page.
Active Web addresses within emails
Rationale
Spoofed emails often contain an active Web address directing personnel to a malicious website to either elicit information or infect their workstation with malicious code. In order to reduce the success rate of such attacks agencies can choose to educate their personnel to neither send emails with active Web addresses or to click on Web addresses in emails that they receive.
Control System Classifications(s): All Classifications; Compliance: Should Not [CID:1723]
Personnel SHOULD NOT send emails that contain active Web addresses or click on active Web addresses within emails they receive.
Awareness of email usage policies
Rationale
In order to protect information and systems, system users will need to be familiar with email usage policies.
Control System Classifications(s): All Classifications; Compliance: Must [CID:1726]
Agencies MUST make their system users aware of the agency’s email usage policies.
Monitoring email usage
Rationale
Agencies may choose to monitor compliance with aspects of email usage policies such as attempts to send prohibited file types or executables, attempts to send excessive sized attachments or attempts to send classified information without appropriate protective markings.
Control System Classifications(s): All Classifications; Compliance: Should [CID:1729]
Agencies SHOULD implement measures to monitor their personnel’s compliance with email usage policies.
Control System Classifications(s): All Classifications; Compliance: Should [CID:1730]
Agencies SHOULD enforce the use of approved government email systems such as SEEMAIL.
Public Web-based email services
Rationale
Using public Web-based email services may allow personnel to bypass security measures that agencies will have put in place to protect against malicious code or phishing attempts distributed via email. Web based email services may also by-pass agency context filtering mechanisms.
Control System Classifications(s): All Classifications; Compliance: Should Not [CID:1733]
Agencies SHOULD NOT allow personnel to use public Web-based email services, for processing, receiving or sending emails or attachments for official business.
Objective
Email infrastructure is hardened, email is secured, and protective marking of email messages is enforced.
Context
Scope
This section covers information on email infrastructure security, specifically email authentication and secure email transport. Information on using email applications can be found in Section 15.1 - Email Applications and Section 9.3 - Using the Internet.
Email is a critical tool for communication, and is commonly targeted by cyber-attacks. It is hard to protect because email is historically insecure and subject to social engineering. This section covers email authentication, secure email transport, and securing non-email sending domains.
Email authentication
Email authentication protects your email from impersonation attacks like spoofing and phishing; phishing and malware distribution attacks are common internet security threats. To avoid agency domains being used fraudulently (e.g. for spam or spear-phishing), the following should be implemented:
- Sender Policy Framework (SPF)
- DomainKeys Identified Mail (DKIM)
- Domain-based Message Authentication, Reporting & Conformance (DMARC) records
Implementation of these features will help other mail servers authenticate the email they receive from your domains. It is important to note that DMARC is designed to protect against direct domain spoofing only. DMARC does not eliminate the need for additional forms of protection and analysis. It does, however, provide a way for participating senders and receivers to coordinate protective activities and streamline security processes.
Domain-based Message Authentication, Reporting and Conformance (DMARC)
Vocabulary
The terms “none”, “reject” and “quarantine” are used to describe DMARC actions based on policy modes. In this usage:
- “none” means no action on the transmission or receipt of the email but continue to collect data and send reports;
- By default, email under a “reject” policy setting is not delivered. “Reject” either:
- refuses to accept non-compliant email, or
- initially accepts the non-compliant email but prevents an email reaching the user. The acceptance process can generate a Delivery Status Notification (block/“bounce”) or simply delete/drop the email (block/delete);
- “quarantine” prevents an email from reaching the user but safely storing it so it can be accessed if required (a potentially suspicious email and/or attachment subject to additional scrutiny). Quarantined items can be released following a review and release process.
What is DMARC
Domain-based Message Authentication, Reporting and Conformance (DMARC) is an email authentication policy and reporting protocol that:
- complements and unifies the existing validation checks performed by SPF and DKIM;
- checks the stated origin of inbound emails using a combination of Sender Policy Framework (SPF) and DomainKeys Identified Mail (DKIM);
- establishes a recipient email response for emails that fail the check;
- requests recipient email services to report email sources and origins;
- provides visibility over potentially illegitimate or fraudulent email.
DMARC builds on SPF and DKIM protocols, adding links to the author (“From:”) domain name, published policies for recipient handling of authentication failures, and reporting from receivers to senders, in order to improve and monitor protection of the recipient domain from fraudulent email.
Most email services will check your DMARC record and send aggregated reports including details of all email the service received from the agency, and its origin. This assists in identifying if an individual within the agency is sending email inappropriately or if the agency domain is being spoofed.
Background, Reference and Implementation Guidance Sources
The IETF published RFC 7489, “Domain-based Message Authentication, Reporting, and Conformance (DMARC)” 18 March 2015. This is the principal standards guidance on the implementation and use of DMARC. Further guidance is available from The Global Cyber Alliance (GCA) - see References below.
Using DMARC
The combination of DMARC, SPF, and DKIM records in DNS automates the ability of email service providers to confirm which servers should be legitimately sending email from the agency’s domain, and what action to take with mail received from any other domains.
As a pre-requisite for implementing DMARC, agencies must publish an SPF and a DKIM record in DNS. Agencies must also ensure that emails sent by the agency (including from third party services sending on behalf of the agency) have a DKIM signature that matches the signature in the DKIM record.
Agencies can choose to quarantine or reject messages that fail checks. More specifically:
- Sender Policy Framework (SPF) is used to specify legitimate locations of servers which can send email for your domain;
- DomainKeys Identified Mail (DKIM) isn't supported by all mail servers, but if it is, it can be used to cryptographically sign outgoing mail sent by your servers to give email service providers further confidence that it's legitimate;
- DMARC is used to inform email service providers what action they should take if SPF or DKIM (or both) validation fails;
- One important aspect of DMARC is the action you ask email service providers to take when SPF or DKIM validation fails:
- a policy of p=none means that they should allow non-compliant emails to be delivered but report the failure to the agency;
- a policy of p=quarantine requests that they mark the email as spam;
- a policy of p=reject requests the email service provider to refuse to deliver the email.
A text record published in DNS is used to notify other organisations of the use of DMARC. The following demonstrates an example DMARC record:
- v=DMARC1;
- p=quarantine;
- rua=mailto:dmarc@agency.govt.nz (where agency is the name of the respective agency).
This informs email recipients that:
- you have a DMARC policy (v=DMARC1)
- any messages that fail DMARC checks should be treated as spam (p=quarantine)
- they should send reports of email received back to you (rua=mailto:dmarc@agency.govt.nz)
It is not unusual to experience minor errors in syntax or other elements of DMARC configuration when first implementing DMARC. Some discussion on common problems, issues and solutions can be found on the DMARC website (see the References table below).
For domains expected to be used for email, it is not recommended to move directly to a full implementation of DMARC until there is certainty that the configuration and implementation are stable and operating as intended. The following implementation outline is recommended by the GCA and DMARC organisations (see 15.2.19 References):
- Deploy DKIM & SPF;
- Ensure mailers are correctly aligning the appropriate identifiers;
- Publish a DMARC record with the “none” flag set for the policies, which requests data reports;
- Analyse the data and modify mail streams as appropriate; and
- Modify DMARC policy flags from “none” to “quarantine” to “reject” as experience dictates.
Securing non-email sending domains
Threat actors may attempt to spoof a domain that is not intended to send or receive email. Operators of domains that do not send mail can publish Sender Policy Framework (SPF) "-all" policies to make an explicit declaration that the domains send no mail. The following DNS entries create blank SPF and DKIM entries effectively forcing every email sent (spoofed) from a non-mail-enabled domain to fail all checks, giving the highest possible chance of these emails not reaching their intended destination.
- SPF “v=spf1 -all”
- DKIM “v=DKIM1; p=”
- DMARC “V=DMARC1;p=reject;sp=reject;adkim-s;aspf=s;rua=mailto:<your dmarc report RUA email address>;”
DMARC Reporting
DMARC reporting provides information to assist an agency’s IT system and email administrators. It can also provide an email asset inventory as well as providing data on spam, phishing and other email exploitation techniques.
DMARC can be configured to produce an aggregate report and a forensic report. In some cases agencies may also send reports to an external organisation such as a DMARC reporting service or a third-party IT service provider. Discretion should be used when providing such information to third parties in order to maintain security and privacy.
Secure email transport
Over time, several protocols have emerged to support the encryption of email traffic in transit. Secure email transport protects your email from person-in-the middle attacks like eavesdropping, manipulation, and cryptographic downgrade.
With parties that you contact regularly by email (eg, partner organisations), it is possible to configure connections so that TLS will always be used, and the certificates presented by both mail servers are authenticated, verifying the identities of both parties.
STARTTLS, Opportunistic TLS
Opportunistic TLS is configured on the sending server. STARTTLS (RFC 3207) is a protocol command that upgrades an insecure connection to a secure connection using TLS. Agencies must enable opportunistic TLS encryption.
Using MTA-STS
SMTP MTA Strict Transport Security (MTA-STS) is a standard that adds support for strict encryption without relying on DNSSEC (RFC 8461). With MTA-STS, you can specify that mail traffic sent to a domain is encrypted with a specific public encryption key. Agencies should enable MTA-STS.
The objectives of MTA-STS are to:
- make it harder for an attacker to intercept and redirect emails
- make sure that TLS encryption is always used,
- prevent attackers downgrading email encryption on emails to cleartext,
- provide visibility reports through the TLS reporting protocol.
To achieve this, MTA-STS works in the following ways:
- Your organisation can advertise the mail server hostname on a separate secure web page, which means an attacker cannot subvert your DNS entry (specifically your MX record, which is the record that indicates how an email should be routed using the Simple Mail Transfer Protocol).
- Your organisation can publish an ‘MTA-STS enforce policy’, which tells any server sending you emails to always send with TLS encryption, and to not allow connections to be downgraded. If there is a failure to establish a secure TLS connection, emails will not be delivered. Note that when your organisation sets up MTA-STS, you are securing inbound connections only.
MTA-STS is relatively simple to implement, but organisations must step through their implementation with care; if you switch on controls too quickly then inbound emails may not be delivered. To mitigate this risk, we always recommend using MTA-STS in ‘testing mode’ first, and to set up TLS-RPT (TLS Reporting) as a mechanism for getting feedback before you progress.
The goal ultimately is to work towards implementing an MTA-STS policy of ‘enforce’. When a sending email service detects you have an MTA-STS policy of ‘enforce’, they should only send email to your domain if the connection is secure. Note however, that whilst many major email providers have built support for MTA-STS, there is not yet complete support from all vendors. For those that don’t yet support it, emails will continue to be delivered in all cases.
While they achieve the same aim, DNS-based Authentication of Named Entities (DANE) and MTA-STS do not conflict and can be implemented in parallel. You can implement MTA-STS by deploying signed TLS certificates to a domain’s email and web servers, publishing an MTA-STS policy on the web server, and publishing MTA-STS records in DNS. Like DMARC, MTA-STS supports the delivery of aggregate reporting to system owners.
MTA-STS (Mail Transfer Agent – Strict Transport Security) is configured on the receiving server, forcing inbound email connections to use TLS if the sending server supports MTA-STS; there is no drop down to cleartext. If the sending server does not support MTA-STS the connection can use opportunistic TLS, or even send in the clear.
TLS reporting
Organisations should also enable TLS reporting when implementing MTA-STS (RFC 8460). By implementing TLS reporting, organisations will be able to see the performance of its domains, the success or failure rate, and the impact of the organisation’s MTA-STS and policies. This will give organisations important insight into which mail services it needs to configure to ensure no interruption in mail flow.
Secure cryptography
Historically, network traffic between mail servers was unencrypted, leaving it vulnerable to interception or modification in transit. Although it is possible to encrypt individual emails using protocols like PGP or S/MIME, this requires the sender and recipient to have the necessary trust infrastructure in place. Approved implementation of S/MIME and OpenPGP are discussed in Chapter 17, 17.6 Secure Multipurpose Internet Mail Extension, and 17.7 OpenPGP Message Format.
This is not likely to be possible for all the parties you communicate with. So, your email servers should be configured to support encryption of the communications channel that the email is sent over. This task is best handled by TLS. Agencies should use the current version of TLS, see [CID:2598]. When implementing MTA-STS, agencies should use TLS1.2 or above on email servers.
Implementation details
- Configure all your email servers to support TLS, regardless of whether they are accessible from the internet or private networks only.
- Ensure your email servers present a certificate with suitable cryptographic properties and that it is signed by a trusted Certificate Authority.
- Ensure your email servers prefer to use a good cryptographic profile, but that lesser cryptographic profiles are supported too. You should support the case where TLS is not used at all, if you want to be confident you can receive emails from any entity.
- Where possible, consider configuring your email service to force TLS between you and organisations you regularly communicate with.
References
Further information on email security is available from the following sources:
| Reference | Title | Publisher | Source |
| RFC 3207 | SMTP Service Extension for Secure SMTP over Transport Layer Security | IETF | RFC 3207 - SMTP Service Extension for Secure SMTP over Transport Layer Security (ietf.org) |
| RFC 4686 | Analysis of Threats Motivating DomainKeys Identified Mail (DKIM) | IETF | RFC 4686 - Analysis of Threats Motivating DomainKeys Identified Mail (DKIM) (ietf.org) |
| RFC 6376 | DomainKeys Identified Mail (DKIM) Signatures | IETF |
RFC 6376 - DomainKeys Identified Mail (DKIM) Signatures (ietf.org) |
| RFC 5617 | DomainKeys Identified Mail (DKIM) Author Domain Signing Practices (ADSP) | IETF |
RFC 5617 - DomainKeys Identified Mail (DKIM) Author Domain Signing Practices (ADSP) (ietf.org) |
| RFC 7817 | Updated Transport Layer Security (TLS) Server Identity Check Procedure for Email-Related Protocols | IETF | |
| RFC 7208 | Sender Policy Framework (SPF) for Authorizing Use of Domains in Email, Version 1 | IETF | |
| RFC 7489 | Domain-based Message Authentication, Reporting, and Conformance (DMARC) | IETF |
RFC 7489 - Domain-based Message Authentication, Reporting, and Conformance (DMARC) (ietf.org) |
| RFC 7960 | Interoperability Issues between Domain-based Message Authentication, Reporting, and Conformance (DMARC) and Indirect Email Flows | IETF | |
| RFC 8463 | A New Cryptographic Signature Method for DomainKeys Identified Mail (DKIM) | IETF |
RFC 8463 - A New Cryptographic Signature Method for DomainKeys Identified Mail (DKIM) (ietf.org) |
| NIST SP 800-45 Version 2 | Guidelines on Electronic Mail Security | NIST | SP 800-45 Version 2, Guidelines on Electronic Mail Security | CSRC (nist.gov) |
| NIST SP 800-177 Rev. 1 | Trustworthy Email | NIST | SP 800-177 Rev. 1, Trustworthy Email | CSRC (nist.gov) |
| Email Authentication Mechanisms: DMARC, SPF and DKIM | NIST | Email Authentication Mechanisms: DMARC, SPF and DKIM | NIST | |
| DMARC | DMARC | dmarc.org – Domain Message Authentication Reporting & Conformance | |
| Guidelines for Email | ASD | Guidelines for Email | Cyber.gov.au | |
| Enhance Email & Web Security | CISA | Enhance Email & Web Security | CISA | |
| Implementation guidance: email domain protection | CCCS | Implementation guidance: email domain protection (ITSP.40.065 v1.1) - Canadian Centre for Cyber Security | |
| Email security and anti-spoofing | NCSC-UK | Email security and anti-spoofing - NCSC.GOV.UK |
Rationale & Controls
Domain-based Message Authentication, Reporting and Conformance (DMARC)
Rationale
Phishing and malware distribution attacks are common internet security threats. To limit the possibility of agency domains being used fraudulently (e.g. for spam or spear-phishing), agencies should implement:
- A Sender Policy Framework (SPF);
- DomainKeys Identified Mail (DKIM); and
- Domain-based Message Authentication, Reporting & Conformance (DMARC) records.
Rationale
It is important to note that DMARC depends on the proper implementation of both SPF and DKIM. DMARC records are published in the DNS and provide guidance to the email receiver on actions to take when emails received do not conform to the published record.
Control System Classifications(s): All Classifications; Compliance: Must [CID:6019]
Before implementing DMARC agencies MUST:
- Create a DMARC policy;
- List all domains, in particular those used for the sending and/or receiving of email;
- Review the configuration of SPF and DKIM for all active domains and all published domains; and
- Establish one or more monitored inboxes to receive DMARC reports.
Control System Classifications(s): All Classifications; Compliance: Must [CID:6020]
Agencies MUST enable DMARC with a policy of p=reject for all email originating from or received by their domain(s). See 15.2.16 for a recommended approach where a domain is used for sending and/or receiving email and disruption would cause a business impact.
Control System Classifications(s): All Classifications; Compliance: Must [CID:7519]
Agencies MUST manage “received DMARC messages” in accordance with the agency’s published DMARC policy.
Control System Classifications(s): All Classifications; Compliance: Must [CID:6021]
Agencies MUST review DMARC reports on a regular basis and address any identified anomalies or security issues.
Control System Classifications(s): All Classifications; Compliance: Should [CID:7520]
Agencies SHOULD produce failure reports and aggregate reports according to the agency’s DMARC policies.
Filtering suspicious emails and attachments
Rationale
The intent of blocking specific types of emails is to reduce the likelihood of phishing emails and emails or attachments containing malicious code entering the agency’s networks.
Control System Classifications(s): All Classifications; Compliance: Should [CID:1745]
Agencies SHOULD configure the following gateway filters:
- inbound and outbound email, including any attachments, that contain:
- malicious code;
- content in conflict with the agency’s email policy;
- content that cannot be identified;
- deny listed or unauthorised filetypes; and
- encrypted content, when that content cannot be inspected for malicious code or authenticated as originating from a trusted source;
- emails addressed to internal-use only email aliases with source addresses located from outside the domain; and
- all emails arriving via an external connection where the source address uses an internal agency domain name.
Active web addresses (URL) embedded in emails
Rationale
Spoofed emails often contain an active (embedded) email address directing users to a malicious website in order to infect the workstation or agency systems with malicious code.
Rationale
An effective defence is to strip and replace active addresses and hyperlinks with text only versions.
Control System Classifications(s): All Classifications; Compliance: Should [CID:1749]
Email servers SHOULD be configured to strip active addresses and URL’s and replace them with text only versions.
Preventing unmarked or inappropriately marked emails
Rationale
Unmarked or inappropriately marked emails can be blocked at two points, the workstation or the email server. The email server is often the preferred location to block emails as it is a single location under the control of system administrators that can enforce the requirement for the entire network. In addition email servers can apply controls for emails generated by applications.
Rationale
Whilst blocking at the email server is considered the most appropriate control there is an advantage in also blocking at the workstation. This approach adds an extra layer of security and will also reduce the likelihood of a data spill occurring on the email server.
Rationale
For classified systems is it important to note that all emails containing classified information MUST be protectively marked. This requirement is outlined in Section 15.1 - Email Applications.
Control System Classifications(s): Top Secret, Confidential, Secret; Compliance: Must [CID:1754]
Agencies MUST prevent unmarked and inappropriately marked emails being sent to intended recipients by blocking the email at the email server, originating workstation or both.
Control System Classifications(s): Secret, Confidential, Top Secret; Compliance: Must [CID:1755]
Agencies MUST enforce protective marking of emails so that checking and filtering can take place.
Control System Classifications(s): All Classifications; Compliance: Should [CID:1756]
Agencies SHOULD enforce protective marking of emails so that checking and filtering can take place.
Blocking of outbound emails
Rationale
Blocking an outbound email with a valid protective marking or endorsement (e.g. NZEO) that indicates the email exceeds the classification of the communication path, stops data spills.
Rationale
Agencies may remove protective markings from emails destined for private citizens and businesses once they have been approved for release from the agency’s gateways.
Control System Classifications(s): All Classifications; Compliance: Must [CID:1760]
Agencies MUST configure systems to block any outbound emails with a protective marking or endorsement indicating that the content of the email exceeds the classification of the communication path.
Control System Classifications(s): All Classifications; Compliance: Should [CID:1761]
Agencies SHOULD configure systems to log every occurrence of a blocked email.
Blocking of inbound emails
Rationale
Blocking an inbound email with a valid protective marking that indicates the email or its attachment exceeds the classification the receiving system is accredited to process will prevent a data spill from occurring on the receiving system.
Control System Classifications(s): All Classifications; Compliance: Must [CID:1764]
Agencies MUST configure email systems to reject, log and report inbound emails with protective markings indicating that the content of the email exceeds the accreditation of the receiving system.
Control System Classifications(s): All Classifications; Compliance: Should [CID:1765]
Agencies SHOULD notify the intended recipient of any blocked emails.
Undeliverable messages
Rationale
Undeliverable or “bounce” emails are commonly sent by email servers to the original sender when the email cannot be delivered, often because the destination address is invalid. Because of the common spamming practice of spoofing sender addresses, this can result in a large amount of bounce emails being sent to an innocent third party. Sending bounces only to senders that can be verified via the Sender Policy Framework (SPF) or other trusted means avoids contributing to this problem and allows other government agencies and trusted parties to receive legitimate bounce messages. See also 15.2.15 - Sender Policy Framework.
Control System Classifications(s): All Classifications; Compliance: Should [CID:1768]
Agencies SHOULD only send notification of undeliverable, bounced, or blocked emails to senders that can be verified via SPF or other trusted means.
Automatic forwarding of emails
Rationale
Unsecured automatic forwarding of emails can pose a serious risk to the unauthorised disclosure of classified information, for example, a system user may set up a server-side rule to automatically forward all emails to a personal email account. This can result in classified emails being forwarded to the personal email account. This tactic may also be employed when an email account is compromised.
Control System Classifications(s): All Classifications; Compliance: Must [CID:1771]
Agencies MUST ensure that the requirements for blocking unmarked and outbound emails are also applied to automatically forwarded emails.
Open relay email servers
Rationale
An open relay email server (or open mail relay) is a server that is configured to allow anyone on the Internet to send emails through the server. Such configurations are highly undesirable as they allow spammers and worms to exploit this functionality to send emails through the server. Although no longer considered a significant vector for spam email, mail servers identified as an open relay will still be added to reputation based block lists.
Control System Classifications(s): All Classifications; Compliance: Must [CID:1774]
Agencies MUST disable open email relaying so that email servers will only relay messages destined for the agency’s domain(s) and those originating from authorised systems or users within that domain.
Email server maintenance activities
Rationale
Email servers perform a critical business function for many agencies; as such it is important that agencies perform regular email server auditing, security reviews and vulnerability analysis activities.
Control System Classifications(s): All Classifications; Compliance: Should [CID:1777]
Agencies SHOULD perform regular email server auditing, security reviews and vulnerability analysis activities.
Centralised email gateways
Rationale
Without a centralised email gateway it is exceptionally difficult to deploy Sender Policy Framework (SPF), DomainKeys Identified Mail (DKIM) and outbound email protective markings verification.
Attackers will almost invariably avoid using the primary email server when sending malicious emails. This is because the backup or alternative gateways are often poorly maintained with out-of-date deny lists and content filtering.
Control System Classifications(s): All Classifications; Compliance: Must [CID:1780]
Where an agency has system users that send email from outside the agency’s network, an authenticated and encrypted channel MUST be configured to allow email to be sent via the centralised email gateway.
Control System Classifications(s): All Classifications; Compliance: Should [CID:1781]
Agencies SHOULD route email through a centralised email gateway.
Control System Classifications(s): All Classifications; Compliance: Should [CID:1782]
Where backup or alternative email gateways are in place, additional email gateways SHOULD be maintained at the same standard as the primary email gateway.
Transport Layer Security (TLS)
Rationale
Email can be intercepted anywhere between the originating email server and the destination email server. Email transport between organisations and agencies is usually over the internet or other unsecured public infrastructure so it is important that email interception is carefully managed and suitable controls applied. One effective measure is to use TLS to encrypt the email traffic between email servers.
Rationale
Enabling TLS on the originating and accepting email server will defeat passive attacks on the network, with the exception of cryptanalysis against email traffic. TLS encryption between email servers will not interfere with email content filtering schemes. Email servers will remain compatible with other email servers as IETF’s RFC 3207 specifies the encryption as opportunistic
Control System Classifications(s): All Classifications; Compliance: Must [CID:1786]
Agencies MUST enable opportunistic TLS encryption as defined in IETF’s RFC 3207 on email servers that make incoming or outgoing email connections over public infrastructure.
Control System Classifications(s): All Classifications; Compliance: Should [CID:1787]
Agencies SHOULD implement TLS between email servers where significant volumes of classified information are passed via email to other agencies.
Mail transfer agent - strict transfer security
Rationale
Where government-to-business and government-to-citizen communications require a higher level of transport security, organisations should consider implementing SMTP MTA Strict Transport Security (“MTA-STS”). MTA-STS provides organisations with a mechanism to encrypt communications between SMTP servers via TLS, preventing Person-In-The-Middle (PITM) attacks during email delivery.
Rationale
Organisations should verify the following prior to deploying MTA-STS:
- internet-facing mail relays support SMTP over TLS version 1.2 or later,
- web server hosting the policy file supports TLS (HTTPS),
- internet-facing mail relays use a TLS certificate issued by a root certificate authority that is not expired and matches its domain name.
Control System Classifications(s): All Classifications; Compliance: Should [CID:7521]
Agencies SHOULD enable MTA-STS to prevent the unencrypted transfer of emails between complying servers.
Control System Classifications(s): All Classifications; Compliance: Must [CID:7522]
Agencies MUST use TLS 1.2 or above when implementing MTA-STS.
Control System Classifications(s): All Classifications; Compliance: Should [CID:7523]
Agencies SHOULD enable TLS reporting when implementing MTA-STS.
Sender Policy Framework (SPF)
Rationale
The Sender Policy Framework (SPF) is an open standard specifying a technical method to prevent sender address forgery.
An SPF-protected domain is less attractive to spammers and phishers because the forged e-mails are more likely to be caught in spam filters which check the SPF record. Because an SPF-protected domain is less attractive as a spoofed address, it is less likely to be deny listed by spam filters and so is less disruptive to email traffic.
Rationale
Having a proper Sender Policy Framework (SPF) record increases the chances people will get emails you send. Without one, your email has a greater chance of being marked as Spam.
Rationale
SPF and alternatives such as Sender ID aid in the detection of spoofed email server address domains. The SPF record specifies a list of IP addresses or domains that are allowed to send mail from a specific domain. If the email server that transmitted the email is not in the list, the verification fails (there are a number of different fail types available).
Control System Classifications(s): All Classifications; Compliance: Must [CID:1792]
Agencies MUST:
- specify mail servers using SPF or Sender ID; and
- mark, block or identify incoming emails that fail SPF checks for notification to the email recipient.
Control System Classifications(s): All Classifications; Compliance: Must [CID:1793]
Agencies MUST:
- use a fail SPF record when specifying email servers; and
- use SPF or Sender ID to verify the authenticity of incoming emails.
Control System Classifications(s): All Classifications; Compliance: Should [CID:1794]
Agencies SHOULD refer to the SPF recommendations in IETF’s RFC 7208.
DomainKeys Identified Mail (DKIM)
Rationale
DKIM enables a method of determining spoofed email content. The DKIM record specifies a public key that will sign the content of the message. If the signed digest in the email header doesn't match the signed content of the email the verification fails.
Control System Classifications(s): All Classifications; Compliance: Must [CID:1798]
Agencies MUST enable DKIM signing on all email originating from their domain.
Control System Classifications(s): All Classifications; Compliance: Must [CID:1797]
Agencies MUST use DKIM in conjunction with SPF.
Control System Classifications(s): All Classifications; Compliance: Should [CID:1799]
Agencies SHOULD verify DKIM signatures on emails received, taking into account that email distribution list software typically invalidates DKIM signatures.
Control System Classifications(s): All Classifications; Compliance: Should [CID:1800]
Where agencies operate email distribution list software used by external senders, agencies SHOULD configure the software so that it does not impair the validity of the sender’s DKIM signature.
16. Authentication and Access Controls
Objective
Access to information and systems is securely controlled and only provided to authorised entities, at all times.
Context
Scope
Identification and authentication requirements are implemented in order to provide a secure means of access to information and systems.
Background
The NZ Government Department of Internal Affairs (DIA) publishes a set of Identification Standards that work together to provide assurance that an organisation has the right information about the right entities and can use that to make access control decisions to ensure access is only provided to authorised entities.
Controls in these Identification Standards related to identification and authentication are provided to facilitate credential provider’s ability to manage credentials to a level that will reduce the introduction of systemic risk across the NZ Government. The controls are also broadly acceptable to relying parties that are managing access to NZ Government information and information systems.
Access Controls can be defined as any mechanism by which an individual, system, or application grants or revokes the right to access a location, system, data, or perform an action.
Although access controls remain fundamentally the same in any context, specific guidance and controls around virtualisation, cloud environments, microservices and containerisation are documented in Chapter 22 – Enterprise Systems Security and Chapter 23 – Public Cloud Security.
New Zealand Government Identification Standards
The New Zealand Government publishes four Identification Standards:
The first three standards are relevant to Relying Parties; all standards are relevant to Credential Providers.
Methods for user identification and authentication
Authentication is detailed in the Authentication Assurance Standard and is the process by which an entity is verified before access permissions are confirmed, and access is granted to the entity requesting authentication.
Authentication can be achieved by various means, including biometrics, cryptographic tokens, software tokens, passkeys, passphrases, passwords and smartcards.
NB: Where the NZISM refers to passwords it equally applies to passphrases.
Authentication mechanisms are invariably described in terms of factors of authentication as follows:
- Something the entity has – the possession factor.
- Something the entity knows – the knowledge factor.
- Something the entity is or does – the biometric factor.
These authentication mechanisms may not provide sufficient protection when used in isolation. Using two or more authentication mechanisms provides additional security and is strongly advised.
Methods for identification and authentication management
There are two distinct roles performed for identification management – a credential provider, and a relying party.
- Credential providers establish credentials that are used by relying parties to identify and authenticate users and systems. Entities expect these credentials to enable provision of service to the right systems.
- Relying parties provide the services that are being accessed by the authorised users (entities) and systems. Relying parties use an entities’ credentials to ensure the right authorisations are in place prior to access of data or systems.
NB: Entities (eg, a person or system) use credentials from the credential provider to gain a service from a relying party. The entity can either present their credentials to a service provider or use the credential provider to directly present the credentials to the relying party.
Authenticating across multiple sign-ons
Federation allows credential service providers to provide authentication and subscriber attributes to a number of separately administered relying parties. These relying parties may use more than one credential service provider.
Definitions relating to Federation include:
- Federated Identification Management (FIM) - Where a credential from a single credential provider may be used by a number of relying parties through an agreement that signifies trust between parties. This trust agreement is usually implemented through a process of federation between the parties.
- Single Sign On (SSO) - Where credentials, specifically authenticators, are used within the context of a single organisation/domain, system owners can exercise more discretion regarding the acceptance of risk associated with the selection of identification, authentication, and authorisation controls.
Identification and authentication controls with Zero Trust
Zero Trust (ZT) is a security concept based around a central principle of ‘never trust, always verify’, being maintained through enforcing accurate, least privilege per-request access decisions on systems, services and networks.
ZT means continuous verification and enforcement of access controls, regardless of location. This includes continuous authentication of entities on internal network and zones.
Implementation of ZT principles requires policy and procedure changes within organisations. The principles also guide and control through Network Access (ZTNA). Zero Trust implemented at a micro level (eg, segmentation of networks, applications, environments, user and process-based) allows more granular control of access enforcement of least privilege access policies.
SSO and FIM support ZT principles with a centralised model to approve and remove access to entities. The timely revocation of accesses when no longer required ensures strengthened security to services and data at a micro level.
Cloud services have been using a Zero Trust approach to security where policy decisions and policy enforcement points are used to control access based on authentication and privilege assignments. More information can be found in Chapter 23 - Public Cloud Security (reference 23.3.12).
Successful implementation of Access Controls for ZT at an organisation level can be supported by the following methods:
- Implementation of Multi-Factor Authentication (MFA).
- Use of adaptive authentication based on contextual factors (e.g. location, device, behaviour).
- Least Privilege Access – enforced at a micro level within systems and networks. This may also include just-in-time (JIT) delivery of privileges.
- Centralisation of user accounts and accesses.
- Passwordless authentication models adopted within organisations.
References
Additional information relating to Identification, Authentication and Authorisation can be found at:
| Title | Publisher | Source |
|
Identification Standards |
DIA |
|
|
Authentication Assurance Standard |
DIA | Authentication Assurance Standard | NZ Digital government |
| Assurance Services Panel | GCDO | GCDO Assurance Services Panel | NZ Digital government |
| Mitigating the use of stolen credentials | ASD | PROTECT - Mitigating the Use of Stolen Credentials (October 2021).pdf (cyber.gov.au) |
| Identity & Access Management | NIST | Identity & Access Management | NIST |
| Implementing a Zero Trust Architecture | NIST - NCCoE | Implementing a Zero Trust Architecture | NCCoE |
| Passwordless Authentication | Microsoft Security | Passwordless authentication | Microsoft Security |
| AWS Identity and Access Management |
AWS |
Access Management- AWS Identity and Access Management (IAM) - AWS |
| Identity and Network Access | Microsoft | Identity and Access Management System | Microsoft Security |
| Password Storage Cheat Sheet | OWASP | Password Storage - OWASP Cheat Sheet Series |
PSR references
Relevant PSR requirements can be found at:
Rationale & Controls
Policies and procedures
Rationale
Developing policies and procedures will ensure consistency in managing identification, authentication and authorisation across agency systems. Refer also to Section 16.4 – Privileged Access Management.
Control System Classifications(s): All Classifications; Compliance: Must [CID:1827]
Agencies MUST:
- develop, implement and maintain a set of policies and procedures covering all system users’:
- identification;
- authentication;
- authorisation;
- privileged access identification and management; and
- make their system users aware of the agency’s policies and procedures.
Implement zero trust principles
Rationale
Agencies can be especially vulnerable to threats when internal systems can be accessed externally from the organisation. Implementing access through Zero Trust principles and architecture provides organisations with an enhanced security posture to ensure potential access threats on systems are minimised.
Control System Classifications(s): All Classifications; Compliance: Should [CID:7541]
Agencies SHOULD design and implement Zero Trust principles and architecture to strengthen identification management.
Unique system user identification
Rationale
Having uniquely identifiable system users ensures accountability.
Control System Classifications(s): All Classifications; Compliance: Must [CID:1829]
Agencies MUST ensure that all system users are:
- uniquely identifiable; and
- authorised and authenticated on each occasion that access is granted to a system.
Shared accounts
Rationale
Sharing of credentials (eg, passwords and UserIDs) may be convenient but doing so is highly risky. Shared credentials can defeat accountability and the attribution and non-repudiation principles of access controls. The risk increases when shared credentials are used for administrative privileges or access to classified information.
Control System Classifications(s): Secret, Confidential, Top Secret; Compliance: Must Not [CID:1832]
Agencies MUST NOT use shared credentials to access accounts.
Control System Classifications(s): All Classifications; Compliance: Must Not [CID:7542]
Agencies MUST NOT use shared credentials to access administrator or privileged access accounts.
NB: Break Glass accounts are exempt from this control. For further guidance on Break Glass accounts see Emergency accounts (Break Glass accounts section).
Control System Classifications(s): All Classifications; Compliance: Should Not [CID:1833]
Agencies SHOULD NOT use shared credentials to access accounts.
System user identification for shared accounts
Rationale
Agencies may have a compelling business reason for the use of shared accounts. These may include anonymous, guest and temporary employee credentials.
Rationale
As shared accounts are non-entity specific, agencies will need to determine an appropriate method for attributing actions undertaken using such accounts to specific personnel, and these are recorded or documented.
Control System Classifications(s): All Classifications; Compliance: Must [CID:1837]
If agencies choose to allow shared, non user-specific accounts they MUST ensure that an independent means of determining the identification of the system user is implemented and logged.
Methods for system user identification and authentication
Rationale
A personal identification number (PIN) is typically short in length and employs a small character set, making it susceptible to brute force attacks.
Rationale
Combining multiple methods when authenticating users can help to create a layered defence, making it harder for successful brute force attacks. Eg, a PIN connected to a hardware backed security measure like a trusted platform module (TPM) means the PIN is bound to a specific device.
Control System Classifications(s): All Classifications; Compliance: Must Not [CID:1840]
Agencies MUST NOT use a numerical password (or personal identification number) as the sole method of authenticating a system user to access a system.
Control System Classifications(s): All Classifications; Compliance: Should [CID:1841]
Agencies SHOULD use multi-factor authentication (MFA) when identifying and authenticating system users.
Centralisation of Identification and Authentication Management
Rationale
Centralising authentication and the reliance on single credentials to access multiple systems and wider organisations (eg, SSO, FIM) enhances an organisation’s security posture through:
- centralisation to control access (joiners, movers, leavers);
- reducing risk of password fatigue;
- enforcing strong access controls;
- enforcing password policies; and
- reducing the risk of misconfiguration.
Rationale
Centralised access management systems are beneficial to agencies; however, they also have the potential to introduce additional system risk to organisations. FIM may introduce additional risk due to sharing of credentials across external organisations.
Control System Classifications(s): All Classifications; Compliance: Should [CID:7543]
Agencies SHOULD assess and determine the risk of centralised access management systems, including SSO, to safely manage integration into systems and when using FIM.
Passwords and policies
Rationale
Passwords have historically been the primary authentication mechanism for almost all information systems and are a fundamental part of access and authentication. While there are other forms of authentication mechanisms available that can provide more robust security to attack vectors and threats in the environment, passwords remain a cost-effective baseline for authentication systems.
Rationale
Passwords have traditionally been the terminology used for the memorised secrets allowing access and authorisation onto systems. The term ‘passphrases’ is often referred to in place of ‘passwords’, as it denotes longer (more secure), easier to remember memorised secrets.
Where the NZISM references passwords, it equally applies to passphrases.
Rationale
Passwords are subject to three primary groups of risks:
1. Intentional sharing.
2. Theft, loss or compromise.
3. Guessing and cracking.
Rationale
Associated with these risk groups are four principal methods of attacking passwords:
- Interactive attempts including brute force attacks or some knowledge of the user or organisation.
- Obtaining through social engineering or phishing.
- Compromising through oversight, observation, use of keyloggers, cameras etc.
- Decryption of network traffic interception, misconfiguration, data capture etc.
Rationale
Password controls detailed in this section are designed to manage and mitigate these risk groups and attack methods. These controls will only be effective alongside organisation specific password policies and mandatory training for all system users.
Rationale
Whilst passwords provide some security to systems, they still carry inherent risks. A layered approach to authentication is essential to ensuring systems and organisations are not made vulnerable from the authentication mechanisms used.
This includes establishing additional system controls alongside passwords. For example, ensuring MFA is mandatory in organisations, or mandating secure storage of passwords within organisations.
Rationale
Mandatory training for all employees, including senior management, on these policies is essential to manage and mitigate risks associated with password attacks.
Rationale
While implementing long and complex passwords is regarded as a fundamental security practice, it does not fully mitigate the risks associated with password-related attacks. A primary challenge can come from human behaviours. Unless password generators are employed, users often create non-unique passwords based on predictable patterns, even for lengthy credentials.
Multi-layered approaches such as MFA, passwordless authentication, and password expiries can help to mitigate these attacks.
Rationale
Ensure a balance of security and usability considerations when deciding on implementing a password expiry policy for the organisation.
Rationale
It is vital that the security posture of a system is not weakened through authentication mechanisms. This relies on increasing the authentication and authorisation controls, including moving to appropriate multi-factor authentication, and stronger identify access management.
Control System Classifications(s): All Classifications; Compliance: Must [CID:7544]
Agencies MUST ensure adequate password policies are implemented and enforced across all systems.
Control System Classifications(s): All Classifications; Compliance: Must [CID:7545]
Agencies MUST implement a password policy enforcing at least annual password changes on systems that have not implemented MFA or passwordless authentication.
Control System Classifications(s): All Classifications; Compliance: Must [CID:7546]
Agencies MUST implement a password policy enforcing:
- A minimum password length of 16 characters (e.g four words).
- Passwords must be long, strong and unique. This means passwords must be a minimum character length, and are a combination of unique random words, characters or numbers.
NB: no explicit complexity requirements are enforced (e.g. numbers or special characters), however passwords must be unique, or random and may include special characters and numbers to achieve this.
Control System Classifications(s): All Classifications; Compliance: Must [CID:7547]
To ensure security of systems are not weakened through authentication mechanisms, at a minimum, agencies MUST:
- apply MFA appropriately (refer to controls in Section 16.7);
- ensure authentication secrets (including passwords) are securely stored;
- remove knowledge-based questions from authentication process (eg, dog’s name, first school etc.);
- new passwords are screened to reduce the likelihood of previously compromised passwords;
- remove hints from authentication process; and
- change passwords when a suspected or known compromise of an account has occurred.
Control System Classifications(s): All Classifications; Compliance: Must Not [CID:1869]
Agencies MUST NOT:
- allow predictable reset passwords;
- store passwords in the clear on the system; and
- reuse passwords when resetting multiple accounts.
Control System Classifications(s): All Classifications; Compliance: Should [CID:7548]
Agencies SHOULD consider the use of location-based factors in the authentication process, (e.g., Users must be at an expected location (city, country, IP address) and provide the correct credentials for the authentication to succeed).
Control System Classifications(s): All Classifications; Compliance: Should [CID:7549]
When creating password policies, agencies SHOULD consider implementing annual password changes.
Protecting stored authentication information
Rationale
When moving to passwordless authentication, agencies SHOULD carry out a risk assessment and evaluate passwordless authentication models to choose authentication mechanisms and factors that best fit the organisation’s security and authentication requirements.
Control System Classifications(s): All Classifications; Compliance: Must Not [CID:1844]
Agencies MUST NOT allow storage of unprotected authentication information that grants system access, or decrypts an encrypted device, to be located on, or with the system or device, to which the authentication information grants access.
Protecting authentication data in transit
Rationale
Secure transmission of authentication information will reduce the risk of interception and subsequent use of the authentication information by an attacker to access a system under the guise of a valid system user.
Control System Classifications(s): All Classifications; Compliance: Must [CID:1847]
Agencies MUST ensure that system authentication data is protected when in transit on organisation networks or All-of-Government systems.
Hashing
Rationale
Hashing is a means of protecting stored passwords or other authentication secrets by cryptographically converting the password to fixed length ciphertext. This protects against incidents where an unsanctioned copy of the password or authentication database has been made, exported or the database otherwise compromised. Approved cryptographic protocols are discussed in Chapter 17 - Cryptography. See also section 17.2 - Approved Cryptographic Algorithms for discussion on the use of salts to strengthen the cryptographic resistance of a hash.
Control System Classifications(s): All Classifications; Compliance: Must [CID:6553]
Password and other authentication secrets MUST be hashed before storage using an approved cryptographic protocol and algorithm. See Chapter 17 – Cryptography.
Control System Classifications(s): All Classifications; Compliance: Must [CID:7562]
Passwords and other authentication secrets MUST be stored securely including being:
- salted (32 bits or more),
- salts should be unique to each password and should be randomly generated.
- hashed (HMAC using SHA-2/3), and
- “stretched” (such as PBKDF2 with at least:
- 600k iterations with internal hash function of HMAC-SHA-256; or
- 210k iterations with internal hash function of HMAC-SHA-512).
Identification of foreign nationals
Rationale
Where systems contain NZEO or other nationalities releasability marked or protectively marked information, and foreign nationals have access to such systems, it is important that agencies implement appropriate security measures to assist in identifying users that are foreign nationals. Such measures will assist in preventing the release of sensitive information to those not authorised to access it.
Control System Classifications(s): All Classifications; Compliance: Must [CID:1850]
Where systems contain NZEO or other nationalities releasability marked or protectively marked information, agencies MUST provide a mechanism that allows system users and processes to identify users who are foreign nationals, including seconded foreign nationals.
Control System Classifications(s): All Classifications; Compliance: Should [CID:1851]
Agencies using NZEO systems SHOULD ensure that identification includes specific nationality for all foreign nationals, including seconded foreign nationals.
Resetting passwords and authentication vectors
Rationale
To reduce the likelihood of social engineering attacks aimed at service desks, agencies will need to ensure that system users provide sufficient evidence to prove they are the owner of the system account when requesting a password reset for their system account.
This evidence could be in the form of:
- the system user physically presenting themselves and their security pass to service desk personnel who then reset their password;
- physically presenting themselves to a known authorised colleague who uses an approved online tool to reset their password; or
- providing a MFA code.
Rationale
Issuing complex reset passwords maintains the security of the user account during the reset process. This can also present an opportunity to demonstrate the selection of strong passwords.
Control System Classifications(s): All Classifications; Compliance: Must [CID:1875]
Agencies MUST ensure system users provide sufficient evidence to prove they are the owner of the account when requesting a password reset for their system account or making changes to their multi-factor authenticators.
Control System Classifications(s): All Classifications; Compliance: Must [CID:7551]
Where passwords are not set by the account holder, agencies MUST use temporary passwords when resetting system user accounts.
Control System Classifications(s): All Classifications; Compliance: Should Not [CID:7552]
Agencies SHOULD NOT use single factor authentication when changing users’ Multi-Factor Authentication details.
Securing Passwords
Rationale
Security of passwords is fundamental to ensuring system security across organisations. Password policies need to include how passwords are kept secure while passwords are in transit, stored or being used.
Rationale
Use of password managers within agencies provide employees a system to generate, secure, store, and distribute passwords. The paradigm behind a password manager is for an individual to store passwords and memorised secrets securely in a vault behind a single strong password. This generally means authentication secrets are at less risk of attacks and help to support a strengthened organisation security posture.
Rationale
Password managers store highly sensitive data, therefore it is imperative that agencies have completed a risk analysis and due diligence to ensure that passwords are suitably protected with the password manager, and are not accessible to third parties.
Rationale
When using password managers, passwords may be stored in an encrypted form rather than salted and hashed. This is required for a password manager to function, and the technical risks associated with this are considered acceptable when addressing the risks of password re-use due to users needing to remember many different passwords. To mitigate this additional technical risk we recommend using MFA on the password manager.
Control System Classifications(s): All Classifications; Compliance: Must [CID:7558]
Password managers provide no additional security to the sign-in password. Agencies using password managers MUST ensure sign-in passwords adhere to the password security policies used by the organisation.
Control System Classifications(s): All Classifications; Compliance: Should [CID:7559]
Agencies using password managers SHOULD consider the use of MFA to access the password manager.
Passwordless Authentication
Rationale
Use of passwords are a common method of authenticating entities. Due to high reliance (from organisations) on passwords to control accesses, threat actors commonly use passwords as an attack vector to gain access into networks.
Rationale
Passwordless authentication provides additional security mechanisms by moving away from ‘something you know’ and placing emphasis on other verification factors such as ‘something you have’ or ‘something you are’. These alternative authentication models can rely on other factors such as something you are or something you have (eg, biometrics, tokens, and authentication applications).
Rationale
Implementation of these alternative authentication models can be accomplished based on systems requirements and the access controls needs of organisations and systems. These alternative authentication models provide a range of security levels. Security levels of these passwordless authentication models, and how these are implemented in agencies have a significant impact on the level of security provided.
Rationale
Prior to moving to passwordless authentication, agencies will need to consider cost, risks, and benefits to identify which authentication models are best suited to their systems.
Rationale
Passwordless authentication does not mean ‘no authentication’.
Rationale
Passwordless authentication moves systems toward possession factors (something you have or something you are) and away from using memorised secrets (something you know) as the primary way to authenticate users. This can provide additional security measures to ensure adequate authentication, and when used in conjunction with adequate controls and security policies, passwordless authentication can minimise the success of a phishing attack.
Rationale
Security strength of passwordless authentication models rely on what and how organisations implement architecture to support this. Although implementation of passwordless authentication by itself can be more secure than passwords, MFA used in conjunction with this architecture will significantly minimise the risk of compromise within agencies by adding another layer of security.
Control System Classifications(s): All Classifications; Compliance: Should [CID:7556]
When moving to passwordless authentication, agencies SHOULD carry out a risk assessment and evaluate passwordless authentication models to choose authentication mechanisms and factors that best fit the organisation’s security and authentication requirements.
Disabling vulnerable authentication mechanisms
Rationale
The use of adequate and secure authentication mechanisms is an essential part of ensuring and maintaining secure systems and user accounts. Replacing mechanisms with known vulnerabilities for products with stronger authentication protocols should be considered.
Control System Classifications(s): All Classifications; Compliance: Must [CID:7554]
Agencies MUST ensure authentication methods that are susceptible to replay attacks are disabled.
Control System Classifications(s): All Classifications; Compliance: Must [CID:1878]
Agencies MUST disable LAN Manager for password authentication on workstations and servers.
Session termination
Rationale
Developing a policy to automatically logout workstations after an appropriate time of inactivity will assist in preventing the compromise of unattended workstations.
Rationale
Restarting of workstations after automatically logging out ensures cached credentials, authentication tokens or session keys that may persist after logging out are removed. It can also ensure any services and drivers are securely reloaded on systems.
Rationale
Session tokens are a vector for account compromise. The session length of a session token is the lifespan of the token; specifically, how long the user remains authenticated before reauthentication is required. The length of these session tokens should be considered to minimise risk of attacks through this mechanism. Length of session tokens will be different across organisations and systems, based on risk appetite and specific requirements.
Control System Classifications(s): All Classifications; Compliance: Should [CID:1881]
Agencies SHOULD develop and implement a policy to automatically logout and shutdown workstations after an appropriate time of inactivity. This includes invalidating any session tokens.
Screen and session locking
Rationale
Screen and session locking will prevent access to an unattended workstation.
Rationale
Ensuring that the screen does not appear to be turned off before entering the locked state will prevent system users from forgetting they are still logged in and will prevent other system users from mistakenly thinking there is a problem with a workstation and resetting it.
Control System Classifications(s): Confidential, Top Secret, Secret; Compliance: Must [CID:1885]
Agencies MUST:
- configure systems with a screen and session lock;
- configure the lock to activate:
- after a maximum of 10 minutes of system user inactivity; or
- if manually activated by the system user;
- configure the lock to completely conceal all information on the screen;
- ensure that the screen is not turned off or enters a power saving state before the screen or session lock is activated;
- have the user reauthenticate to unlock the system; and deny users the ability to disable the locking mechanism.
Control System Classifications(s): All Classifications; Compliance: Should [CID:1886]
Agencies SHOULD:
- configure systems with a session or screen lock;
- configure the lock to activate:
- after a maximum of 10 minutes of system user inactivity; or
- if manually activated by the system user;
- configure the lock to completely conceal all information on the screen;
- ensure that the screen is not turned off or enters a power saving state before the screen or session lock is activated;
- have the system user reauthenticate to unlock the system; and
- deny system users the ability to disable the locking mechanism.
Suspension of access
Rationale
Locking a user account after a specified number of failed logon attempts will reduce the success of brute force attacks.
Rationale
Removing a system user account when it is no longer required will prevent personnel from accessing their old account and reduce the number of accounts that an attacker can target.
Rationale
Suspending inactive accounts after a specified number of days will reduce the number of accounts that an attacker can target.
Rationale
Investigating repeated account lockouts will reduce the security risk of any ongoing brute force logon attempts or inappropriate use of user accounts for services and allow security management to act accordingly.
Control System Classifications(s): All Classifications; Compliance: Must [CID:1892]
Agencies MUST:
- Record all successful and failed logon attempts;
- lock system user accounts after three failed logon attempts;
- use a temporary lock out feature to unlock system (max [] times);
- have a system administrator reset locked accounts if [] times is superseded;
- remove or suspend system user accounts as soon as possible when personnel no longer need access due to changing roles or leaving the organisation; and
- remove or suspend inactive accounts after a specified number of days.
NB: Agencies can determine the risk of using a temporary lock out feature on their specific systems.
[] indicates the chosen 'value of times' an agency has decided to use for the temporary lock out feature.
Investigating repeated account lockouts
Rationale
Repeated account lockouts may be an indicator of attempted account compromise.
Control System Classifications(s): Confidential, Secret, Top Secret; Compliance: Should [CID:1896]
Agencies SHOULD ensure that repeated account lockouts are investigated before reauthorising access.
Logon banner
Rationale
A logon banner for a system serves to remind system users of their responsibilities when using the system. It may also be described as a “Splash Screen”, “Acceptable Use Policy” or “User Consent Screen”.
Control System Classifications(s): All Classifications; Compliance: Should [CID:1899]
Agencies SHOULD have a logon banner that requires a system user to acknowledge and accept their security responsibilities before access to the system is granted.
Control System Classifications(s): All Classifications; Compliance: Should [CID:1900]
Agencies SHOULD seek legal advice on the exact wording of logon banners.
Control System Classifications(s): All Classifications; Compliance: Should [CID:1901]
Agency logon banners SHOULD cover issues such as:
- the system’s classification;
- access only being permitted to authorised system users;
- the system user’s agreement to abide by relevant security policies;
- the system user’s awareness of the possibility that system usage is being monitored;
- the definition of acceptable use for the system; and
- legal ramifications of violating the relevant policies.
Objective
Access to information on systems is controlled in accordance with agency policy and the NZISM.
Context
Scope
This section covers information on accessing systems for all system users.
Additional information on privileged users can be found in Section 16.3 - Privileged User Access and additional information on security clearance, briefing and authorisation requirements can be found in Section 9.2 - Authorisations, Security Clearances and Briefings.
Rationale & Controls
Access control lists
Rationale
A clearly defined process will assist an organisation in the consistent development of access control lists for their systems.
Control System Classifications(s): All Classifications; Compliance: Must [CID:1930]
Agencies MUST follow a defined process for developing an access control list, such as described in the table below.
| Stage | Description |
| 1 | Establish groups of all system resources based on similar security objectives. |
| 2 | Determine the information owner for each group of resources. |
| 3 |
Obtain agreement from system owners. |
| 4 |
Establish groups encompassing all system users based on similar functions or security objectives. |
| 5 |
Determine the group owner or manager for each group of system users. |
| 6 |
Determine the degree of access to the resource for each system user group, incorporating the principal of least-privilege access. |
| 7 |
Decide on the level of access for security administration, based on the internal security policy. |
| 8 |
Identify any classification, protective markings, and releasability indicators (such as NZEO or compartmented information). |
Enforcing authorisations on systems
Rationale
Use of access controls on a system will assist in enforcing the need-to-know principle. How access controls are set up in organisations are becoming increasing important to mitigate threats and minimise attack surfaces.
Control System Classifications(s): All Classifications; Compliance: Must [CID:1924]
Agencies MUST have authorisation of system users enforced by access controls.
Protecting compartmented information on systems
Rationale
Compartmented information is particularly sensitive and as such extra measures need to be put in place on systems to restrict access to those with sufficient authorisation, briefings and a demonstrated need-to-know or need- to access.
Control System Classifications(s): All Classifications; Compliance: Must [CID:1927]
Agencies MUST restrict access to compartmented information. Such restriction MUST be enforced by the system.
Access from foreign controlled systems and facilities
Rationale
If a New Zealand system is to be accessed overseas it will need to be from at least a facility owned by a country that New Zealand has a multilateral or bilateral agreement with. NZEO systems can be accessed only from facilities under the sole control of the government of New Zealand and by New Zealand citizens.
Control System Classifications(s): All Classifications; Compliance: Must Not [CID:1920]
Agencies MUST NOT allow access to NZEO information from systems and facilities not under the sole control of the government of New Zealand and New Zealand citizens.
Control System Classifications(s): All Classifications; Compliance: Should Not [CID:1921]
Unless a multilateral or bilateral security agreement is in place, agencies SHOULD NOT allow access to classified information from systems and facilities not under the sole control of the government of New Zealand and New Zealand citizens.
Objective
Only trusted personnel are granted privileged access to systems.
Context
Scope
This section covers information relating specifically to personnel that are granted privileged access to systems. Refer also to Section 16.4 – Privileged Access Management.
Privileged access
Within this section, privileged access is, considered to be access which can give a system user:
- the ability to change key system configurations;
- the ability to change control parameters;
- access to audit and security monitoring information;
- the ability to circumvent security measures;
- access to all data, files and accounts used by other system users, including backups and media; or
- special access for troubleshooting the system.
References
Additional information relating to privileged and system accounts, including monitoring, is contained in:
| Reference | Title | Publisher | Source |
|
Restricting administrative privileges |
ASD |
Rationale & Controls
Use of privileged accounts
Rationale
Inappropriate use of any aspect of a system that enables a privileged user to override system or application controls can be a major contributory factor to failures, information security incidents, or system breaches.
Rationale
Privileged access rights allow for system wide changes to be made, as such logging, monitoring and strong change management practice provide greater accountability and auditing capability.
Control System Classifications(s): All Classifications; Compliance: Must [CID:1945]
Agencies MUST:
- ensure strong change management practices are implemented;
- ensure that the use of privileged accounts is controlled and accountable;
- ensure that system administrators are assigned, and consistently use, an individual account for the performance of their administration tasks;
- keep privileged accounts to a minimum; and
- allow the use of privileged accounts for administrative work only.
Privileged system access by foreign nationals
Rationale
As privileged users may have the ability to bypass controls on a system it is strongly encouraged that foreign nationals are not given privileged access to systems processing particularly sensitive information.
Control System Classifications(s): All Classifications; Compliance: Must Not [CID:1949]
Agencies MUST NOT allow foreign nationals, including seconded foreign nationals, to have privileged access to systems that process, store or communicate NZEO information.
Control System Classifications(s): All Classifications; Compliance: Should Not [CID:1950]
Agencies SHOULD NOT allow foreign nationals, including seconded foreign nationals, to have privileged access to systems that process, store or communicate classified information.
Security clearances for privileged users
Rationale
When frequent data transfers occur between systems of different classifications, having privileged users from the lesser system cleared to the classification of the higher system will assist in any actions that need to be taken resulting from any data spill.
Control System Classifications(s): All Classifications; Compliance: Should [CID:1953]
Agencies involved in frequent transfers of data from another system to their system with a lesser classification SHOULD ensure at least one privileged user has a security clearance level commensurate the classification of the higher system.
Objective
To ensure Privileged Access Management (PAM) is incorporated into IT Governance and that privileged accounts are managed in accordance with agency’s PAM policy.
Context
Scope
This section provides information and guidance on the establishment and operation of an agency’s Privileged Access Management policy and control mechanisms. This is sometimes also described as Privileged Account Management. In the context of this section the terms are synonymous.
Reference to other sections in this document is essential. In particular:
Background
Privileged Access Management (PAM) – sometimes also described as Privileged Account Management, refers to a set of processes and tools for granting, controlling, monitoring, and auditing privileged access.
A Privileged Account is a user account with high levels of access to systems, devices and data. Privileged accounts may, for example, be able to install or remove software, delete data, upgrade operating systems, or modify system or application configurations. They may also have access to data that is not normally accessible to standard users.
Privileged accounts invariably have direct or indirect access to most or all IT assets of an agency or organisation. When used improperly or maliciously, privileged accounts represent a significant security threat to operations, often exposing sensitive data, impeding operations or damaging IT systems. Any compromise of these accounts is, therefore, a significant business, operational and reputational risk.
Risks associated with privileged accounts have increased in recent years with the expansion of endpoints and use of new technologies including Cloud, Internet of Things (IoT) and the rapid and significant increase in remote and working from home environments.
Managing, controlling, monitoring and reviewing privileged access is fundamental to mitigating the risks posed by insider and external threats, privilege escalation threats, preventing unauthorised data access and data breaches, and meeting compliance requirements.
There are many types of privileged access including:
- Root, Domain and other Administrator accounts are typically used for installing, updating and removing software, changing configurations and administering system passwords.
- Service Accounts, which may include local or domain accounts, are typically used for running processes, such as web servers, database servers, and application servers. These may also include the ability to change passwords.
- Emergency Accounts, sometimes referred to as “DRP”, “firecall”, or “breakglass” accounts. These are highly privileged accounts that are critical for maintaining administrative access in case of emergency. While access to these accounts normally requires managerial approval as a security measure, they should only ever be used when normal administrative accounts are unavailable and when critically necessary.
- System or Application Accounts are characteristically used by devices and systems for running operating system components and owning related files.
Traditional administrative or management solutions are typically based on strong password management. Modern systems, especially in a cloud environment, require a more structured and robust means of access control and management. This should include the use of Multi-Factor Authentication (See Section 16.7 - Multi-factor Authentication) to provide access to privileged accounts.
In secure environments, privileged accounts should be reserved for network and system administrators to manage the access to and oversight of sensitive information and resources in support of normal agency or organisational operations.
The characteristics and capability of privileged accounts are described at 16.3.3. It is important to note that systems themselves, as well as human users, may have privileged account access. As such it is important to clearly and individually identify all real persons, systems and devices with privileged account access.
Access accounts or channels may have the following characteristics:
- Regular access channels—protected channels that are subject to standard IT controls;
- Privileged access channels (PACs)— channels that might circumvent regular controls but are deemed necessary and legitimate operational channels for reasons of practicality or cost;
- Unintended channels—not demanded by any technical or business requirement and represent a vulnerability.
Emergency accounts (Break glass accounts)
Emergency accounts (also known as break glass accounts) are highly privileged accounts and should only be used for maintaining access to an organisation’s critical systems in emergencies. These accounts require additional layers of protection and should never be used for regular administrative functions.
Additional protections include:
- Break glass accounts are only used when normal authentication processes cannot be used, and when there is a critical need to access systems (or testing these for disaster recovery).
- Use of non-expiring passwords: passwords for break glass accounts should not expire. This helps prevent lockouts during emergencies.
- No individual association: ensure emergency accounts are not associated to an individual user.
- Central logging and auditing of all actions related to use of break glass accounts should be performed. Accounts are tested after credentials are changed.
Emergency accounts should be excluded from MFA policy. MFA on break glass accounts should be managed through other mechanisms outside system policy.
Emergency accounts should have MFA without being associated to any user. Examples of how this can be accomplished are:
- Utilisation of a password
- Passwords can be split into two and stored in separate safes with strict limitations on authorised personnel accessing each safe.
- Passwords can be split into two and stored in separate safes with strict limitations on authorised personnel accessing each safe.
- Use of FIDO2 security keys
- Two separate keys can be registered and stored in separate safes with strict limitations on authorised personnel accessing each safe.
- Two separate keys can be registered and stored in separate safes with strict limitations on authorised personnel accessing each safe.
- Virtualisation, noting this option cannot be associated to an individual user.
It is important to consider adequate storage and access of break glass accounts in disaster recovery plans. Storage, including how (and when) to access these accounts should be included in disaster recovery planning (DRP) (Chapter 3).
Attacks on privileged accounts
Privileged accounts frequently allow unrestricted access the IT infrastructure, often including data residing on those systems. The very high level of access and capability associated with privileged accounts makes them a prime target for external attackers and malicious insiders. A compromise of a privileged account can be extremely damaging and may even take down systems, such as in ransomware attacks.
Compromised privileged accounts represent one of the largest security vulnerabilities an organisation. A compromise may allow attackers to take full control of an organisation’s IT infrastructure, disable security controls, steal confidential information, commit financial fraud and disrupt operations. Stolen, abused or misused privileged credentials are identified in a very high proportion of successful breaches.
Common attack methods may include:
- Probes and scans;
- endpoint targeting;
- System and design vulnerability exploitation;
- Social engineering (including phishing, email spoofing, etc); and
- Malware implants.
These attack methods are essentially the same as attack methods on standard accounts. The difference, however, is the level of access an attacker gains once successful, and the increase of risk to entities and organisations.
Governance and Control
Privileged accounts are frequently used to deploy and maintain IT systems and necessarily exist in nearly every connected device, server, database, and application. Privileged accounts may extend beyond an agency-controlled IT infrastructure to include, for example, employee-managed corporate social media accounts. Most agencies and other organisations can typically have many more privileged accounts than employees, sometimes as many as two or three times the number of employees. It is not unusual for some privileged accounts to be unidentified, overlooked, unmanaged, and therefore unprotected.
Governance ensures that privileged accounts are properly approved, controlled, monitored and decommissioned throughout their entire lifecycle. A PAM policy defines the roles, policies and mechanisms for access requests, as well as the workflow for privileged access approvals and delivery. Monitoring and auditing ensure that account permissions and usage remain appropriate over time. PAM governance is a fundamental part of IT Governance as it can influence other IT security systems, such as identity and access management systems.
To support strong IT Governance, it is vital that security efforts are coordinated, and technology investment managed. This includes the integration of PAM into the Information Security Policy, Systems Architecture, IT Security Strategy and Risk Management Plan. The sensitivity of data and operations should be assessed by undertaking an impact assessment.
Underpinning any PAM is the principle of enforcement of least privilege. This is defined as the minimisation of access rights and permissions for users, accounts, applications, systems, devices and computing processes to the absolute minimum necessary in order to perform routine, authorised activities and maintain the safe and secure operation of agency or organisational systems.
Enforcing the principle of least privilege assists organisations in minimising their systems attack surface and supporting audit and compliance within agencies. This also can reduce risk, complexity, and costs for organisations.
Provision of unnecessary system privileges or data access rights will magnify the impact of misuse or compromise of that users account and can even be devastating. Account privileges should be established to provide a reasonable but minimal level of system privileges and rights needed in order to support the purpose and role. The granting of elevated or excessive system privileges should be carefully controlled and managed.
Risks associated with access to privileged accounts include:
- Misuse of privileges;
- Increased attacker capability;
- Circumventing established security and oversight controls;
- Severe system disruption or failure; and
- Significant data compromise and/or loss.
The principles of PAM controls are to:
- Establish and maintain an inventory of privileged accounts;
- Assess the risk(s) of each privileged account;
- Enforce the principle of least privilege;
- Use Multi-Factor Authentication for access to privileged accounts;
- Minimise access to only essential activities;
- Minimise the number of privileged access channels;
- Ensure each channel and user can be uniquely identified (prevent or minimise sharing of credentials, particularly with accounts such as “root” or “admin”);
- Ensure all logs are periodically reviewed;
- Ensure strong and strict change control procedures are implemented;
- Ensure the authorisation, activation and deactivation of privileged access channels is strictly enforced;
- Regularly audit and review PAM controls; and
- Reduce scope creep through regular reviewing of privilege user accounts.
It is also important to define all privileged accounts used by an agency or by other organisations, particularly where outsource arrangements are in place. It is fundamental for robust security to identify and record the business functions, related data, systems and access privileges. This is particularly important for agencies that create, store and process classified data.
Without a comprehensive privileged accounts inventory, agencies and other organisations may overlook “backdoor” accounts which allow users to bypass proper controls and auditing. These may have been created during system development, by malicious insiders or by external attackers. Such unregistered accounts may be undetected for months or even years and can create a means of unauthorised and unmonitored access. Such accounts may also be used to erase activity logs to avoid detection.
A privileged access inventory should include a description of the IT system, information asset, privilege description, privileged users and risk classification. This is essential information for assessing risk, the determining of controls and for identifying and managing use and misuse. Of note are:
- Local or Domain Server Admin accounts;
- Domain Admin accounts that typically control Active Directory users;
- System Admin accounts that manage databases;
- Root accounts that manage Unix/Linux platforms;
- Accounts that run and manage Windows applications, services, and scheduled tasks;
- IIS application pools (.NET applications);
- Networking equipment accounts that give access to firewalls, routers, switches, session border controllers, gateways and other similar devices, whether physical or virtual.
Privileged Access Management systems provide many of the capabilities and controls briefly described above and can facilitate PAM, as well as supporting strong IT Governance.
References
Additional information relating to Privileged Account and access management, including some policy examples, can be found at:
| Reference | Title | Publisher | Source |
|
ISO/IEC 27001 |
ISO/IEC/ Standards NZ | Standards New Zealand | |
| Restrict Administrative Privileges | ASD | Restrict Administrative Privileges | ASD's Blueprint for Secure Cloud | |
| Identity and access management | NCSC - UK | Identity and access management - NCSC.GOV.UK | |
| Securing privileged access | Microsoft | Securing privileged access overview - Privileged access | Microsoft Learn | |
| Manage emergency accounts in Microsoft Entra ID | Microsoft | Manage emergency access admin accounts - Microsoft Entra ID | Microsoft Learn | |
| Privileged Account Management | MITRE Corporation | Privileged Account Management, Mitigation M1026 - Enterprise | MITRE ATT&CK® |
Rationale & Controls
Policy Creation and Implementation
Rationale
The requirement for an agency security policy is discussed and described in Chapter 5 – Information Security Documentation. A fundamental part of any security policy is the inclusion of requirements for the treatment of Privileged Accounts. This is most conveniently contained in a Privileged Access Management (PAM) section within the agency’s security policy. A PAM policy is a fundamental component of an agency’s IT Governance.
Control System Classifications(s): All Classifications; Compliance: Must [CID:6835]
Agencies MUST establish a Privileged Access Management (PAM) policy.
Control System Classifications(s): All Classifications; Compliance: Must [CID:6836]
Within the context of agency operations, the agency’s PAM policy MUST define:
- a privileged account; and
- privileged access.
Control System Classifications(s): All Classifications; Compliance: Must [CID:6837]
Agencies MUST manage privileged accounts in accordance with the agency’s PAM policy.
The Principle of Least Privilege
Rationale
The Principle of Least Privilege is discussed in the Context part of this section. This principle stipulates the minimisation of access rights and permissions for users, accounts, applications, systems, devices and computing processes to the absolute minimum necessary in order to perform routine, authorised activities and maintain the safe and secure operation of agency or organisational systems.
Rationale
The implementation of the Principle of Least Privilege requires limitations on the number and use of privileged accounts as well as minimising the numbers of users with these privileges.
Rationale
The use of privileged access should also follow the principle of least privilege by ensuring the use of two-factor or Multi-Factor Authentication for access to privileged accounts and ensuring that only activity requiring such access is undertaken. Refer to Section 16.7 – Multi-Factor Authentication. User accounts without privileged access should be used for all other activities. Refer to Section 16.3 – Privileged User Access.
Control System Classifications(s): All Classifications; Compliance: Must [CID:6842]
Agencies MUST apply the Principle of Least Privilege when developing and implementing a Privileged Access Management (PAM) policy.
Control System Classifications(s): All Classifications; Compliance: Must [CID:6843]
Agencies MUST use two-factor or Multi-Factor Authentication to allow access to privileged accounts.
Control System Classifications(s): All Classifications; Compliance: Should [CID:7550]
Agencies SHOULD consider the use of time bound revocation to privileged accounts.
Strong Authentication process
Rationale
The approval and authorisation process for the granting of privileged access should be based on the requirement to manage and protect organisational systems and assets or as an operational necessity only.
Control System Classifications(s): All Classifications; Compliance: Must [CID:6846]
As part of a Privileged Access Management (PAM) policy, agencies MUST establish and implement a strong approval and authorisation process before any privileged access credentials are issued.
Control System Classifications(s): All Classifications; Compliance: Must Not [CID:6847]
Privileged Access credentials MUST NOT be issued until approval has been formally granted.
Suspension and Revocation of Privileged Access Credentials
Rationale
Because privileged accounts have high levels of trust associated with the issue of related credentials, any indication that credentials or accounts have been compromised or that credentials have been misused must be immediately investigated. Actions may include the immediate suspension of credentials. Revocation may follow depending on the outcome of the investigation.
Rationale
The privileged access credentials for staff and other users (such as authorised contractors) should be suspended or revoked as part of exit procedures when staff leave the agency and when other users no longer undertake duties for the agency. This ensures the numbers of credentials are controlled, credentials are revoked when no longer required for operational purposes and that the risk of unauthorised activities and access is minimised.
Control System Classifications(s): All Classifications; Compliance: Must [CID:6852]
Agencies MUST establish robust credential suspension and revocation procedures as part of the agency’s Privileged Access Management (PAM) policy.
Control System Classifications(s): All Classifications; Compliance: Must [CID:7553]
Agencies MUST investigate any indication of compromise or misuse of systems credentials or accounts.
Privileged Account, Rights and Credential Inventory
Rationale
Account and credential “sprawl” is a continuing challenge as the number of users constantly changes and the number and variety of devices evolves and grows. The growing use of the Internet of Things (IoT) is a good example of this. A primary tool in the management and containment of sprawl is the creation and maintenance of an inventory of privileged accounts and the access rights and credential associated with those accounts together with a process of continuous discovery. This will assist in curbing privileged account sprawl, identifying potential insider abuse, and exposing external threats and malicious activity.
Control System Classifications(s): All Classifications; Compliance: Must [CID:6855]
Agencies MUST create and maintain a comprehensive inventory of privileged accounts and the associated access rights and credentials.
Monitoring and Review
Rationale
Privileged Accounts have high levels of system and data access and are a “high value target” for malicious cyber-attacks and insider misuse. Access to privileged accounts can be extremely damaging to systems and can cause data and privacy breaches as well as data loss.
Rationale
A key control in the ongoing integrity of privileged accounts and their associated credentials is a robust system of monitoring and review in order to maintain the inventory of privileged accounts and implement a process of continuous discovery to curb privileged account sprawl, identify potential insider abuse, and reveal external threats. This includes continuous data and operations impact assessments.
Control System Classifications(s): All Classifications; Compliance: Must [CID:6859]
Agencies MUST create, implement and maintain a robust system of continuous discovery, monitoring and review of privileged accounts and the access rights and credentials associated with those accounts.
Control System Classifications(s): All Classifications; Compliance: Must [CID:6860]
Privileged account monitoring systems MUST monitor and record:
- individual user activity, including exceptions such as out of hours access;
- activity from unauthorised sources;
- any unusual use patterns; and
- any creation of unauthorised privileges access credentials.
Control System Classifications(s): All Classifications; Compliance: Must [CID:6861]
Agencies MUST protect and limit access to activity and audit logs and records.
Response and Remediation
Rationale
Because privileged accounts have high levels of system and data access, a rapid response to unusual or anomalous activity is fundamental to the maintenance of the integrity of an agency’s systems and data. Any response must take urgent action to protect compromised accounts and systems based on defined policy and breach intelligence. This may include, for example, the immediate suspension of credentials, password rotation or deactivation of credentials.
Control System Classifications(s): All Classifications; Compliance: Must [CID:6864]
Agencies MUST develop and implement a response and remediation policy and procedure as part of an agency’s Privileged Access Management (PAM) policy.
User Education and Awareness
Rationale
Privileged Account access may have procedures additional to or that vary from an organisation’s usual account security and maintenance processes and procedures. As an agency will have established a Privileged Account Management (PAM) policy, this can be conveniently dealt with as a separate or additional component of user training and awareness. Refer also to Section 3.5 - System Users and Section 9.1 - Information Security Awareness and Training.
Rationale
User training and awareness is necessary to provide specific training to users of privileged accounts. This training should provide detailed information specific to users of privileged accounts. This includes awareness of the characteristics and value of privileged accounts, the additional responsibilities of users of these accounts, and the risk to organisations and systems if these accounts get breached.
Control System Classifications(s): All Classifications; Compliance: Must [CID:6868]
Agencies MUST implement a Privileged Access Management (PAM) policy training module as part of the agency’s overall user training and awareness requirement.
Objective
Remote access to systems is secure, controlled and authorised.
Context
Scope
This section covers information relating to the methods used by personnel to access an agency system from a remote location.
Remote access
Remote access is defined as user access to agency systems originating outside an agency network. It does not include web–based access to DMZ resources. Further information on working off–site can be found in Chapter 21 – Distributed working. The requirements for using multi–factor authentication are described in the Identification and Authentication section of this chapter.
Remote privileged access
Remote access by a privileged user to an agency system via a less trusted security domain (for example, the Internet) may present additional risks. Controls in this section are designed to prevent escalation of user privileges from a compromised remote access account.
Remote privileged access does not include privileged access across disparate physical sites that are within the same security domain or privileged access across remote sites that are connected via trusted infrastructure. Privileged access of this nature faces different threats to those discussed above. Ensuring robust processes and procedures are in place within an organisation to monitor and detect the threat of a malicious insider are the most important measure for this scenario.
Encryption
Cryptography is used to provide confidentiality and preserve integrity of data transmitted over networks where it may be intercepted or examined and is outside the control of the sender and recipient.
With the increases in speed and computing power and the cost reductions of modern computing, older cryptographic algorithms are increasingly vulnerable. It is vital that recommendations and controls in the NZISM are followed.
The use of approved cryptographic algorithms to encrypt authentication, session establishment and data for all remote access connections is considered good practice (See Chapter 17 - Cryptography and Chapter 21 - Distributed Working).
References
Further references can be found at:
| Title | Publisher | Source |
|
Multi-Site Connectivity |
NSA | |
|
NIST Special Publication 800-114: User’s Guide to Telework and Bring Your Own Device (BYOD) Security |
NIST |
Rationale & Controls
Authentication
Rationale
Authenticating remote system users and devices ensures that only authorised system users and devices are allowed to connect to agency systems.
Control System Classifications(s): All Classifications; Compliance: Must [CID:1973]
Agencies MUST authenticate each remote connection and user prior to permitting access to an agency system.
Control System Classifications(s): All Classifications; Compliance: Should [CID:1974]
Agencies SHOULD authenticate both the remote system user and device during the authentication process.
Remote privileged access
Rationale
A compromise of remote access to a system can be limited by preventing the use of remote privileged access from an untrusted domain.
Control System Classifications(s): Top Secret, Secret, Confidential; Compliance: Must Not [CID:1977]
Agencies MUST NOT allow the use of remote privileged access from an untrusted domain, including logging in as an unprivileged system user and then escalating privileges.
Control System Classifications(s): All Classifications; Compliance: Should Not [CID:1978]
Agencies SHOULD NOT allow the use of remote privileged access from an untrusted domain, including logging in as an unprivileged system user and then escalating privileges.
Virtual Private Networks (VPNs)
Rationale
Virtual Private Networks (VPN’s) use a tunnelling protocol to create a secure connection over an intermediate (public) network such as the internet. A VPN uses techniques such as encryption, authentication, authorisation and access control to achieve a secure connection. See Chapter 17 for details on cryptographic selection and implementation.
Rationale
A VPN can connect remote or mobile workers or remote locations to a private (agency) network.
Rationale
Using Zero Trust principles alongside the use of VPNs provides additional security to agency systems. For example, if a compromised device connects through a VPN to an organisation enforcing Zero Trust principles, potential damage to the organisation will be minimised through limiting the access of the potential compromise.
Control System Classifications(s): All Classifications; Compliance: Should [CID:1982]
Agencies SHOULD establish VPN connections for all remote access connections.
Control System Classifications(s): All Classifications; Compliance: Should [CID:7555]
Agencies SHOULD use Zero Trust principles alongside the use of VPN connections to enhance the security posture of the organisation. This should include removing the ability for a standard user to disable the VPN connection.
Objective
Information security related events are logged, monitored and audited for accountability, incident management, forensic and system monitoring purposes.
Context
Scope
This section covers information on the automatic logging of information relating to network activities. Information regarding manual logging of system management activities can be found in Section 16.3 - Privileged User Access. See also Chapter7 - Information Security Incidents.
A security event is a change to normal or expected behaviour of a network, network component, system, device or user. Event logging helps improve the security posture of a system by increasing the accountability of all user actions, thereby improving the chances that malicious behaviour will be detected.
It is important that sufficient details are recorded in order for the logs to be useful when reviewed or when an investigation is in progress. Retention periods are also important to ensure sufficient log history is available. Conducting audits of event logs is an integral part of the security and maintenance of systems, since they will help detect and attribute any violations of information security policy, including cyber security incidents, breaches and intrusions.
References
Additional information relating to event logging is contained in:
| Title | Publisher | Source |
|
ISO/IEC 27001 |
ISO/IEC/ Standards NZ |
|
|
Standard Time for a New Zealand Network |
Measurement Standards Laboratory |
MSL NTP Server | Measurement Standards Laboratory |
Rationale & Controls
Maintaining system management logs
Rationale
Having comprehensive information on the operations of a system can assist system administration, support information security and assist incident investigation and management. In some cases forensic investigations will rely on the integrity, continuity and coverage of system logs.
Rationale
It will be impractical and costly to store all system logs indefinitely. An agency retention policy may consider:
- Legislative and regulatory requirements;
- Ensure adequate retention for operational support and efficiency;
- Minimise costs and storage requirements; and
- An adequate historical archive is maintained.
Care should be taken to ensure that these considerations are properly balanced.
Some practices dictate retention periods, for example good DNSSEC practice requires log information is stored in log servers for 4 months, then archived and retained for at least 2 years.
Control System Classifications(s): Top Secret; Compliance: Must [CID:1997]
Agencies MUST maintain system management logs for the life of a system.
Control System Classifications(s): All Classifications; Compliance: Should [CID:1998]
Agencies SHOULD determine a policy for the retention of system management logs.
Content of system management logs
Rationale
Comprehensive system management logs will assist in logging key management activities conducted on systems.
Control System Classifications(s): All Classifications; Compliance: Should [CID:2001]
A system management log SHOULD record the following minimum information:
- all system start-up and shutdown;
- all system changes;
- user changes;
- service, application, component or system failures;
- maintenance activities;
- backup and archival activities;
- system recovery activities; and
- special or out of hours activities.
Logging requirements
Rationale
Event logging and monitoring can help raise the security posture of a system by increasing the accountability for all system user actions.
Rationale
Event logging and monitoring can increase the chances that malicious behaviour will be detected by logging the actions of a malicious party.
Rationale
Well configured event logging allows for easier and more effective auditing and forensic examination if an information security incident occurs.
Control System Classifications(s): All Classifications; Compliance: Must [CID:2006]
Agencies MUST develop and document logging requirements covering:
- the logging facility, including:
- log server availability requirements; and
- the reliable delivery of log information to the log server;
- the list of events associated with a system or software component to be logged; and
- event log protection and archival requirements.
Events to be logged
Rationale
The events to be logged are key elements in the monitoring of the security posture of systems and contributing to reviews, audits, investigations and incident management.
Control System Classifications(s): Top Secret, Secret, Confidential; Compliance: Must [CID:2009]
Agencies MUST log, at minimum, the following events for all software components:
- any login activity or attempts;
- date and time;
- all privileged operations;
- failed attempts to elevate privileges;
- security related system alerts and failures;
- software upgrades and/or software patching;
- system recovery activities;
- system user and group additions, deletions and modification to permissions; and
- unauthorised or failed access attempts to systems and files identified as critical to the organisation.
Additional events to be logged
Rationale
The additional events to be logged can be useful for reviewing, auditing or investigating software components of systems.
Control System Classifications(s): All Classifications; Compliance: Should [CID:2012]
Agencies SHOULD log the events listed in the table below for specific software components.
| Software component | Events to log |
| Database |
System user access to the database. |
|
Attempted access that is denied. |
|
|
Changes to system user roles or database rights. |
|
|
Addition of new system users, especially privileged users. |
|
|
Modifications to the data. |
|
|
Modifications to the format or structure of the database. |
|
| Network/operating system |
Successful and failed attempts to logon and logoff. |
|
Changes to system administrator and system user accounts. |
|
|
Failed attempts to access data and system resources. |
|
|
Attempts to use special privileges. |
|
|
Use of special privileges. |
|
|
System user or group management. |
|
|
Changes to the security policy. |
|
|
Service failures and restarts. |
|
|
System startup and shutdown. |
|
|
Changes to system configuration data. |
|
|
Access to sensitive data and processes. |
|
| Data import/export operations. | |
|
Web application |
System user access to the Web application. |
|
Attempted access that is denied. |
|
|
System user access to the Web documents. |
|
|
Search engine queries initiated by system users. |
Control System Classifications(s): All Classifications; Compliance: Should [CID:2013]
Agencies SHOULD log, at minimum, the following events for all software components:
- Any login activity or attempts; all privileged operations;
- failed attempts to elevate privileges;
- security related system alerts and failures;
- all software updates and/or patching;
- system user and group additions, deletions and modification to permissions; and
- unauthorised or failed access attempts to systems and files identified as critical to the organisation.
Event log facility
Rationale
The act of logging events is not enough in itself. For each event logged, sufficient detail needs to be recorded in order for the logs to be useful when reviewed. An authoritative external time source, a local Time Source Master Clock or server or Co-ordinated Universal Time (UTC) is essential for the time-stamping of events and later inspection or forensic examination. The NZ Interoperability Framework (e-GIF) recognises the time standard for New Zealand as UTC (MSL), with Network Time Protocol (NTP) v.4 as the delivery method over the Internet.
Rationale
New Zealand standard time is maintained by the Measurement Standards Laboratory of New Zealand (MSL), a part of Industrial Research Limited (IRL). New Zealand standard time is based on UTC, a worldwide open standard used by all modern computer operating systems. UTC (MSL) is kept within 200 nanoseconds of the international atomic time scale maintained by the Bureau International des Poids et Mesures (BIPM) in Paris.
Control System Classifications(s): All Classifications; Compliance: Must [CID:2017]
For each event identified as needing to be logged, agencies MUST ensure that the log facility records at least the following details, where applicable:
- date and time of the event;
- relevant system user(s) or processes;
- event description;
- success or failure of the event;
- event source (e.g. application name); and
- IT equipment location/identification.
Control System Classifications(s): All Classifications; Compliance: Should [CID:2018]
Agencies SHOULD establish an authoritative time source.
Control System Classifications(s): All Classifications; Compliance: Should [CID:2019]
Agencies SHOULD synchronise all logging and audit trails with the time source to allow accurate time stamping of events.
Event log protection
Rationale
Effective log protection and storage (possibly involving the use of a dedicated event logging server) will help ensure the integrity and availability of the collected logs when they are audited.
Control System Classifications(s): All Classifications; Compliance: Must [CID:2022]
Event logs MUST be protected from:
- modification;
- unauthorised access; and
- whole or partial loss within the defined retention period.
Control System Classifications(s): Top Secret, Secret, Confidential; Compliance: Must [CID:2023]
Agencies MUST configure systems to save event logs to separate secure servers as soon as possible after each event occurs.
Control System Classifications(s): All Classifications; Compliance: Should [CID:2024]
Agencies SHOULD ensure that:
- systems are configured to save event logs to a separate secure log server; and
- event log data is archived in a manner that maintains its integrity.
Event log archives
Rationale
It is important that agencies determine the appropriate length of time to retain DNS, proxy, event systems and other operational logs. Logs are an important information source in reviews, audits and investigations ideally these should be retained for the life of the system or longer.
Rationale
The Archives, Culture, and Heritage Reform Act 2000, the Public Records Act 2005 and the Official Information Act 1982 may determine or influence the length of time that logs need to be retained and if they should be archived.
Control System Classifications(s): All Classifications; Compliance: Must [CID:2028]
Event logs MUST be archived and retained for an appropriate period as determined by the agency.
Control System Classifications(s): All Classifications; Compliance: Must [CID:2029]
Disposal or archiving of DNS, proxy, event, systems and other operational logs MUST be in accordance with the provisions of the relevant legislation.
Control System Classifications(s): All Classifications; Compliance: Should [CID:2030]
Agencies SHOULD seek advice and determine if their logs are subject to legislation.
Control System Classifications(s): All Classifications; Compliance: Should [CID:2031]
Agencies SHOULD retain DNS, proxy and event logs for a minimum of 12 months.
Control System Classifications(s): All Classifications; Compliance: Should [CID:7557]
Agencies should prioritise their log retention requirements based on the risks surrounding their most sensitive systems.
Event log auditing
Rationale
Conducting audits of event logs is seen as an integral part of the maintenance of systems, as they will assist in the detection and attribution of any violations of agency security policy, including information security incidents, breaches and intrusions.
Control System Classifications(s): All Classifications; Compliance: Must [CID:2034]
Agencies MUST develop and document event log audit requirements covering:
- the scope of audits;
- the audit schedule;
- action to be taken when violations are detected;
- reporting requirements; and
- roles and specific responsibilities.
Event log monitoring
Rationale
Event log monitoring is similar to auditing, however monitoring is conducted in near-real time. This provides early detection of any incidents and potential authentication violations and incidents.
Early identification of anomalies can protect the security posture of a system.
Rationale
Monitoring of event logs is essential to understand what system ‘normal’ look like to be able to detect future authentication violations and anomalies.
Control System Classifications(s): All Classifications; Compliance: Should [CID:7560]
Agencies SHOULD have a monitoring solution implemented that enables detection of incidents as they occur so that appropriate responses can be taken in adequate timeframes.
Control System Classifications(s): All Classifications; Compliance: Should [CID:7561]
Agencies SHOULD have systems available for processing system event logs to identify and correlate events which indicate behavioural anomalies or potential security compromise in the systems, in a near real-time manner.
Objective
Multi-Factor Authentication (MFA) mechanisms are adequately implemented to enhance and maintain security.
Context
Scope
This section provides information and guidance on the establishment and operation of MFA. It is a critical component of Identity and Access Management (IAM).
Reference to other chapters and sections in this document is essential. In particular:
- Chapter 7 – Information Security Incidents;
- Section 9.1 – Information Security Awareness and Training;
- Section 16.1 – Identification, Authentication and Authorisation;
- Section 16.2 – System Access;
- Section 16.3 – Privileged User Access;
- Section 16.4 – Privileged Access Management; and
- Chapter 17 - Cryptography.
Background
Authentication is a key element of security that provides confirmation of a returning user to a system when making a transaction. In this context a transaction may include browsing, financial operations, and all types of data access, creation, copying and deletion.
MFA is a security system that verifies a returning user by requiring multiple credentials, which are typically in the form of another factor or type. Initial authentication often requires a username and password followed by a requirement for other (additional) credentials. MFA can enable, for example, valid users’ access to permit credential reset, even if they are using a username and password that may have been compromised.
Through adequate implementation, MFA can be a strong defence and deterrent against many credential attacks, including brute-force, credential stuffing, and password spraying attacks. It is also an additional defence against many social engineering attacks seeking user credentials.
MFA requires two or more authentication factors (from a single entity) before authorising system access. MFA requires two elements from any of the three categories of authentication and with the second factor from a different group to the first factor selected.
These factors or groups are:
- The possession/ownership factor - Something you have, preferably NOT the device itself but a SEPARATE authentication device such as a token, RFID card or smartcard;
- The knowledge factor - Something you know such as a passcode, One-Time password (OTP), reusable password, pattern or other component of a standard authentication mechanism;
- The inherence factor - Something you are, biological or behavioural characteristics of various types.
Using MFA increases attack resistance by increasing the difficulty of obtaining all necessary authenticators. It is important to note, however, that the strength of an MFA solution is contingent on how robust any of the authentication factors are.
It is important to use a variety of factors to strengthen attack resistance in order to increase confidence levels in the chosen authentication system. For example, using two factors from the knowledge group is not considered 2FA and is less effective than using factors from two different groups. The knowledge group is the most exposed to attack and compromise through social engineering.
Additional authentication also assists in managing Privileged Access (refer to Section 16.4 – Privileged Access Management).
Phishing resistant MFA
Although the use of MFA provides improved levels of security than the traditional single-factor authentication, it is imperative to recognise that not all methods provide adequate protection against all attacks.
The majority of credential stealing is obtained through phishing attacks and adversary in the middle attacks (AiTM). Some traditional MFA is vulnerable to interception or AiTM attacks, where an access token is stolen that contains the MFA claim and can be replayed by the attacker. These types of traditional MFA do not provide the adequate security to mitigate against many advanced phishing attacks.
Phishing resistant MFA are types of authentication methods that are designed to mitigate these phishing attacks found in some traditional MFA approaches.
Phishing resistant MFA are methods where attackers cannot replay the stolen access token or manipulate the authentication process. This includes mitigating against social engineering attacks, phishing attacks, and AiTM attacks.
Phishing resistant MFA relies on cryptographic keys which eliminate the risk of interception and phishing attacks. Methods include:
- FIDO2/WebAuthn.
- Smartcards.
- PKI-Based Authentication.
Due to the reliance on cryptographic keys, this typically can involve additional infrastructure and can add additional time and cost to implement across organisations.
Agencies need to understand what systems and data needs to be protected. Not all entities or transactions may need to implement phishing resistant MFA, however it is essential to consider implementing phishing resistant MFA to sensitive information, where entities have elevated privileges within organisations, and consider adding phishing resistant MFA to PAM policies.
Traditional MFA with known vulnerabilities
Some methods of MFA are known to be susceptible to phishing threats. Methods, such as SMS based one-time passwords (OTP), email and application-based OTPs have well documented vulnerabilities that can be exploited, particularly through phishing and AiTM attacks.
SMS have several known vulnerabilities which may make it unsuitable and unsafe for authentication purposes; these include:
- SIM swapping attacks.
- AiTM attacks.
Email based OTPs are vulnerable to email account compromises. If an attacker gains access to email accounts they can intercept OTPs via email.
Adaptive Authentication
Adaptive Authentication is a form of MFA which varies the level or degree of authentication required where an unusual authentication request occurs. For example, out of normal hours, from an unusual geolocation, from an unrecognised device, from an unrecognised IP address and so on. When an unusual authentication request is received, Adaptive Authentication may request additional authenticators such as an MFA token. Some risk factors that may trigger Adaptive Authentication include:
- The location of the access request such as such as a café, airport or home;
- The time of the access request such as like late at night, over weekends or during normal working hours;
- The type of device, such as a smartphone, tablet, laptop, or unrecognised device;
- The type of connection, for example, a public network such as the internet, or a VPN or some other private network; and
- A request for access to privileged accounts.
Adaptive Authentication includes what is sometimes described as transaction identification where known characteristics are compared to the transaction or access request, for example, a known location or common access request. If known characteristics do not match then additional authentication steps may be indicated or required.
Client-Side Authentication
Client-side authentication originates from the user’s device such as laptop, mobile phone, tablet, or home computer. These devices may provide a variety of authentication methods including:
- Inherence factor/Biometric:
-
- Fingerprint scans;
- Facial recognition;
- Voice command/recognition;
- Iris scans;
- Keystroke dynamics;
- Knowledge factor:
- PIN codes;
- Pattern codes;
- Possession factor:
- Geofencing;
- Bluetooth device proximity/Near field communication (NFC).
It is important to note that some biometric and other measures, for example fingerprints, are susceptible to attacks such as spoofing. To combat these biometric attacks secondary measures are also required, for example pulse-sensing in addition to fingerprint detection in order to ensure the fingerprint presentation is a live person. Clearly not all secondary measures are fully effective by themselves and multiple secondary measures may be required for high risk/high value authorisation requests. FIPS-140 provides guidance to organisations to confirm which hardware meets secure standards.
Single-User and Multi-User Authorisation
Single-User authorisation involves prompting the account holder to authorise an action being taken on his behalf. For example, single-user authorisation can even prevent fraud as it occurs in a user-friendly manner. Instead of calling the customer to verify the legitimacy of a purchase, credit card companies could request customer authentication for an on-line purchase by sending an authorisation request to the customer through an alternate channel such as a mobile phone.
Multi-User authorisation usually requires multiple and separate authentications (usually by other people) in order to authorise a transaction or event, such as establishing an account. This system supports the “separation of duties” concept common in accounting transactions or other high-risk activities. Multi-user authorisation may also assess risk indicators and context (e.g. time, location) to select the authentication components and requirements.
Multi-Step Authentication
Multi-step Authentication is a design and architectural approach to control access to resources by sequentially using multiple authentication verifiers. Each authentication step grants access to increasingly privileged areas of the system until access to the desired resources is reached (refer also to 16.4 – Privileged Access Management). Multi-Step Authentication can be activated by risk-based “triggers” where risk factors are identified.
Multi-step Authentication may require only one authentication factor or mechanism, so it is important not to confuse Multi-Step Authentication with Multi-Factor Authentication. Multi-Step Authentication may not be as secure as MFA and cannot be an appropriate substitute for MFA. A key risk is repeated use of a single authentication factor.
It is also worth noting, however, that Multi-Step combined with Multi-Factor Authentication is a strong architectural security construct, particularly when a multi-factor request is triggered for accessing a privileged account.
Perfect Forward Secrecy
In addition to the encryption protocols and algorithms discussed in Chapter 17 - Cryptography, the concept of Perfect Forward Secrecy (PFS), often simplified to Forward Secrecy, should also be incorporated into any authentication mechanism design.
Forward Secrecy is a property of secure communication protocols that is intended to prevent a compromised encryption key from being used to decrypt previously encrypted traffic. Clearly a compromised key must be immediately replaced in order to maintain the integrity of communications. This mechanism is described as a “rolling secrets” technique and is designed to prevent device spoofing and the cloning of mobile clients.
A “rolling secret” key is located on the client device. The client receives two encrypted packages. The first contains another private key and is decrypted by the current private key held on the client device. The new key is used to decrypt the second package and the new private key replaces the existing private key, which is then discarded. The new key is used to encrypt traffic to the authentication server. With each cycle the client replaces the old key with the new key.
Cryptography
The use of encryption is a fundamental component in the security of a Multi-Factor Authentication mechanism. It is essential that only approved cryptographic protocols and algorithms are used, refer to Chapter 17 – Cryptography.
Risk Analysis
The design of Multi-Factor Authentication should start with a risk review in order to identify any existing and new risks from changing environments, user populations and threat landscapes. Some early steps will include:
- Review business drivers, existing identity infrastructure, enterprise applications, core platform infrastructure and development plans for each of these;
- Ensure any plans for cloud and related services are reviewed and incorporated;
- Identify authentication use cases including employees and contractors, consumers, customers, partners, and suppliers. For Digital Government this may also include the General Public for some systems;
- Develop baseline requirements;
- Undertake a threat analysis for each use case; and
Select control mechanisms to manage identified risks.
This risk analysis will inform and direct the development of an authentication architecture to provide robust but usable security for each use case. Some key questions include:
- How will users access the system or application?
- At what stages will users be authenticated?
- What authentication factors will provide the appropriate level of authentication and security?
- Is the level of authentication appropriate to secure and protect the systems, data and other related assets? and
- Is there sufficient capacity to service anticipated workloads?
MFA is an additional way of managing access to systems and data. MFA will only provide additional layers of managing access to systems provided the fundamentals of Identification and Access Management are met. This includes:
- Implementation of least privileged principles.
- Access is removed when not required.
- Administration privileges are limited to only users who require these privileges.
- Enforcing strong passwords through password policies (when passwords are in use).
Governance and Control
Good governance processes assist in identifying potential risks to your systems, data, employees, partners and contractors. This reduces the risk of a breach or failure to comply with legislation and regulation. Good governance processes support the fulfilment of duties of senior and executive management.
Technology governance must demonstrate effective control, security, effectiveness and clear accountability. Identity Access Management and Authentication are fundamental components in protecting agency systems, data and technology assets and underpinning technology governance structures.
There are also several national and international legislative and regulatory requirements and accepted international standards which may influence aspects of governance, particularly in relation to data protection and privacy. While not an exhaustive list, these include:
- New Zealand’s Privacy Act;
- New Zealand’s Public Records Act;
- The EU’s General Data Protection Regulation (GDPR);
- ISO/IEC 27701
References
Additional information relating to event logging is contained in:
| Title | Publisher | Source |
|
Identification Standards |
NZ Govt
|
|
|
ISO/IEC 27001 |
ISO/IEC/ Standards NZ | ISO - International Organization for Standardization |
| NIST Digital Identity Guidelines | NIST | NIST Special Publication 800-63 Digital Identity Guidelines | NIST |
| OAuth 2.0 | IETF OAuth Working Group | OAuth 2.0 — OAuth |
| Cloud security guidance - Identity and authentication | NCSC UK | Principle 10: Identity and authentication - NCSC.GOV.UK |
| FIDO Specifications Overview | FIDO Alliance | User Authentication Specifications Overview - FIDO Alliance |
| Microsoft Entra ID - Multi-Factor Authentication | Microsoft | Microsoft Entra multifactor authentication overview - Microsoft Entra ID | Microsoft Learn |
| Multifactor Authentication Cheat Sheet |
OWASP |
Multifactor Authentication - OWASP Cheat Sheet Series |
| Implementing Phishing Resistant MFA | CISA | Implementing Phishing-Resistant MFA |
Rationale & Controls
Risk Analysis
Rationale
The requirement for an agency information security policy is discussed and described in Chapter 5 – Information Security Documentation. An essential part of any security policy is the assessment of risk and the inclusion of requirements for securing access to systems, applications and data.
Rationale
A risk analysis is fundamental to the design, implementation and maintenance of Multi-Factor Authentication (MFA) processes and will inform and direct the development of requirements and an authentication architecture to provide robust but usable security.
Control System Classifications(s): All Classifications; Compliance: Must [CID:6948]
Agencies MUST undertake a risk analysis before designing and implementing MFA.
System Architecture and Security Controls
Rationale
Security controls should support security while enabling authorised user access. The system architecture should be sufficiently comprehensive to support this objective.
Rationale
External facing systems and authenticating to third-party services exposes additional risk to the organisation. MFA provides an additional layer to help an organisation manage risk of systems compromise through authentication attacks.
Rationale
While phishing-resistant MFA methods, such as hardware security keys or biometric authentication, offer stronger protection (compared to non-phishing-resistant MFA), some of these methods may not always be feasible for all users of systems. Therefore, while we strongly encourage the adoption of phishing resistant MFA wherever possible, any form of MFA is considered an improvement over relying solely on passwords.
Rationale
Where devices or systems do not support MFA, organisations are encouraged to implement appropriate compensating controls. These measures can help mitigate the risks associated with relying solely on passwords.
Control System Classifications(s): All Classifications; Compliance: Must [CID:7563]
Where an agency has external facing systems, cloud-based services, or is authenticating to third-party services services, they MUST:
- require MFA for all user accounts; and
- implement a secure, multi-factor process to allow entities to reset their standard user credentials.
Control System Classifications(s): All Classifications; Compliance: Must [CID:6953]
Where an agency has implemented MFA they MUST:
- require MFA for administrative or other high privileged users; and
- implement a secure, multi-factor process to allow entities to reset their standard user credentials.
Control System Classifications(s): All Classifications; Compliance: Must [CID:7564]
Agencies MUST implement MFA on all user accounts with remote access to organisational resources.
Control System Classifications(s): All Classifications; Compliance: Should [CID:7565]
Agencies SHOULD implement MFA on all user accounts with access to organisational resources.
Control System Classifications(s): All Classifications; Compliance: Should [CID:7566]
Where agencies have implemented MFA, they SHOULD implement phishing-resistant MFA on administration accounts.
Control System Classifications(s): All Classifications; Compliance: Should [CID:7567]
Agencies SHOULD use phishing-resistant MFA when authenticating users to systems.
Control System Classifications(s): All Classifications; Compliance: Should [CID:6952]
The design of an agency MFA SHOULD include consideration of:
- Risk identification;
- Level of security and access control appropriate for each aspect of an organisation’s information systems (data, devices, equipment, storage, cloud, etc.)
- A formal authorisation process for user system access and entitlements;
- Logging, monitoring and reporting of activity;
- Review of logs for orphaned accounts and inappropriate user access including unsuccessful authentication;
- Identification of error and anomalies which may indicate inappropriate or malicious activity;
- Incident response;
- Remediation of errors;
- Suspension and/or revocation of access rights where policy violations occur;
- Capacity planning.
Integration with Policy
Rationale
The requirement for an agency information security policy is discussed and described in Chapter 5 – Information Security Documentation. Privileged Access Management policy is discussed in Section 16.4 - Privileged Access Management.
Control System Classifications(s): All Classifications; Compliance: Should [CID:6956]
The design of an organisations MFA system SHOULD be integrated with the agency’s Information Security Policy, the agency’s Privileged Access Management (PAM) Policy, and any additional agency password policies.
User Training
Rationale
It is important that users understand and have continued awareness of risks and threats to authentication credentials, in order to maintain the integrity of the credentials and to maintain the security of the systems being accessed.
Rationale
MFA introduces some complexity and may require the use of specific devices, hardware or applications. Training is essential to increase user awareness and maintain adequate security practices.
Control System Classifications(s): All Classifications; Compliance: Must [CID:6960]
When agencies’ implement MFA they MUST ensure users have an understanding of the risks, and include appropriate usage and safeguards for MFA in the organisation’s user training and awareness programmes.
17. Cryptography
Objective
Agencies use cryptographic products, algorithms and protocols that are approved by the GCSB and are implemented in accordance with this guidance.
Context
Scope
This section covers information on the fundamentals of cryptography including the use of encryption to protect data at rest and in transit. Detailed information on algorithms and protocols approved to protect classified information can be found in Section 17.2 - Approved Cryptographic Algorithms and Section 17.3 - Approved Cryptographic Protocols.
Purpose of cryptography
Cryptography is primarily used to support:
- Confidentiality – protecting against the risk of information being disclosed to an unauthorised person;
- Authentication – ensuring a person or entity is who they claim to be;
- Integrity – ensuring information has not been compromised, either deliberately or accidentally; and
- Non-repudiation – proving who (or what) performed an action.
Cryptography is an important control for data protection. The encryption selected may change depending on the classification of the data. It is important to note that classification, in itself, provides no protection but is merely a labelling mechanism to indicate the degree of protection and care required in handling that data.
Cryptography is frequently used in the establishment of secure connectivity (e.g. IPSec VPNs) and in trust frameworks such as those supported by Public Key Infrastructure (PKI).
With the increases in speed and computing power and the cost reductions of modern computing, older cryptographic algorithms are increasingly vulnerable. It is vital that recommendations and controls in the NZISM are followed.
Mitigation of the risks when using older cryptographic algorithms, often takes the form of increased key lengths. Agencies should also note the increasing threat posed by the evolution and development of quantum computing (see 17.1.19 - Quantum Computing and Encryption).
Encryption
Encryption is the process of converting plain (readable) text to an unintelligible form (cipher text). The term encryption is often used synonymously with cryptography.
The use of approved encryption will generally reduce the likelihood of an unauthorised party gaining access to the information contained within the encrypted data.
When data is at rest, encryption can be used to reduce the physical protection and handling requirements of media or systems. This does not change the classification of the underlying data system or equipment.
Care needs to be taken with encryption systems that do not encrypt the entire media content to ensure that either all of the classified data is encrypted or that the media is handled in accordance with the highest classification of the unencrypted data.
Encryption of data in transit can be used to provide protection for information being communicated over insecure media and hence reduce the security requirements of the communication process.
It is important to note that when agencies use encryption for data at rest or in transit, they are not reducing the classification of the information. When encryption is used the potential risk of disclosure of the information is reduced.
As the classification of the information does not change when encrypted, agencies cannot use lowered storage, physical transfer or security requirements as a baseline to further lower requirements with an additional cryptographic product.
In general terms, the level of assurance of specific encryption protocols and algorithms is defined in terms of Common Criteria, Protection Profiles or, in some cases, approved cryptographic evaluations. It is important to note that evaluations of cryptographic protocols and algorithms are NOT universally conducted when security products are evaluated, relying rather on previous approved evaluations of cryptographic protocols and algorithms.
Risk Assessments
Encryption algorithms apply data transformations that are designed to be difficult to reverse by unauthorised users. Today’s software will usually provide several algorithmic options, but may include some older algorithms provided for backward compatibility with older (legacy) systems. In many cases the older algorithms are deprecated, are considered time-expired and are not fit for purpose in modern systems. Deprecated algorithms should not be used.
In all cases a comprehensive risk assessment should be undertaken before configurations are selected. Some general principles to be considered are:
- Cryptographic strength is determined by a combination of the encryption algorithm being used, the encryption protocol and the key length. Longer keys generally provide increased encryption strength over shorter keys when using the same encryption algorithm;
- Asymmetric cryptographic algorithms are slower than symmetric cryptographic algorithms at an equivalent cryptographic strength;
- Asymmetric cryptographic algorithms are recommended for the exchange of symmetric cryptographic keys when they are needed to be shared across communication channels;
- Encrypted data cannot usually be compressed, but compressed data can be encrypted. Data should be compressed before encryption;
- Encryption keys have the same requirements for handling and storage as the unencrypted data they are being used to protect;
- Any risk assessment should include consideration of key management – refer to section 17.9 Key Management.
It is important to note that the NZISM prescribes approved algorithms and protocols and users must select combinations from these lists.
Quantum Computing and Encryption
Developments in quantum computing have highlighted threats to classical cryptography whereby a quantum computing, can undermine all of the widely used public key algorithms used for key establishment and digital signatures. While this may be not an immediate issue, quantum developments are likely to undermine the effectiveness of encryption being used today to protect confidentiality of information.
A further implication is that historical and archived data protected by encryption may be at risk.
It is generally accepted that symmetric encryption, with sufficiently long keys, will remain quantum resistant in the short term but that quantum resistant replacements for digital signature and key establishment algorithms will be required in the near future.
In the longer term, quantum resistant algorithms are expected to be developed, standardised and approved for use. Until such time, however, agencies should be positioning themselves to be ready to migrate to a “post-quantum encryption” environment.
As it is now recognised that agencies will need to undertake future migration activities related to post-quantum encryption, it is no longer specifically advised to invest in migration from RSA to ECC-based algorithms if that has not already taken place. Emphasis should instead be placed on ensuring minimum key lengths specified in the NZISM are adhered to.
Transitioning Cryptographic Algorithms and Protocols
It is important to use algorithms that adequately protect sensitive information. It is also important to recognise that all cryptographic algorithms and protocols have a finite life. Challenges are posed by new cryptanalysis techniques and methods, the increasing power of classical computing technology, and the continuing work on the development of quantum computers. In addition, there is an active field of work that continuously seeks to compromise algorithms and protocols currently in use.
Planning for changes in the use of cryptography because of algorithm breaks, the availability of more powerful computing techniques or new technologies is an important consideration for agencies. Awareness of retirement or deprecation of algorithms and associated protocols is essential.
RSA
RSA was announced in 1976 and is now over 45 years old. Several flaws and attacks have been identified since creation, each of which required specific mitigations, careful implementation and management. Unfortunately there is ample evidence that implementers continue to have difficulties in securely implementing, using and managing RSA.
To counter identified threats from shorter RSA key lengths, longer key lengths have been specified in the NZISM since 2010. Minimum key lengths have been subsequently increased over time.
For a number of years there had been several indicators that RSA was likely to be deprecated by the cryptographic community and standards bodies. For example, TLS 1.3 has deprecated the use of RSA for key exchange in favour of elliptic curve cryptography, but RSA is still supported for digital signatures in the current standard. Previous guidance from NIST was also indicative of the impending deprecation of RSA. However, subsequent guidance no longer recommends moving from RSA to elliptic curve if that has not already been done.
Therefore, while RSA is not fully deprecated in the NZISM, it is approved ONLY for a limited set of uses as described in Section 17.2 – Approved Cryptographic Algorithms.
Product specific cryptographic requirements
This section provides requirements for the use of cryptography to protect classified information. Requirements, in addition to those in this Manual, can exist in consumer guides for products once they have completed an approved evaluation. Vendor specifications supplement this manual and where conflict in controls occurs the product specific requirements take precedence. Any policy or compliance conflicts are to be incorporated into the risk assessment.
Exceptions for using cryptographic products
Where Agencies implement a product that uses an Approved Cryptographic Algorithm or Approved Cryptographic Protocol to provide protection of unclassified data at rest or in transit, that product does not require a separate, approved evaluation. Correct implementation of the cryptographic protocol is fundamental to the proper operation of the Approved Cryptographic Algorithm or Approved Cryptographic Protocol and is part of the checking conducted during system certification.
Federal Information Processing Standard 140
FIPS 140 is a United States standard for the evaluation and validation of both hardware and software cryptographic modules.
FIPS 140 is in its third iteration and is formally referred to as FIPS 140-3. This section refers to the standard as FIPS 140 but this should be considered to encompass FIPS 140-1, FIPS 140-2 and FIPS 140-3.
FIPS 140 is not a substitute for an approved evaluation of a product with cryptographic functionality. FIPS 140 is concerned solely with the cryptographic functionality of a module and does not consider any other security functionality.
Cryptographic evaluations of products will normally be conducted by an approved agency. Where a product’s cryptographic functionality has been validated under FIPS 140, the GCSB can, at its discretion, and in consultation with the vendor, reduce the scope of a cryptographic evaluation.
New Zealand National Policy for High Assurance Cryptographic Equipment and Key Management
The New Zealand National Standard for High Assurance Cryptographic Equipment (HACE) and related key management is contained in the New Zealand Communications Security Policy No. 301 – Safeguarding of Communications Security (COMSEC) Material. This prescribes national doctrine for the safeguarding of COMSEC materials. New Zealand Communications Security Policy No. 301 – Safeguarding of Communications Security (COMSEC) Material, replaces New Zealand Communications Security Standard No. 300 – Control of COMSEC Material which is now withdrawn. Note NZCSP 301 is a RESTRICTED document.
Protection of RESTRICTED/SENSITIVE information in transit over public systems
The physical requirements for protection of information classified RESTRICTED/SENSITIVE are provided by the classification system and PSR guidance.
Where such information is generated and held on information systems (any computer device, including laptops, mobile phones, tablets, desktop and networked systems), the requirements of the NZISM apply. Of particular note is the requirement to encrypt RESTRICTED/SENSITIVE data when in transit over public systems, including any Internet connection, public network or any other network NOT directly controlled by the agency.
Encryption and Key Management
Direct agency control is described as the immediate and continuous physical and logical control, responsibility for, protection and operation of agency information systems and data (see 2.2.4).
Indirect agency control is described as when information is not under the direct control of the agency, this may be through outsourcing, ICT management or services, third party facilities such as data centre co-locations, or consumption of cloud services (see 2.2.5 – 2.2.7).
Encryption can be used to protect information not under the direct control of the agency.
The use of encryption (including data encryption, use of a VPN or any other form of protection using cryptography) requires cryptographic key management and the retention of control of both keys and key management processes.
Where agencies make use of VPNs or other forms of network connectivity that protect data in transit, the control and management of the cryptographic key is fundamental to the integrity and confidentiality of the encrypted data.
If encryption keys are compromised, then any authentication and encryption mechanisms that rely on those keys, no matter how robust or comprehensive, are futile.
If encryption keys are lost, damaged, or fail then access to data encrypted using those keys will also be lost. If control of encryption keys is lost, then those keys should be considered to be compromised and must be replaced or superseded urgently.
The selection of the cryptographic protocol and algorithm is described in this chapter and specified in 17.1.55.C.02. It is essential that agencies select and use only approved cryptographic algorithms and protocols (see section 17.2 – Approved Cryptographic Protocols) and apply the cryptographic key management requirements of the NZISM (see section 17.9 - Key Management).
VPN connection Security
The types of encryption, protocols, and cryptographic algorithms applied in the establishment and maintenance of a VPN connection are fundamental to the security and integrity of the connection.
Key aspects of VPN security include:
- The encryption algorithm and protocol used;
- Cryptographic key length;
- The authentication protocol
- Key Exchange protocol;
- Selection of VPN protocol;
- VPN monitoring and a “kill switch” to deter IP leakage and snooping;
- Cryptographic key management.
It is important to understand that a variety of VPN services can use a variety of mechanisms. Agencies should also consider the service provider’s use of hash authentication, perfect forward secrecy, and the difference in encryption settings on both the data and control channels. The NZISM specifies the cryptographic protocols and cryptographic algorithms that should be used (see sections 17.2 – Approved Cryptographic Algorithms and 17.3 – Approved Cryptographic Protocols) and agencies must ensure the VPN connection conforms with these requirements.
References
Further references can be found at:
| Reference | Title | Publisher | Source |
| NZCSP 301 | New Zealand Communications Security Policy 301 - Safeguarding of Communications Security (COMSEC) Material, NZCSP 301 replaces NZCSS 300 | GCSB |
Contact the GCSB RESTRICTED document available on application to authorised personnel |
| PSR | Handling requirements for protectively marked information and equipment | NZ Government Protective Security Requirements | https://protectivesecurity.govt.nz/classification-system/how-to-protect |
| Transport Layer Security (tls) | IETF | https://datatracker.ietf.org/wg/tls/documents/ | |
| TLS 1.3 | IETF | https://www.ietf.org/blog/tls13/ | |
| The Transport Layer Security (TLS) Protocol Version 1.3 March 2018 | IETF | https://tlswg.github.io/tls13-spec/draft-ietf-tls-tls13.html | |
| RFC 2407 | The Internet IP Security Domain of Interpretation for ISAKMP | IETF | https://tools.ietf.org/html/rfc2407 |
| RFC 2408 | Internet Security Association and Key Management Protocol (ISAKMP) | IETF | https://tools.ietf.org/html/rfc2408 |
| RFC 2409 | The Internet Key Exchange (IKE) | IETF | https://tools.ietf.org/html/rfc2409 |
| RFC 8446 | The Transport Layer Security (TLS) Protocol Version 1.3 | IETF | https://datatracker.ietf.org/doc/html/rfc8446 |
| RFC 8996 | Deprecating TLS 1.0 and TLS 1.1 – Best Current Practise | IETF | https://datatracker.ietf.org/doc/html/rfc8996 |
| FIPS 140-3 (March 2019) | Security Requirements for Cryptographic Modules | NIST | https://csrc.nist.gov/publications/detail/fips/140/3/final |
| FIPS 186-4 (July 2013) | Digital Signature Standard (DSS) | NIST | https://csrc.nist.gov/publications/detail/fips/186/4/draft |
| FIPS 186-5 (Draft, January 2020) | Digital Signature Standard (DSS) | NIST | https://csrc.nist.gov/publications/detail/fips/186/5/draft |
| FIPS 197 (November 2001) | Advanced Encryption Standard (AES) (This publication is under review) | NIST | https://csrc.nist.gov/publications/detail/fips/197/final |
| NIST SP 800-56A Rev. 3 (April 2018) | Recommendation for Pair-Wise Key-Establishment Schemes Using Discrete Logarithm Cryptography | NIST | https://csrc.nist.gov/publications/detail/sp/800-56a/rev-3/final |
| NIST SP 800-56B Rev. 2 (March 2019) | Recommendation for Pair-Wise Key-Establishment Using Integer Factorization Cryptography | NIST | https://csrc.nist.gov/publications/detail/sp/800-56b/rev-2/final |
| NIST SP 800-131A Rev. 2 (March 2019) | Transitioning the Use of Cryptographic Algorithms and Key Lengths | NIST | https://csrc.nist.gov/publications/detail/sp/800-131a/rev-2/final |
| NIST SP 800-57 Part 1 Rev. 5 (May 2020) | Recommendation for Key Management: Part 1 – General | NIST | https://csrc.nist.gov/publications/detail/sp/800-57-part-1/rev-5/final |
| NIST SP 800-57 Part 2 Rev. 1 (May 2019) | Recommendation for Key Management: Part 2 – Best Practices for Key Management Organizations | NIST | https://csrc.nist.gov/publications/detail/sp/800-57-part-2/rev-1/final |
| NIST SP 800-57 Part 3 Rev. 1 (January 2015) | Recommendation for Key Management, Part 3: Application-Specific Key Management Guidance | NIST | https://csrc.nist.gov/publications/detail/sp/800-57-part-3/rev-1/final |
| NIST 800-175A (August 2016) | Guideline for Using Cryptographic Standards in the Federal Government: Directives, Mandates and Policies | NIST | https://nvlpubs.nist.gov/nistpubs/SpecialPublications/NIST.SP.800-175A.pdf [PDF, 470 KB] |
| NIST SP 800-175B Rev. 1 (March 2020) | Guideline for Using Cryptographic Standards in the Federal Government: Cryptographic Mechanisms | NIST | https://csrc.nist.gov/publications/detail/sp/800-175b/rev-1/final |
| CNSS Policy 15 (October 2016) | Use of Public Standards for Secure Information Sharing |
Committee on National Security Systems (CNSS) |
https://www.cnss.gov/CNSS/issuances/Policies.cfm |
| NSA Quantum Computing FAQ (August 2021) | Quantum Computing and Post-Quantum Cryptography | NSA | https://media.defense.gov/2021/Aug/04/2002821837/-1/-1/1/Quantum_FAQs_20210804.pdf [PDF, 258 KB] |
|
VPNCP Version 3.1 March 2015 |
Virtual Private Network Capability Package Version 3.1 March 2015 | NSA | https://www.nsa.gov/ia/_files/VPN_CP_3_1.pdf |
|
|
Suite B Implementer’s Guide to NIST SP 800-56A, July 28, 2009 | NSA | http://docplayer.net/204368-Suite-b-implementer-s-guide-to-nist-sp-800-56a-july-28-2009.html |
|
EPC342-08 Version 7.0 4 November 2017 |
Guidelines on Cryptographic Algorithms Usage and Key Management | European Payments Council | https://www.europeanpaymentscouncil.eu/document-library/guidance-documents/guidelines-cryptographic-algorithms-usage-and-key-management |
|
|
Choose an Encryption Algorithm | Microsoft | https://docs.microsoft.com/en-us/sql/relational-databases/security/encryption/choose-an-encryption-algorithm?view=sql-server-2017 |
|
|
Transport Layer Protection Cheat Sheet | OWASP | https://www.owasp.org/index.php/Transport_Layer_Protection_Cheat_Sheet |
| Guide to Cryptography | OWASP | https://www.owasp.org/index.php/Guide_to_Cryptography | |
| New Directions in Cryptography - IEEE Transactions on Information Theory Vol IT22 November 1976 | Diffie, Hellman | https://ee.stanford.edu/~hellman/publications/24.pdf [PDF, 2.1 MB] |
Rationale & Controls
Using cryptographic products
Rationale
No real-world product can ever be guaranteed to be free of vulnerabilities. The best that can be done is to increase the level of assurance in a product to a point that represents satisfactory risk management.
Rationale
Refer to Chapter 12 - Product Security for a discussion on product evaluation and assurance.
Control System Classifications(s): All Classifications; Compliance: Must [CID:2070]
Agencies using cryptographic functionality within a product to protect the confidentiality, authentication, non-repudiation or integrity of information, MUST ensure that the product has completed a cryptographic evaluation recognised by the GCSB.
Data recovery
Rationale
It is important for continuity and operational stability that cryptographic products provide a means of data recovery to allow for the recovery of data in circumstances such as where the encryption key is unavailable due to loss, damage or failure. This includes production, storage, backup and virtual systems. This is sometimes described as “key escrow”.
Control System Classifications(s): Top Secret, Secret, Confidential; Compliance: Must [CID:2074]
Cryptographic products MUST provide a means of data recovery to allow for recovery of data in circumstances where the encryption key is unavailable due to loss, damage or failure.
Control System Classifications(s): All Classifications; Compliance: Should [CID:2075]
Cryptographic products SHOULD provide a means of data recovery to allow for recovery of data in circumstances where the encryption key is unavailable due to loss, damage or failure.
Reducing storage and physical transfer requirements
Rationale
When encryption is applied to storage media (whether portable or residing within IT equipment or systems) it provides an additional layer of defence. Whilst such measures do not reduce or alter the classification of the information itself, physical storage, handling and transfer requirements may be reduced to those of a lesser classification for the media or equipment (but not the data itself).
Rationale
Approved Cryptographic Algorithms are discussed in section 17.2.
Control System Classifications(s): All Classifications; Compliance: Must [CID:2079]
Encryption used to reduce storage or physical handling protection requirements MUST be an approved cryptographic algorithm in an EAL2 (or higher) encryption product.
Control System Classifications(s): Secret, Confidential, Top Secret; Compliance: Must [CID:2080]
If an agency wishes to reduce the storage or physical transfer requirements for IT equipment or media that contains classified information, they MUST encrypt the classified information using High Assurance Cryptographic Equipment (HACE). It is important to note that the classification of the information itself remains unchanged.
Control System Classifications(s): Top Secret, Secret, Confidential; Compliance: Must [CID:2081]
If an agency wishes to use encryption to reduce the storage, handling or physical transfer requirements for IT equipment or media that contains classified information, they MUST use:
- full disk encryption; or
- partial disk encryption where the access control will allow writing ONLY to the encrypted partition holding the classified information.
Control System Classifications(s): All Classifications; Compliance: Should [CID:2082]
If an agency wishes to use encryption to reduce the storage or physical transfer requirements for IT equipment or media that contains classified information, they SHOULD use:
- full disk encryption; or
- partial disk encryption where the access control will allow writing ONLY to the encrypted partition holding the classified information.
Encrypting NZEO information at rest
Rationale
NZEO information is particularly sensitive and it requires additional protection in the form of encryption, when at rest. This includes production, storage, backup and virtual systems.
Control System Classifications(s): All Classifications; Compliance: Must [CID:2085]
Agencies MUST use an Approved Cryptographic Algorithm to protect NZEO information when at rest on a system.
Information and Systems Protection
Rationale
When encryption is applied to information being communicated over networks, less assurance is required for the physical protection of the communications infrastructure. In some cases, no physical security can be applied to the communications infrastructure such as public infrastructure, the Internet or non-agency controlled infrastructure. In other cases no direct assurance can be obtained and reliance is placed on third party reviews and reporting. In such cases encryption of information is the only practical mechanism to provide sufficient assurance that the agency information systems are adequately protected.
Rationale
Data duplication for backups or data replication aggregates agency information and will generally increase the impact of an unauthorised party gaining access to, or otherwise compromising, the data. This includes where outsourced services are undertaken.
Control System Classifications(s): Top Secret, Secret, Confidential; Compliance: Must [CID:2089]
Agencies MUST use HACE if they wish to communicate or pass information over UNCLASSIFIED, insecure or unprotected networks.
Control System Classifications(s): Restricted/Sensitive; Compliance: Must [CID:2090]
Information or systems classified RESTRICTED or SENSITIVE MUST be encrypted with an Approved Cryptographic Algorithm and Protocol if information is transmitted or systems are communicating over insecure or unprotected networks, such as the Internet, public networks or non-agency controlled networks.
Control System Classifications(s): All Classifications; Compliance: Must [CID:2091]
Agencies MUST encrypt aggregated agency data using an approved algorithm and protocol over insecure or unprotected networks such as the Internet, public infrastructure or non-agency controlled networks when the compromise of the aggregated data would present a significant impact to the agency.
Control System Classifications(s): All Classifications; Compliance: Should [CID:2092]
Agencies SHOULD encrypt agency data using an approved algorithm and protocol if they wish to communicate over insecure or unprotected networks such as the Internet, public networks or non-agency controlled networks.
IT equipment using Encryption
Rationale
In general terms, when IT equipment employing encryption functionality is turned on and authenticated all information becomes accessible to the system user. At such a time the IT equipment will need to be handled in accordance with the highest classification of information on the system. Special technology architectures and implementations exist where accessibility continues to be limited when first powered on. Agencies should consult the GCSB for further advice on special architectures and implementations.
Rationale
The classification of the equipment when powered off will depend on the equipment type, cryptographic algorithms and protocols used and whether cryptographic key has been removed. Agencies should consult the GCSB for further advice on treatment of specific software, systems and IT equipment.
Control System Classifications(s): All Classifications; Compliance: Must [CID:2096]
When IT equipment storing encrypted information is turned on and authenticated, it MUST be treated as per the original classification of the information.
Control System Classifications(s): All Classifications; Compliance: Must [CID:2097]
Agencies MUST consult the GCSB for further advice on the powered off status and treatment of specific software, systems and IT equipment.
Encrypting NZEO information in transit
Rationale
NZEO information is particularly sensitive and requires additional protection. It must be encrypted when in transit.
Control System Classifications(s): All Classifications; Compliance: Must [CID:2100]
In addition to any encryption already in place for communication mediums, agencies MUST use an Approved Cryptographic Protocol and Algorithm to protect NZEO information when in transit.
Key Refresh and Retirement
Rationale
All cryptographic keys have a limited useful life after which the key should be replaced or retired. Typically the useful life of the cryptographic key (cryptoperiod) is use, product and situation dependant. Product guidance is the best source of information on establishing cryptoperiods for individual products. A more practical control is the use of data, disk or volume encryption where key changes are more easily managed. Selection of cryptoperiods should be based on a risk assessment. Refer also to section 17.9 – Key Management.
Control System Classifications(s): All Classifications; Compliance: Should [CID:2103]
Agencies SHOULD establish cryptoperiods for all keys and cryptographic implementations in their systems and operations.
Control System Classifications(s): All Classifications; Compliance: Should [CID:2104]
Agencies SHOULD use risk assessment techniques and guidance to establish cryptoperiods.
Control System Classifications(s): All Classifications; Compliance: Must [CID:2105]
Agencies using HACE MUST consult the GCSB for key management requirements.
Objective
Information is protected by a properly implemented, Approved Cryptographic Algorithm.
Context
Scope
This section covers cryptographic algorithms that the GCSB recognises as being approved for use within government. Implementations of the algorithms in this section need to have successfully completed an approved cryptographic evaluation before they can be approved to protect information. Correct implementations of cryptographic protocols are checked during system certification.
High assurance cryptographic are not covered in this section.
Approved cryptographic algorithms
There is no guarantee or proof of security of an algorithm against presently unknown attacks. However, the algorithms listed in this section have been extensively scrutinised by government, industry and academic communities in a practical and theoretical setting and have not been found to be susceptible to any feasible attacks. There have been some cases where theoretically impressive vulnerabilities have been found, however these results are not considered to be feasible with current technologies and capabilities.
Where there is a range of possible key sizes for an algorithm, some of the smaller key sizes do not provide an adequate safety margin against attacks that might be found in the future. For example, future advances in number factorisation could render the use of smaller RSA moduli a security vulnerability.
The approved cryptographic algorithms fall into three categories: asymmetric/public key algorithms, hashing algorithms and symmetric encryption algorithms. Collectively these were known as SUITE B and were first promulgated in 2006.
Suite B was superseded by the Commercial National Security Algorithm Suite in August 2015 and later supplemented by the Commercial Solutions for Classified (CSFC) Programme.
Some algorithms that were previously approved in earlier versions of the NZISM are now deprecated. These are still permitted to be used to decrypt or verify previously encrypted or signed files. These algorithms are described as ‘for legacy use only’ in the NZISM.
The approved asymmetric/public key algorithms are:
- ECDH for agreeing on encryption session keys.
- ECDSA for digital signatures.
- DH for agreeing on encryption session keys. This should only be used for interoperability with third parties where ECDH is not supported.
- RSA for digital signatures and passing encryption session keys or similar keys.
- DSA for digital signatures for legacy use only.
The approved hashing algorithms are:
- Secure Hashing Algorithm 2; and
- Secure Hashing Algorithm 1 for legacy use only.
The approved symmetric encryption algorithms are:
- AES; and
- 3DES for legacy use only.
SHA-1, 3DES and DSA MUST NOT be used for new implementations but are approved only for processing already protected information. These are legacy use only.
Summary Table
|
Function |
Cryptographic algorithm or protocol |
Applicable standards |
Minimum |
|
Encryption |
Advanced Encryption Standard (AES) |
FIPS 197 |
256-bit key |
|
Hashing |
Secure Hash Algorithm (SHA) |
FIPS 180-4 |
SHA-384 (SHA-256 IN CONFIDENCE & BELOW only) |
|
Digital signature |
Elliptic Curve Digital Signature Algorithm (ECDSA) |
FIPS 186-3 |
NIST P-384 |
|
|
Rivest-Shamir-Adleman (RSA) |
NIST SP 800-56B Rev. 2 |
3072-bit key (2048-bit key in PKI) |
|
Key exchange |
Elliptic Curve Diffie-Hellman (ECDH) |
SP 800-56A |
NIST P-384 |
|
Rivest-Shamir-Adleman |
3072-bit key |
||
|
|
Diffie-Helman (DH) |
IETF RFC 3526 (Reference m) |
3072-bit key |
Salting
Salting is a technique of further modifying a hash by adding a value or character string to the start or end of a password. This improves the resistance of the hash to brute-force attacks. To further improve resistance the salt should be cryptographically strong and randomly generated as unique for each password.
The effectiveness of salts is reduced if implemented poorly. Common implementation errors are salts that are too short and the reuse of salts. To implement credential-specific salts the following principles should be followed:
- Generation of a unique salt every time a stored credential is created;
- Generate salts as cryptographically strong random data;
- Use a 32 or 64 bit salt as storage and system constraints permit;
- Implement a security schema that is not dependent on hiding, splitting or otherwise obfuscating the salt; and
- Do NOT apply salts per user or on a system wide basis.
References
The following references are provided for the approved asymmetric/public key algorithms, hashing algorithms and encryption algorithms. Note that Federal Information Processing Standards (FIPS) are standards and guidelines that are developed by the US National Institute of Standards and Technology (NIST) for US Federal computer systems.
| Reference | Title | Publisher | Source |
| W. Diffie and M. E. Hellman, “New Directions in Cryptography” IEEE Transactions on Information Theory, vol. 22, no. 6, pp. 644-654, November 1976, doi: 10.1109/TIT.1976.1055638. | IEEE | https://ee.stanford.edu/~hellman/publications/24.pdf [PDF, 2.1 MB] | |
| RFC 3447 |
PKCS #1 Public Key Cryptography Standards #1 RSA Laboratories |
IETF | https://datatracker.ietf.org/doc/html/rfc3447 |
| RFC 8624 | Algorithm Implementation Requirements and Usage Guidance for DNSSEC June 2019 |
IETF | https://datatracker.ietf.org/doc/html/rfc8624 |
| RFC 3602 | The AES-CBC Cipher Algorithm and Its Use with IPsec September 2003 |
IETF | https://datatracker.ietf.org/doc/html/rfc3602 |
| RFC 5288 | AES Galois Counter Mode (GCM) Cipher Suites for TLS August 2008 |
IETF | https://datatracker.ietf.org/doc/html/rfc5288 |
| RFC 8492 | Secure Password Ciphersuites for Transport Layer Security (TLS) February 2019 |
IETF | https://datatracker.ietf.org/doc/html/rfc8492 |
| RFC 2898 | PKCS #5: Password-Based Cryptography Specification Version 2.0 September 2000 |
IETF | https://datatracker.ietf.org/doc/html/rfc2898 |
| RFC 8018 | PKCS #5: Password-Based Cryptography Specification Version 2.1 January 2017 |
IETF | https://datatracker.ietf.org/doc/html/rfc8018 |
| FIPS 186-4 | Digital Signature Standard (DSS) July 2013 |
NIST | https://csrc.nist.gov/publications/detail/fips/186/4/final |
| FIPS 197 | Advanced Encryption Standard (AES) November 2001 This publication is currently under review (10 June 2021) |
NIST | https://csrc.nist.gov/publications/detail/fips/197/final |
| Key Management | NIST | https://csrc.nist.gov/projects/key-management/key-management-guidelines | |
| SP 800-56A Rev. 3 | Recommendation for Pair-Wise Key-Establishment Schemes Using Discrete Logarithm Cryptography | NIST |
https://doi.org/10.6028/NIST.SP.800-56Ar3 Also ANSI x9.63 and ANSI X9.42 |
| Key Establishment | NIST |
https://csrc.nist.gov/Projects/Key-Management/Key-Establishment Also ANSI X9.63 and ANSI X9.42 |
|
| FIPS Pub 180-4 | Secure Hash Standard (SHS) August 2015 |
NIST | FIPS 180-4, Secure Hash Standard (SHS) | CSRC (nist.gov) |
| SP 800-67 Rev. 2 | Recommendation for the Triple Data Encryption Algorithm (TDEA) Block Cipher November 2017 |
NIST | https://csrc.nist.gov/publications/detail/sp/800-67/rev-2/final |
| FIPS 140-3 | Security Requirements for Cryptographic Modules March 2019 |
NIST | https://csrc.nist.gov/publications/detail/fips/140/3/final |
| SP 800-56C Rev. 2 | Recommendation for Key-Derivation Methods in Key-Establishment Schemes August 2020 |
NIST | https://csrc.nist.gov/publications/detail/sp/800-56c/rev-2/final |
| Block Cipher Techniques | NIST | https://csrc.nist.gov/projects/block-cipher-techniques/bcm | |
| SP 800-38D | Recommendation for Block Cipher Modes of Operation: Galois/Counter Mode (GCM) and GMAC November 2007 This publication is under review, August 2021 |
NIST | https://csrc.nist.gov/publications/detail/sp/800-38d/final |
| McGrew, David A. and Viega, John (2005) "The Galois/Counter Mode of Operation (GCM)" | NIST | https://csrc.nist.rip/groups/ST/toolkit/BCM/documents/proposedmodes/gcm/gcm-spec.pdf [PDF, 1 MB] | |
| Cryptographic Algorithm Validation Program CAVP | NIST | https://csrc.nist.gov/projects/cryptographic-algorithm-validation-program | |
| SP 800-38A | Recommendation for Block Cipher Modes of Operation: Methods and Techniques December 2001 This publication is under review (May 2021) |
NIST | https://csrc.nist.gov/publications/detail/sp/800-38a/final |
| FIPS 180-4 | Secure Hash Standard (SHS) August 2015 |
NIST | https://csrc.nist.gov/publications/detail/fips/180/4/final |
| SP 800-63 | Digital Identity Guidelines | NIST | https://pages.nist.gov/800-63-3/ |
| SP 800-106 | Randomized Hashing for Digital Signatures February 2009 |
NIST | https://csrc.nist.gov/publications/detail/sp/800-106/final |
| SP 800-107 Rev. 1 | Recommendation for Applications Using Approved Hash Algorithms August 2012 This publication is under review (6 August 2021) |
NIST | https://csrc.nist.gov/publications/detail/sp/800-107/rev-1/final |
| SP 800-132 | Recommendation for Password-Based Key Derivation: Part 1: Storage Applications December 2021 |
NIST | https://csrc.nist.gov/publications/detail/sp/800-132/final |
| Commercial National Security Algorithm (CNSA) Suite | NSA | CSA_CNSA_2.0_ALGORITHMS_.PDF (defense.gov) | |
| Commercial National Security Algorithm (CNSA) Suite Factsheet | NSA | ||
| Commercial Solutions for Classified (CSfC) FAQ 2018 | NSA | https://www.nsa.gov/Portals/70/documents/resources/everyone/csfc/csfc-faqs.pdf [PDF, 1.15 MB] |
Rationale & Controls
Using Approved Cryptographic Algorithms
Rationale
Inappropriate configuration of a product using an Approved Cryptographic Algorithm can inadvertently select relatively weak implementations of the cryptographic algorithms. In combination with an assumed level of security confidence, this can represent a significant security risk.
Rationale
When configuring unevaluated products that implement an Approved Cryptographic Algorithm, agencies should disable any non-approved algorithms. Correct implementation of cryptographic protocols and disabling of non-approved algorithms is checked during system certification.
A less effective control is to advise system users not to use them via a written policy.
Control System Classifications(s): All Classifications; Compliance: Must [CID:2128]
Agencies MUST ensure that only Approved Cryptographic Algorithms can be used when using an unevaluated product that implements a combination of approved and non-approved Cryptographic Algorithms.
Approved asymmetric/public key algorithms
Rationale
Over the last decade DSA and DH cryptosystems have been subject to increasingly successful sub-exponential factorisation and index-calculus based attacks. ECDH and ECDSA offer more security per bit increase in key size than either DH or DSA and are considered more secure alternatives.
Control System Classifications(s): All Classifications; Compliance: Should [CID:2131]
Agencies SHOULD use ECDH and ECDSA for all new systems, version upgrades and major system modifications.
Using DH
Rationale
While ECDH should be used in preference to DH, there are instances where DH is still in use. A modulus of at least 3072 bits for DH is now considered good practice by the cryptographic community.
Control System Classifications(s): All Classifications; Compliance: Must [CID:2134]
Agencies using DH, for the approved use of agreeing on encryption session keys, MUST use a modulus of at least 3072 bits.
Equipment using DH
Rationale
If a network device is NOT able to support the required cryptographic protocol, algorithm and key length, the system will be at risk of a cryptographic compromise. In such cases, the longest feasible key length must be implemented and the device scheduled for replacement as a matter of urgency.
Control System Classifications(s): All Classifications; Compliance: Must [CID:2137]
Devices which are NOT capable of implementing required key lengths MUST be reconfigured with the longest feasible key length as a matter of urgency.
Control System Classifications(s): All Classifications; Compliance: Must [CID:2138]
Devices which are NOT capable of implementing required key lengths MUST be scheduled for replacement as a matter of urgency.
Using DSA (for legacy use only)
Rationale
A modulus of at least 1024 bits for DSA is considered good practice by the cryptographic community.
Control System Classifications(s): All Classifications; Compliance: Must [CID:7189]
Agencies using DSA, for the approved use of digital signatures, MUST use a modulus of at least 1024 bits.
Using ECDH
Rationale
A field/key size of at least 384 bits for ECDH is now considered good practice by the cryptographic community.
Control System Classifications(s): All Classifications; Compliance: Must [CID:2144]
Agencies using ECDH, for the approved use of agreeing on encryption session keys, MUST implement the curve P-384 (prime moduli).
Control System Classifications(s): All Classifications; Compliance: Must [CID:2145]
All VPN’s using an ECDH key length less than 384 MUST replace all Pre-Shared Keys with keys of at least 384 bits, as soon as possible.
Using ECDSA
Rationale
An equivalent symmetric key security strength of at least 160 bits for ECDSA is considered good practice by the cryptographic community. Not all legacy systems support a modulus of this length, in which case significant risk is being carried.
Control System Classifications(s): All Classifications; Compliance: Must [CID:2148]
Agencies using ECDSA, for the approved use of digital signatures, MUST implement the curve P-384 (prime moduli).
Using RSA
Rationale
A modulus of at least 3072 bits for RSA is considered good practice by the cryptographic community.
Control System Classifications(s): All Classifications; Compliance: Must [CID:2151]
Agencies using RSA, for the approved use of digital signatures and passing encryption session keys or similar keys, MUST use a modulus of at least 3072 bits.
Control System Classifications(s): All Classifications; Compliance: Must [CID:2152]
Agencies using RSA, for the approved use of digital signatures and passing encryption session keys or similar keys, MUST ensure that the public keys used for passing encrypted session keys are different to the keys used for digital signatures.
Control System Classifications(s): All Classifications; Compliance: Should [CID:7181]
Agencies using RSA, for the approved use of digital signatures and passing encryption session keys or similar keys, SHOULD use a modulus of at least 4096 bits.
Public key infrastructure using RSA
Rationale
A modulus of at least 2048 bits for RSA is considered good practice by the cryptographic community for use within X.509 based Public Key Infrastructure (PKI) systems.
Control System Classifications(s): All Classifications; Compliance: Must [CID:7186]
Agencies using RSA keys within internet X.509 Public Key Infrastructure certificates MUST use a modulus of at least 2048 bits.
Approved hashing algorithms
Rationale
Recent research conducted by cryptographic community suggests that SHA-1 may be susceptible to collision attacks. While no practical collision attacks have been published for SHA-1, they may become feasible in the near future.
Rationale
SHA-1 has been deprecated and the use of SHA-1 is permitted ONLY for legacy systems to validate existing hashes previously generated using SHA-1.
Control System Classifications(s): All Classifications; Compliance: Must [CID:2155]
Agencies MUST use the SHA-2 family for new systems. Use of SHA-1 is permitted ONLY for legacy systems.
Control System Classifications(s): All Classifications; Compliance: Must [CID:5905]
Agencies MUST use a minimum of SHA-384 when using hashing algorithms to provide integrity protection for information classified as RESTRICTED/SENSITIVE or above.
Control System Classifications(s): All Classifications; Compliance: Must [CID:7187]
In all other cases when information requires integrity protection using hashing algorithms, Agencies MUST use a minimum of SHA-256.
Salts
Rationale
The use of salts strengthens the resistance of hash values to a variety of attacks, including brute-force, rainbow table, dictionary and lookup table attacks.
Rationale
Key derivation functions use a password, a salt, then generate a password hash. Their purpose is to make password guessing by an attacker who has obtained a password hash file expensive and therefore the cost of a guessing attack high and prohibitive.
Control System Classifications(s): All Classifications; Compliance: Must [CID:6560]
Memorised secrets such as passwords MUST be stored in a form that is resistant to offline attacks.
Control System Classifications(s): All Classifications; Compliance: Should [CID:6561]
Memorised secrets such as passwords SHOULD be salted and hashed using a suitable one-way key derivation function. See 17.2.14.
Control System Classifications(s): All Classifications; Compliance: Should [CID:6562]
The salt SHOULD be at least 32 bits in length, be chosen arbitrarily, and each instance is unique so as to minimise salt value collisions among stored hashes.
Approved symmetric encryption algorithms
Rationale
The use of Electronic Code Book (ECB) mode in block ciphers allows repeated patterns in plaintext to appear as repeated patterns in the ciphertext. Most cleartext, including written language and formatted files, contains significant repeated patterns. An attacker can use this to deduce possible meanings of ciphertext by comparison with previously intercepted data. In other cases they might be able to determine information about the key by inferring certain contents of the cleartext. The use of other modes such as Cipher Block Chaining, Cipher Feedback, Output Feedback or Counter prevents such attacks.
Control System Classifications(s): All Classifications; Compliance: Should Not [CID:2158]
Agencies using approved symmetric encryption algorithms (e.g. AES) SHOULD NOT use Electronic Code Book (ECB) mode.
Objective
Classified information in transit is protected by an Approved Cryptographic Protocol implementing an Approved Cryptographic Algorithm.
Context
Scope
This section covers information on the cryptographic protocols that the GCSB recognises as being approved for use within government. Implementations of the protocols in this section need to have successfully completed a GCSB recognised cryptographic evaluation before they can be approved for implementation.
High assurance cryptographic protocols are not covered in this section.
Approved cryptographic protocols
In general, the GCSB only recognises the use of cryptographic products that have passed a formal evaluation. However, the GCSB may approve the use of some commonly available cryptographic protocols even though their implementations within specific products have not been formally evaluated. This approval is limited to cases where they are used in accordance with the requirements in this manual.
The Approved Cryptographic Protocols are:
- TLS;
- SSH;
- S/MIME;
- OpenPGP Message Format; and
- IPSec.
Rationale & Controls
Using Approved Cryptographic Protocols
Rationale
If a product implementing an Approved Cryptographic Protocol has been inappropriately configured, it is possible that relatively weak cryptographic algorithms or implementations could be inadvertently selected. In combination with an assumed level of security confidence, this can represent a significant level of security risk.
Rationale
When configuring unevaluated products that implement an Approved Cryptographic Protocol, agencies can ensure that only the Approved Cryptographic Algorithm can be used by disabling the unapproved algorithms within the products (which is preferred). Alternatively a policy can be put in place to advise system users not to use the non-approved algorithms.
Rationale
While many Approved Cryptographic Protocols support authentication, agencies should be aware that these authentication mechanisms are not foolproof. To be effective, these mechanisms MUST be securely implemented and protected.
This can be achieved by:
- providing an assurance of private key protection;
- ensuring the correct management of certificate authentication processes including certificate revocation checking; and
- using a legitimate identity registration scheme.
Control System Classifications(s): All Classifications; Compliance: Must [CID:2520]
Agencies using a product that implements an Approved Cryptographic Protocol MUST ensure that only Approved Cryptographic Protocols can be used.
Objective
Transport Layer Security is implemented correctly as an approved protocol.
Context
Scope
This section covers the conditions under which TLS can be used as an approved cryptographic protocols. Additionally, as File Transfer Protocol over SSL is built on SSL/TLS, it is also considered within scope.
When using a product that implements TLS, requirements for using approved cryptographic protocols will also need to be referenced in the Section 17.3 - Approved Cryptographic Protocols.
Further information on handling TLS traffic through gateways can be found in Section 14.3 - Web Applications.
Background
Secure Sockets Layer (SSL), and Transport Layer Security (TLS) are cryptographic protocols designed to provide communication security when using the Internet. They use X.509 certificates and asymmetric cryptography for authentication purposes. This generates a session key. This session key is then used to encrypt data between the parties.
Encryption with the session key provides data and message confidentiality, and message authentication codes for message integrity.
Several versions of the SSL and TLS protocols are in widespread use in applications such as web browsing, electronic mail, Internet faxing, instant messaging, and voice-over-IP (VoIP).
Although common usage has been to use the terms TLS and SSL interchangeably, they are distinct protocols.
TLS is an Internet Engineering Task Force (IETF) protocol, first defined in 1999, updated in RFC 5246 (August 2008) and RFC 6176 (March 2011). It is based on the earlier SSL specifications (1994, 1995, 1996) developed by Netscape Communications for adding the HTTPS protocol to their Navigator web browser. A draft of TLS 1.3 was released in October 2014, with a definitive version issued in 2018.
Microsoft announced in October 2014 that that it will disable Secure Sockets Layer (SSL) 3.0 support in its Internet Explorer browser and in its Online Services, from Dec. 1, 2014.
SSL 3.0 Vulnerability
A design vulnerability has been found in the way SSL 3.0 handles block cipher mode padding. The Padding Oracle On Downgraded Legacy Encryption (POODLE) attack demonstrates how an attacker can exploit this vulnerability to decrypt and extract information from an encrypted transaction.
The POODLE attack demonstrates this vulnerability using web browsers and web servers, which is one of the most likely exploitation scenarios. All systems and applications utilizing the Secure Socket Layer (SSL) 3.0 with cipher-block chaining (CBC) mode ciphers may be vulnerable.
SSL Superseded
SSL is now superseded by TLS, with the latest version being TLS 1.3 which was released in August 2018. This is largely because of security flaws in the older SSL protocols.
Accordingly SSL is no longer an approved cryptographic protocol and it SHOULD be replaced by TLS.
References
Further information on SSL and TLS can be found at:
| Reference | Title | Publisher | Source |
| The SSL 3.0 specification | IETF | https://tools.ietf.org/html/draft-ietf-tls-ssl-version3-00 | |
| RFC5246 | The TLS 1.2 specification | IETF | |
| RFC6176 | The SSL 2.0 prohibition | IETF | |
| RFC8446 |
The Transport Layer Security (TLS) Protocol Version 1.3 |
IETF | |
| Vulnerability Summary for CVE-2014-3566 | NIST | http://web.nvd.nist.gov/view/vuln/detail?vulnId=CVE-2014-3566 | |
| TA14-290A | Alert (TA14-290A) - SSL 3.0 Protocol Vulnerability and POODLE Attack | US-CERT | |
| This POODLE Bites: Exploiting The SSL 3.0 Fallback |
Google |
Rationale & Controls
Using TLS
Rationale
Whilst version 1.0 of SSL was never released, version 2.0 had significant security flaws leading to the development of SSL 3.0. SSL has since been superseded by TLS with the latest version being TLS 1.3 which was released in August 2018. SSL is no longer an approved cryptographic protocol.
Control System Classifications(s): All Classifications; Compliance: Should [CID:2598]
Agencies SHOULD use the current version of TLS (version 1.3).
Control System Classifications(s): All Classifications; Compliance: Should Not [CID:2600]
Agencies SHOULD NOT use any version of SSL.
Objective
Secure Shell (SSH) is implemented correctly as an Approved Cryptographic Protocol.
Context
Scope
SSH is software based on the Secure Shell protocol and enables a connection to a remote system.
This section covers information on the conditions under which commercial and open-source implementations of SSH can be used as an approved cryptographic protocol. Additionally, secure copy and Secure File Transfer Protocol use SSH and are therefore also covered by this section.
When using a product that implements SSH, requirements for using approved cryptographic protocols will also need to be referenced from the Section 17. 3 - Approved Cryptographic Protocols.
References
Further references can be found at:
| Reference | Title | Publisher | Source |
|
Further information on SSH can be found in the SSH specification |
IETF | ||
|
Further information on Open SSH |
Open SSH |
||
|
OpenSSH 7.3 |
Open SSH |
Rationale & Controls
Using SSH
Rationale
The configuration directives provided are based on the OpenSSH implementation of SSH. Agencies implementing SSH will need to adapt these settings to suit other SSH implementations.
Rationale
SSH version 1 is known to have vulnerabilities. In particular, it is susceptible to an adversary-in-the-middle attack, where an attacker who can intercept the protocol in each direction can make each node believe they are talking to the other. SSH version 2 does not have this vulnerability.
Rationale
SSH has the ability to forward connections and access privileges in a variety of ways. This means that an attacker who can exploit any of these features can gain unauthorised access to a potentially large amount of classified information.
Rationale
Host-based authentication requires no credentials (password, public key etc.) to authenticate although in some cases a host key can be used. This renders SSH vulnerable to an IP spoofing attack.
Rationale
An attacker who gains access to a system with system administrator privileges will have the ability to not only access classified information but to control that system completely. Given the clearly more serious consequences of this, system administrator login or administrator privilege escalation SHOULD NOT be permitted.
Control System Classifications(s): All Classifications; Compliance: Should [CID:2647]
The table below outlines the settings that SHOULD be implemented when using SSH.
|
Configuration description |
Configuration directive |
|
Disallow the use of SSH version 1 |
Protocol 2 |
|
On machines with multiple interfaces, configure the SSH daemon to listen only on the required interfaces |
ListenAddress xxx.xxx.xxx.xxx |
|
Disable connection forwarding |
AllowTCPForwarding no |
|
Disable gateway ports |
Gatewayports no |
|
Disable the ability to login directly as root |
PermitRootLogin no |
|
Disable host-based authentication |
HostbasedAuthentication no |
|
Disable rhosts-based authentication |
RhostsAuthentication no |
|
Do not allow empty passwords |
PermitEmptyPasswords no |
| Configure a suitable login banner | Banner/directory/filename |
| Configure a login authentication timeout of no more than 60 seconds | LoginGraceTime xx |
| Disable X forwarding | X11Forwarding no |
Authentication mechanisms
Rationale
Public key-based systems have greater potential for strong authentication, put simply, people are not able to remember particularly strong passwords. Password-based authentication schemes are also more susceptible to interception than public key-based authentication schemes.
Rationale
Passwords are more susceptible to guessing attacks, so if passwords are used in a system then countermeasures should be put into place to reduce the chance of a successful brute force attack.
Control System Classifications(s): All Classifications; Compliance: Should [CID:2672]
Agencies SHOULD use public key-based authentication before using password-based authentication.
Control System Classifications(s): All Classifications; Compliance: Should [CID:2673]
Agencies that allow password authentication SHOULD use techniques to block brute force attacks against the password.
Automated remote access
Rationale
If password-less authentication is enabled, allowing access from unknown IP addresses would allow untrusted parties to automatically authenticate to systems without needing to know the password.
Rationale
If port forwarding is not disabled or it is not configured securely, an attacker may be able to gain access to forwarded ports and thereby create a communication channel between the attacker and the host.
Rationale
If agent credential forwarding is enabled, an intruder could connect to the stored authentication credentials and then use them to connect to other trusted hosts or even intranet hosts, if port forwarding has been allowed as well.
Rationale
X11 is a computer software system and network protocol that provides a graphical user interface for networked computers. Failing to disable X11 display remoting could result in an attacker being able to gain control of the computer displays as well as keyboard and mouse control functions.
Rationale
Allowing console access permits every user who logs into the console to run programs that are normally restricted to the root user.
Control System Classifications(s): All Classifications; Compliance: Should [CID:2725]
Agencies SHOULD use parameter checking when using the ‘forced command’ option.
Control System Classifications(s): All Classifications; Compliance: Should [CID:2726]
Agencies that use logins without a password for automated purposes SHOULD disable:
- access from IP addresses that do not need access;
- port forwarding;
- agent credential forwarding;
- X11 display remoting; and
- console access.
Control System Classifications(s): All Classifications; Compliance: Should [CID:2727]
Agencies that use remote access without the use of a password SHOULD use the ‘forced command’ option to specify what command is executed.
SSH-agent
Rationale
SSH-agent or other similar key caching programs hold and manage private keys stored on workstations and respond to requests from remote systems to verify these keys. When an SSH-agent launches, it will request the user’s password. This password is used to unlock the user’s private key. Subsequent access to remote systems is performed by the agent and does not require the user to re-enter their password. Screenlocks and expiring key caches ensure that the user’s private key is not left unlocked for long periods of time.
Rationale
Agent credential forwarding is required when multiple SSH connections are chained to allow each system in the chain to authenticate the user.
Control System Classifications(s): All Classifications; Compliance: Should [CID:2737]
Agencies that use SSH-agent or other similar key caching programs SHOULD:
- only use the software on workstation and servers with screenlocks;
- ensure that the key cache expires within four hours of inactivity; and
- ensure that agent credential forwarding is used when multiple SSH traversal is needed.
SSH-Versions
Rationale
Older versions contain known vulnerabilities which are regularly addressed or corrected by newer versions.
Control System Classifications(s): All Classifications; Compliance: Should [CID:2740]
Agencies SHOULD ensure that the latest implementation of SSH software is being used. Older versions contain known vulnerabilities.
Objective
Secure Multipurpose Internal Mail Extension (S/MIME) is implemented correctly as an approved cryptographic protocol.
Context
Scope
This section covers information on the conditions under which S/MIME can be used as an approved cryptographic protocol.
When using a product that implements S/MIME, requirements for using approved cryptographic protocols will also need to be referenced from Section 17.3 - Approved Cryptographic Protocols.
Information relating to the development of password selection policies and password requirements can be found in Section 16.1 - Identification and Authentication.
References
Further information on S/MIME can be found at:
| Reference | Title | Publisher | Source |
|
Secure/Multipurpose Internet Mail Extensions (S/MIME) Version 3.2 Message Specification |
IETF | ||
| SP 800-57 | Recommendations for Key Management | NIST | https://csrc.nist.gov/publications/sp |
Rationale & Controls
Decommissioning
Rationale
Decommissioning MUST ensure any remanent cryptographic data is destroyed or unrecoverable.
Control System Classifications(s): All Classifications; Compliance: Must [CID:2769]
Decommissioning of faulty or redundant equipment MUST comply with media sanitisation requirements described in Chapter 12 – Product Security.
Using S/MIME
Rationale
S/MIME 2.0 used weaker cryptography (40-bit keys) than is approved for use by the government. Version 3.0 was the first version to become an Internet Engineering Taskforce (IETF) standard.
Rationale
Agencies choosing to implement S/MIME should be aware of the inability of many content filters to inspect encrypted messages and any attachments for inappropriate content, and for server-based antivirus software to scan for viruses and other malicious code.
Rationale
Improper decommissioning and sanitisation presents opportunities for harvesting Private Keys. Products that hosted multiple Private Keys for the management of multiple identities should be considered points of aggregation with an increased “target value”. Where cloud based computing services have been employed, media sanitisation may be problematic and require the revocation and re-issue of new keys.
Control System Classifications(s): All Classifications; Compliance: Must Not [CID:2780]
Agencies MUST NOT allow versions of S/MIME earlier than 3.0 to be used.
Objective
OpenPGP Message Format is implemented correctly as an Approved Cryptographic Protocol.
Context
Scope
This section covers information on the conditions under which the OpenPGP Message Format can be used as an approved cryptographic protocol. It applies to the protocol as specified in IETF’s RFC 2440 and RFC 4880, which supersedes RFC 2440.
When using a product that implements the OpenPGP Message Format, requirements for using approved cryptographic protocols will also need to be referenced from the Section 17.3 - Approved Cryptographic Protocols.
Information relating to the development of password selection policies and password requirements can be found in the Section 16.1 - Identification and Authentication.
References
Further information on the OpenPGP Message Format can be found at:
| Reference | Title | Publisher | Source |
| RFC 4880 |
OpenPGP Message Format specification |
IETF |
Rationale & Controls
Using OpenPGP Message Format
Rationale
If the private certificate and associated key used for encrypting messages is suspected of being compromised i.e. stolen, lost or transmitted over the Internet, then no assurance can be placed in the integrity of subsequent messages that are signed by that private key. Likewise no assurance can be placed in the confidentiality of a message encrypted using the public key as third parties could intercept the message and decrypt it using the private key.
Control System Classifications(s): All Classifications; Compliance: Must [CID:2806]
Agencies MUST immediately revoke key pairs when a private certificate is suspected of being compromised or leaves the control of the agency.
Objective
Internet Protocol Security (IPSec) is correctly implemented.
Context
Scope
This section covers information on the conditions under which IPSec can be used as an Approved Cryptographic Protocol.
When using a product that implements IPSec, requirements for using approved cryptographic protocols will also need to be referenced from Section 17.3 Approved Cryptographic Protocols.
Modes of operation
IPSec can be operated in two modes: transport mode or tunnel mode.
Cryptographic algorithms
Most IPSec implementations can accommodate a number of cryptographic algorithms for encrypting data when the Encapsulating Security Payload (ESP) protocol is used. These include 3DES and AES.
Key exchange
Most IPSec implementations facilitate a number of methods for sharing keying material used in hashing and encryption processes. Two common methods are manual keying and IKE using the ISAKMP. Both methods are considered suitable for use.
ISAKMP authentication
Most IPSec implementations can select from a number of methods for authentication as part of ISAKMP. These can include digital certificates, encrypted nonces or pre-shared keys. All these methods are considered suitable for use.
ISAKMP modes
ISAKMP uses two modes to exchange information as part of IKE. These are main mode and aggressive mode.
References
Further information on IPSec can be found at:
| Reference | Title | Publisher | Source |
|
RFC 2401 |
Security Architecture for the IP overview |
IETF | https://datatracker.ietf.org/doc/html/rfc2401 |
|
NIST 800-77 Rev. 1 |
Guide to IPSec VPNs, June 2020 |
NIST | https://csrc.nist.gov/publications/detail/sp/800-77/rev-1/final |
Rationale & Controls
Mode of operation
Rationale
The tunnel mode of operation provides full encapsulation of IP packets whilst the transport mode of operation only encapsulates the payload of the IP packet.
Control System Classifications(s): All Classifications; Compliance: Should [CID:2842]
Agencies SHOULD use tunnel mode for IPSec connections.
Control System Classifications(s): All Classifications; Compliance: Should [CID:2843]
Agencies choosing to use transport mode SHOULD additionally use an IP tunnel for IPSec connections.
Protocol
Rationale
In order to provide a secure VPN style connection both authentication and encryption are needed. ESP is the only way of providing encryption yet Authentication Header (AH) and ESP can provide authentication for the entire IP packet and the payload respectively. ESP is generally preferred for authentication though as AH has inherent network address translation limitations.
Rationale
If however, maximum security is desired at the expense of network address translation functionality, then ESP can be wrapped inside of AH which will then authenticate the entire IP packet and not just the encrypted payload.
Control System Classifications(s): All Classifications; Compliance: Should [CID:2847]
Agencies SHOULD use the ESP protocol for IPSec connections.
ISAKMP modes
Rationale
Using main mode instead of aggressive mode provides greater security since all exchanges are protected.
Control System Classifications(s): All Classifications; Compliance: Should [CID:2850]
Agencies using ISAKMP SHOULD disable aggressive mode for IKE.
Security association lifetimes
Rationale
Using a secure association lifetime of four hours or 14400 seconds provides a balance between security and usability.
Control System Classifications(s): All Classifications; Compliance: Should [CID:2853]
Agencies SHOULD use a security association lifetime of four hours or 14400 seconds, or less.
HMAC algorithms
Rationale
MD5 and SHA-1 are no longer approved Cryptographic Protocols. The approved algorithms that can be used with HMAC are HMAC-SHA256, HMAC-SHA384 and HMAC-SHA512.
Control System Classifications(s): All Classifications; Compliance: Should [CID:2856]
Agencies SHOULD use HMAC-SHA256, HMAC-SHA384 or HMAC-SHA512 as the HMAC algorithm.
DH groups
Rationale
Using a larger DH group provides more entropy for the key exchange.
Control System Classifications(s): All Classifications; Compliance: Should [CID:2859]
Agencies SHOULD use the largest modulus size available for the DH exchange.
Perfect Forward Secrecy
Rationale
Using Perfect Forward Secrecy reduces the impact of the compromise of a security association.
Control System Classifications(s): All Classifications; Compliance: Should [CID:2862]
Agencies SHOULD use Perfect Forward Secrecy for IPSec connections.
IKE Extended Authentication
Rationale
XAUTH using IKEv1 has documented vulnerabilities associated with its use.
Control System Classifications(s): All Classifications; Compliance: Should [CID:2865]
Agencies SHOULD disable the use of XAUTH for IPSec connections using IKEv1.
Objective
Cryptographic keying material is protected by key management procedures.
Context
Scope
This section covers information relating to the general management of cryptographic system material. Detailed key management guidance is not provided in this manual as there is a wide variety of cryptographic systems and technologies available, and there are varied security risks for each.
If High Assurance Cryptographic Equipment is being used agencies are required to comply with the NZCSI standards. This is outside of the scope of this section.
In a cloud environment, options for the management of cryptographic keys include on premises key generation and outsourcing the control of cryptographic keys to a cloud service provider.
A number of key management offerings, such as Hold Your Own Keys (HYOK), Bring Your Own Keys (BYOK), and Control Your Own Keys (CYOK), are available. However, the implementation and role designations often vary widely. As such, a single agreed definition of each may not always be practical or helpful when considering which key management option is most suited to an agency’s requirements.
When considering key management options agencies need to consider the ownership, control, and possession aspects relating to cryptographic keys, and how these may impact security and business outcomes.
Applicability for cryptographic systems
In general, the requirements specified in the NZISM apply equally to cryptographic systems. Where the requirements for cryptographic systems are different, the variations are contained in this section, and take precedence over requirements specified elsewhere in the NZISM.
Background
Encryption is an unparalleled technology for the protection of information, but it relies on the strength of the algorithm, the strength of the key and, most importantly, strong key management.
All encryption has four important characteristics:
- the value of the data to be protected and the level of protection required to protect it,
- the algorithm used to encrypt the data,
- the protocol used to apply the algorithm, and
- the encryption key.
In almost all cases the algorithm is in the public domain and is not a secret. When an encryption algorithm is publicly available, security rests entirely on the secrecy of the encryption key. It is also true that the effectiveness of most encryption systems depends on the secrecy of the encryption key. Approved Cryptographic Algorithms are described in Section 17.2. and Approved Cryptographic Protocols (applying the algorithms) are described in Section 17.3. These sections also specify key strengths to resist attempts to compromise the key through cryptanalysis.
While any algorithm can, theoretically, be broken through cryptanalysis, this may require the use of vast computing power and other resources, making this approach infeasible. If, however, the encryption key is compromised, there is no need to attack the algorithm itself. Attacks on encryption systems will likely target the weakest point, most frequently these are the safeguards that are used to protection the key. Attempts to compromise keys and key management are more likely and more efficient than attacks on the algorithm itself. This is why strong key management is vital in order to protect the encryption key and keep the key secure and secret. When key management fails, cryptographic security is compromised.
Almost all internet security protocols use cryptography for authentication, integrity, confidentiality, and non-repudiation. It is vital that good key management is implemented if these security protocols are to be protected, considered reliable, and provide required levels of assurance to organisations and users.
In some cases, trusted third-party key management service providers furnish assistance to agencies in the generation, storage, operation, management, and retirement of keys associated with the agency.
Key management
For encryption to be used effectively, the encryption keys must be managed and protected with the same care and security as the data originally encrypted, as long as the same key is being used to decrypt or recover data.
Key management encompasses the operations and tasks necessary to create, protect, and control the use of cryptographic keys. The process from creation to destruction of the encryption key is described as the key management life cycle.
Key management life cycle
The key management lifecycle covers:
- key generation,
- key registration,
- secure key storage,
- key distribution and installation,
- key use,
- key rotation,
- key backup (operational, backup and archive),
- key replacement and reissue,
- key recovery,
- key revocation,
- key suspension,
- key retirement, and
- key destruction.
Open networks
Open networks, by definition, seek to establish arbitrary connections without there necessarily being a pre-existing relationship. Protocols have been developed to manage this requirement through key exchange protocols and through trusted agents, most often a National Authority or Certificate Authority. Again it is important that approved protocols and algorithms, as specified in this document, are used. Refer to sections 17.2 Approved Cryptographic Algorithms and 17.3 Approved Cryptographic Protocols.
Public key infrastructure
Public key infrastructure (PKI) is the system used to create, issue, manage, and revoke digital certificates and their associated cryptographic keys. PKI has many different applications, and typically is used for encrypting and digitally signing data in order to authenticate and protect data in transmission, and supporting confidentiality and privacy. It is used extensively in ecommerce, internet banking, and secure email as well as being a key element in protecting website traffic.
Outsourcing key management
The goal of key management, both for use within an organisation or in the cloud, is to enable data encryption by securing access to cryptographic keys. This includes using a combination of cryptography and secure hardware to generate keys securely, to manage access and destruction of keys.
As stated previously, the ownership, control, and possession are three key aspects relevant to key management. Understanding the differences between them will assist evaluating different key managements that meet an agency’s requirements.
For the purpose of this section these are defined as follows:
| Ownership |
Specifies to whom the cryptographic keys belong. This is usually the custodian. Ownership of the key applies to the owner of the encrypted data, the owner of the encryption and/or decryption process, and the owner of the key infrastructure. |
| Control |
Specifies who carries out key management lifecycle tasks, including having the option of precluding others from doing these tasks. |
| Possession |
Specifies ownership of the infrastructure or location where the keys and encrypted data physically reside. |
The following diagram depicts the relationship between ownership, possession, and control aspects within the key management process, including the likely points within it, where the aspects would be positioned. Subsequent paragraphs expand on these concepts by applying them to specific scenarios.
Commonly used key management scenarios
Within industry a number of approaches are available to manage end users’ cryptographic keys. There are variations in how these may be defined, therefore an awareness around how role attribution is allocated within a provider’s own key management offering is an important consideration when deciding on a solution.
Example 1: The provider generates, manages, and stores the encryption and decryption keys. This option may reduce the amount of overhead an agency outlays compared to if they maintain their own key infrastructure. However, if an agency changes providers this may present challenges around compatibility, as well as financial implications.
Example 2: The customer generates and manages encryption keys, and the cloud provider can access the keys to encrypt and decrypt the customer’s data. This option may reduce the level of control an agency has over the confidentiality of their data. A key consideration for choosing this option is likely to be the sensitivity of the data to be stored.
Example 3: An Agency generates and manages encryption keys including its storage. Data encryption occurs prior to movement into a cloud environment. The provider does not have access to file content. This option may be more suitable for agencies that require greater security around sensitive data. The cloud environment is used for storing the customer’s encrypted data.
The following includes considerations that should form part of a technical evaluation when deciding on a key management solution.
- The value of data to be stored including protection requirements for that data.
- Whether the key management solution can be integrated with other data storage services.
- The number and types of keys required to secure data and whether a provider can meet these expectations.
- Whether an externally generated key provides sufficient assurance than if the key was generated using on premises infrastructure.
- Whether keys can be automatically rotated.
- The level of investment, resourcing, and technology required to support and maintain a key management infrastructure.
- Whether a provider’s key revocation process adequately meets agencies’ expectations around the removal of access to data.
Risks
There are a number of specific risks related to the management of cryptographic keys. These include:
- Keys exposed to unauthorised persons or applications, potentially compromising the keys or data the encryption is protecting.
- Lost or unrecoverable cryptographic keys.
- Software based key management, which provides only limited protection.
- Fragmented key management as new systems are introduced such as when changes occur to the physical custody of hardware outside of a trusted environment.
- Poorly documented and understood key management processes and activities increasing the possibility of compromise and potentially increasing compliance costs.
- Inadequate separation of duties within the ownership, control, and possession of keys, resulting in non-compatible duties being allocated to the same party, potentially resulting in unauthorised access of tenancy data.
- Lack of interoperability if an agency’s key management infrastructure is not compatible with that offered by a cloud service provider.
Several factors should be understood and assessed conjointly to enable decisions on which key management option is most suitable for security and business requirements. These factors include:
- scenario,
- consideration,
- risk,
- business and/or security priority, and
- outsource aspect.
The following table provides an example of how the factors listed above can be considered collectively when undertaking a technical evaluation. It may also be useful when developing key or risk management plans. It is not intended to be definitive, but rather to assist agencies evaluate different key management options.
|
Scenario |
Consideration |
Risk |
Security and/or business priority |
Outsource aspect |
|
Agency generated and management of encryption keys including its storage. |
Inadequate separation of duties within the ownership, control, and possession of keys, resulting in non-compatible duties being allocated to the same party, potentially resulting in unauthorised access of tenancy data. |
Keys exposed to unauthorised persons or applications, potentially compromising the keys or data the encryption is protecting. |
Sensitivity and value of the data. This is summarised by the classification of the data but may not always reflect the values of aggregation, cost of compliance breaches, or reputation damage from a breach. |
Control |
|
Agency generates the key, and it is migrated to a cloud where the provider can use the keys to perform encryption and decryption operations. |
Whether the key management solution can be integrated with other data storage services. |
Lack of interoperability if an agency’s key management infrastructure is not compatible with that offered by a cloud service provider. |
The variety of key types, data formats, algorithms, protocols, and sources. |
Possession |
|
Cloud provider generates, manages, and stores keys used to encrypt and decrypt data. |
Whether an externally generated key provides sufficient assurance than if the key was generated using on premises infrastructure. |
Poorly documented and understood key management processes and activities increasing the possibility of compromise and potentially increasing compliance costs. |
Sensitivity and value of the data. This is summarised by the classification of the data but may not always reflect the value of aggregation, cost of compliance, breaches, or reputation damage from a breach. |
Ownership |
Prioritisation
Prioritisation helps identify and manage requirements for the use and management of cryptography and key management systems. This will determine the extent and complexity of the key management programme. Important aspects to consider are:
- Sensitivity and value of the data. This is summarised by the classification of the data but may not always reflect the values of aggregation, cost of compliance breaches or reputation damage from a breach.
- The volume of data and keys.
- The variety of key types, data formats, algorithms, protocols and sources.
- The speed and frequency of transactions, requirements for data access and availability.
References
Further information on key management can be found in the following references:
| Title | Publisher | Description and source |
| Common key management system models for the cloud |
CRYPTOMATHIC |
Explains the four primary cloud KMS pattern combinations, and their suitability depending on an organisation’s requirements. Common Key Management System Models for the Cloud (cryptomathic.com) |
|
Options for key management in the cloud |
CSA |
Provides guidance and description around different key management patterns. https://cloudsecurityalliance.org/blog/2022/03/24/ownership-control-and-possession-options-for-key-management-in-the-cloud/ |
| Choosing and configuring a KMS for secure key management in the cloud |
NCSC/UK |
How to choose, use, and configure cloud services safely and what security risks need to be considered. Choosing and configuring a KMS for secure key management... - NCSC.GOV.UK |
|
ISO/IEC 11770 Information Technology – Security Techniques – Key Management |
ISO / IEC | ISO/IEC 11770-1:2010 - Information technology — Security techniques — Key management — Part 1: Framework |
|
Guidelines for Cryptographic Key Management |
IETF |
RFC 4107 - Guidelines for Cryptographic Key Management (ietf.org) |
|
Key management and key establishment |
NIST |
|
|
Key management interoperability specification and profile |
OASIS | Key Management Interoperability Protocol Specification and Key Management Interoperability Protocol Profiles OASIS Standards published - OASIS Open (oasis-open.org) |
Rationale & Controls
Developing key management plans
Rationale
Most modern cryptographic systems are designed to be highly resistant to cryptographic analysis, and it should be assumed that a determined attacker could obtain details of the cryptographic logic. Cryptographic system material is safeguarded by implementing a key management plan (KMP) encompassing personnel, physical, and information security.
Rationale
Depending on the security requirements of an agency, different key management models or combination of models may be adopted to allocate the ownership, control, and possession for keys. It should be noted that the greater the sharing model adopted the less control of keys an agency may have.
Control System Classifications(s): All Classifications; Compliance: Should [CID:3016]
Agencies SHOULD assess the risks associated around key ownership, possession, and control against their own security and business requirements.
Control System Classifications(s): All Classifications; Compliance: Should [CID:3018]
Agencies SHOULD develop a KMP when they have implemented a cryptographic system using commercial grade cryptographic equipment.
Control System Classifications(s): All Classifications; Compliance: Must [CID:3017]
The level of detail included in a KMP MUST be consistent with the criticality and classification of the information to be protected.
Contents of key management plans
Rationale
When agencies implement the recommended contents for KMPs they will have a good starting point for the protection of cryptographic systems and their material within their agencies.
Control System Classifications(s): All Classifications; Compliance: Should [CID:3021]
The table below describes the minimum contents which SHOULD be documented in the KMP.
| Topic | Content |
| Objectives |
|
| System description |
|
|
Roles and administrative responsibilities |
|
| Accounting |
|
| Classification |
|
| Information security incidents |
|
|
Key management |
|
| Maintenance |
|
| References |
|
Accounting
Rationale
As cryptographic equipment, and the keys they store, provide a significant security function for systems it is important that agencies are able to account for all cryptographic equipment.
Control System Classifications(s): Secret, Confidential, Top Secret; Compliance: Must [CID:3024]
Agencies MUST be able to readily account for all transactions relating to cryptographic system material including identifying hardware and all software versions issued with the equipment and materials, including date and place of issue.
Control System Classifications(s): All Classifications; Compliance: Should [CID:3025]
Agencies SHOULD be able to readily account for all transactions relating to cryptographic system material including identifying hardware and all software versions issued with the equipment and materials, including date and place of issue.
Audits, compliance and inventory checks
Rationale
Cryptographic system audits are used as a process to account for cryptographic equipment.
Control System Classifications(s): All Classifications; Compliance: Must [CID:3028]
Agencies MUST conduct audits using two personnel with cryptographic system administrator access.
Control System Classifications(s): All Classifications; Compliance: Should [CID:3029]
Agencies SHOULD conduct audits of cryptographic system material:
- on handover/takeover of administrative responsibility for the cryptographic system;
- on change of personnel with access to the cryptographic system; and
- at least annually.
Control System Classifications(s): All Classifications; Compliance: Should [CID:3030]
Agencies SHOULD perform audits to:
- account for all cryptographic system material; and
- confirm that agreed security measures documented in the KMP are being followed.
Access register
Rationale
Access registers can assist in documenting personnel that have privileged access to cryptographic systems along with previous accounting and audit activities for the system.
Control System Classifications(s): All Classifications; Compliance: Must [CID:3033]
Agencies MUST hold and maintain an access register that records cryptographic system information such as:
- details of personnel with system administrator access;
- details of those whose system administrator access was withdrawn;
- details of system documents;
- accounting activities; and
- audit activities.
Cryptographic system administrator access
Rationale
The cryptographic system administrator is a highly privileged position which involves granting privileged access to a cryptographic system. Therefore extra precautions need to be put in place surrounding the security and vetting of the personnel as well as the access control procedures for individuals designated as cryptographic system administrators.
Control System Classifications(s): All Classifications; Compliance: Must [CID:3036]
Before personnel are granted cryptographic system administrator access, agencies MUST ensure that they have:
- a demonstrated need for access;
- read and agreed to comply with the relevant Key Management Policy and Plan (KMP) for the cryptographic system they are using;
- a security clearance at least equal to the highest classification of information processed by the cryptographic system;
- agreed to protect the authentication information for the cryptographic system at the highest classification of information it secures;
- agreed not to share authentication information for the cryptographic system without approval;
- agreed to be responsible for all actions under their accounts;
- agreed to report all potentially security related problems to the GCSB; and
- ensure relevant staff have received appropriate training.
Area security and access control
Rationale
As cryptographic equipment contains particularly sensitive information additional physical security measures need to be applied to the equipment.
Control System Classifications(s): All Classifications; Compliance: Should [CID:3039]
Cryptographic system equipment SHOULD be stored in a room that meets the requirements for a server room of an appropriate level based on the classification of information the cryptographic system processes.
Control System Classifications(s): All Classifications; Compliance: Should [CID:3040]
Areas in which cryptographic system material is used SHOULD be separated from other areas and designated as a controlled cryptography area.
High assurance cryptographic equipment
Rationale
The NZCSI series of documents provide product specific policy for HACE.
Control System Classifications(s): All Classifications; Compliance: Must [CID:3043]
Agencies MUST comply with NZCSI when using HACE.
Transporting commercial grade cryptographic equipment & products
Rationale
Transporting commercial grade cryptographic equipment in a keyed state exposes the equipment to the potential for interception and compromise of the key stored within the equipment. When commercial grade cryptographic equipment is transported in a keyed state it needs to be done so according to the requirements for the classification of the key stored in the equipment.
Control System Classifications(s): All Classifications; Compliance: Must [CID:3048]
Unkeyed commercial grade cryptographic equipment MUST be distributed and managed by a means approved for the transportation and management of government property.
Control System Classifications(s): All Classifications; Compliance: Must [CID:3050]
Keyed commercial grade cryptographic equipment MUST be distributed, managed and stored by a means approved for the transportation and management of government property based on the classification of the key within the equipment.
Control System Classifications(s): All Classifications; Compliance: Should Not [CID:3053]
Agencies SHOULD NOT transport commercial grade cryptographic equipment or products in a keyed state.
Objective
Hardware Security Modules are used where additional security of cryptographic functions is desirable.
Context
Scope
This section covers information relating to Hardware Security Modules (HSMs). Detailed key management guidance is provided in Section 17.9 – Key Management.
Hardware Security Module
Hardware Security Modules (HSMs) are defined as a hardware module or appliance which provides cryptographic functions. HSM’s can be integrated into a design, installed in a host or be externally connected. HSM’s can be packaged as discrete appliances, PCI cards, USB devices, smartcards or other form factors.
Functions include (but are not limited to) encryption, decryption, key generation, signing, hashing and cryptographic acceleration. The appliance usually also offers some level of physical tamper-resistance, has a user interface and a programmable interface for key management, configuration and firmware or software updates.
Usage
HSMs are used in high assurance security solutions that satisfy widely established and emerging standards of due care for cryptographic systems and practices—while also maintaining high levels of operational efficiency. Traditional use of HSMs is within automatic teller machines, electronic fund transfer, and point-of-sale networks. HSMs are also used to secure CA keys in PKI deployments, SSL acceleration and DNSSEC (DNS Security Extensions) implementations.
Physical Security
HSM’s usually describe an encapsulated multi-chip module, device, card or appliance, rather than a single chip component or device. The nature of HSM’s requires more robust physical security, including tamper resistance, tamper evidence, tamper detection, and tamper response.
Tamper Resistance
Tamper Resistance is designed to limit the ability to physically tamper with, break into or extract useful information from an HSM. Often the boards and components are encased in an epoxy-like resin that will destroy any encapsulated components when drilled, scraped or otherwise physically tampered with.
Tamper Evidence
The HSM is designed so that any attempts at tampering are evident. Many devices use seals and labels designed break or reveal a special message when physical tampering is attempted. Tamper evidence may require a regular inspection or audit mechanism.
HSMs can include features that detect and report tampering attempts. For example, embedding a conductive mesh within the epoxy-like package; internal circuitry monitored the electrical proper-ties of this mesh — properties which physical tamper would disrupt. Devices can also monitor for temperature extremes, radiation extremes, light, air and other unusual conditions.
Tamper Response
HSMs can include defensive features that activate when tampering is detected. For example, cryptographic keys and sensitive data are deleted or zeroised. A trade-off exists between availability and security as an effective tamper response essentially renders the HSM unusable.
References
Further references can be found at:
| Reference | Title | Publisher | Source |
| Payment Card Industry (PCI) Hardware Security Module (HSM) - Security Requirements | PCI |
Official PCI Security Standards Council Site - Document PCI HSM Frequently Asked Questions (pcisecuritystandards.org) |
|
|
FIPS PUB 140-2 |
FIPS PUB 140-2 Security Requirements for Cryptographic Modules |
NIST |
FIPS 140-2, Security Requirements for Cryptographic Modules | CSRC (nist.gov) |
Rationale & Controls
Hardware Security Modules
Rationale
Where high assurance or high security is required or high volumes of data are encrypted or decrypted, the use of an HSM should be considered when designing the network and security architectures.
Control System Classifications(s): Top Secret, Confidential, Secret; Compliance: Must [CID:3103]
Agencies MUST consider the use of HSMs when undertaking a security risk assessment or designing network and security architectures.
Control System Classifications(s): Confidential, Secret, Top Secret; Compliance: Must [CID:3105]
Agencies MUST follow the product selection guidance in this manual. See Chapter 12 – Product Security.
Control System Classifications(s): All Classifications; Compliance: Should [CID:3108]
Agencies SHOULD consider the use of HSMs when undertaking a security risk assessment or designing network and security architectures.
Control System Classifications(s): All Classifications; Compliance: Should [CID:3110]
Agencies SHOULD follow the product selection guidance in this manual. See Chapter 12 – Product Security.
18. Network security
Objective
Any change to the configuration of networks is authorised and controlled through appropriate change management processes to ensure security, functionality and capability is maintained.
Context
Scope
This section covers information relating to the selection, management and documentation of network infrastructure.
Network diagrams
An agency’s network diagrams should illustrate all network devices including firewalls, IDSs, IPSs, routers, switches, hubs, etc. It does not need to illustrate all IT equipment on the network, such as workstations or printers which can be collectively represented. The inclusion of significant devices such as MFD’s and servers can aid interpretation.
Systems Documentation
Knowledge of systems design, equipment and implementation is a primary objective of those seeking to attack or compromise systems or to steal information. System documentation is a rich source allowing attackers to identify design weaknesses and vulnerabilities. The security of systems documentation is therefore important in preserving the security of systems.
Detailed network documentation and configuration details can contain information about IP addresses, port numbers, host names, services and protocols, software version numbers, patch status, security enforcing devices and information about information compartments and enclaves containing highly valuable information. This information can be used by a malicious actor to compromise an agency’s network.
This information may be particularly exposed when sent to offshore vendors, consultants and other service providers. Encrypting this data will provide an important protective measure and assist in securing this data and information.
Reference should also be made to Section 12.7 – Supply Chain.
PSR references
Relevant PSR requirements can be found at:
| Reference | Title | Source |
|
PSR Mandatory Requirements |
GOV5, GOV6, INFOSEC1, INFOSEC2, INFOSEC3 and INFOSEC4 |
Home | Protective Security Requirements Security governance (GOV) | Protective Security Requirements Information security (INFOSEC) | Protective Security Requirements/ |
|
PSR content protocols |
Management protocol for information security |
Management protocol for information security | Protective Security Requirements
|
|
PSR requirements sections |
Handling requirements for protectively marked information and equipment Supply chain security Understand the information security lifecycle |
Classification system | Protective Security Requirements Supply chain security | Protective Security Requirements Understanding the information security lifecycle | Protective Security Requirements |
|
Managing specific scenarios |
Managing specific scenarios | Protective Security Requirements |
Transacting online with the public |
Rationale & Controls
Classification of Network Documentation
Rationale
To provide an appropriate level of protection to systems and network documentation, a number of security aspects should be considered. These include:
- the existence of the system;
- the intended use;
- the classification of the data to be carried or processed by this system;
- the connectivity and agencies connected;
- protection enhancements and modifications; and
- the level of detail included in the documentation.
High level conceptual diagrams and accompanying documentation should also be subject to these considerations
Control System Classifications(s): All Classifications; Compliance: Must [CID:3170]
Agencies MUST perform a security risk assessment before providing network documentation to a third party, such as a commercial provider or contractor.
Control System Classifications(s): Secret, Confidential, Top Secret; Compliance: Must [CID:3172]
Systems documentation and detailed network diagrams MUST be classified at least to the level of classification of the data to be carried on those systems.
Control System Classifications(s): All Classifications; Compliance: Must [CID:3174]
Network documentation provided to a third party, such as to a commercial provider or contractor, MUST contain only the information necessary for them to undertake their contractual services and functions, consistent with the need-to-know principle.
Control System Classifications(s): All Classifications; Compliance: Must Not [CID:3176]
Detailed network configuration information MUST NOT be published in tender documentation.
Control System Classifications(s): All Classifications; Compliance: Should [CID:3179]
Security aspects SHOULD be considered when determining the classification level of systems and network documentation.
Configuration management
Rationale
If the network is not centrally managed, there could be sections of the network that do not comply with the agency’s security policies, and thus create a vulnerability.
Rationale
Changes should be authorised by a change management process, including representatives from all parties involved in the management of the network. This process ensures that changes are understood by all parties and reduces the likelihood of an unexpected impact on the network.
Control System Classifications(s): All Classifications; Compliance: Should [CID:3188]
Agencies SHOULD keep the network configuration under the control of a network management authority.
Control System Classifications(s): All Classifications; Compliance: Should [CID:3190]
All changes to the configuration SHOULD be documented and approved through a formal change control process.
Control System Classifications(s): All Classifications; Compliance: Should [CID:3191]
Agencies SHOULD regularly review their network configuration to ensure that it conforms to the documented network configuration.
Control System Classifications(s): All Classifications; Compliance: Should [CID:3192]
Agencies SHOULD deploy an automated tool that compares the running configuration of network devices against the documented configuration.
Network diagrams
Rationale
As most decisions are made on the documentation that illustrates the network, it is important that:
- a network diagram exists;
- the security architecture is recorded;
- the network diagram is an accurate depiction of the network; and
- the network diagram indicates when it was last updated.
Control System Classifications(s): All Classifications; Compliance: Must [CID:3195]
For each network an agency manages they MUST have:
- a high-level diagram showing all connections and gateways into the network; and
- a network diagram showing all communications equipment.
Updating network diagrams
Rationale
Because of the importance of the network diagram and decisions made based upon its contents, it should be updated as changes are made. This will assist system administrators to completely understand and adequately protect the network.
Control System Classifications(s): Secret, Top Secret, Confidential; Compliance: Must [CID:3198]
An agency’s network diagrams MUST:
- be updated as network changes are made; and
- include a ‘Current as at [date]’ statement on each page.
Control System Classifications(s): All Classifications; Compliance: Should [CID:3199]
An agency’s network diagrams SHOULD:
- be updated as network changes are made; and
- include a ‘Current as at [date]’ statement on each page.
Limiting network access
Rationale
If an attacker has limited opportunities to connect to a given network, they have limited opportunities to attack that network. Network access controls not only prevent against attackers traversing a network but also prevent system users carelessly connecting a network to another network of a different classification. It is also useful in segregating sensitive or compartmented information for specific system users with a need-to-know.
Rationale
Although circumventing some network access controls can be trivial, their use is primarily aimed at the protection they provide against accidental connection to another network.
Rationale
The design of a robust security architecture is fundamental to the security of a system. This may include concepts such as trust zones, application of the principles of separation and segregation through, for example, segmented networks and VPNs and other design techniques.
Control System Classifications(s): Top Secret, Secret, Confidential; Compliance: Must [CID:3204]
Agencies MUST implement network access controls on all networks.
Control System Classifications(s): All Classifications; Compliance: Should [CID:3205]
Agencies SHOULD implement network access controls on all networks.
Management traffic
Rationale
Implementing protection measures specifically for management traffic provides another layer of defence on the network. This also makes it more difficult for an attacker to accurately define their target network.
Control System Classifications(s): All Classifications; Compliance: Should [CID:3208]
Agencies SHOULD implement protection measures to minimise the risk of unauthorised access to network management traffic on a network.
Simple Network Management IT Protocol (SNMP)
Rationale
The Simple Network Management Protocol (SNMP) can be used to monitor the status of network devices such as switches, routers and wireless access points. Early versions of SNMP were insecure. SNMPv3 uses stronger authentication methods but continues to establish default SNMP community strings and promiscuous access. Encryption may be used as an additional assurance measure but this may create additional workload in investigating faults. An assessment of risk, threats and the agency’s requirements may be required to determine an appropriate configuration.
Control System Classifications(s): All Classifications; Compliance: Should Not [CID:3211]
Agencies SHOULD NOT use SNMP unless a specific requirement exists.
Control System Classifications(s): All Classifications; Compliance: Should [CID:3238]
Agencies SHOULD implement SNMPv3 where a specific SNMP requirement exists.
Control System Classifications(s): All Classifications; Compliance: Should [CID:3239]
Agencies SHOULD change all default community strings in SNMP implementations.
Control System Classifications(s): All Classifications; Compliance: Should [CID:3240]
SNMP access SHOULD be configured as read-only.
Objective
Wireless local area networks are deployed in a secure manner that does not compromise the security of information and systems.
Context
Scope
This section covers information on 802.11x WLANs. It does not cover other wireless communications. These communication methods are covered in Chapter 11 - Communications Systems and Devices. The description 802.11x refers to all versions and 802.11 standards.
| Title | Publisher | Source |
| 802.11 Wi-Fi | IEEE | Wireless LAN Media Access Control and Physical Layer specification. 802.11a,b,g,etc. are amendments to the original 802.11 standard. Products that implement 802.11 standards must pass tests and are referred to as "Wi-Fi certified”. |
| 802.15 Wireless Personal Area Networks | IEEE |
Communications specification that was approved in early 2002 by the IEEE for wireless personal area networks (WPANs and includes Bluetooth, Ultra Wideband, Zigbee and Mesh Networks. |
|
802.16 Wireless Metropolitan Area Networks |
IEEE |
This family of standards covers Fixed and Mobile Broadband Wireless Access methods used to create Wireless Metropolitan Area Networks (WMANs.) Connects Base Stations to the Internet using OFDM in unlicensed (900 MHz, 2.4, 5.8 GHz) or licensed (700 MHz, 2.5 – 3.6 GHz) frequency bands. Products that implement 802.16 standards can undergo WiMAX certification testing. |
Hardware Security Modules (HSMs) are defined as a hardware module or appliance that provides cryptographic functions. These functions include (but are not limited to) encryption, decryption, key generation, and hashing. The appliance usually also offers some level of physical tamper-resistance and has a user interface and a programmable interface. Refer also to Section 17.10 – Hardware Security Modules.
References
Further references can be found at:
| Reference | Title | Publisher | Source |
|
Implementing Network Segmentation and Segregation |
ASD |
Implementing Network Segmentation and Segregation | Cyber.gov.au |
|
|
Wi-Fi Alliance certification programs |
Wi-Fi Alliance |
||
| 802.11 |
IEEE Standard for Information Technology - Telecommunications and Information Exchange between systems - Local and Metropolitan Area - Specific Requirements - Part 11: Wireless LAN Medium Access Control (MAC) and Physical Layer (PHY) Specifications |
IEEE |
http://standards.ieee.org/findstds/standard/802.11-2012.html |
|
RFC 5247 |
EAP specification |
IETF |
|
|
RFC 5216 |
EAP-TLS specification |
IETF |
|
|
RFC 5281 |
EAP-TTLS specification |
IETF | |
|
Payment Card Industry (PCI) Hardware Security Module (HSM) - Security Requirements |
PCI |
Official PCI Security Standards Council Site - Document PCI HSM Frequently Asked Questions (pcisecuritystandards.org) |
|
|
FIPS PUB 140-2 |
FIPS PUB 140-2 - Security Requirements for Cryptographic Modules |
NIST |
FIPS 140-2, Security Requirements for Cryptographic Modules | CSRC (nist.gov) |
|
Extensible Authentication Protocol |
Microsoft |
Rationale & Controls
Bridging networks
Rationale
When connecting devices via Ethernet to an agency’s fixed network, agencies need to be aware of the risks posed by active wireless functionality. Devices may automatically connect to any open wireless networks they have previously connected to, which a malicious actor can use to masquerade and establish a connection to the device. This compromised device could then be used as a bridge to access the agency’s fixed network. Disabling wireless functionality on devices, preferably by a hardware switch, whenever connected to a fixed network can prevent this from occurring. Additionally, devices do not have to be configured to remember and automatically connect to open wireless networks that they have previously connected to.
Control System Classifications(s): All Classifications; Compliance: Must Not [CID:3274]
Devices MUST NOT be configured to remember and automatically connect to any wireless networks that they have previously connected to.
Control System Classifications(s): All Classifications; Compliance: Should [CID:3282]
Wireless auto-connect functionality on devices SHOULD be disabled, preferably by a hardware switch, whenever connected to a fixed network.
Providing wireless communications for public access
Rationale
To ensure that a wireless network provided for public access cannot be used as a launching platform for attacks against an agency’s system it MUST be separated from all other systems. Security architectures incorporating segmented networks, DMZ’s and other segregation mechanisms are useful in this regard.
Control System Classifications(s): All Classifications; Compliance: Must [CID:3290]
Agencies deploying a wireless network for public access MUST separate it from any other agency networks; including BYOD networks.
Using wireless communications
Rationale
As the Accreditation Authority for TOP SECRET systems, GCSB has mandated that all agencies considering deploying a wireless TOP SECRET deployment seek approval from GCSB prior to initiating any networking projects.
Control System Classifications(s): Top Secret; Compliance: Must Not [CID:3298]
Agencies MUST NOT use wireless networks unless the security of the agency’s wireless deployment has been approved by GCSB.
Selecting wireless access point equipment
Rationale
Wireless access points that have been certified in a Wi-Fi Alliance certification program provide an agency with assurance that they conform to wireless standards. Deploying wireless access points that are guaranteed to be interoperable with other wireless access points on a wireless network will limit incompatibility of wireless equipment and incorrect implementation of wireless devices by vendors.
Control System Classifications(s): All Classifications; Compliance: Must [CID:3302]
All wireless access points used for government wireless networks MUST be Wi-Fi Alliance certified.
802.1X Authentication
Rationale
A number of Extensible Authentication Protocol (EAP) methods, supported by the Wi-Fi Protected Access 2 and 3 (WPA2, WPA3) protocols, are available.
Rationale
Depending on the security requirements agencies deploying a secure wireless network can choose EAP-Transport Layer Security (EAP-TLS), EAP-Tunnelled Transport Layer Security (EAP-TTLS) or Protected EAP (PEAP) to perform mutual authentication.
EAP-TLS is considered one of the most secure EAP methods. With its inclusion in the initial release of the WPA2 standard, it enjoys wide support in wireless access points and in numerous operating systems such as Microsoft Windows, Linux and Apple OS X. EAP-TLS uses a public key infrastructure (PKI) to secure communications between devices and a Remote Access Dial In User Service (RADIUS) server through the use of X.509 certificates. While EAP-TLS provides strong mutual authentication, it requires an agency to have established a PKI. This involves either deploying their own certificate authority and issuing certificates, or purchasing certificates from a commercial certificate authority, for every device that accesses the wireless network. This can introduce additional costs and management overheads but the risk and security management advantages are significant.
The EAP-TTLS/MSCHAPv2, or simply EAP-TTLS, method is generally supported through the use of third party software. It has support in multiple operating systems including current and supported versions of Microsoft Windows client and server editions. EAP-TTLS is different to EAP-TLS in that devices do not authenticate to the server when the initial TLS tunnel is created. Only the server authenticates to devices. Once the TLS tunnel has been created, mutual authentication occurs through the use of another EAP method.
An advantage of EAP-TTLS over PEAP is that a username is never transmitted in the clear outside of the TLS tunnel. Another advantage of EAP-TTLS is that it provides support for many legacy EAP methods, while PEAP is generally limited to the use of EAP-MSCHAPv2.
PEAPv0/EAP-MSCHAPv2, or simply PEAP, is the second most widely supported EAP method after EAP-TLS. It enjoys wide support in wireless access points and in numerous operating systems such as Microsoft Windows, Linux and Apple OS X. PEAP operates in a very similar way to EAP-TTLS by creating a TLS tunnel which is used to protect another EAP method. PEAP differs from EAP-TTLS in that when the EAP-MSCHAPv2 method is used within the TLS tunnel, only the password portion is protected and not the username. This may allow an intruder to capture the username and replay it with a bogus password in order to lockout the user’s account, causing a denial of service for that user. While EAP-MSCHAPv2 within PEAP is the most common implementation, Microsoft Windows supports the use of EAP-TLS within PEAP, known as PEAP-EAP-TLS. This approach is very similar in operation to traditional EAP-TLS yet provides increased protection, as parts of the certificate that are not encrypted with EAP-TLS are encrypted with PEAP-EAP-TLS. The downside to PEAP-EAP-TLS is its support is limited to Microsoft products.
Rationale
Ultimately, an agency’s choice in authentication method will often be based on the size of their wireless deployment, their security requirements and any existing authentication infrastructure. If an agency is primarily motivated by security they can implement either PEAP-EAP-TLS or EAP-TLS. If they are primarily motivated by flexibility and legacy support they can implement EAP-TTLS. If they are primarily motivated by simplicity they can implement PEAP with EAP-MSCHAPv2.
Control System Classifications(s): Secret, Confidential, Top Secret; Compliance: Must [CID:7538]
EAP-TLS or PEAP-EAP-TLS MUST be used on wireless networks to perform mutual authentication.
Control System Classifications(s): All Classifications; Compliance: Must [CID:3319]
EAP-TLS, PEAP-EAP-TLS, EAP-TTLS or PEAP MUST be used on wireless networks to perform mutual authentication.
Evaluation of 802.1X authentication implementation
Rationale
The security of 802.1X authentication is dependent on three main elements and their interaction. These three elements include supplicants (clients) that support the 802.1X authentication protocol, authenticators (wireless access points) that facilitate communication between supplicants and the authentication server, and the authentication server (RADIUS server) that is used for authentication, authorisation and accounting purposes. To provide assurance that these elements have been implemented appropriately, supplicants, authenticators and the authentication server used in wireless networks must have completed an appropriate product evaluation.
Control System Classifications(s): Secret, Top Secret, Confidential; Compliance: Must [CID:3326]
Supplicants, authenticators and the authentication server used in wireless networks MUST have completed an appropriate product evaluation.
Control System Classifications(s): All Classifications; Compliance: Should [CID:3329]
Supplicants, authenticators and the authentication server used in wireless networks SHOULD have completed an appropriate product evaluation.
Issuing certificates for authentication
Rationale
Certificates for authenticating to wireless networks can be issued to either or both devices and users. For assurance, certificates must be generated using a certificate authority product or hardware security module (HSM) that has completed an appropriate product evaluation.
Rationale
When issuing certificates to devices accessing wireless networks, agencies need to be aware of the risk that these certificates could be stolen by malicious software. Once compromised, the certificate could be used on another device to gain unauthorised access to the wireless network. Agencies also need to be aware that in only issuing a certificate to a device, any actions taken by a user will only be attributable to the device and not a specific user.
Rationale
When issuing certificates to users accessing wireless networks, they can either be in the form of a certificate that is stored on a device or a certificate that is stored within a smart card. Issuing certificates on smart cards provides increased security, but usually at a higher cost. Security is improved because a user is more likely to notice a missing smart card and alert their local security team, who is then able to revoke the credentials on the RADIUS server. This can minimise the time an intruder has access to a wireless network.
Rationale
In addition, to reduce the likelihood of a stolen smart card from being used to gain unauthorised access to a wireless network, two-factor authentication can be implemented through the use of Personal Identification Numbers (PINs) on smart cards. This is essential when a smart card grants a user any form of administrative access on a wireless network or attached network resource.
Rationale
For the highest level of security, unique certificates should be issued for both devices and users. In addition, the certificates for a device and user must not be stored on the same device. Finally, certificates for users accessing wireless networks should be issued on smart cards with access PINs and not stored with a device when not in use.
Control System Classifications(s): All Classifications; Compliance: Must [CID:3343]
Agencies MUST generate certificates using a certificate authority product or hardware security module that has completed an appropriate product evaluation.
Control System Classifications(s): All Classifications; Compliance: Must Not [CID:3346]
The certificates for both a device and user accessing a wireless network MUST NOT be stored on the same device.
Control System Classifications(s): All Classifications; Compliance: Should [CID:3348]
Agencies SHOULD use unique certificates for both devices and users accessing a wireless network.
Control System Classifications(s): All Classifications; Compliance: Should [CID:3350]
Certificates for users accessing wireless networks SHOULD be issued on smart cards with access PINs and not stored with a device when not in use.
Control System Classifications(s): All Classifications; Compliance: Should [CID:3351]
Certificates stored on devices accessing wireless networks SHOULD be protected by implementing full disk encryption on the devices.
Using commercial certification authorities for certificate generation
Rationale
A security risk exists with EAP-TTLS and PEAP when a commercial certificate authority’s certificates are automatically trusted by devices using vendor trusted certificate stores. This trust can be exploited by obtaining certificates from a commercial certificate authority under false pretences, as devices can be tricked into trusting their signed certificate. This will allow the capture of authentication credentials presented by devices, which in the case of EAP-MSCHAPv2 can be cracked using a brute force attack granting not only network access but most likely Active Directory credentials as well.
To reduce this risk, devices can be configured to:
- validate the server certificate;
- disable any trust for certificates generated by commercial certificate authorities that are not trusted;
- disable the ability to prompt users to authorise net servers or commercial certificate authorities; and
- set devices to enable identity privacy to prevent usernames being sent prior to being authenticated by the RADIUS server.
Control System Classifications(s): All Classifications; Compliance: Must [CID:3354]
Devices MUST be configured to validate the server certificate, disable any trust for certificates generated by commercial certificate authorities that are not trusted and disable the ability to prompt users to authorise new servers or commercial certification authorities.
Control System Classifications(s): All Classifications; Compliance: Should [CID:3355]
Devices SHOULD be set to enable identity privacy.
Caching 802.1X authentication outcomes
Rationale
When 802.1X authentication is used, a shared secret key known as the Pairwise Master Key (PMK) is generated. Upon successful authentication of a device, the PMK can be cached to assist with fast roaming between wireless access points. When a device roams away from a wireless access point that it has authenticated to, it will not need to perform a full re-authentication should it roam back while the cached PMK remains valid. To further assist with roaming, wireless access points can be configured to pre-authenticate a device to other neighbouring wireless access points that the device might roam to. Although requiring full authentication for a device each time it roams between wireless access points is ideal, agencies can chose to use PMK caching and pre-authentication if they have a business requirement for fast roaming. If PMK caching is used, the PMK caching period should not be set to greater than 1440 minutes (24 hours).
Control System Classifications(s): All Classifications; Compliance: Should Not [CID:3358]
The PMK caching period SHOULD NOT be set to greater than 1440 minutes (24 hours).
Remote Authentication Dial-In User Service (RADIUS) authentication
Rationale
The RADIUS authentication process that occurs between wireless access points and the RADIUS server is distinct and a separate to the 802.1X authentication process. During the initial configuration of wireless networks using 802.1X authentication, a shared secret is entered into either the wireless access points or the RADIUS server. If configured on the wireless access points, the shared secret is sent to the RADIUS server via the RADIUS protocol, and vice versa if configured on the RADIUS server. This shared secret is used for both RADIUS authentication and confidentiality of RADIUS traffic.
Rationale
An intruder that is able to gain access to the RADIUS traffic sent between wireless access points and the RADIUS server may be able to perform a brute force or an off-line dictionary attack to recover the shared secret. This in turn allows the intruder to decrypt all communications between wireless access points and the RADIUS server. To mitigate this security risk, communications between wireless access points and a RADIUS server must be encapsulated with an additional layer of encryption using an appropriate encryption product (See Chapter 17 – Cryptography).
Control System Classifications(s): All Classifications; Compliance: Must [CID:3362]
Communications between wireless access points and a RADIUS server MUST be encapsulated with an additional layer of encryption using an approved encryption product (See Chapter 17 – Cryptography).
Encryption
Rationale
As wireless transmissions are capable of radiating outside of secure areas into unsecure areas they need to be encrypted to the same level as classified information communicated over cabled infrastructure in unsecure areas.
Control System Classifications(s): All Classifications; Compliance: Must [CID:3365]
Agencies using wireless networks MUST ensure that classified information is protected by cryptography that meets the assurance level mandated for the communication of information over unclassified network infrastructure (See Section 17.2, Suite B).
Cipher Block Chaining Message Authentication Code Protocol (CCMP) Encryption
Rationale
As wireless transmissions are capable of radiating outside of secure areas, agencies cannot rely on the traditional approach of physical security to protect against unauthorised access to sensitive or classified information on wireless networks. Using the AES based Counter Mode with Cipher Block Chaining Message Authentication Code Protocol (CCMP) helps protect the confidentiality and integrity of all wireless network traffic.
Control System Classifications(s): All Classifications; Compliance: Must [CID:3368]
CCMP MUST be used to protect the confidentiality and integrity of all wireless network traffic.
Temporal Key Integrity Protocol (TKIP) and Wireless Encryption Protocol (WEP)
Rationale
CCMP was introduced in WPA2 to address feasible attacks against the Temporal Integrity Key Protocol (TKIP) used by the Wi-Fi Protected Access (WPA) protocol as well as the original Wireless Encryption Protocol (WEP). A malicious actor seeking to exploit vulnerabilities in TKIP and WEP can attempt to connect to wireless access points using one of these protocols. By default, wireless access points will attempt to accommodate this request by falling back to a legacy protocol that the device supports. Disabling or removing TKIP and WEP support from wireless access points ensures that wireless access points do not fall back to an insecure encryption protocol.
Control System Classifications(s): All Classifications; Compliance: Must [CID:3373]
TKIP and WEP support MUST be disabled or removed from wireless access points.
Wired Equivalent Privacy (WEP)
Rationale
WEP has serious flaws which allow it to be trivially compromised. A WEP network should be considered equivalent to an unprotected network.
Control System Classifications(s): All Classifications; Compliance: Must Not [CID:3379]
Agencies MUST NOT use WEP for wireless deployments.
Wi-Fi Protected Access (WPA)
Rationale
As wireless networks are often capable of being accessed from outside the perimeter of secured spaces, all wireless network traffic requires suitable cryptographic protection. For this purpose, it is recommended that Wi-Fi Protected Access 3 (WPA3) be used as it provides equivalent or greater security than its predecessor Wi-Fi Protected Access 2 (WPA2).
WPA3 has also prohibited the use of various outdated and insecure cipher suites. WPA3-Enterprise supports three enterprise modes of operation: enterprise only mode, transition mode and 192-bit mode. Preference is given to WPA3-Enterprise 192-bit mode as this mode ensures no algorithms with known weaknesses are used.
Control System Classifications(s): All Classifications; Compliance: Must Not [CID:7539]
Agencies MUST NOT use Wi-Fi Protected Access (WPA) for wireless deployments.
Control System Classifications(s): All Classifications; Compliance: Should Not [CID:3386]
Agencies SHOULD NOT use Wi-Fi Protected Access 2 (WPA2) for wireless deployments.
Control System Classifications(s): All Classifications; Compliance: Should [CID:7540]
Agencies SHOULD use Wi-Fi Protected Access 3 (WPA3) for wireless deployments with preference given to WPA3-Enterprise 192-bit mode.
Pre-shared keys
Rationale
The use of pre-shared keys is poor practice and not recommended for wireless authentication, in common with many authentication and encryption mechanisms, the greater the length of pre-shared keys the greater the security they provide.
Control System Classifications(s): Confidential, Secret, Top Secret; Compliance: Must Not [CID:3391]
Agencies MUST NOT use pre-shared keys for wireless authentication.
Control System Classifications(s): All Classifications; Compliance: Should [CID:3392]
If pre-shared keys are used, agencies SHOULD use random keys of the maximum allowable length.
Control System Classifications(s): All Classifications; Compliance: Should Not [CID:3393]
Agencies SHOULD NOT use pre-shared keys for wireless authentication.
Administrative interfaces for wireless access points
Rationale
Administrative interfaces may allow users to modify the configuration and security settings of wireless access points. Often wireless access points by default allow users to access the administrative interface over methods such as fixed network connections, wireless network connections and serial connections directly on the device. Disabling the administrative interface on wireless access points will prevent unauthorised connections.
Control System Classifications(s): All Classifications; Compliance: Should [CID:3397]
Agencies SHOULD disable the administrative interface on wireless access points for wireless connections.
Protecting management frames on wireless networks
Rationale
Effective DoS attacks can be performed on the 802.11 protocol by exploiting unprotected management frames using inexpensive commercial hardware. WPA2 provides no protection for management frames and therefore does not prevent spoofing or DoS attacks. Note, in WPA3 this feature is built into the standard.
Rationale
The current release of the 802.11 standard provides no protection for management frames and therefore does not prevent spoofing or DoS attacks.
Rationale
However, 802.11w was ratified in 2009 and specifically addresses the protection of management frames on wireless networks. Wireless access points and devices should be upgraded to support the 802.11w amendment or any later amendment or version that includes a capability for the protection of management frames.
Control System Classifications(s): All Classifications; Compliance: Should [CID:3408]
Wireless access points and devices SHOULD be upgraded to support a minimum of the 802.11w amendment.
Default service set identifiers (SSIDs)
Rationale
All wireless access points are configured with a default Service Set Identifier (SSID). The SSID is commonly used to identify the name of a wireless network to users. As the default SSIDs of wireless access points are well documented on online forums, along with default accounts and passwords, it is important to change the default SSID and default passwords of wireless access points.
Control System Classifications(s): All Classifications; Compliance: Must [CID:3416]
Agencies MUST change the default SSID of wireless access points.
Control System Classifications(s): All Classifications; Compliance: Must [CID:3418]
Agencies MUST rename or remove default accounts and passwords.
Changing the SSID
Rationale
When changing the default SSID, it is important that it lowers the profile of an agency’s wireless network. In doing so, the SSID of a wireless network should not be readily associated with an agency, the location of or within their premises, or the functionality of the network.
Rationale
This procedure applies to all wireless network assets owned/or managed by the agency, including any guest or other publicly accessible networks.
Control System Classifications(s): All Classifications; Compliance: Should Not [CID:3505]
The SSID of a wireless network SHOULD NOT be readily associated with an agency, the premises, location or the functionality of the network.
SSID Broadcasting
Rationale
A common method to lower the profile of wireless networks is disabling SSID broadcasting. While this ensures that the existence of wireless networks are not broadcast overtly using beacon frames, the SSID is still broadcast in probe requests, probe responses, association requests and re-association requests for the network. Malicious actors can determine the SSID of wireless networks by capturing these requests and responses. By disabling SSID broadcasting agencies will make it more difficult for legitimate users to connect to wireless networks as legacy operating systems have only limited support for hidden SSIDs. Disabling SSID broadcasting infringes the design of the 802.11x standards.
Rationale
A further risk exists where an intruder can configure a wireless access point to broadcast the same SSID as the hidden SSID used by a legitimate wireless network. In this scenario devices will automatically connect to the wireless access point that is broadcasting the SSID they are configured to use before probing for a wireless access point that accepts the hidden SSID. Once the device is connected to the intruder’s wireless access point the intruder can steal authentication credentials from the device to perform an adversary-in-the-middle attack to capture legitimate wireless network traffic or to later reuse to gain access to the legitimate wireless network.
Rationale
Disabling SSID broadcasting is not considered to be an effective control and may introduce additional risks.
Control System Classifications(s): All Classifications; Compliance: Should Not [CID:3514]
Agencies SHOULD NOT disable SSID broadcasting on wireless networks.
Static addressing
Rationale
Rogue devices or Access Points (APs) are unauthorised Wireless Access Points operating outside of the control of an agency. Assigning static IP addresses for devices accessing wireless networks can prevent a rogue device when connecting to a network from being assigned a routable IP address. However, some malicious actors will be able to determine IP addresses of legitimate users and use this information to guess or spoof valid IP address ranges for wireless networks. Configuring devices to use static IP addresses introduces a management overhead without any tangible security benefit.
Control System Classifications(s): All Classifications; Compliance: Should [CID:3520]
Agencies SHOULD use the Dynamic Host Configuration Protocol (DHCP) for assigning IP addresses on wireless networks.
Media Access Control address filtering
Rationale
Devices that connect to wireless networks have a unique Media Access Control (MAC) address. It is possible to use MAC address filtering on wireless access points to restrict which devices can connect to wireless networks. While this approach will introduce a management overhead of configuring allow lists of approved MAC addresses, it can prevent rogue devices from connecting to wireless networks. However, some malicious actors will be able to determine valid MAC addresses of legitimate users already on wireless networks and use this information to spoof valid MAC addresses and gain access to a network. MAC address filtering introduces a management overhead without any real tangible security benefit.
Control System Classifications(s): All Classifications; Compliance: Should Not [CID:3529]
MAC address filtering SHOULD NOT be used as a security mechanism to restrict which devices connect to a wireless network.
Documentation
Rationale
Wireless device driver and WAP vulnerabilities are very exposed to the threat environment and require specific attention as exploits can gain immediate unauthorised access to the network.
Control System Classifications(s): All Classifications; Compliance: Should [CID:3533]
Key generation, distribution and rekeying procedures SHOULD be documented in the SecPlan for the wireless network.
Control System Classifications(s): All Classifications; Compliance: Should [CID:3534]
Wireless device drivers and their versions SHOULD be documented in the SecPlan for the wireless network.
Non-agency devices connecting to agency controlled wireless networks
Rationale
As agencies have no control over the security of non-agency devices or knowledge of the security posture of such devices, allowing them to connect to agency controlled wireless networks poses a serious threat. Of particular concern is that non-agency devices may be infected with viruses, malware or other malicious code that could crossover onto the agency network. Furthermore, any non-agency devices connecting to agency controlled wireless networks will take on the classification of the network and will need to be appropriately sanitised and declassified before being released back to their owners.
Rationale
The practice of Bring Your Own Device (BYOD) is becoming more widespread but introduces a significant number of additional risks to agency systems. Refer to Section 21.4 for guidance on the use of BYOD.
Control System Classifications(s): All Classifications; Compliance: Must [CID:3583]
Where BYOD has been approved by an agency, any wireless network allowing BYOD connections MUST be segregated from all other agency networks, including any agency wireless networks.
Control System Classifications(s): All Classifications; Compliance: Must [CID:3586]
Any BYOD devices MUST comply with the policies and configuration described in Section 21.4– BYOD.
Control System Classifications(s): All Classifications; Compliance: Must Not [CID:3588]
Agencies MUST NOT allow non-agency devices to connect to agency controlled wireless networks not intended or configured for BYOD devices or for public access.
Agency devices connecting to non-agency controlled wireless networks
Rationale
When agency devices connect to non-agency controlled wireless networks, particularly public wireless networks, the devices may be exposed to viruses, malware or other malicious code.
Rationale
If any agency device becomes infected and is later connected to an agency controlled wireless network then a crossover of viruses, malware or malicious code could occur.
Control System Classifications(s): All Classifications; Compliance: Should Not [CID:3600]
Agencies SHOULD NOT allow agency devices to connect to non-agency controlled wireless networks.
Connecting wireless networks to fixed networks
Rationale
When an agency has a business requirement to connect a wireless network to a fixed network, it is important that they consider the security risks. While fixed networks can be designed with a certain degree of physical security, wireless networks are often easily accessible outside of the agency’s controlled area. Treating connections between wireless networks and fixed networks in the same way agencies would treat connections between fixed networks and the Internet can help protect against an intrusion originating from a wireless network against a fixed network. For example, agencies can implement a gateway to inspect and control the flow of information between the two networks.
Control System Classifications(s): All Classifications; Compliance: Should [CID:3609]
Connections between wireless networks and fixed networks SHOULD be treated in the same way as connections between fixed networks and the Internet.
Wireless network footprint and Radio Frequency (RF) Controls
Rationale
Minimising the output power of wireless access points will reduce the footprint of wireless networks. Instead of deploying a small number of wireless access points that broadcast on high power, more wireless access points that use minimal broadcast power should be deployed to achieve the desired wireless network footprint. This has the added benefit of providing redundancy for a wireless network should a wireless access point become unserviceable. In such a case, the output power of other wireless access points can be temporarily increased to cover the footprint gap until the unserviceable wireless access point can be replaced.
Control System Classifications(s): All Classifications; Compliance: Should [CID:3614]
Instead of deploying a small number of wireless access points that broadcast on high power, more wireless access points that use minimal broadcast power SHOULD be deployed to achieve the desired wireless network footprint.
Radio Frequency (RF) Propagation & Controls
Rationale
An additional method to limit a wireless network’s footprint is through the use of radio frequency (RF) shielding on an agency’s premises. While expensive, this will limit the wireless communications to areas under the control of an agency. RF shielding on an agency’s premises has the added benefit of preventing the jamming of wireless networks from outside of the premises in which wireless networks are operating.
Control System Classifications(s): All Classifications; Compliance: Should [CID:3617]
The effective range of wireless communications outside an agency’s area of control SHOULD be limited by:
- Minimising the output power level of wireless devices.
- Implementing RF shielding within buildings in which wireless networks are used.
Interference between wireless networks
Rationale
Where multiple wireless networks are deployed in close proximity, there is the potential for RF interference to adversely impact the availability of the network, especially when networks are operating on commonly used default channels of 1 and 11. This interference is also apparent where a large number of wireless networks are is use in close proximity to the agency’s premises.
Rationale
Sufficiently separating wireless networks through the use of channel separation can help reduce this risk. This can be achieved by using wireless networks that are configured to operate with at least one channel separation. For example, channels 1, 3 and 5 could be used to separate three wireless networks.
Control System Classifications(s): All Classifications; Compliance: Should [CID:3621]
Wireless networks SHOULD use channel separation.
Objective
Video & Telephony Conferencing (VTC), Internet Protocol Telephony (IPT) and Voice over Internet Protocol (VoIP) systems are implemented in a secure manner that does not compromise security, information or systems and that they operate securely.
Context
Scope
This section covers information on VTC and IPT including Voice over Internet Protocol (VoIP). Although IPT refers generally to the transport of telephone calls over IP networks, the scope of this section includes connectivity to the PSTN as well as remote sites.
Additional information relating to topics covered in this section can be found in
- Chapter 12 – Product Security;
- Chapter 11 – Communications Systems and Devices;
- Chapter 19 – Gateways Security; and
- any section in this manual relating to the protection of data networks.
Exception for VTC and IPT gateways
Where a gateway connects between an analogue telephone network such as the PSTN and a computer network, Chapter 19 – Gateway Security does not apply.
Where a gateway connects between a VTC or IPT network and any other VTC or IPT network, Chapter 19 – Gateway Security applies.
Hardening VTC and IPT systems
Data in a VTC or IPT network consists of IP packets and should not be treated any differently to other data. In accordance with the principles of least-privilege and security-in-depth, hardening can be applied to all handsets, control units, software, servers and gateways. For example a Session Initiation Protocol (SIP) server could:
- have a fully patched software and operating system;
- only required services running;
- use encrypted non-replayable authentication; and
- apply network restrictions that only allow secure Session Initiation Protocol (SIP) and secure Real Time Transport (RTP) traffic from IP phones on a VLAN to reach the server.
References
| Reference | Title | Publisher | Source |
|
SP 800-58 |
Security Considerations for Voice Over IP Systems |
NIST |
|
|
Security Issues and Countermeasure for VoIP |
SANS | ||
|
Report Number: I332-016R-2005 |
Security Guidance for Deploying IP Telephony Systems Released: 14 February 2006 |
Systems and Network Attack Center (SNAC) NSA |
https://www.nsa.gov/ia/_files/voip/i332-016r-2005.pdf |
|
Report Number: I332-009R-2006 |
Recommended IP Telephony Architecture, Updated: 1 May 2006 Version 1.0 |
Systems and Network Attack Center (SNAC) NSA |
https://www.nsa.gov/ia/_files/voip/I332-009R-2006.pdf |
|
Mobility Capability Package March 26 2012 - Secure VoIP Version 1.2 |
NSA |
https://www.nsa.gov/ia/_files/Mobility_Capability_Pkg_Vers_1_2.pdf |
|
|
Protecting Telephone-based Payment Card Data PCI Data Security Standard (PCI DSS) Version: 2.0, March 2011 |
The PCI Security Standards Council (PCI SSC) |
||
|
PCI Mobile Payment Acceptance Security Guidelines Version: 1.0 Date: September 2012 |
PCI SSC |
||
|
PCI Mobile Payment Acceptance Security Guidelines Version: 1.0 Date: February 2013 |
PCI SSC |
||
|
Understanding Voice over Internet Protocol (VoIP): 2006 |
US-CERT |
https://www.us-cert.gov/sites/default/files/publications/understanding_voip.pdf [PDF, 83 KB] |
|
|
CNSS Instruction No. 5000 April 2007 |
Guidelines for Voice over Internet Protocol (VoIP) Computer Telephony |
Committee on National Security Systems |
|
|
DHS 4300A |
DHS 4300A Sensitive Systems Handbook Attachment Q5 To Handbook v. 11.0 Voice over Internet Protocol (VoIP) Version 11.0 December 22, 2014 | DHS | https://www.dhs.gov/sites/default/files/publications/4300A%20Handbook%20Attachment%20Q5%20-%20Voice%20over%20IP.pdf [PDF, 586 KB] |
Rationale & Controls
Video and voice-aware firewalls
Rationale
The use of video, unified communications and voice-aware firewalls ensures that only video or voice traffic (e.g. signalling and data) is allowed for a given call and that the session state is maintained throughout the transaction.
Rationale
The requirement to use a video, unified communication or voice-aware firewall does not necessarily require separate firewalls to be deployed for video conferencing, IP telephony and data traffic. If possible, agencies are encouraged to implement one firewall that is either video and data-aware; voice and data-aware; or video, voice and data-aware depending on their needs.
Rationale
Refer to Section 19.5 - Session Border Controllers.
Control System Classifications(s): All Classifications; Compliance: Should [CID:3721]
Agencies SHOULD use a video, unified communication or voice-aware firewall that meets the same minimum level of assurance as specified for normal firewalls.
Protecting IPT signalling and data
Rationale
IPT voice and signalling data is vulnerable to eavesdropping but can be protected with encryption. This control helps protect against DoS, adversary-in-the-middle, and call spoofing attacks made possible by inherent weaknesses in the VTC and IPT protocols.
Rationale
When protecting IPT signalling and data, voice control signalling can be protected using TLS and the ‘sips://’ identifier to force the encryption of all legs of the connection. Similar protections are available for RTP and the Real-Time Control Protocol.
Control System Classifications(s): All Classifications; Compliance: Should [CID:3728]
Agencies SHOULD protect VTC and IPT signalling and data by using encryption.
Control System Classifications(s): All Classifications; Compliance: Should [CID:3729]
An encrypted and non-replayable two-way authentication scheme SHOULD be used for call authentication and authorisation.
Establishment of secure signalling and data protocols
Rationale
Use of secure signalling and data protects against eavesdropping, some types of DoS, adversary-in-the-middle, and call spoofing attacks.
Control System Classifications(s): All Classifications; Compliance: Should [CID:3732]
Agencies SHOULD ensure that VTC and IPT functions are established using only the secure signalling and data protocols.
Local area network traffic separation
Rationale
Availability and quality of service are the main drivers for applying the principles of separation and segregation.
Control System Classifications(s): Top Secret, Confidential, Secret; Compliance: Must [CID:3735]
Agencies MUST either separate or segregate the VTC and IPT traffic from other data traffic.
Control System Classifications(s): All Classifications; Compliance: Should [CID:3736]
Agencies SHOULD either separate or segregate the IPT traffic from other data traffic.
VTC and IPT Device setup
Rationale
VTC equipment and VoIP phones need to be hardened and separated or segregated from the data network to ensure they will not provide an easy entry point to the network for an attacker.
Rationale
USB ports on these devices can be used to circumvent USB workstation policy and upload malicious software for unauthorised call recording/spoofing and entry into the data network. Unauthorised or unauthenticated devices should be blocked by default to reduce the risk of a compromise or denial of service.
Control System Classifications(s): Secret, Top Secret, Confidential; Compliance: Must [CID:3740]
Agencies MUST:
- configure VTC and VoIP devices to authenticate themselves to the call controller upon registration;
- disable phone auto-registration and only allow an allow list of authorised devices to access the network;
- block unauthorised devices by default;
- disable all unused and prohibited functionality; and
- use individual logins for IP phones.
Control System Classifications(s): All Classifications; Compliance: Should [CID:3741]
Agencies SHOULD:
- configure VoIP phones to authenticate themselves to the call controller upon registration;
- disable phone auto-registration and use an allow list of authorised devices to access the network;
- block unauthorised devices by default;
- disable all unused and prohibited functionality; and
- use individual logins for IP phones.
Call authentication and authorisation
Rationale
This control ensures server-client mutual authentication.
Control System Classifications(s): All Classifications; Compliance: Should [CID:3745]
Authentication and authorisation SHOULD be used for all actions on the IPT network, including:
- call setup;
- changing settings; and
- checking voice mail.
Control System Classifications(s): All Classifications; Compliance: Should [CID:3747]
An encrypted and non-replayable two-way authentication scheme SHOULD be used for call authentication and authorisation.
Control System Classifications(s): All Classifications; Compliance: Should [CID:3748]
Authentication SHOULD be enforced for:
- registering a new phone;
- changing phone users;
- changing settings; and
- accessing voice mail.
VTC and IPT device connection to workstations
Rationale
Availability and quality of service are the main drivers for applying the principles of separation and segregation.
Control System Classifications(s): Secret, Confidential, Top Secret; Compliance: Must Not [CID:3751]
Agencies MUST NOT connect workstations to VTC or IPT devices unless the workstation or the device, as appropriate for the configuration, uses VLANs or similar mechanisms to maintain separation between VTC, IPT and other data traffic.
Control System Classifications(s): All Classifications; Compliance: Should Not [CID:3752]
Agencies SHOULD NOT connect workstations to VTC or IPT devices unless the workstation or the device, as appropriate for the configuration, uses VLANs or similar mechanisms to maintain separation between VTC, IPT and other data traffic.
Lobby and shared area IPT devices
Rationale
IPT devices in public areas may give an attacker opportunity to access the internal data network by replacing the phone with another device, or installing a device in-line. There is also a risk to the voice network of social engineering (since the call may appear to be internal) and data leakage from poorly protected voice mail-boxes.
Control System Classifications(s): All Classifications; Compliance: Should [CID:3756]
Where an agency uses a VoIP phone in a lobby or shared area they SHOULD limit or disable the phone’s:
- ability to access data networks;
- functionality for voice mail and directory services; and
- use a separate network segment.
Control System Classifications(s): All Classifications; Compliance: Should [CID:3758]
Agencies SHOULD, where available, use traditional analogue phones in a lobby and shared areas.
Usage of softphones, webcams and similar sound and video devices
Rationale
Software and applications for softphones and webcams can introduce additional attack vectors into the network as they are exposed to threats from the data network via the workstation and can subsequently be used to gain access to the network.
Rationale
Softphones and webcams typically require workstation to workstation communication, normally using a number of randomly assigned ports to facilitate RTP data exchange. This presents a security risk as workstations generally should be separated using host-based firewalls that deny all connections between workstations to make malicious code propagation inside the network difficult.
Control System Classifications(s): All Classifications; Compliance: Should [CID:3766]
Agencies using softphones or webcams SHOULD have separate dedicated network interface cards on the host for VTC or IPT network access to facilitate VLAN separation.
Control System Classifications(s): All Classifications; Compliance: Should [CID:3768]
Agencies using softphones or webcams SHOULD install a host-based firewall on workstations utilising softphones or webcams that allows traffic only to and from a minimum number of ports.
Control System Classifications(s): Top Secret, Confidential, Secret; Compliance: Should Not [CID:3770]
Agencies SHOULD NOT use softphones or webcams.
Workstations using USB softphones, webcams and similar sound and video devices
Rationale
Adding softphones and webcams to an allow list of allowed USB devices on a workstation will assist with restricting access to only authorised devices, and allowing the SOE to maintain defences against removable media storage and other unauthorised USB devices.
Control System Classifications(s): All Classifications; Compliance: Should [CID:3777]
Agencies SHOULD use access control software to control USB ports on workstations using softphones and webcams by utilising the specific vendor and product identifier of the authorised device.
Developing a denial of service response plan
Rationale
Communications are considered critical for any business and are therefore especially vulnerable to Denial of Service (DoS). The guidance provided will assist in protecting against VTC or IPT DoS attacks, signalling floods, established call teardown and RTP data floods. These elements should be included in the agency’s wider response plan (See Section 6.4 – Business Continuity and Disaster Recovery).
Rationale
Simple DoS attacks and incidents are often the result of bandwidth exhaustion. Agencies should also consider other forms of DoS including Distributed Denial of Service attacks (DdoS), DNS and latency incidents.
Rationale
System resilience can be improved by architecting a structured approach and providing layered defence such as network and application protection as separate layers.
Control System Classifications(s): All Classifications; Compliance: Should [CID:3782]
Agencies SHOULD develop a Denial of Service response plan including:
- how to identify the precursors and other signs of DoS;
- how to diagnose the incident or attack type and attack method;
- how to diagnose the source of the DoS;
- what actions can be taken to clear the DoS;
- how communications can be maintained during a DoS; and
- report the incident.
Content of a Denial of Service (DoS) response plan
Rationale
An VTC or IPT DoS response plan will need to address the following:
- how to identify the source of the DoS, either internal or external (location and content of logs);
- how to diagnose the incident or attack type and attack method;
- how to minimise the effect on VTC or IPT, of a DoS of the data network (e.g. Internet or internal DoS), including separate links to other office locations for VTC and IPT and/or quality of service prioritisation;
- strategies that can mitigate the DOS (banning certain devices/Ips at the call controller and firewalls, implementing quality of service, changing VoIP authentication, changing dial-in authentication; and
- alternative communication options (such as designated devices or personal mobile phones) that have been identified for use in case of an emergency.
Control System Classifications(s): All Classifications; Compliance: Should [CID:3785]
A Denial of Service response plan SHOULD include monitoring and use of:
- router and switch logging and flow data;
- packet captures;
- proxy and call manager logs and access control lists;
- VTC and IPT aware firewalls and voice gateways;
- network redundancy;
- load balancing;
- PSTN failover; and
- alternative communication paths.
Objective
An intrusion detection and prevention strategy is implemented for systems in order to respond promptly to incidents and preserve availability, confidentiality and integrity of systems.
Context
Scope
This section covers information relating to detection and prevention of malicious code propagating through networks as well as the detection and prevention of unusual or malicious activities.
Methods of infections or delivery
Malicious code can spread through a system from a number of sources including:
- files containing macro viruses or worms;
- email attachments and Web downloads with malicious active content;
- executable code in the form of applications;
- security weaknesses in a system or network;
- security weaknesses in an application;
- contact with an infected system or media; or
- deliberate introduction of malicious code.
The speed at which malicious code can spread through a system presents significant challenges and an important part of any defensive strategy is to contain the attack and limit damage.
References
| Reference | Title |
Publisher |
Source |
|
ISO/IEC 27001:2013 |
Information technology — Security techniques — Information security management systems — Requirements, A.15.3, Information Systems Audit Considerations |
ISO |
|
| HB 171:2003 | Guidelines for the Management of Information Technology Evidence | Standards NZ |
https://www.saiglobal.com/PDFTemp/Previews/OSH/as/misc/handbook/HB171.PDF [PDF, 350 KB] |
References - Endpoint Security
| Reference | Title | Publisher | Source |
| Transport Layer Protection Cheat Sheet | OWASP | https://www.owasp.org/index.php/Transport_Layer_Protection_Cheat_Sheet | |
| RFC 5246 | The Transport Layer Security (TLS) Protocol Version 1.2 | IETF | https://datatracker.ietf.org/doc/html/rfc5246 |
| RFC 8446 | The Transport Layer Security (TLS) Protocol Version 1.3 | IETF | https://datatracker.ietf.org/doc/html/rfc8446 |
| RFC 7525 | Recommendations for Secure Use of Transport Layer Security (TLS) and Datagram Transport Layer Security (DTLS) | IETF | https://datatracker.ietf.org/doc/html/rfc7525 |
| RFC 6749 | The OAuth 2.0 Authorization Framework | IETF | https://datatracker.ietf.org/doc/html/rfc6749 |
| OpenID Connect | OpenID Foundation | https://openid.net/connect/ | |
| New Zealand Security Assertion Messaging Standard |
NZ Government Department of internal affairs |
New Zealand Security Assertion Messaging Standard | NZ Digital government |
Rationale & Controls
Intrusion Detection and Prevention strategy (IDS/IPS)
Rationale
An IDS/IPS when configured correctly, kept up to date and supported by appropriate processes, can be an effective way of identifying, responding to and containing known attack types, specific attack profiles or anomalous or suspicious network activities.
Control System Classifications(s): Top Secret, Secret, Confidential; Compliance: Must [CID:3802]
Agencies MUST develop, implement and maintain an intrusion detection strategy that includes:
- appropriate intrusion detection mechanisms, including network-based IDS/IPSs and host-based IDS/IPSs as necessary;
- the audit analysis of event logs, including IDS/IPS logs;
- a periodic audit of intrusion detection procedures;
- information security awareness and training programs;
- a documented Incident Response Plans (IRP); and
- provide the capability to detect information security incidents and attempted network intrusions on gateways and provide real-time alerts.
Control System Classifications(s): All Classifications; Compliance: Should [CID:3803]
Agencies SHOULD develop, implement and maintain an intrusion detection strategy that includes:
- appropriate intrusion detection mechanisms, including network-based IDS/IPSs and host-based IDS/IPSs as necessary;
- the audit analysis of event logs, including IDS/IPS logs;
- a periodic audit of intrusion detection procedures;
- information security awareness and training programs; and
- a documented IRP.
Control System Classifications(s): All Classifications; Compliance: Should [CID:3804]
Agencies SHOULD ensure sufficient resources are provided for the maintenance and monitoring of IDS/IPS.
IDS/IPSs on gateways
Rationale
If the firewall is configured to block all traffic on a particular range of port numbers, then the IDS should inspect traffic for these port numbers and alert if they are detected.
Control System Classifications(s): All Classifications; Compliance: Should [CID:3807]
Agencies SHOULD deploy IDS/IPSs in all gateways between the agency’s networks and unsecure public networks or BYOD wireless networks.
Control System Classifications(s): All Classifications; Compliance: Should [CID:3808]
Agencies SHOULD deploy IDS/IPSs at all gateways between the agency’s networks and any network not managed by the agency.
Control System Classifications(s): All Classifications; Compliance: Should [CID:3809]
Agencies SHOULD locate IDS/IPSs within the gateway environment, immediately inside the outermost firewall.
IDS/IPS Maintenance
Rationale
When signature-based intrusion detection is used, the effectiveness of the IDS/IPS will degrade over time as new intrusion methods are developed. It is for this reason that IDS/IPS systems and signatures need to be up to date to identify the latest intrusion detection methods.
Control System Classifications(s): All Classifications; Compliance: Must [CID:3815]
Agencies MUST select IDS / IPS that monitor uncharacteristic and suspicious activities.
Control System Classifications(s): All Classifications; Compliance: Must [CID:3843]
When signature-based intrusion detection is used, agencies MUST keep the signatures and system patching up to date.
Malicious code counter-measures
Rationale
Implementing policies and procedures for preventing and dealing with malicious code outbreaks that enables agencies to provide consistent incident response, as well as giving clear directions to system users on how to respond to an information security incident.
Control System Classifications(s): All Classifications; Compliance: Must [CID:3851]
Agencies MUST:
- develop and maintain a set of policies and procedures covering how to:
- minimise the likelihood of malicious code being introduced into a system;
- prevent all unauthorised code from executing on an agency network;
- detect any malicious code installed on a system;
- make their system users aware of the agency’s policies and procedures; and
- ensure that all instances of detected malicious code outbreaks are handled according to established procedures.
Configuring the IDS/IPS
Rationale
Generating alerts for any information flows that contravene any rule within the firewall rule set will assist security personnel in identifying and reporting to any possible breaches of agency systems.
Control System Classifications(s): All Classifications; Compliance: Should [CID:3857]
In addition to agency defined configuration requirements, agencies SHOULD ensure that IDS/IPSs located inside a firewall are configured to generate a log entry, and an alert, for any information flows that contravene any rule within the firewall rule set.
Control System Classifications(s): All Classifications; Compliance: Should [CID:3859]
Agencies SHOULD test IDS/IPSs rule sets prior to implementation to ensure that they perform as expected.
Control System Classifications(s): All Classifications; Compliance: Should [CID:3864]
If a firewall is configured to block all traffic on a particular range of port numbers, the IDP/IPSs SHOULD inspect traffic for these port numbers and generate an alert if they are detected.
Event management and correlation
Rationale
Deploying tools to manage correlation of suspicious events or events of interest across all agency networks will assist in identifying suspicious patterns in information flows throughout the agency.
Rationale
The history of events is important in this analysis and should be accommodated in any archiving decisions.
Control System Classifications(s): All Classifications; Compliance: Should [CID:3875]
Agencies SHOULD deploy tools for:
- the management and archive of security event information; and
- the correlation of suspicious events or events of interest across all agency networks.
Host-based IDS/IPSs
Rationale
Host-based IDS/IPS use behaviour-based detection schemes and can therefore assist in the detection of previously unidentified anomalous and suspicious activities such as:
- process injection;
- keystroke logging;
- driver loading;
- library additions or supercessions;
- call hooking.
They may also identify new malicious code. It should be noted that some anti-virus and similar security products are evolving into converged endpoint security products that incorporate HIDS/HIPS.
Control System Classifications(s): All Classifications; Compliance: Should [CID:3886]
Agencies SHOULD install host-based IDS/IPSs on authentication, DNS, email, Web and other high value servers.
Active content blocking
Rationale
Filtering unnecessary content and disabling unwanted functionality reduces the number of possible entry points that an attacker can exploit.
Control System Classifications(s): All Classifications; Compliance: Should [CID:3892]
Agencies SHOULD use:
- filters to block unwanted content and exploits against applications that cannot be patched;
- settings within the applications to disable unwanted functionality; and
- digital signatures to restrict active content to trusted sources only.
Objective
IPv6 is disabled until it is ready to be deployed.
Context
Scope
This section covers information on IPv6 and its deployment within networks. Where this manual specifies requirements for network devices, the requirements apply equally whether deploying IPv6 or IPv4.
IPv6 was officially launched by the Internet Society in June 2012. With the change from IPv4 to IPv6, there is the potential to introduce vulnerabilities to agency networks through incorrect or mis-configuration, poor design and poor device compatibility. Attackers will also be actively seeking to exploit vulnerabilities that will inevitably be exposed.
Agencies unable to meet the compliance requirements as specified for a control when deploying IPv6 network infrastructure will need to follow the procedures as specified in this manual for varying from a control and the associated compliance requirements.
DNS Security Extensions (DNSSEC)
DNSSEC has been developed to enhance Internet security and can digitally ‘sign’ data to assure validity. It is essential that DNSSEC is deployed at each step in the lookup from root zone to final domain name (e.g., www.icann.org). Signing the root (deploying DNSSEC on the root zone) is a necessary step in this overall process. Importantly it does not encrypt data. It just attests to the validity of the address of the site you visit. DNSSEC and IPv6 have been engineered to integrate and thus enhance Internet security.
References
|
Reference |
Title |
Publisher |
Source |
|
A strategy for the transition to IPv6 for Australian Government agencies. (archived document) |
Australian Government Information Management Office |
||
|
IPv6 First-Hop Security Concerns |
Cisco | https://www.cisco.com/c/en/us/products/ios-nx-os-software/ipv6-first-hop-security-fhs/index.html | |
|
Manageable Network Plan |
NSA | ||
|
Router Security Configuration Guide Supplement – Security for IPv6 Routers, 23 May 2006 Version: 1.0 |
NSA | ||
|
Firewall Design Considerations for IPv6, 10/3/2007 |
NSA |
https://www.hpc.mil/images/hpcdocs/ipv6/nsa-firewall-design-ipv6-i733-041r-2007.pdf [PDF, 332 KB] |
|
| NIST Special Publication 800-41, Revision 1, September 2009 |
Guidelines on Firewalls and Firewall Policy, |
NIST |
https://csrc.nist.gov/publications/detail/sp/800-41/rev-1/final |
| NIST Special Publication 800-119, December 2010 |
Guidelines for secure deployment of IPv6 |
NIST | |
|
A Complete Guide on IPv6 Attack and Defense |
SANS Institute |
https://www.sans.org/white-papers/33904/?show=complete-guide-ipv6-attack-defense-33904&cat=detection |
|
| RFC 2460 |
Internet Protocol, Version 6 (IPv6) Specification, December 1998 |
IETF | |
| RFC 4291 |
IP Version 6 Addressing Architecture, February 2006 |
IETF |
|
| RFC 5952 |
A Recommendation for IPv6 Address Text Representation, ISSN: 2070-1721, August 2010 |
IETF | |
| RFC 6052 |
Ipv6 Addressing of IPv4/IPv6 Translators, ISSN: 2070-1721, October 2010 |
IETF | |
| RFC 7136 |
Significance of IPv6 Interface Identifiers, ISSN: 2070-1721, February 2014 |
IETF | |
|
RFC 6781 |
DNSSEC Operational Practices, Version 2 |
IETF |
|
| RFC 6840 |
Clarifications and Implementation Notes for DNS Security (DNSSEC) |
IETF |
|
| RFC 6841 |
A Framework for DNSSEC Policies and DNSSEC Practice Statements |
IETF |
|
| RFC 7123 |
Security Implications of IPv6 on IPv4 Networks |
IETF |
|
| RFC 4861 |
Neighbor Discovery for IP version 6 (IPv6) |
IETF |
|
| RFC 5942 |
IPv6 Subnet Model: The Relationship between Links and Subnet Prefixes |
IETF |
|
| RFC 3315 |
Dynamic Host Configuration Protocol for IPv6 (DHCPv6) |
IETF |
|
| RFC 6104 |
Rogue IPv6 Router Advertisement Problem Statement |
IETF | |
|
DNSSEC – What Is It and Why Is It Important? |
Internet Corporation for Assigned Names and Numbers (ICAAN) |
https://www.icann.org/resources/pages/dnssec-what-is-it-why-important-2019-03-05-en# |
Rationale & Controls
Use of dual-stack equipment
Rationale
In order to reduce the attack surface area of agency systems, it is good practice that agencies disable unused services and functions within network devices and operating systems. If agencies are deploying dual-stack equipment but not using the IPv6 functionality, then that functionality should be disabled. It can be re-enabled when required. This will reduce the opportunity to exploit IPv6 functionality before appropriate security measures have been implemented.
Control System Classifications(s): All Classifications; Compliance: Must [CID:3951]
Agencies not using IPv6, but which have deployed dual-stack network devices and ICT equipment that supports IPv6, MUST disable the IPv6 functionality, unless that functionality is required.
Control System Classifications(s): All Classifications; Compliance: Must [CID:3952]
Network security devices on IPv6 or dual-stack networks MUST be IPv6 capable.
Using IPv6
Rationale
The information security implications around the use of IPv6 are still largely unknown and un-tested. As many of the deployed network protection technologies, such as firewalls and IDSs, do not consistently support IPv6, agencies choosing to implement IPv6 face an increased risk of systems compromise.
Rationale
A number of tunnelling protocols have been developed to facilitate interoperability between IPv4 and IPv6. Disabling IPv6 tunnelling protocols when this functionality is not explicitly required will reduce the risk of bypassing network defences by means of encapsulating IPv6 data inside IPv4 packets.
Rationale
Stateless Address Autoconfiguration (SLAAC) is a method of stateless IP address configuration in IPv6. SLAAC reduces the ability to maintain complete logs of IP address assignment on the network. To avoid this constraint, stateless IP addressing SHOULD NOT be used.
Control System Classifications(s): All Classifications; Compliance: Must [CID:3960]
Agencies using IPv6 MUST conduct a security risk assessment on risks that could be introduced as a result of running a dual stack environment or transitioning completely to IPv6.
Control System Classifications(s): All Classifications; Compliance: Must [CID:3961]
Agencies implementing a dual stack or wholly IPv6 network or environment MUST re-accredit their networks.
Control System Classifications(s): All Classifications; Compliance: Must [CID:3962]
IPv6 tunnelling MUST be disabled on all network devices, unless explicitly required.
Control System Classifications(s): All Classifications; Compliance: Should [CID:3965]
Dynamically assigned IPv6 addresses SHOULD be configured with DHCPv6 in a stateful manner and with lease information logged and logs stored in a centralised logging facility.
New systems and networks
Rationale
Planning and accommodating changes in technology are an essential part of securing architectures and systems development.
Control System Classifications(s): All Classifications; Compliance: Must [CID:3971]
Any network defence elements and devices MUST be IPv6 aware.
Control System Classifications(s): All Classifications; Compliance: Must [CID:3972]
New network devices, including firewalls, IDS and IPS, MUST be IPv6 capable.
Control System Classifications(s): All Classifications; Compliance: Should [CID:3974]
Agencies SHOULD consider the use of DNSSEC.
Introducing IPv6 capable equipment to gateways
Rationale
Introducing IPv6 capable network devices into agency gateways can introduce a significant number of new security risks. Undergoing reaccreditation when new IPv6 equipment is introduced will ensure that any IPv6 functionality that is not intended to be used cannot be exploited by an attacker before appropriate information security mechanisms have been put in place.
Control System Classifications(s): All Classifications; Compliance: Must [CID:4012]
IPv6 tunnelling MUST be blocked by network security devices at externally connected network boundaries.
Control System Classifications(s): All Classifications; Compliance: Should [CID:4014]
Agencies deploying IPv6 equipment in their gateway but not enabling the functionality SHOULD undergo reaccreditation.
Enabling IPv6 in gateways
Rationale
Once agencies have completed the transition to a dual-stack environment or completely to an IPv6 environment, reaccreditation will assist in ensuring that the associated information security mechanisms for IPv6 are working effectively.
Control System Classifications(s): All Classifications; Compliance: Must [CID:4018]
Agencies enabling a dual-stack environment or a wholly IPv6 environment in their gateways MUST reaccredit their gateway systems.
Objective
An evaluated peripheral switch is used when sharing keyboards, monitors and mice or other user interface devices, between different systems.
Context
Scope
This section covers information relating specifically to the use of keyboard/video/mouse (KVM) switches.
It is important to recognise that any cross-connection of system must be carefully controlled in order not to compromise trust zones. The principles of separation and segregation must be applied. These principles are discussed in Section 22.1 – Cloud Computing and Section 22.2 – Virtualisation.
Cross-connection of system may also functionally create a gateway, whether or not it meets the technical definition of gateways. It is important to refer to Section 19.1 – Gateways and Section 19.2 – Cross Domain Solutions.
Peripheral switches with more than two connections
If the peripheral switch has more than two systems connected then the level of assurance needed is determined by the highest and lowest of the classifications involved.
Electrical Safety
Electrical safety is paramount. Cross-connecting systems may create ground loops if different power sources are used for different elements of the computer system. This may result in catastrophic failure if power supplies connected to different phases are cross-connected.
Product Assurance
Product assurance is discussed in Chapter 12- Product Security It is important to note the role of the Common Criteria, the related CCRA and the use of assurance levels in determining product assurance. chapter 12 also provides essential reference to assurance levels, evaluation levels and defines high assurance as shown in the table 18.6.8 Assurance requirements.
Rationale & Controls
Assurance requirements
Rationale
When accessing multiple systems through a peripheral switch it is important that sufficient assurance is available in the operation of the switch to ensure that information does not accidently pass between the connected systems.
Rationale
It is important to maintain the integrity of Trust Zones and adhere to the principles of separation and segregation in order to avoid inadvertently compromising Trust Zones – even if they are at the same level of classification.
Control System Classifications(s): All Classifications; Compliance: Must [CID:4051]
Agencies accessing a classified system and a less classified system via a peripheral switch MUST use an evaluated product with a level of assurance as indicated in the table below.
| High System | Low system / Alternate Trust Domain | Required Level of Assurance |
| RESTRICTED | UNCLASSIFIED | EAL2 or PP |
| CONFIDENTIAL | UNCLASSIFIED | high assurance |
| RESTRICTED | high assurance | |
| CONFIDENTIAL | high assurance | |
| SECRET | UNCLASSIFIED | high assurance |
| RESTRICTED | high assurance | |
| CONFIDENTIAL | high assurance | |
| SECRET | high assurance | |
TOP SECRET |
UNCLASSIFIED | high assurance |
| RESTRICTED | high assurance | |
| CONFIDENTIAL | high assurance | |
| SECRET | high assurance | |
| TOP SECRET | high assurance |
Assurance requirements for NZEO systems
Rationale
NZEO systems are particularly sensitive. Additional security measures need to be put in place when connecting them to other systems.
Control System Classifications(s): All Classifications; Compliance: Must [CID:4058]
Agencies accessing a system containing NZEO information and a system of the same classification that is not accredited to process NZEO information, MUST use an evaluated product with an EAL2 (or higher) or a PP level of assurance.
Cross-Connecting Systems with a device other than a KVM
Rationale
Cross-connecting systems with any device other than a KVM approved gateway or an approved cross-domain solution may be high risk, may compromise the integrity of Trust Zones, and may create an electrical hazard.
Control System Classifications(s): All Classifications; Compliance: Must [CID:4066]
Cross-connection of security domains and Trust Zones MUST be enabled through an approved KVM, Gateway or Cross-Domain solution only.
| High system | Low system/ Alternate Trust Domain | Level of assurance |
|
RESTRICTED |
UNCLASSIFIED |
EAL2 or PP |
|
CONFIDENTIAL |
UNCLASSIFIED |
high assurance |
|
RESTRICTED |
high assurance |
|
| CONFIDENTIAL |
high assurance |
|
| SECRET |
UNCLASSIFIED |
high assurance |
|
RESTRICTED |
high assurance |
|
|
CONFIDENTIAL |
high assurance |
|
| SECRET |
high assurance |
|
|
TOP SECRET |
UNCLASSIFIED |
high assurance |
|
RESTRICTED |
high assurance |
|
|
CONFIDENTIAL |
high assurance |
|
|
SECRET |
high assurance |
|
|
TOP SECRET |
high assurance |
Objective
Agencies identify and effectively manage the risks and compensating controls involved in utilising inverse split tunnelling as part of remote access virtual private network (VPN) configurations.
Context
Scope
This section covers information relating specifically to configuring secure remote access services (also known as VPN services) for agency devices that facilitate agency information (e.g., documents or emails) being transferred to remote systems.
It is important to recognise that all systems that are able to hold or access agency information need protection from compromise.
Traditional network design approaches have focussed on keeping agency information within a defined perimeter unless it is explicitly released through an approved gateway (such as via an email or file transfer system), even when being accessed remotely.
There are a number of prevalent architecture patterns for delivering remote access services that support this traditional network design approach. Typical patterns include:
- Always-on VPN services from agency-owned or agency-managed devices.
- As-needed VPN services from agency-owned or agency-managed devices.
- Remote desktop, or thin client, services from any devices, including BYOD.
- Remote, or virtual, applications accessed from any devices, including BYOD.
With an accelerated adoption of cloud delivered services, and agency moves to increase the level of work being performed remotely through online collaboration systems, the government has published advice on the use of inverse split tunnel architectures for remote access VPN services to improve performance.
The architecture advice advocates for the use of inverse split tunnelling, where an explicit list of authorised and trusted internet based services are able to be directly accessed, bypassing agency perimeter controls. Both the architecture advice, and the NZISM, advise against the use of full split tunnelling (i.e., allowing all internet traffic not destined to the agency internal networks to bypass agency security controls).
The use of inverse split tunnel VPN configurations is most likely to be appropriate for agencies that are implementing Zero Trust Architecture approaches to network security.
Inverse split tunnel VPN configurations have related, but different, considerations from designs that only support direct access to agency-managed cloud services from the internet (where devices do not also connect to a remote access VPN service).
It is also important to recognise that directly accessed services represent cross-connectivity between systems and must be carefully controlled in order not to compromise trust zones. The principles of separation and segregation must be applied. These principles are discussed in section 22.1 – Cloud computing, and section 22.2 – Virtualisation.
Cross-connection of systems may also create a gateway, whether or not it meets the technical definition of gateways. It is important to refer to section 19.1 – Gateways, and section 19.2 – Cross domain solutions to understand the implications and relevant controls.
In addition to this section, split tunnelling advice is further described in section 21 – Distributed working.
References
Further references can be found at:
Reference |
Title |
Publisher |
Source |
|
|
Guide to optimising network traffic for cloud services |
GCDO |
Guide to Optimising Network Traffic for Cloud Services | NZ Digital government |
Rationale & Controls
Inverse split tunnel in remote access VPN systems
Rationale
Remote access VPN services that utilise any form of split tunnelling provide a mechanism for agency devices to connect directly to third party services, bypassing the traditional perimeter. While this provides efficiencies in network routing and can improve agency worker’s device performance, it introduces a broader range of threats and vulnerabilities to be considered.
Control System Classifications(s): All Classifications; Compliance: Must [CID:7250]
Agencies MUST undertake a threat and risk assessment on the use of inverse split tunnelling prior to enabling the functionality in remote access VPN systems.
Control System Classifications(s): All Classifications; Compliance: Should [CID:7251]
When providing inverse split-tunnelled access to internet based services (“directly accessed services”), the following aspects SHOULD be considered as part of the threat and risk assessment:
- How do directly accessed services authenticate agency device identities prior to granting access to the service?
- How do agency devices securely resolve internet addresses for directly accessed services?
- How are the communications between the devices and directly accessed services secured?
- How does an agency monitor and account for access made to directly accessed services?
- How does an agency protect devices from compromise if they are able to directly access internet based resources, or be directly accessed from the internet?
- How do directly accessed services authenticate the user of the agency device prior to granting access to the service (this is separate to authenticating the agency device itself)?
- How does an agency enforce the use of multi-factor authentication with directly accessed services?
- How does an agency authorise access to directly accessed services, and does this include from devices that are not authorised to connect to agency remote access services (authorisation and authentication are separate activities)?
- How is access to directly accessed cloud services removed when staff no longer require access or leave the agency?
19. Gateway security
Objective
To ensure that gateways are properly configured to protect agency systems and information transferred between systems from different security domains.
Context
Scope
Gateways can be considered to be information flow control mechanisms operating at the Network layer and may also control information flow at the Transport, Session, Presentation and Application layers of the Open Systems Interconnection model (OSI). Specific controls for different technologies can be found in:
Additional information relating to topics covered in this section can be found in the following sections of this manual:
- Section 4.4 – Accreditation Framework;
- Section 8.2 – Servers and Network Devices;
- Section 8.3 – Network Infrastructure;
- Section 8.4 – IT Equipment;
- Chapter 12 – Product Security;
- Section 16.1 – Identification, Authentication and passwords;
- Section 16.6 – Event Logging and Auditing;
- Section 19.3 – Firewalls;
- Section 19.4 – Diodes;
- Section 19.5 – Session Border Controllers;
- Section 20.1 – Data Transfers;
- Section 20.2 – Data Import and Export; and
- Section 20.3 – Content Filtering.
Deploying Gateways
This section provides a baseline for agencies deploying gateways. Agencies will need to consult additional sections of this manual depending on the specific type of gateways deployed.
For network devices used to control data flow in bi-directional gateways, Section 19.3 – Firewalls will need to be consulted. Section 19.4 – Diodes will also need to be consulted for one-way gateways. Additionally, for both types of gateways, Section 20.1 - Data Transfers and Section 19.2 - Cross-Domain Solutions, will need to be consulted for requirements on appropriately controlling data flows.
The requirements in this manual for content filtering, data import and data export apply to all types of gateways.
Gateway classification
For the purposes of this chapter, the gateway assumes the highest classification of the connected domains.
References
Further references can be found at:
| Reference | Title | Publisher | Source |
| Gateway / Cross Domain Solution Audit Guide, Australian Government | ASD | https://www.cyber.gov.au/acsc/view-all-content/advice/guidelines-gateways | |
| Good Practices for deploying DNSSEC, ENISA | ENISA | https://www.enisa.europa.eu/publications/gpgdnssec | |
| ISO/IEC 27033-4:2014 | Information technology -- Security techniques -- Network security -- Part 4: Securing communications between networks using security gateways | ISO | https://www.iso.org/standard/51583.html |
|
ISO/IEC 7498-1:1994 |
The OSI model Information Technology – Open Systems Interconnection: The Basic Model |
ISO | https://www.iso.org/standard/20269.html |
|
NIST Special Publication 800-41, September 2009 |
Guidelines on Firewalls and Firewall Policy |
NIST | https://nvlpubs.nist.gov/nistpubs/Legacy/SP/nistspecialpublication800-41r1.pdf [PDF, 331 KB] |
PSR references
Relevant PSR requirements can be found at:
| Reference | Title | Source |
|
PSR Mandatory Requirements |
GOV5, GOV6, INFOSEC1, INFOSEC2, INFOSEC3 and INFOSEC4 |
Home | Protective Security Requirements Security governance (GOV) | Protective Security Requirements Information security (INFOSEC) | Protective Security Requirements |
|
PSR content protocols |
Management protocol for information security |
Management protocol for information security | Protective Security Requirements |
|
PSR requirements sections |
Handling requirements for protectively marked information and equipment Supply chain security Understand the information security lifecycle |
Classification system | Protective Security Requirements Supply chain security | Protective Security Requirements Understanding the information security lifecycle | Protective Security Requirements |
|
Managing specific scenarios |
Managing specific scenarios | Protective Security Requirements |
Transacting online with the public Outsourcing, Offshoring and supply chains Cloud Computing |
Rationale & Controls
Gateways involving cascaded connections
Rationale
Protecting a cascaded connection path with the minimum assurance requirement of a direct connection between the highest and lowest networks ensures appropriate reduction in security risks of the extended connection. An illustration of a cascaded connection can be seen below.

Control System Classifications(s): All Classifications; Compliance: Must [CID:3538]
When agencies have cascaded connections between networks involving multiple gateways they MUST ensure that the assurance levels specified for network devices between the overall lowest and highest networks are met by the gateway between the highest network and the next highest network within the cascaded connection.
Using gateways
Rationale
Physically locating all gateway components inside a secure server room will reduce the risk of unauthorised access to the device(s).
Rationale
The system owner of the higher security domain of connected security domains would be most familiar with the controls required to protect the more sensitive information and as such is best placed to manage any shared components of gateways. In some cases where multiple security domains from different agencies are connected to a gateway, it may be more appropriate to have a qualified third party manage the gateway on behalf of all connected agencies.
Gateway components may also reside in a virtual environment – refer to Section 22.2 – Virtualisation and Section 22.3 – Virtual Local Area Networks
Control System Classifications(s): All Classifications; Compliance: Must [CID:3548]
Agencies MUST ensure that:
- all agency networks are protected from networks in other security domains by one or more gateways;
- all gateways contain mechanisms to filter or limit data flow at the network and content level to only the information necessary for business purposes; and
- all gateway components, discrete and virtual, are physically located within an appropriately secured server room.
Control System Classifications(s): All Classifications; Compliance: Must [CID:3551]
For gateways between networks in different security domains, any shared components MUST be managed by the system owners of the highest security domain or by a mutually agreed party.
Configuration of gateways
Rationale
Gateways are essential in controlling the flow of information between security domains. Any failure, particularly at the higher classifications, may have serious consequences. Hence mechanisms for alerting personnel to situations that may give rise to information security incidents are especially important for gateways.
Control System Classifications(s): All Classifications; Compliance: Must [CID:3562]
Agencies MUST ensure that gateways:
- are the only communications paths into and out of internal networks;
- by default, deny all connections into and out of the network;
- allow only explicitly authorised connections;
- are managed via a secure path isolated from all connected networks (i.e. physically at the gateway or on a dedicated administration network);
- provide sufficient logging and audit capabilities to detect information security incidents, attempted intrusions or anomalous usage patterns; and
- provide real-time alerts.
Operation of gateways
Rationale
Providing an appropriate logging and audit capability will help to detect information security incidents and attempted network intrusions, allowing the agency to respond and to take measures to reduce the risk of future attempts.
Rationale
Storing event logs on a separate, secure log server will assist in preventing attackers from deleting logs in an attempt to destroy evidence of any intrusion.
Control System Classifications(s): All Classifications; Compliance: Must [CID:3578]
Agencies MUST ensure that all gateways connecting networks in different security domains:
- include a firewall of an appropriate assurance level on all gateways to filter and log network traffic attempting to enter the gateway;
- are configured to save event logs to a separate, secure log server;
- are protected by authentication, logging and audit of all physical access to gateway components; and
- have all controls tested to verify their effectiveness after any changes to their configuration.
Demilitarised zones
Rationale
Demilitarised zones are used to prevent direct access to information and systems on internal agency networks. Agencies that require certain information and systems to be accessed from the Internet or some other form of remote access, should place them in the less trusted demilitarised zone instead of on internal agency networks.
Control System Classifications(s): Top Secret, Secret, Confidential; Compliance: Must [CID:3622]
Agencies MUST use demilitarised zones to house systems and information directly accessed externally.
Control System Classifications(s): All Classifications; Compliance: Should [CID:3623]
Agencies SHOULD use demilitarised zones to house systems and information directly accessed externally.
Risk assessment
Rationale
Performing a risk assessment on the gateway and its configuration prior to its implementation will assist in the early identification and mitigation of security risks.
Control System Classifications(s): All Classifications; Compliance: Must [CID:3626]
Agencies MUST perform a risk assessment on gateways and their configuration prior to their implementation.
Risk transfer
Rationale
Gateways could connect networks with different domain owners, including across agency boundaries. As a result, all domain and system owners MUST understand and accept the risks from all other networks before gateways are implemented.
Control System Classifications(s): All Classifications; Compliance: Must [CID:3630]
All domain and system owners connected through a gateway MUST understand and accept the residual security risk of the gateway and from any connected domains including those via a cascaded connection.
Control System Classifications(s): All Classifications; Compliance: Should [CID:3633]
Agencies SHOULD annually review the security architecture of the gateway and risks of all connected domains including those via a cascaded connection.
Information stakeholders and Shared Ownership
Rationale
Changes to a domain connected to a gateway can affect the security posture of other connected domains. All domains owners should be considered stakeholders in all connected domains.
Control System Classifications(s): Top Secret, Confidential, Secret; Compliance: Must [CID:3637]
Once connectivity is established, domain owners MUST be considered information stakeholders for all connected domains.
Control System Classifications(s): All Classifications; Compliance: Should [CID:3640]
Once connectivity is established, domain owners SHOULD be considered information stakeholders for all connected domains.
System user training
Rationale
It is important that system users are competent to use gateways in a secure manner. This can be achieved through appropriate training before being granted access.
Control System Classifications(s): Confidential, Secret, Top Secret; Compliance: Must [CID:3648]
All system users MUST be trained on the secure use and security risks of the gateways before being granted access.
Control System Classifications(s): All Classifications; Compliance: Should [CID:3649]
All system users SHOULD be trained in the secure use and security risks of the gateways before being granted access.
Administration of gateways
Rationale
Application of role separation and segregation of duties in administration activities will protect against security risks posed by a malicious system user with extensive access to gateways.
Control System Classifications(s): All Classifications; Compliance: Must [CID:3660]
Agencies MUST limit access to gateway administration functions.
Control System Classifications(s): All Classifications; Compliance: Must [CID:3663]
Agencies MUST ensure that system administrators are formally trained to manage gateways by qualified trainers.
Control System Classifications(s): All Classifications; Compliance: Must [CID:3668]
Agencies MUST ensure that all system administrators of gateways that process NZEO information meet the nationality requirements for these endorsements.
Control System Classifications(s): Top Secret, Confidential, Secret; Compliance: Must [CID:3672]
Agencies MUST separate roles for the administration of gateways (e.g. separate network and security policy configuration roles).
Control System Classifications(s): All Classifications; Compliance: Should [CID:3676]
Agencies SHOULD separate roles for the administration of gateways (e.g. separate network and security policy configuration roles).
System user authentication
Rationale
Authentication to networks as well as gateways can reduce the risk of unauthorised access and provide an audit capability to support the investigation of information security incidents.
Control System Classifications(s): All Classifications; Compliance: Must [CID:3683]
Agencies MUST authenticate system users to all classified networks accessed through gateways.
Control System Classifications(s): All Classifications; Compliance: Must [CID:3685]
Agencies MUST ensure that only authenticated and authorised system users can use the gateway.
Control System Classifications(s): All Classifications; Compliance: Should [CID:3686]
Agencies SHOULD use multi-factor authentication for access to networks and gateways.
IT equipment authentication
Rationale
Authenticating IT equipment to networks accessed through gateways will assist in preventing unauthorised IT equipment connecting to a network.
Control System Classifications(s): All Classifications; Compliance: Should [CID:3695]
Agencies SHOULD authenticate any IT equipment that connects to networks accessed through gateways.
Configuration control
Rationale
To avoid changes that may introduce vulnerabilities into a gateway, agencies should fully consider any changes and associated risks. Changes may also necessitate re-certification and accreditation of the system, see Chapter 4 – System Certification and Accreditation.
Control System Classifications(s): Top Secret, Secret, Confidential; Compliance: Must [CID:3702]
Agencies MUST undertake a risk assessment and update the SRMP before changes are implemented.
Control System Classifications(s): All Classifications; Compliance: Must [CID:3705]
Agencies MUST document any changes to gateways in accordance with the agency’s Change Management Policy.
Control System Classifications(s): All Classifications; Compliance: Should [CID:3707]
Agencies SHOULD undertake a risk assessment and update the SRMP before changes are implemented.
Testing of gateways
Rationale
The testing of security measures on gateways will assist in ensuring that the integrity of the gateway is being maintained. An attacker who is aware of the regular testing schedule may cease malicious activities during such periods to avoid detection. Any test should, therefore, be unannounced and conducted at irregular intervals.
Control System Classifications(s): All Classifications; Compliance: Should [CID:3712]
Agencies SHOULD ensure that testing of security measures is performed at random intervals no more than six months apart.
Objective
Cross-Domain Solutions secure transfers between systems of differing classifications or trust levels with high assurance over the security of systems and information.
Context
Scope
This section describes the use and implementation of Cross Domain Solutions (CDS).
CDS provide information flow control mechanisms at each layer of the OSI model with a higher level of assurance than typical gateways. This section extends the preceding Gateways section. CDS systems must apply controls from each section.
19.2.1. Additional information relating to topics covered in this section can be found in the following chapters and sections:
- Section 4.4 – Accreditation Framework;
- Section 8.2 – Servers and Network Devices;
- Section 8.3 – Network Infrastructure;
- Section 8.4 – IT Equipment;
- Chapter 12 – Product Security;
- Section 16.1 – Identification, Authentication and passwords;
- Section 16.6 – Event Logging and Auditing;
- Section 19.1 – Gateways;
- Section 19.3 – Firewalls;
- Section 19.4 – Diodes;
- Section 19.5 – Session Border Controllers;
- Section 20.1 – Data Transfers;
- Section 20.2 – Data Import and Export; and
- Section 20.3 – Content Filtering.
Deploying Cross Domain Solutions
Consult the section on Firewalls in this chapter for devices used to control data flow in bi-directional gateways.
Consult the section on Diodes in this chapter for devices used to control data flow in uni-directional gateways.
Consult the Data Transfers and Content Filtering sections for requirements on appropriately controlling data flows in both bi-directional and uni-directional gateways
Types of gateways
This manual defines three types of gateways:
- access gateways;
- multilevel gateways; and
- transfer gateways.
Access Gateway
An access gateway provides the system user with access to multiple security domains from a single device.

A transfer gateway facilitates the transfer of information, in one or multiple directions (low to high or high to low) between different security domains. A traditional gateway to the Internet is considered a form of transfer gateway.
The following illustrates a Uni-Directional Transfer Cross Domain Solution.

A Bi-Directional Cross Domain Solution enables access, based on authorisations, to data at multiple classifications and releasability levels.

A Multi-Level Transfer Cross Domain Solution enables access, based on authorisations, to data at multiple classifications and releasability levels.

References
Additional guidance can be found at:
| Reference | Title | Publisher | Source |
|
Cross Domain Solutions |
ASD | ||
| Security principles for Cross Domain Solution | NCSC UK |
Security principles for cross domain solutions - NCSC.GOV.UK |
|
| Cross Domain Security Primer | CSE Canada |
Cross domain security primer (ITSB-120) - Canadian Centre for Cyber Security |
|
| Sse-100-1 | Information Assurance Guidance For Systems Based On A Security Real-Time Operating System Systems Security Engineering | NSA |
Available at: |
|
Solving the Cross-Domain Conundrum, Colonel Bernard F. Koelsch United States Army, 2013 |
US Army War College | ADA589325.pdf (dtic.mil) | |
|
Inside Microsoft 365 Defender: Solving cross-domain security incidents through the power of correlation analytics - Microsoft Security Blog |
Microsoft | Inside Microsoft 365 Defender: Solving cross-domain security incidents through the power of correlation analytics - Microsoft Security Blog | |
| Shedding Light on Cross Domain Solutions | SANS | https://www.sans.org/reading-room/whitepapers/dlp/shedding-light-cross-domain-solutions-36492 |
Rationale & Controls
Gateway classification
Rationale
The trust level or classification of systems directs users and systems administrators to the appropriate handling instructions and level of protection required for those systems. This aids in the selection of systems controls.
Control System Classifications(s): All Classifications; Compliance: Must [CID:3870]
For the purposes of this Manual, the CDS MUST be classified at the highest classification of connected domains.
Allowable gateways
Rationale
Connecting systems to the Internet attracts significant risk and so highly classified systems are prohibited from being directly connected to each other or to the Internet. If an agency wishes to connect a highly classified system to the Internet the connection will need to be cascaded through a system of a lesser classification that is approved to connect directly to the Internet.
Control System Classifications(s): Secret, Top Secret, Confidential; Compliance: Must [CID:3880]
Agencies connecting a TOP SECRET, SECRET OR CONFIDENTIAL network to any other network MUST implement a CDS.
Control System Classifications(s): Secret, Top Secret, Confidential; Compliance: Must Not [CID:3887]
Agencies MUST NOT implement a gateway permitting data to flow directly from:
- a TOP SECRET network to any network below SECRET;
- a SECRET network to an UNCLASSIFIED network; or
- a CONFIDENTIAL network to an UNCLASSIFIED network.
Implementing Cross Domain Solutions
Rationale
Connecting multiple sets of gateways and Cross Domain Solutions (CDS) increases the threat surface and, consequently, the likelihood and impact of a network compromise. When a gateway and a CDS share a common network, the higher security domain (such as a classified agency network) can be exposed to malicious activity, exploitation or denial of service from the lower security domain (such as the Internet).
Rationale
To manage this risk, CDS should implement products that have completed a high assurance evaluation, see Chapter 12 – Product Security. The AISEP Evaluated Product List (EPL) includes products that have been evaluated in the high assurance scheme but is not an exhaustive list.
Where CDS are not listed on the AISEP EPL, the GCSB can provide guidance on product selection and implementation on request.
Control System Classifications(s): Secret, Confidential; Compliance: Must [CID:3926]
When designing and deploying a CDS, agencies MUST consult with the GCSB and comply with all directions provided.
Control System Classifications(s): Confidential, Top Secret, Secret; Compliance: Must [CID:3927]
Agencies connecting a typical gateway and a CDS to a common network MUST consult the GCSB on the impact to the security of the CDS and comply with all directions provided.
Separation of data flows
Rationale
Gateways connecting highly classified systems to lower classified, or Internet connected systems need to incorporate physically separate paths to provide stronger control of information flows. Typically this is achieved through separate pathing and the use of diodes. Such gateways are generally restricted to process and communicate only highly-structured formal messaging traffic.
Control System Classifications(s): Confidential, Top Secret, Secret; Compliance: Must [CID:3929]
Agencies MUST ensure that all bi-directional gateways between TOP SECRET and SECRET networks, SECRET and less classified networks, and CONFIDENTIAL and less classified networks, have separate upward and downward paths which use a diode and physically separate infrastructure for each path.
Trusted sources
Rationale
Trusted sources are designated personnel who have the delegated authority to assess and approve the transfer or release of data or documents. Trusted sources may include security personnel within the agency such the CISO and the ITSM.
Control System Classifications(s): Secret, Top Secret, Confidential; Compliance: Must [CID:3932]
Trusted sources MUST be:
- a strictly limited list derived from business requirements and the result of a security risk assessment;
- where necessary an appropriate security clearance is held; and
- approved by the Accreditation Authority.
Control System Classifications(s): Top Secret, Confidential, Secret; Compliance: Must [CID:3933]
Trusted sources MUST authorise all data to be exported from a security domain.
Operation of the Cross Domain Solution
Rationale
The highly sensitive nature of the data within cross domain solutions requires additional audit and logging for control, management, record and forensic purposes. This is in addition to the audit and logging requirements in Section 16.6 – Event Logging and Auditing.
Control System Classifications(s): Secret, Top Secret, Confidential; Compliance: Must [CID:3936]
All data exported from a security domain MUST be logged.
Objective
Agencies operating bi-directional gateways implement firewalls and traffic flow filters to provide a protective layer to their networks in both discrete and virtual environments.
Context
Scope
This section covers information relating to filtering requirements for bi-direction gateways between networks of different security domains.
When a control specifies a requirement for a diode or filter the appropriate information can be found within Section 19.4 –Diodes and Section 20.3 – Content Filtering.
Additional information that also applies to topics covered in the section can be found in:
- Chapter 12 – Product Security which provides advice on the selection of evaluated products;
- Section 20.1 – Data Transfers;
- Section 20.2 – Data Import and Export; and
- Section 22.2 – Virtualisation.
Inter-connecting networks within an agency
When connecting networks accredited to the same classification and set of endorsements within an agency the requirements of this section may not apply. When connecting networks accredited with different classifications or endorsements within an agency the information in this section applies.
Connecting agency networks to the Internet
When connecting an agency network to the Internet, the Internet is considered an UNCLASSIFIED and insecure network.
References
Further information on the Network Device Protection Profile (NDPP) and firewalls can be found at:
| Reference | Title | Publisher | Source |
| NDPP | Network Device Protection Profile (NDPP) | (US) National Information Assurance Partnership | https://www.niap-ccevs.org/Profile/Info.cfm?PPID=293&id=293 |
Rationale & Controls
Firewall assurance levels
Rationale
The higher the required assurance level for a firewall, the greater the assurance that it provides an appropriate level of protection against an attacker. For example, an EAL2 firewall is certified to provide protection against a basic threat potential, whilst an EAL4 firewall is certified to provide protection against a moderate threat potential. A Protection Profile (PP) is considered to be equivalent to EAL2 under its Common Criteria Recognition Arrangement.
Rationale
If a uni-directional connection between two networks is being implemented only one gateway is necessary with requirements being determined based on the source and destination networks. However, if a bi-directional connection between two networks is being implemented both gateways will be configured and implemented with requirements being determined based on the source and destination networks.
Control System Classifications(s): All Classifications; Compliance: Must [CID:3970]
All gateways MUST contain a firewall in both physical and virtual environments.
Control System Classifications(s): All Classifications; Compliance: Must [CID:3973]
Agencies MUST check the evaluation has examined the security enforcing functions by reviewing the target of evaluation/security target and other testing documentation.
Control System Classifications(s): All Classifications; Compliance: Must [CID:3975]
Agencies MUST use devices as shown in the following table for their gateway when connecting two networks of different classifications or two networks of the same classification but of different security domains.
| Your network | Their network | You require | They require | |
| RESTRICTED and below | UNCLASSIFIED | EAL4 firewall | N/A | |
| RESTRICTED | EAL2 or PP firewall | EAL2 or PP firewall | ||
| CONFIDENTIAL | EAL2 or PP firewall | EAL4 firewall | ||
| SECRET | EAL2 or PP firewall | EAL4 firewall | ||
| TOP SECRET | EAL2 or PP firewall | Consultation with GCSB | ||
| CONFIDENTIAL | UNCLASSIFIED | Consultation with GCSB | N/A | |
| RESTRICTED | EAL4 firewall | EAL2 or PP firewall | ||
| CONFIDENTIAL | EAL2 or PP firewall | EAL2 or PP firewall | ||
| SECRET | EAL2 or PP firewall | EAL4 firewall | ||
| TOP SECRET | EAL2 or PP firewall | Consultation with GCSB | ||
| SECRET | UNCLASSIFIED | Consultation with GCSB | N/A | |
| RESTRICTED | EAL4 firewall | EAL2 or PP firewall | ||
| CONFIDENTIAL | EAL4 firewall | EAL2 or PP firewall | ||
| SECRET | EAL2 or PP firewall | EAL2 or PP firewall | ||
| TOP SECRET | EAL2 or PP firewall | EAL4 firewall | ||
| TOP SECRET | UNCLASSIFIED | Consultation with GCSB | N/A | |
| RESTRICTED | Consultation with GCSB | EAL2 or PP firewall | ||
| CONFIDENTIAL | Consultation with GCSB | EAL2 or PP firewall | ||
| SECRET | EAL4 firewall | EAL2 or PP firewall | ||
| TOP SECRET | EAL4 firewall | EAL4 firewall | ||
Control System Classifications(s): All Classifications; Compliance: Must [CID:3996]
The requirement to implement a firewall as part of gateway architecture MUST be met separately and independently by both parties (gateways) in both physical and virtual environments.
Shared equipment DOES NOT satisfy the requirements of this control.
Firewall assurance levels for NZEO networks
Rationale
As NZEO networks are particularly sensitive, additional security measures need to be put in place when connecting them to other networks.
Control System Classifications(s): All Classifications; Compliance: Must [CID:3999]
Agencies MUST use a firewall of at least an EAL4 assurance level between an NZEO network and a foreign network in addition to the minimum assurance levels for firewalls between networks of different classifications or security domains.
Control System Classifications(s): All Classifications; Compliance: Must [CID:4000]
In all other circumstances the table at 19.3.8.C.03 MUST apply.
Control System Classifications(s): All Classifications; Compliance: Should [CID:4001]
Agencies SHOULD use a firewall of at least an EAL2 assurance level or a Protection Profile between an NZEO network and another New Zealand controlled network within a single security domain.
Objective
Networks connected to one-way (uni-directional) gateways implement diodes in order to protect the higher classified system.
Context
Scope
This section covers information relating to filtering requirements for one-way gateways used to facilitate data transfers. Additional information that also applies to topics covered in the section can be found in:
- Chapter 12 – Product Security which provides advice on selecting evaluated products.
- Section 20.1 – Data Transfers; and
- Section 20.2 – Data Import and Export;
References
Further information on the Evaluated Products List can be found at:
| Reference | Title | Publisher | Source |
| Evaluated Products List (EPL) | AISEP | https://www.cyber.gov.au/acsc/view-all-content/epl-products |
Rationale & Controls
Diode assurance levels
Rationale
A diode enforces one-way flow of network traffic thus requiring separate paths for incoming and outgoing data. As such, it is much more difficult for an attacker to use the same path to both launch an attack and release the information. Using diodes of higher assurance levels for higher classified networks provides an appropriate level of assurance to agencies that the specified security functionality of the product will operate as claimed.
Control System Classifications(s): All Classifications; Compliance: Must [CID:4015]
Agencies MUST use devices as shown in the following table for controlling the data flow of one-way gateways between networks of different classifications.
| High network | Low network | You require | |
| RESTRICTED | UNCLASSIFIED | EAL2 or PP diode | |
| RESTRICTED | EAL2 or PP diode | ||
| CONFIDENTIAL | UNCLASSIFIED | high assurance diode | |
| RESTRICTED | high assurance diode | ||
| CONFIDENTIAL | high assurance diode | ||
| SECRET | UNCLASSIFIED | high assurance diode | |
| RESTRICTED | high assurance diode | ||
| CONFIDENTIAL | high assurance diode | ||
| SECRET | high assurance diode | ||
| TOP SECRET | UNCLASSIFIED | high assurance diode | |
| RESTRICTED | high assurance diode | ||
| CONFIDENTIAL | high assurance diode | ||
| SECRET | high assurance diode | ||
| TOP SECRET | high assurance diode | ||
Diode assurance levels for NZEO networks
Rationale
As NZEO networks are particularly sensitive additional security measures are necessary when connecting them to other networks.
Control System Classifications(s): All Classifications; Compliance: Must [CID:4028]
Agencies MUST use a diode of at least an EAL4 assurance level between an NZEO network and a foreign network in addition to the minimum assurance levels for diodes between networks of different classifications.
Control System Classifications(s): All Classifications; Compliance: Must [CID:4030]
In all other circumstances the table at 19.4.4.C.01 MUST apply.
Control System Classifications(s): All Classifications; Compliance: Should [CID:4032]
Agencies SHOULD use a diode of at least an EAL2 assurance level or a Protection Profile between an NZEO network and another New Zealand controlled network within a single security domain.
Volume Checking
Rationale
Monitoring the volume of data being transferred across a diode will ensure that it conforms to expectations. It can also alert the agency to potential malicious activity if the volume of data suddenly changes from the norm.
Control System Classifications(s): All Classifications; Compliance: Should [CID:4039]
Agencies deploying a diode to control data flow within one-way gateways SHOULD monitor the volume of the data being transferred.
Objective
To ensure the use of Session Border Controllers (SBCs) is integrated with the agency’s security architecture and that use is consistent with other requirements for gateway security in this chapter.
Context
Scope
This section encompasses the use of SBCs in Voice over Internet Protocol (VoIP) and Unified Communication (UC) networks within an agency. It describes key risks and threats and provides guidance on the conceptual design of security for such systems.
It is important to note that Service Providers generally have operational objectives different to those of the agency and typically they will:
- Design a highly operationally optimised network requiring minimal maintenance;
- Provide resources, including SBCs, softswitches and media gateways that are shared between a number of customers (such as multi-tenanted data centres);
- The standard model may not accommodate all unique agency or NZ Government requirements which will then require special consideration.
Reference should also be made to the following sections:
- Chapter 6 – Information Security Monitoring;
- Chapter 7 – Information Security Incidents;
- Chapter 9 – Personnel Security;
- Chapter 11 – Communications Systems and Devices;
- Section 13.1.12 – Archiving;
- Chapter 16 – Access control and passwords;
- Section 18.3 - Video & Telephony Conferencing and Internet Protocol Telephony.
Definitions
A Session Border Controller (SBC) is a device (physical or virtual) used in IP networks to control and manage the signalling and media streams of real-time UC and VoIP connections. See also Section 18.3 – Video & Telephony Conferencing and Internet Protocol Telephony. It includes establishing, controlling, and terminating calls, interactive media communications or other VoIP connections. SBCs enable VoIP traffic to navigate gateways and firewalls and ensure interoperability between different SIP implementations. Careful selection of SBCs will provide such functionality as prevention of toll fraud, resistance to denial of service attacks and resistance to eavesdropping.
Unified Communications (UC) is a term describing the integration of real-time and near real time communication and interaction services in an organisation or agency. UC may integrate several communication systems including unified messaging, collaboration, and interaction systems; real-time and near real-time communications; and transactional applications.
UC may, for example, include services such as instant messaging (chat), presence information, voice, mobility, audio, web & video conferencing, data sharing (such as interactive whiteboards), voicemail, e-mail, SMS and fax. UC is not necessarily a single product, but more usually a set of products designed to provide a unified user-interface and user-experience across multiple devices and media-types.
Purpose
Traditional demarcation points, such as media gateways, are no longer natural boundaries. Older firewall technology impacts the performance of communications systems, including VoIP and UC. SBCs were introduced to improve performance and provide interoperability with real-time and near real-time communications. They provide a new natural demarcation point.
SBCs can provide a demarcation or normalisation point within the agency’s network, allow enforcement of agency specific security policies and provide a greater degree of accountability than the usual contract with service providers.
Risks and Threats
Risks and threats associated with the use of VoIP and UC include:
- Confidentiality (eavesdropping);
- Integrity (enabling fraud and theft as well as compromising privacy); and
- Availability (including Denial of Service [DoS or DDoS]).
Confidentiality
There is a high likelihood of eavesdropping in VoIP systems. Traditional telephone systems require physical access to tap a line or compromise a PABX or switch. In VoIP networks, virtual LAN environments can be exploited remotely to identify weaknesses within and between virtual LANs and gain access to valuable information. Sniffing is another form of eavesdropping that involves capturing unencrypted voice traffic with malware or a specific VoIP sniffer tool. In common with other Internet connected systems, adversary-in-the-middle exploits are also used to eavesdrop on both data and VoIP networks.
Integrity
Exploits such as caller ID spoofing are relatively easy to execute and can be extremely costly to businesses. Information from a stolen credit card or acquisition of other sensitive data, can compromise an employee’s caller ID, and have funds transferred while posing as the employee. Cyber criminals can also change an employee’s registration information in order to eavesdrop on or intercept all incoming calls for that individual.
Integrity compromise may include modification or insertion into UC. As many UC elements, such as voicemail or email, may encompass electronic records as defined in legislation it is vital that these elements are preserved unaltered.
Availability
Because VoIP and UC places high levels of demand on any network, managing Quality of Service (QoS), latency, jitter, packet loss and other service impediments are important aspects of availability. In the event of major faults or outages, diversity and fault tolerance is vital for all key sites. To enable failover, for example, where calls leave the customer network, call diversity and call failover are essential configuration elements.
Denial of Service
Denial of Service (DoS) attacks abuse signalling protocols to deny availability of VoIP data and degrade performance. If the telecommunications network is compromised, it is possible to also traverse systems to attack or infect the agency’s data networks and other systems.
Common VoIP and UC Security Risks and Threats
Common VoIP and UC security risks and threats.
| Risk | Typical Symptoms | Threat | Countermeasures |
| Reconnaissance scan | Address or port scan is used to footprint network topology | Targeted denial of service, fraud, theft |
|
| Adversary in the middle | Attacker intercepts session to impersonate(spoof) caller | Targeted denial of service, breach of privacy, fraud, theft |
|
| Eavesdropping | Attacker “sniffs” session for the purpose of social engineering | Breach of privacy, fraud, theft |
|
| Session hijacking | Attacker compromises valuable information by rerouting call | Breach of privacy, fraud, theft |
|
| Session overload | Excessive signalling or media traffic(malicious, non-malicious) is experienced | Denial of service |
|
| Protocol fuzzing | Malformed packets, semantically or syntactically incorrect flows are encountered | Denial of service |
|
| Media injection | Attacker inserts unwanted or corrupted content into messages compromising packet/data stream integrity | Denial of service, fraud |
|
| Toll Fraud | Unexplained/unusual calling activity, increased costs/carrier notification/alert | Fraud, financial loss, breach of privacy, information loss |
|
Encryption is discussed in Chapter 17 - Cryptography.
Product Selection
Protection Profiles
One Protection Profile for SBCs has been published by NIAP (dated July 24, 2015 - see reference table). Several other Protection profiles (PPs) specifically for SBCs are in development but not yet published (as at September 2015). Gateway and other border control device PPs are used as surrogates in the interim. Refer to Chapter 12 – Product Security.
Desirable SBC Functionality
To manage risks and threats and to safeguard performance there are a number of desirable features in an SBC. These include:
- Security – SBC DoS protection, access control, topology hiding, VPN separation, service infrastructure DoS prevention;
- Encryption – Support for Suite B encryption;
- Service Reach – surrogate registration IP PBX endpoints, SIP IMS-H.323 PBX IWF; VPN bridging;
- SLA assurance – admission control; bandwidth per VPN & site, session agent constraints, policy server; intra-VPN media release; QoS marking/mapping; QoS reporting;
- Fraud and Revenue protection – bandwidth policing, QoS theft protection, accounting, session timers;
- Regulatory compliance – provision of emergency service calls (111) & lawful intercept.
Security Architecture
Typical use of session border controller in an agency gateway is illustrated in Figure 1 below:

General References
Additional information on Session Border Controllers can be found in the following references:
| Reference | Title | Publisher | Source |
| NIST Special Publication 800-58, January 2005 | Security Considerations for Voice Over IP Systems | NIST | https://nvlpubs.nist.gov/nistpubs/Legacy/SP/nistspecialpublication800-58.pdf [PDF, 922 KB] |
| Security Issues and Countermeasure for VoIP | SANS | https://www.sans.org/white-papers/1701/ | |
| Report Number: I332-016R-2005 | Security Guidance for Deploying IP Telephony Systems Released: 14 February 2006 | Systems and Network Attack Center (SNAC) NSA | https://www.nsa.gov/ia/_files/voip/i332-016r-2005.pdf |
| Report Number: I332-009R-2006 | Recommended IP Telephony Architecture, Updated: 1May2006 Version1.0 | Systems and Network Attack Center (SNAC) NSA | https://www.nsa.gov/ia/_files/voip/I332-009R-2006.pdf |
| Mobility Capability Package March 26 2012 - Secure VoIP Version 1.2 | NSA | https://www.nsa.gov/ia/_files/Mobility_Capability_Pkg_Vers_1_2.pdf | |
| Protecting Telephone-based Payment Card Data PCI Data Security Standard (PCI DSS) Version: 2.0, March 2011 | The PCI Security Standards Council (PCI SSC) | https://www.pcisecuritystandards.org/documents/protecting_telephone-based_payment_card_data.pdf [PDF, 888 KB] | |
| Understanding Voice over Internet Protocol (VoIP): 2006 | US-CERT | https://www.us-cert.gov/sites/default/files/publications/understanding_voip.pdf [PDF, 83 KB] | |
| CNSS Instruction No. 5000 April 2007 | Guidelines for Voice over Internet Protocol (VoIP) Computer Telephony | Committee on National Security Systems | https://www.cnss.gov/CNSS/issuances/Instructions.cfm |
| Infrastructure qualified for Microsoft Lync | Microsoft TechNet | https://technet.microsoft.com/en-us/office/dn788945.aspx | |
| A Guide to the Public Records Act | Archives New Zealand | https://archives.govt.nz/manage-information/how-to-manage-your-information/key-obligations-and-the-standard/key-obligations-public-records-act-2005 | |
| Public Act 2002 No.35 | Electronic Transactions Act 2002 | https://www.legislation.govt.nz/act/public/2002/0035/latest/DLM154185.html | |
| Network Device Collaborative Protection Profile (NDcPP) Extended Package Session Border Controller, September 2016, version 1.1 | NIAP | ep_sbc_v1.1.pdf (niap-ccevs.org) | |
|
PP-Module for Voice and Video over IP (VVoIP), October 2020, version 1.0 |
NIAP | ||
| DHS 4300A Sensitive Systems Handbook Attachment Q5 To Handbook v. 11.0 Voice over Internet Protocol (VoIP) Version 11.0 December 22, 2014 | DHS | https://www.dhs.gov/sites/default/files/publications/4300A%20Handbook%20Attachment%20Q5%20-%20Voice%20over%20IP.pdf [PDF, 586 KB] | |
| 2015 Global Fraud Loss Survey | CFCA | https://cfca.org/fraudloss-survey/ |
Media Technical References
Media technical references are listed below:
| Reference | Title | Publisher | Source |
| RFC 2833 | RTP Payload for DTMF Digits, Telephony Tones and Telephony Signals | IETF | https://datatracker.ietf.org/doc/html/rfc2833 |
| RFC 3313 | Private Session Initiation Protocol (SIP) Extensions for Media Authorization | IETF | https://datatracker.ietf.org/doc/html/rfc3313 |
| RFC 3550 | RTP: A Transport Protocol for Real-Time Applications | IETF | https://datatracker.ietf.org/doc/html/rfc3550 |
| RFC 3685 | Real Time Control Protocol (RTCP) attribute in Session Description Protocol (SDP) | IETF | https://datatracker.ietf.org/doc/html/rfc3685 |
| RFC 3362 | Real-time Facsimile (T.38) - image/t38 MIME Sub-type Registration | IETF | https://datatracker.ietf.org/doc/html/rfc3362 |
| T.38 (09/2010) | Procedures for real-time Group 3 facsimile communication over IP networks | International Telecommunication Union | https://www.itu.int/rec/T-REC-T.38/e |
| V.150.1 (01/2003) |
Modem-over-IP networks: Procedures for the end-to-end connection of V-series DCEs |
International Telecommunication Union | https://www.itu.int/rec/T-REC-V.150.1-200301-I/en |
| G.711 | Pulse code modulation (PCM) of voice frequencies | International Telecommunication Union | https://www.itu.int/rec/T-REC-G.711/ |
| G.726 | 40, 32, 24, 16 kbit/s adaptive differential pulse code modulation (ADPCM) | International Telecommunication Union | https://www.itu.int/rec/T-REC-G.726/e |
| G. 729 (06/2012) | Coding of speech at 8 kbit/s using conjugate-structure algebraic-code-excited linear-prediction (CS-ACELP) | International Telecommunication Union | https://www.itu.int/rec/T-REC-G.729/e |
Signalling Technical References
Signalling technical references are listed below:
| Reference | Title | Publisher | Source |
| RFC 2705 | Media Gateway Control Protocol (MGCP) Version 1.0 | IEFT | https://datatracker.ietf.org/doc/html/rfc2705 |
| RFC 3525 | Gateway Control Protocol Version 1.0 | IEFT | https://datatracker.ietf.org/doc/html/rfc3525 |
| RFC 3261 | SIP: Session Initiation Protocol | IEFT | https://datatracker.ietf.org/doc/html/rfc3261 |
| RFC 3263 | Locating SIP Servers | IEFT | https://datatracker.ietf.org/doc/html/rfc3263 |
| RFC 4028 | SIP Session Timer | IEFT | https://datatracker.ietf.org/doc/html/rfc4028 |
| RFC 3966 | The tel URI for Telephone Numbers | IEFT | https://datatracker.ietf.org/doc/html/rfc3966 |
| RFC 3924 | Cisco Architecture for Lawful Intercept in IP Networks | IEFT | https://datatracker.ietf.org/doc/html/rfc3924 |
| RFC 2327 | Session Description Protocol | IEFT | |
| RFC 3025 | Gateway Control Protocol Version 1, June 2003 | IEFT | https://datatracker.ietf.org/doc/html/rfc3025 |
| H.248 (03/2013) | Media Gateway Control (Megaco): Version 3 | International Telecommunication Union | https://www.itu.int/rec/T-REC-H.248.1/en |
| H.323 (12/2009) | Packet-based multimedia communications systems | International Telecommunication Union | https://www.itu.int/rec/T-REC-H.323/en/ |
| H.450 | Supplementary Services for H.323 | International Telecommunication Union | https://www.itu.int/en/Pages/default.aspx |
| MSF Technical Report MSF-TR-QoS-001-FINAL | Quality of Service for next generation VoIP networks framework | Multiservice Switching Forum (MSF) | http://www.recursosvoip.com/docs/english/MSF-TR-QoS-001-FINAL.pdf [PDF, 778 KB] |
| ETSI TS 129 305 V8.0.0 (2009-01) | Universal Mobile Telecommunications System (UMTS); LTE; InterWorking Function (IWF) between MAP based and Diameter based interfaces. | European Telecommunications Standards Institute | https://www.etsi.org/deliver/etsi_ts/129300_129399/129305/08.00.00_60/ts_129305v080000p.pdf [PDF, 425 KB] |
Rationale & Controls
Risk Assessment
Rationale
The adoption of Voice over Internet Protocol (VoIP) and Unified Communication (UC) networks will introduce a range of technology risks in addition to the technology and systems risks that already exist for agency systems. It is vital that these risks are identified and assessed in order to design a robust security architecture and to select appropriate controls and countermeasures.
Rationale
The availability of agency systems, business functionality and any customer or client online services, is subject to further risks in an outsourced environment. A risk assessment will include consideration of business requirements on availability in a VoIP and UC environment.
Rationale
Risks to business functionality may include service outages, such as communications, data centre power, backup and other failures or interruptions. Entity failures such as the merger, acquisition or liquidation of the service provider may also present a significant business risk to availability.
Rationale
Testing is a valuable tool when assessing risk. A UC environment with complex communications streams can provide opportunities for exploitation, especially where the configuration is weak or has itself been compromised. One of the fundamental tools is penetration testing.
Control System Classifications(s): All Classifications; Compliance: Must [CID:4703]
Agencies intending to adopt VoIP or UC technologies or services MUST conduct a comprehensive risk assessment before implementation or adoption.
Control System Classifications(s): All Classifications; Compliance: Must [CID:4705]
Agencies intending to adopt VoIP or UC technologies or services MUST consider the risks to the availability of systems and information in their design of VoIP and UC systems architecture, fault tolerance, fail over and supporting controls and governance processes.
Control System Classifications(s): All Classifications; Compliance: Must [CID:4706]
Agencies MUST ensure risks for any VoIP or UC service adopted are understood and formally accepted by the agency’s Accreditation Authority as part of the Certification and Accreditation process (See Chapter 4 - System Certification and Accreditation).
Control System Classifications(s): All Classifications; Compliance: Must [CID:4707]
Agencies intending to adopt VoIP or UC technologies or services MUST determine where the responsibility (agency or VoIP and UC service provider) for implementing, managing and maintaining controls lies in accordance with agreed trust boundaries.
Control System Classifications(s): All Classifications, Restricted/Sensitive; Compliance: Must [CID:4708]
Any contracts for the provision of VoIP or UC services MUST include service level, availability, recoverability and restoration provisions as formally determined by business requirements.
Control System Classifications(s): All Classifications; Compliance: Must [CID:4709]
Agencies MUST ensure contracts with VoIP or UC service providers include provisions to manage risks associated with the merger, acquisition, liquidation or bankruptcy of the service provider and any subsequent termination of VoIP or UC services.
Control System Classifications(s): All Classifications; Compliance: Must [CID:4710]
Agencies procuring or using VoIP or UC services to be used by multiple agencies MUST ensure all interested parties formally agree to the risks, controls and any residual risks of such VoIP and UC services. The lead agency normally has this responsibility (see Chapter 2 - Information Security services within Government and Chapter 4 - System Certification and Accreditation).
Control System Classifications(s): All Classifications; Compliance: Should [CID:4711]
Agencies SHOULD consider the use of assessment tools, such as penetration testing, when undertaking the risk assessment.
Non-Agency Networks
Rationale
Networks furnished by a service provider are invariably shared networks. Much of the security configuration is designed to maximise operational efficiency of the Service Providers network. Any agency specific security requirements may attract additional cost.
Rationale
It is preferable to maintain an agency designed and controlled gateway to ensure security requirements are properly accommodated. The use of SBCs should be carefully considered in order to maximise efficiency consistent with security requirements.
Control System Classifications(s): All Classifications; Compliance: Must [CID:4715]
Agencies MUST follow the gateway requirements described in Chapter 19 - Gateway Security.
Security Architecture and Configuration
Rationale
Trust boundaries must be defined to assist in determining effective controls and where these controls can best be applied. Trust zones and trust boundaries are discussed in 22.1.3. The use of SBCs will assist with the definition of trust boundaries and allow the segregation of UC and normal data.
Rationale
The threat model for IP is well understood. Data packets can be intercepted or eavesdropped anywhere along the transmission path including the corporate network, by the internet service provider and along the backbone. The prevalence and ease of packet sniffing and other techniques for capturing packets on an IP based network increases this threat level. VoIP Encryption is an effective means of mitigating this threat.
Rationale
The nature of traffic through an SBC is an important factor in determining the type and configuration of the SBC. This also plays an important role in determining the resilience of the system. Systems may require high availability (HA), depending on business requirements for availability and continuity of service. The use of split trunks for HA normal traffic may provide resilience at reduced costs.
Control System Classifications(s): All Classifications; Compliance: Must [CID:4720]
Agencies intending to adopt VoIP or UC technologies or services MUST determine trust boundaries before implementation.
Control System Classifications(s): All Classifications; Compliance: Must [CID:4721]
Updates to the SBC and related devices MUST be verified by the administrator to ensure they are obtained from a trusted source and are unaltered.
Control System Classifications(s): All Classifications; Compliance: Must [CID:4722]
Agencies MUST include defence mechanisms for the Common VoIP and UC Security Risks and Threats described in 19.5.10.
Control System Classifications(s): All Classifications; Compliance: Must [CID:4723]
Agency networks MUST ensure the SBC includes a topology hiding capability.
Control System Classifications(s): All Classifications; Compliance: Must [CID:4724]
Agency networks MUST consider the use of call diversity and call failover configurations.
Control System Classifications(s): All Classifications; Compliance: Must [CID:4725]
In a virtualised environment, agencies MUST ensure any data contained in a protected resource is deleted or not available when the virtual resource is reallocated.
Control System Classifications(s): All Classifications; Compliance: Should [CID:4726]
Agencies SHOULD conduct a traffic analysis to ensure the agency’s network and architecture is capable of supporting all VoIP, media and UC traffic. The traffic analysis SHOULD also determine any high availability requirements.
Control System Classifications(s): All Classifications; Compliance: Should [CID:4727]
Agencies SHOULD design a security and gateway architecture that segregates UC and normal data traffic. Firewall requirements (Section 19.3 - Firewalls) continue to apply to data traffic.
Control System Classifications(s): All Classifications; Compliance: Should [CID:4728]
In a virtualised environment, agencies SHOULD create separate virtual LANs for data traffic and UC traffic.
Control System Classifications(s): All Classifications; Compliance: Should [CID:4729]
In a non-virtualised environment, agencies SHOULD create separate LANs for data traffic and UC traffic.
Control System Classifications(s): All Classifications; Compliance: Should [CID:4730]
Agency networks SHOULD use encryption internally on VoIP and unified communications traffic.
Control System Classifications(s): All Classifications; Compliance: Should [CID:4731]
Agency networks SHOULD ensure intrusion prevention systems and firewalls are VoIP-aware.
Access Control
Rationale
Network access control and password requirements are described in Chapter 16 - Access control and passwords, in particular Section 16.6 – Event Logging and Auditing. Event logging helps improve the security posture of a system by increasing the accountability of all user actions, thereby improving the chances that malicious behaviour will be detected and assist in the investigation of incidents. A fundamental of access control is to manage access rights including physical access, file system and data access permissions and programme execution permissions. In addition, access control provides a record of usage in the event of an incident. Retention of records and archiving is discussed in 13.1.12 - Archiving.
Rationale
Similar requirements apply to VoIP and UC networks as these are also IP based. This will include any service enabled as part of the UC environment, such as Chat, IM, video and teleconferencing.
Rationale
There may be special cases, such as a 24x7 operations centre, where VoIP phones are shared by several duty officers on a shift basis. Workloads may require a number of duty personnel at any one time. In such cases it may be impractical to allocate individual VoIP or UC UserID and passwords. The risks in such cases must be clearly identified and compensating controls applied to ensure traceability in the event of fault finding or an incident. Examples of compensating controls include physical access control, CCTV, and duty registers. Identification of shared facilities is important and may comprise a UserID such as “Duty Officer”, SOC, or agency name in a multi-agency facility.
Control System Classifications(s): All Classifications; Compliance: Must [CID:4737]
Any shared facilities MUST be clearly identifiable both physically and logically.
Control System Classifications(s): All Classifications; Compliance: Must [CID:4738]
Agencies MUST provide a protected communication channel for administrators, and authorised systems personnel. Such communication MUST be logged.
Control System Classifications(s): All Classifications; Compliance: Must [CID:4739]
Agencies MUST ensure administrative access to the SBC is available only through a trusted LAN and secure communication path.
Control System Classifications(s): All Classifications; Compliance: Should [CID:4740]
Access control and password requirements SHOULD apply to VoIP and UC networks in all cases where individual access is granted.
Control System Classifications(s): All Classifications; Compliance: Should [CID:4741]
In special cases where individual UserIDs and Passwords are impractical, a risk assessment SHOULD be completed and compensating controls applied.
Control System Classifications(s): All Classifications; Compliance: Should [CID:4742]
Event logs covering all VoIP and UC services SHOULD be maintained in accordance with the requirements of the NZISM. See sections 16.6 - Event Logging and Auditing and 13.1.12 - Archiving.
Incident Handling and Management
Rationale
Service providers may not provide the same level of incident identification and management as provided by agencies. In some cases, these services will attract additional costs. Careful management of contracts is required to ensure agency requirements for incident detection and management are fully met when adopting VoIP and UC services.
Rationale
Deny listing denies calls to specific numbers, range of numbers, or countries. Allow listing allows calls to numbers, range of numbers, or countries. A combination of deny and allow listing enables a flexible method of preventing call fraud (hijacking and “call pumping”), for example, by allowing calls to a specific number within a country on a deny list.
Rationale
Call Rate Limiting allows the restriction of outbound call volumes to specific numbers, range of numbers or countries. This is a useful mitigation for “traffic pumping” call fraud schemes. Call rate limiting also allows temporary limits to be placed on call from or to particular destinations while a security incident is investigated.
Rationale
Call Redirection enables the transfer of blocked calls to another destination including via monitoring and recording systems. Blocked calls may be dropped or a message played indicating, for example, that calls cannot be connected.
Control System Classifications(s): All Classifications; Compliance: Must [CID:4748]
Agencies MUST include incident handling and management services in contracts with service providers.
Control System Classifications(s): All Classifications; Compliance: Must [CID:4749]
Agencies MUST develop and implement incident identification and management processes in accordance with this manual (See Chapter 6 – Information Security Monitoring, Chapter 7 – Information Security Incidents, Chapter 9 – Personnel Security and Chapter 16 – Access control and passwords).
Control System Classifications(s): All Classifications; Compliance: Should [CID:4750]
Agencies SHOULD implement fraud detection monitoring to identify suspicious activity and provide alerting so that remedial action can be taken.
Control System Classifications(s): All Classifications; Compliance: Should [CID:4751]
Agencies SHOULD regularly review call detail records for patterns of service theft.
Control System Classifications(s): All Classifications; Compliance: Should [CID:4752]
Agencies SHOULD consider the use of allow and deny listing to manage fraudulent calls to known fraudulent call destinations.
Control System Classifications(s): All Classifications; Compliance: Should [CID:4753]
Agencies SHOULD consider the use of call rate limiting as a fraud mitigation measure.
Control System Classifications(s): All Classifications; Compliance: Should [CID:4755]
Agencies SHOULD consider the use of call redirection to manage blocked calls.
User Awareness and Training
Rationale
The introduction of VoIP and UC services will introduce change to the appearance and functionality of systems, how users access agency systems and types of user support. It is essential that users are aware of information security and privacy concepts and risks associated with the services they use.
Support provided by the VoIP and UC service provider may attract additional charges.
Control System Classifications(s): All Classifications; Compliance: Must [CID:4758]
Agencies MUST develop and implement user awareness and training programmes to support and enable safe use of VoIP and UC services (See Section 9.1 – Information Security Awareness and Training).
20. Enterprise systems security
Objective
Cloud systems risks are identified and managed and that Official Information and agency information systems are protected in accordance with Cabinet Directives, the PSR, the New Zealand Government Security Classification System, the NZISM and with other government security requirements and guidance.
Context
Terminology
Terminology and definitions of cloud models and services used in this section are consistent with NIST Special Publication 800-145, The NIST Definition of Cloud Computing, dated September 2011 (see table of References below).
A fundamental construct in the management of risk in cloud environment is that of Trust Zones and Trust Boundaries. A Trust Zone is a zoning construct based on levels of trust, classification, information asset value and essential information security. A Trust Boundary is the interface between two or more Trust Zones. Trust Zones use the principles of separation and segregation to manage sensitive information assets and ensure security policies are consistently applied to all assets in a particular trust Zone. Refer also to Section 22.2 – Virtualisation.
Separation and Segregation
Separation and Segregation is determined by system function and the sensitivity of the data the system stores, processes and transmits. One common example is placing systems that require a connection to the Internet into a demilitarized zone (DMZ) that is separated and segregated (isolated) from more sensitive systems.
Separation and Segregation limits the ability of an intruder to exploit a vulnerability with the intent of elevating privileges to gain access to more sensitive systems on the internal network. VLANs may be used to further separate systems by controlling access and providing segregation thus giving additional protection.
Mandates and Requirements
In August 2013, the Government introduced their approach to cloud computing, establishing a ‘cloud first’ policy and an All-of-Government direction to cloud services development and deployment. This is enabled by the Cabinet Minute [CAB Min (13) 37/6B].
Under the ‘cloud first’ policy state service agencies are expected to adopt approved cloud services either when faced with new procurements, or an upcoming contract extension decision.
In October 2013 the Government approved the GCIO risk and assurance framework for cloud computing, which agencies must follow when they are considering using cloud services [CAB Min (13) 37/6B]. It also directs that no data classified above RESTRICTED should be held in a public cloud, whether it is hosted onshore or offshore.
It is important to note that although agencies can outsource responsibility to a service provider for implementing, managing and maintaining security controls, they cannot outsource their accountability for ensuring their data is appropriately protected.
Background
The adoption of cloud technologies and services, the hosting of critical data in the cloud and the risk environment requires that agencies exercise caution. Many cloud users are driven by the need for performance, scalability, resource sharing and cost saving so a comprehensive risk assessment is essential in identifying and managing jurisdictional, sovereignty, governance, technical and security risks.
Typically agencies and other organisations start with a small, private cloud, allowing technical and security architectures, management processes and security controls to be developed and tested and gain some familiarity with cloud technologies and processes. These organisations then progress by using non-critical data, for example email, and other similar applications, in a hybrid, private or public cloud environment.
There are a number of technical risks associated with cloud computing, in addition to the existing risks inherent in organisational systems. Attention must also be paid to the strategic, governance and management risks of cloud computing. Security architecture and security controls also require careful risk assessment and consideration.
Cloud service providers will invariably seek to limit services, liability, compensation or penalties through carefully worded service contracts, which may present particular risks.
Much has been made of the operational cost savings related to cloud technologies, particularly a lower cost of operating. Less obvious are the risks and related cost of managing risk to an acceptable level. It is important to note that short term overall cost increases may, in some cases, be attributed to the adoption of cloud technologies and architectures.
Some valuable work in mapping the cloud risk landscape has been undertaken by such organisations as the Cloud Security Alliance, the US National Institute of Standards and Technology (NIST), the UK’s Cloud Industry Forum and the European Network and Information Security Agency (ENISA). It is important to note that the extent of the risk landscape continues to evolve and expand.
Scope
This section provides information and some guidance on the risks associated with cloud computing, its implementation and ongoing use. Some controls are specified but agencies will necessarily undertake their own comprehensive risk assessment and select controls to manage those risks.
References - Guidance
While NOT an exhaustive list, further information on Cloud can be found at:
| Reference | Title | Publisher | Source |
| CAB Min (12) 29/8A |
Cabinet Minute of Decision – CAB Min (12) 29/8A – ‘Cloud First’ Policy |
Cabinet Office |
|
| CAB Min (13) 37/6B |
Cabinet Minute of Decision – CAB Min (13) 37/6B – Cloud Computing Risk and Assurance Framework |
Cabinet Office |
Cabinet minutes for public cloud services | NZ Digital government |
|
All-of-Government Cloud Services |
Government Chief Information Officer |
https://www.digital.govt.nz/standards-and-guidance/technology-and-architecture/cloud-services/ |
|
|
Risk Assessment Process: Information Security |
Government Chief Information Officer |
||
|
Government Use of Offshore Information and Communication Technologies (ICT) Service Providers – Advice on Risk Management April 2009 |
State Services Commission |
http://ict.govt.nz/assets/ICT-System-Assurance/offshore-ICT-service-providers-april-2009.pdf |
|
|
Cloud Computing a Guide to Making the Right Choices – February 2013 |
Office of the Privacy Commissioner (OPC) |
||
|
Cloud Computing Security Considerations |
ASD |
https://www.cyber.gov.au/acsc/view-all-content/publications/cloud-computing-security-considerations |
|
|
Cloud Computing Policy and Guidance 2014 |
Australian Government Information Management Office (AGIMO) |
http://www.finance.gov.au/agict//policy-guides-procurement/cloud |
|
|
Cloud Control Matrix |
CSA |
https://cloudsecurityalliance.org/research/cloud-controls-matrix/ |
|
|
Security Guidance for Critical Areas of Focus in Cloud Computing |
CSA |
||
|
Top Threats to Cloud Computing |
CSA |
https://cloudsecurityalliance.org/research/working-groups/top-threats/ |
|
|
Governance, Risk Management and Compliance Stack |
CSA |
||
|
Security & Resilience in Governmental Clouds - Making an informed decision |
ENISA |
https://www.enisa.europa.eu/publications/security-and-resilience-in-governmental-clouds |
|
|
Cloud Computing Information Assurance Framework |
ENISA |
https://www.enisa.europa.eu/publications/cloud-computing-information-assurance-framework |
|
|
Cloud Computing Security Risk Assessment |
ENISA |
https://www.enisa.europa.eu/publications/cloud-computing-risk-assessment |
|
|
Critical Cloud Computing – A CIIP perspective on cloud computing services |
ENISA |
Critical Cloud Computing-A CIIP perspective on cloud computing services — ENISA (europa.eu) | |
| NIST Special Publication 800-144, December 2011 |
Guidelines on Security and Privacy in Public Cloud Computing |
NIST |
https://nvlpubs.nist.gov/nistpubs/Legacy/SP/nistspecialpublication800-144.pdf [PDF, 1.08 MB] |
|
Enterprise Risk Management for Cloud Computing |
COSO |
||
|
Cloud Security |
Cloud Industry Forum |
||
|
OASIS – various reference and guidance documents |
OASIS |
References - Standards
Further standards can be found at:
|
Reference |
Title |
Publisher |
Source |
| NIST Special Publication 800-145, September 2011 |
The NIST Definition of Cloud Computing |
NIST |
http://nvlpubs.nist.gov/nistpubs/Legacy/SP/nistspecialpublication800-145.pdf [PDF, 84 KB] |
| NIST Special Publication 800-146, May 2012 |
Cloud Computing Synopsis and Recommendations |
NIST |
http://nvlpubs.nist.gov/nistpubs/Legacy/SP/nistspecialpublication800-146.pdf [PDF, 1.44 MB] |
| NIST Special Publication 500-291, version 2, July 2013 |
Cloud Computing Standards Roadmap |
NIST |
http://www.nist.gov/itl/cloud/upload/NIST_SP-500-291_Version-2_2013_June18_FINAL.pdf [PDF, 2.19 MB] |
| NIST Special Publication 500-292, September 2011 |
Cloud Computing Reference Architecture |
NIST |
http://www.nist.gov/customcf/get_pdf.cfm?pub_id=909505 [PDF, 1.42 MB] |
| ISO/IEC 17788:2014 |
Information technology -- Cloud computing -- Overview and vocabulary |
ISO |
|
| ISO/IEC 17789:2014 |
Information technology -- Cloud computing -- Reference architecture |
ISO |
|
| ISO/IEC 17826:2012 |
Information technology -- Cloud Data Management Interface (CDMI) |
ISO |
|
| ISO/IEC CD 19086-1:2016 |
Information technology -- Cloud computing -- Service level agreement (SLA) framework and Technology -- Part 1: Overview and concepts |
ISO |
|
| ISO/IEC NP 19086-2:2018 |
Information technology -- Cloud computing -- Service level agreement (SLA) framework and Technology -- Part 2: Metrics |
ISO |
|
| ISO/IEC NP 19086-3:2017 |
Information technology -- Cloud computing -- Service level agreement (SLA) framework and Technology -- Part 3: Core requirements |
ISO |
|
| ISO/IEC AWI 19941:2017 |
Information Technology -- Cloud Computing -- Interoperability and Portability |
ISO |
|
| ISO/IEC AWI 19944-1:2020 |
Information Technology - Cloud Computing - Data and their Flow across Devices and Cloud Services |
ISO |
|
| ISO/IEC DIS 27017:2015 |
(In Draft) Information technology -- Security techniques -- Code of practice for information security controls based on ISO/IEC 27002 for cloud services |
ISO |
|
| ISO/IEC 27018:2019 |
Information technology -- Security techniques -- Code of practice for protection of personally identifiable information (PII) in public clouds acting as PII processors |
ISO |
PSR references
Relevant PSR requirements can be found at:
| Reference | Title | Source |
|
PSR Mandatory Requirements |
GOV2, GOV5, GOV6, INFOSEC1, INFOSEC2, INFOSEC3 and INFOSEC4 |
Home | Protective Security Requirements Security governance (GOV) | Protective Security Requirements Information security (INFOSEC) | Protective Security Requirements
|
|
PSR content protocols |
Management protocol for information security |
Management protocol for information security | Protective Security Requirements
|
|
PSR requirements sections |
Handling requirements for protectively marked information and equipment Supply chain security Assess the risks to your information security Quick Classification Guide |
Classification system | Protective Security Requirements Supply chain security | Protective Security Requirements Understanding the information security lifecycle | Protective Security Requirements |
|
Managing specific scenarios |
Managing specific scenarios | Protective Security Requirements |
Transacting online with the public |
Rationale & Controls
Applicability
Rationale
Security controls may not be available, cost effective or appropriate for all information classification levels. Much will depend on the cloud computing deployment model adopted. It is important that agencies understand when it is appropriate to use cloud services and how to select appropriate cloud services and service models, based on the classification of the information, any special handling endorsements and associated confidentiality, availability and integrity risks.
Rationale
Systems and information classified CONFIDENTIAL and above require higher levels of protection. This applies in all types of cloud models including private, community, hybrid, and public cloud models and deployments.
Control System Classifications(s): Top Secret, Secret, Confidential; Compliance: Must [CID:4800]
The use of cloud services and infrastructures for systems and data classified CONFIDENTIAL, SECRET or TOP SECRET MUST be approved by the GCSB.
Control System Classifications(s): Top Secret, Confidential, Secret; Compliance: Must [CID:4801]
Agencies intending to adopt cloud technologies or services MUST ensure cloud service providers apply the controls specified in this manual to any systems hosting, processing or storing agency data and systems.
Control System Classifications(s): Confidential, Secret, Top Secret; Compliance: Must Not [CID:4802]
Agencies MUST NOT use public, hybrid (incorporating a public element), or other external cloud services for systems and data classified CONFIDENTIAL, SECRET or TOP SECRET.
Control System Classifications(s): All Classifications; Compliance: Must Not [CID:4803]
Agencies MUST NOT use public or hybrid (incorporating a public element) cloud services to host, process, store or transmit NZEO endorsed information.
Control System Classifications(s): All Classifications; Compliance: Should [CID:4804]
Agencies intending to adopt cloud technologies or services SHOULD obtain formal assurance cloud service providers will apply the controls specified in this manual to any cloud service hosting, processing or storing agency data and systems.
Risk Assessment
Rationale
The adoption of cloud technologies will introduce a wide range of technology and information system risks in addition to the risks that already exist for agency systems. It is vital that these additional risks are identified and assessed in order to select appropriate controls and countermeasures. Trust boundaries must be defined to assist in determining effective controls and where these controls can best be applied.
Rationale
The responsibility for the implementation, management and maintenance of controls will depend on the service model and deployment model (refer to NIST SP800-145) used in the delivery of cloud services.
Control System Classifications(s): All Classifications; Compliance: Must [CID:4808]
Agencies intending to adopt cloud technologies or services MUST conduct a risk assessment before implementation or adoption.
Control System Classifications(s): All Classifications; Compliance: Must [CID:4809]
Agencies intending to adopt cloud technologies or services MUST determine trust boundaries before implementation.
Control System Classifications(s): All Classifications; Compliance: Must [CID:4810]
Agencies intending to adopt cloud technologies or services MUST determine where the responsibility (agency or cloud service provider) for implementing, managing and maintaining controls lies in accordance with agreed trust boundaries.
Control System Classifications(s): All Classifications; Compliance: Must [CID:4811]
Agencies MUST ensure cloud risks for any cloud service adopted are understood and formally accepted by the Agency Head or Chief Executive (or their formal delegate) and the agency’s Accreditation Authority.
Control System Classifications(s): All Classifications; Compliance: Must [CID:4812]
Agencies MUST consult with the GCDO to ensure the strategic and other cloud risks are comprehensively assessed.
Control System Classifications(s): All Classifications; Compliance: Must [CID:4813]
Agencies procuring or using cloud services to be used by multiple agencies MUST ensure all interested parties formally agree the risks, controls and any residual risks of such cloud services.
Control System Classifications(s): All Classifications; Compliance: Must [CID:4814]
Agencies using cloud services MUST ensure they have conducted a documented risk assessment, accepted any residual risks, and followed the endorsement procedure required by the GCDO.
Offshore Services
Rationale
Cloud services hosted offshore introduce several additional risks, in particular, jurisdictional, sovereignty and privacy risks. Foreign owned cloud service providers operating in New Zealand, are subject to New Zealand legislation and regulation. They may, however, also be subject to a foreign government’s privacy, lawful access and data intercept legislation.
Rationale
The majority of these jurisdictional, sovereignty and privacy risks cannot be adequately managed with controls available today. They must therefore be carefully considered and accepted by the Agency Head or Chief Executive before the adoption of such cloud services.
Rationale
Some cloud services hosted within New Zealand may be supported by foreign based technical staff. This characteristic introduces a further risk element to the use of foreign-owned cloud service providers.
Rationale
Further complexity can be introduced when All-of-Government or multi-agency systems are deployed or integrated with cloud services. Any security breach can affect several agencies and compromise large or aggregated data sets.
Control System Classifications(s): All Classifications; Compliance: Must [CID:4820]
Agencies using cloud services hosted offshore MUST ensure jurisdictional, sovereignty and privacy risks are fully considered and formally accepted by the Agency Head or Chief Executive and the agency’s Accreditation Authority.
Control System Classifications(s): All Classifications; Compliance: Must [CID:4821]
Agencies using cloud services hosted offshore MUST ensure that the agency retains ownership of its information in any contract with the cloud service provider.
Control System Classifications(s): All Classifications; Compliance: Must [CID:4822]
Agencies using cloud services hosted offshore and connected to All-of-Government systems MUST ensure they have conducted a risk assessment, accepted any residual risks, and followed the endorsement procedure required by the GCDO.
Control System Classifications(s): Confidential, Top Secret, Secret; Compliance: Must Not [CID:4823]
Agencies MUST NOT use cloud services hosted offshore for information or systems classified CONFIDENTIAL, SECRET or TOP SECRET.
Control System Classifications(s): All Classifications; Compliance: Must Not [CID:4824]
Agencies MUST NOT use cloud services hosted offshore for information with an NZEO endorsement.
Control System Classifications(s): All Classifications; Compliance: Should Not [CID:4825]
Agencies SHOULD NOT use cloud services hosted offshore unless:
- privacy, information sensitivity and information value has been fully assessed by the agency;
- a comprehensive risk assessment is undertaken by the agency;
- controls to manage identified risks have been specified by the agency; and
- the cloud service provider is able to provide adequate assurance that these controls have been properly implemented before the agency uses the cloud service.
System Availability
Rationale
The availability of agency systems, business functionality and any customer or client online services, is subject to additional risks in an outsourced cloud environment. A risk assessment will include consideration of business requirements on availability in a cloud environment.
Rationale
Risks to business functionality may include service outages, such as communications, data centre power, backup and other failures or interruptions. Entity failures such the merger, acquisition or liquidation of the cloud service provider may also present a significant business risk to availability.
Control System Classifications(s): All Classifications; Compliance: Must [CID:4829]
Agencies intending to adopt cloud technologies or services MUST consider the risks to the availability of systems and information in their design of cloud systems architectures and supporting controls and governance processes.
Control System Classifications(s): All Classifications; Compliance: Must [CID:4830]
Any contracts for the provision of cloud services MUST include service level, availability, recoverability and restoration provisions.
Control System Classifications(s): All Classifications; Compliance: Must [CID:4831]
Agencies MUST ensure contracts with cloud service providers include provisions to manage risks associated with the merger, acquisition, liquidation or bankruptcy of the service provider and any subsequent termination of cloud services.
Unauthorised Access
Rationale
Cloud service providers may not provide adequate physical security and physical and logical access controls to meet agencies requirements. An assessment of cloud service risks will include physical and systems security. Refer also to Chapter 19 – Gateway Security, Section 22.2 – Virtualisation and Section 22.3 – Virtual Local Area Networks.
Rationale
Some cloud services hosted within New Zealand may be supported by technical staff, presenting additional risk. In some cases the technical staff are based offshore. The use of encryption can provide additional assurance against unauthorised access – refer to Chapter 17 – Cryptography.
Rationale
Data Loss Prevention (DLP) technologies and techniques are implemented to safeguard sensitive or critical information from leaving the organisation. They operate by identifying unauthorised access and data exfiltration and take remedial action by monitoring, detecting and blocking unauthorised attempts to exfiltrate data. For DLP to be effective, all data states (processing, transmission and storage) are monitored.
Control System Classifications(s): All Classifications; Compliance: Should [CID:4836]
Agencies intending to adopt cloud technologies or services SHOULD ensure cloud service providers apply the physical, virtual and access controls specified in this manual for agency systems and data protection.
Control System Classifications(s): All Classifications; Compliance: Should [CID:4837]
Agencies intending to adopt cloud technologies or services SHOULD apply separation and access controls to protect data and systems where support is provided by offshore technical staff.
Control System Classifications(s): All Classifications; Compliance: Should [CID:4838]
Agencies intending to adopt cloud technologies or services SHOULD apply controls to detect and prevent unauthorised data transfers and multiple or large scale data transfers to offshore locations and entities.
Control System Classifications(s): All Classifications; Compliance: Should [CID:4839]
Agencies intending to adopt cloud technologies or services SHOULD consider the use of encryption for data in transit and at rest.
Incident Handling and Management
Rationale
Cloud service providers may not provide the same level of incident identification and management as provided by agencies. In some cases, these services will attract additional costs. Careful management of contracts is required to ensure agency requirements for incident detection and management are fully met when adopting cloud services.
Control System Classifications(s): All Classifications; Compliance: Must [CID:4842]
Agencies MUST include incident handling and management services in contracts with cloud service providers.
Control System Classifications(s): All Classifications; Compliance: Must [CID:4843]
Agencies MUST develop and implement incident identification and management processes in accordance with this manual (See Chapter 6 – Information Security Monitoring, Chapter 7 – Information Security Incidents, Chapter 9 – Personnel Security and Chapter 16 – Access Control).
Backup, Recovery Archiving and Data Remanence
Rationale
Cloud service providers will invariably provide some business continuity and disaster recovery plans, including system and data backup, for their own operational purposes. These plans may not include customer data or systems. Where cloud service providers do not adequately meet agency business requirements, an agency defined backup and recovery plan may be necessary.
Rationale
Residual information remaining on a device or storage media after clearing or sanitising the device or media is described as data remanence. This characteristic is sometimes also described as data persistence, although this description may include the wider implication of multiple copies.
Rationale
Full consideration of risks associated with data remanence and data persistence is required to ensure agency requirements for backup, recovery, archiving and data management is included in any cloud service contract.
Rationale
In addition to backups, cloud service providers may also archive data. Multi-national or foreign based cloud service providers may have established data centres in several countries. Backup and archiving is invariably automated and there may be no feasible method of determining where and in what jurisdiction the data have been archived. This can create an issue of data remanence and persistence where cloud service contracts are terminated but not all agency data can be effectively purged or deleted from the provider’s systems.
Control System Classifications(s): All Classifications; Compliance: Must [CID:4849]
Agencies MUST develop and implement a backup, recovery and archiving plan and supporting procedures (See Section 6.4 – Business Continuity and Disaster Recovery).
Control System Classifications(s): All Classifications; Compliance: Must [CID:4850]
Agencies MUST include a data purge or secure delete process in any cloud service contracts.
Control System Classifications(s): All Classifications; Compliance: Must [CID:4851]
Any data purge or secure delete process in any cloud service contracts MUST be independently verifiable.
User Awareness and Training
Rationale
The introduction of cloud services will introduce change to the appearance and functionality of systems, how users access agency systems and types of user support. It is essential that users are aware of information security and privacy concepts and risks associated with the services they use.
Support provided by the cloud service provider may attract additional charges.
Control System Classifications(s): All Classifications; Compliance: Must [CID:4854]
Agencies MUST develop and implement user awareness and training programmes to support and enable safe use of cloud services (See Section 9.1 – Information Security Awareness and Training).
Objective
To identify virtualisation specific risks and apply mitigations to minimise risk and secure the virtual environment.
Context
Virtualisation is the software simulation of the components of an information system and may include the simulation of hardware, operating systems, applications, infrastructure and storage. Underlying the simulation is hardware and control or simulation software, often described as a virtual machine (VM).
A Hypervisor is a fundamental component of a virtual environment and provides a supervisory function and framework that enables multiple operating systems, often described as “Guest Operating Systems”, to run on a single physical device.
A fundamental construct in the management of risk in virtual environments is that of Trust Zones and Trust Boundaries. A Trust Zone is a zoning construct based on levels of trust, classification, information asset value and essential information security. A Trust Boundary is the interface between two or more Trust Zones. Trust Zones use the principles of separation and segregation to manage sensitive information assets and ensure security policies are consistently applied to all assets in a particular trust Zone. As assets are added to a Trust Zone, they inherit the security policies set for that Trust Zone.
Trust Zones will also apply the Principal of Least Privilege, which requires that each element in the network is permitted to access only those other network elements that are required for the node to perform its business function.
Virtualisation is radically changing how agencies and other organisations select, deploy implement and manage ICT. While offering significant benefits in efficiency, resource consolidation and utilisation of CIT assets, virtualisation can add risks to the operation of a system and the security of the data processed and managed by that system.
Virtualisation adds layers of technology and can combine many, traditionally discrete and physically separate components, into a single physical system. This consolidation invariably creates greater impact if faults occur or the system is compromised. Virtual systems are designed to be dynamic and to facilitate the movement and sharing of data. This characteristic is also a prominent attack vector and can make the enforcement and maintenance of security boundaries much more complex.
Virtualisation is susceptible to the same threats and vulnerabilities as traditional ICT assets but traditional security offers limited visibility of virtualised environments where the assets configurations and security postures are constantly changing. Incidents in virtualised environments can rapidly escalate across multiple services, applications and data sets, causing significant damage and making recovery complex.
Virtualisation risks
Virtualisation risks can be considered in four categories:
- Risks directly related to virtualisation technologies;
- Systems architecture; implementation and management;
- The usage and business models; and
- Generic technology risks.
Mitigations
The controls described elsewhere in this manual deal with generic technology risks. Important steps in risk mitigation for virtual environments include:
- Identify and accurately characterise all deployed virtualisation and security measures beyond built-in hypervisor controls on VMs.
- Comparing security controls against known threats and industry standards to determine gaps and select appropriate controls.
- Identify and implement anti-malware tools, intrusion prevention and detection, active vulnerability scanning and systems security management and reporting tools.
References
Further references can be found at:
| Reference | Title |
Publisher |
Source |
|
NIST Special Publication 800-125, January 2011 |
Guide to Security for Full Virtualisation Technologies |
NIST |
SP 800-125, Guide to Security for Full Virtualization Technologies | CSRC (nist.gov) |
|
The Security Technical Implementation Guides, |
Defense Information Systems Agency, |
Security Technical Implementation Guides (STIGs) – DoD Cyber Exchange |
|
|
Virtualization Security Checklist |
ISACA |
Virtualization Security Checklist - PDF Free Download (docplayer.net) | |
|
Guidelines for System Hardening |
ACSC |
||
|
Virtual Machine Security Guidelines |
The Center for Internet Security |
||
|
Software-Defined Networking (SDN) Definition |
Open Networking Foundation |
Software-Defined Networking (SDN) Definition - Open Networking Foundation |
|
|
Network segmentation and segregation |
ASD |
Implementing Network Segmentation and Segregation | Cyber.gov.au |
Rationale & Controls
Functional segregation between servers
Rationale
Agencies may implement segregation through the use of techniques to restrict a process to a limited portion of the file system, but this is often less effective. Virtualisation technology MUST be carefully architected to avoid cascade failures.
Rationale
The key element in separating security domains of differing classifications is physical separation. Current virtualisation technology cannot guarantee separation.
Rationale
The use of virtualisation technology within a security domain is a recognised means of efficiently architecting a system.
Control System Classifications(s): All Classifications; Compliance: Must Not [CID:4877]
Virtualisation technology MUST NOT be used for functional segregation between servers of different classifications.
Control System Classifications(s): Secret, Top Secret, Confidential; Compliance: Must Not [CID:4878]
Virtualisation technology MUST NOT be used for functional segregation between servers in different security domains at the same classification.
Control System Classifications(s): All Classifications; Compliance: Should [CID:4879]
Agencies SHOULD ensure that functional segregation between servers is achieved by:
- physically, using single dedicated machines for each function; or
- using virtualisation technology to create separate virtual machines for each function within the same security domain.
Control System Classifications(s): All Classifications; Compliance: Should Not [CID:4880]
Virtualisation technology SHOULD NOT be used for functional segregation between servers in different security domains at the same classification.
Risk Management
Rationale
Where virtualisation technologies are to be used, risk identification, assessment and management are important in order to identify virtualisation specific risks, threats and treatments.
Control System Classifications(s): Top Secret, Confidential, Secret; Compliance: Must [CID:4883]
Agencies MUST undertake a virtualisation specific risk assessment in order to identify risks, related risk treatments and controls.
Control System Classifications(s): All Classifications; Compliance: Should [CID:4884]
Agencies SHOULD undertake a virtualisation specific risk assessment in order to identify risks and related risk treatments.
Systems Architecture
Rationale
It is important to include virtualisation specific concepts, constraints, mitigations and controls in the design of systems architectures that propose using virtualisation technologies, in order to gain maximum advantage from the use of these technologies and to ensure security of systems and data is maintained.
Rationale
Virtual environments enable a small number of technical specialists to cover a wide range of activities such as network, security, storage and application management. Such activities are usually undertaken as discrete activities by a number of individuals in a physical environment. To remain secure and correctly and safely share resources, VMs must be designed following the principles of separation and segregation through the establishment of trust zones.
Rationale
Software-defined networking (SDN) is an approach to networking in which control is decoupled from hardware and managed by a separate application described as a controller. SDNs are intended to provide flexibility by enabling network engineers and administrators to respond to rapidly changing business requirements. Separation and segregation principles also apply to SDNs.
Rationale
In addition to segregation of key elements, VM security can be strengthened through functional segregation. For example, the creation of separate security zones for desktops and servers with the objective of minimising intersection points.
Rationale
Poor control over VM deployments can lead to breaches where unauthorised communication and data exchange can take place between VMs. This can create opportunity for attackers to gain access to multiple VMs and the host system.
Control System Classifications(s): Top Secret, Confidential, Secret; Compliance: Must [CID:4891]
Agencies MUST architect virtualised systems and environments to enforce the principles of separation and segregation of key elements of the system using trust zones or security domains.
Control System Classifications(s): Secret, Confidential, Top Secret; Compliance: Must Not [CID:4892]
Agencies MUST NOT permit the sharing of files or other operating system components between host and guest operating systems.
Control System Classifications(s): All Classifications; Compliance: Should [CID:4893]
Agencies SHOULD architect virtualised systems and environments to enforce the principles of separation and segregation of key elements of the system using trust zones.
Control System Classifications(s): All Classifications; Compliance: Should [CID:4894]
Agencies SHOULD design virtualised systems and environments to enable functional segregation within a security domain.
Control System Classifications(s): All Classifications; Compliance: Should [CID:4895]
Agencies SHOULD harden the host operating systems following an agency or other approved hardening guide.
Control System Classifications(s): All Classifications; Compliance: Should [CID:4896]
Agencies SHOULD separate production from test or development virtual environments.
Control System Classifications(s): All Classifications; Compliance: Should Not [CID:4897]
Agencies SHOULD NOT permit the sharing of files or other operating system components between host and guest operating systems.
Systems Management
Rationale
VMs are easy to deploy, often without formal policies or controls to manage the creation, management and decommissioning of VMs. This is sometimes described as “VM sprawl”, which is the unplanned proliferation of VMs. Attackers can take advantage of poorly managed and monitored resources. More deployments also mean more failure points, so VM sprawl can create operational difficulties even if no malicious activity is involved.
Rationale
A related difficulty occurs with unsecured VM migration when a VM is migrated to a new host, and security policies and configuration are not updated. VMs may also be migrated to other physical servers with little or no indication to users that a migration has occurred. Unsecured migration can introduce vulnerabilities through poor configuration and incomplete security and operational monitoring.
Rationale
Denial of service attacks can be designed specifically to exploit virtual environments. These attacks range from traffic flooding to the exploit of the virtual environment host’s own resources.
Rationale
The ability to monitor VM backbone network traffic is vital to maintain security and operations. Conventional methods for monitoring network traffic are generally not effective because the traffic is largely contained and controlled within the virtual environment. Careful selection and implementation of hypervisors will ensure effective monitoring tools are enabled, tested and monitored.
Control System Classifications(s): Top Secret, Secret, Confidential; Compliance: Must [CID:4903]
Agencies MUST ensure a VM migration policy and related SOPs are implemented.
Control System Classifications(s): Confidential, Top Secret, Secret; Compliance: Must [CID:4904]
Agencies MUST implement controls to prohibit unauthorised VM migrations within a virtual environment or between physical environments.
Control System Classifications(s): Confidential, Top Secret, Secret; Compliance: Must [CID:4905]
Agencies MUST implement controls to safely decommission VMs when no longer required, including elimination of images, snapshots, storage, backup, archives and any other residual data.
Control System Classifications(s): All Classifications; Compliance: Should [CID:4906]
Agencies SHOULD ensure a VM migration policy and related SOPs are implemented.
Control System Classifications(s): All Classifications; Compliance: Should [CID:4907]
Agencies SHOULD implement controls to prohibit unauthorised VM migrations within a virtual environment or between physical environments.
Control System Classifications(s): All Classifications; Compliance: Should [CID:4908]
Agencies SHOULD implement controls to safely decommission VMs when no longer required.
Control System Classifications(s): All Classifications; Compliance: Should [CID:4909]
Agencies SHOULD implement security and operational management and monitoring tools which include the following minimum capabilities:
- Identify VMs when initiated;
- Validate integrity of files prior to installation;
- Scan new VMs for vulnerabilities and misconfigurations;
- Load only minimum operating system components and services;
- Set resource usage limits;
- Establish connections to peripherals only as required;
- Ensure host and guest time synchronisation;
- Detect snapshot rollbacks and scans after restores;
- Track asset migration; and
- Monitor the security posture of migrated assets.
Authentication and Access
Rationale
VM sprawl can compromise authentication and access procedures, identity management, and system logging. This can be complicated with the use of customer-facing interfaces, such as websites.
Rationale
Host and guest interactions and their system vulnerabilities can magnify virtual system vulnerabilities. The co-hosting and multi-tenancy nature of virtual systems and the existence of multiple data sets can make a serious attack on a virtual environment particularly damaging.
Rationale
A guest OS can avoid or ignore its VM encapsulation to interact directly with the hypervisor either as a direct attack or through poor design, configuration and control. This can give the attacker access to all VMs in the virtual environment and potentially, the host machine. Described as a “VM escape”, it is considered to be one of the most serious threats to virtual systems.
Rationale
Hyperjacking is a form of attack that takes direct control of the hypervisor in order to gain access to the hosted VMs and data. This attack typically requires direct access to the hypervisor. While technically challenging, hyperjacking is considered a real-world threat.
Control System Classifications(s): All Classifications; Compliance: Must [CID:4915]
Agencies MUST maintain strong physical security and physical access controls.
Control System Classifications(s): All Classifications; Compliance: Must [CID:4916]
Agencies MUST maintain strong authentication and access controls.
Control System Classifications(s): All Classifications; Compliance: Should [CID:4917]
Agencies SHOULD maintain strong data validation checks.
Objective
Virtual local area networks (VLANs) are deployed in a secure manner that does not compromise the security of information and systems.
Context
Scope
This section covers information relating to the use of VLANs within agency networks.
Multiprotocol Label Switching
For the purposes of this section Multiprotocol Label Switching (MPLS) is considered to be equivalent to VLANs and is subject to the same controls.
Exceptions for connectivity
A single network, managed in accordance with a single SecPlan, for which some functional separation is needed for administrative or similar reasons, can use VLANs to achieve that functional separation.
VLANs can also be used to separate VTC and IPT traffic from data traffic at the same classification (See Section 18.3 – Video and Telephony Conferencing and Internet Protocol Telephony).
Software Defined Networking (SDN)
Software-defined networking (SDN) is an approach to networking in which control is decoupled from hardware and managed by a separate application described as a controller. SDNs are intended to provide flexibility by enabling network engineers and administrators to respond to rapidly changing business requirements.
Separation and Segregation principles also apply to SDNs. Refer to Section 22.2 – Virtualisation.
References
Further references can be found at:
|
Reference |
Title |
Publisher |
Source |
| IEEE 802.1Q-2011 |
IEEE Standard for Local and Metropolitan area networks – Media Access Control (MAC) Bridges, and Virtual Bridged Local Area Networks. |
Institute of Electrical and Electronics Engineers (IEEE) |
IEEE SA - The IEEE Standards Association - Home |
|
Inter-Switch Link and IEEE 802.1Q Frame Format |
CISCO |
||
|
Dynamic Trunking Protocol (DTP) |
CISCO |
Rationale & Controls
Using VLANs
Rationale
Limiting the sharing of a common (physical or virtual) switch between VLANs of differing classifications reduces the chance of data leaks that could occur due to VLAN vulnerabilities. Furthermore, disabling trunking on physical switches that carry VLANs of differing security domains will reduce the risk of data leakage across the VLANs. The principles of separation and segregation must be applied to all network designs and architectures.
Control System Classifications(s): All Classifications; Compliance: Must [CID:4942]
The principles of separation and segregation MUST be applied to the design and architecture of VLANs.
Control System Classifications(s): Confidential, Secret, Top Secret; Compliance: Must Not [CID:4943]
Agencies MUST NOT use VLANs between classified networks and any other network of a lower classification.
Control System Classifications(s): All Classifications; Compliance: Must Not [CID:4944]
Agencies MUST NOT use VLANs between any classified network and any unclassified network.
Control System Classifications(s): All Classifications; Compliance: Must Not [CID:4945]
VLAN trunking MUST NOT be used on switches managing VLANs of differing security domains.
Configuration and administration
Rationale
When administrative access is limited to originating from the highest classified network on a switch, the security risk of a data spill is reduced.
Control System Classifications(s): All Classifications; Compliance: Must [CID:4948]
Administrative access MUST be permitted only from the most trusted network.
Disabling unused ports
Rationale
Disabling unused ports on a switch will reduce the opportunity for direct or indirect attacks on systems.
Control System Classifications(s): Top Secret, Confidential, Secret; Compliance: Must [CID:4951]
Unused ports on the switches MUST be disabled.
Control System Classifications(s): All Classifications; Compliance: Should [CID:4952]
Unused ports on the switches SHOULD be disabled.
21. Data management
Objective
Data transfers between systems are controlled and accountable.
Context
Scope
This section covers the fundamental requirements of data transfers between systems and applies equally to data transfers using removal media and to data transfers via gateways.
Additional requirements for data transfers using removal media can be found in the Section 13.3 – Media Usage and additional requirements for data transfers via gateways can be found in the Section 20.2 – Data Import and Export.
Transfers from a classified system where strong information security controls exist to a system of lower classification where controls may not be as robust, can lead to data spills, information loss and privacy breaches. It is important that appropriate levels of oversight and accountability are in place to minimise or prevent the undesirable loss or leakage of information.
PSR references
Relevant PSR requirements can be found at:
| Reference | Title | Source |
|
PSR Mandatory Requirements |
GOV2, GOV6, INFOSEC1, INFOSEC2, INFOSEC3, INFOSEC4, PERSEC1, PERSEC2, PERSEC3 and PERSEC4 |
Home | Protective Security Requirements Security governance (GOV) | Protective Security Requirements Information security (INFOSEC) | Protective Security Requirements Personnel security (PERSEC) | Protective Security Requirements |
|
PSR content protocols |
Management protocol for information security Management protocol for personnel security |
Management protocol for information security | Protective Security Requirements Management protocol for personnel security | Protective Security Requirements |
|
PSR requirements sections |
https://www.protectivesecurity.govt.nz/information-security/lifecycle/ |
|
|
Managing specific scenarios |
Managing specific scenarios | Protective Security Requirements |
Rationale & Controls
User responsibilities
Rationale
When users transfer data to and from systems they need to be aware of the potential consequences of their actions. This could include data spills of classified information onto systems not accredited to handle the classification of the data or the unintended introduction of malicious code. Accordingly agencies will need to hold personnel accountable for all data transfers that they make.
Control System Classifications(s): All Classifications; Compliance: Must [CID:4138]
Agencies MUST establish a policy and train staff in the processes for data transfers between systems and the authorisations required before transfers can take place.
Control System Classifications(s): All Classifications; Compliance: Must [CID:4141]
Agencies MUST ensure that system users transferring data to and from a system are held accountable for the data they transfer.
Data transfer processes and procedures
Rationale
Personnel can assist in preventing information security incidents by checking protective markings (classifications, endorsements and releasability) checks to ensure that the destination system is appropriate for the protection of the data being transferred, performing antivirus checks on data to be transferred to and from a system, and following all processes and procedures for the transfer of data.
Control System Classifications(s): Confidential, Top Secret, Secret; Compliance: Must [CID:4147]
Agencies MUST ensure that data transfers are performed in accordance with processes and procedures approved by the Accreditation Authority.
Control System Classifications(s): All Classifications; Compliance: Should [CID:4148]
Agencies SHOULD ensure that data transfers are performed in accordance with processes and procedures approved by the Accreditation Authority.
Data transfer authorisation
Rationale
Using a trusted source to approve transfers from a classified system to another system of a lesser classification or where a releasability endorsement is applied to the data to be transferred, ensures appropriate oversight and reporting of the activity.
Control System Classifications(s): Secret, Confidential, Top Secret; Compliance: Must [CID:4151]
Agencies MUST ensure that all data transferred to a system of a lesser classification or a less secure system, is approved by a trusted source.
Trusted sources
Rationale
Trusted sources are designated personnel who have the delegated authority to assess and approve the transfer or release of data or documents. Trusted sources may include security personnel within the agency such as the CISO and the ITSM.
Control System Classifications(s): Top Secret, Secret, Confidential; Compliance: Must [CID:4156]
Trusted sources MUST be:
- a strictly limited list derived from business requirements and the result of a security risk assessment;
- where necessary an appropriate security clearance is held; and
- approved by the Accreditation Authority.
Import of data
Rationale
Scanning imported data for active or malicious content reduces the security risk of a system or network being infected, thus allowing the continued confidentiality, integrity and availability of the system or network.
Rationale
Format checks provide a method to prevent known malicious formats from entering the system or network. Keeping and regularly auditing these logs allow for the system or network to be checked for any unusual activity or usage.
Rationale
Personnel reporting unexpected events through the agency’s incident management process provide an early opportunity to contain malware, limit damage and correct errors.
Control System Classifications(s): All Classifications; Compliance: Must [CID:4165]
Agencies importing data to a system MUST ensure that the data is scanned for malicious and active content.
Control System Classifications(s): Top Secret, Confidential, Secret; Compliance: Must [CID:4168]
Agencies importing data to a system MUST implement the following controls:
- scanning for malicious and active content;
- data format checks;
- identify unexpected attachments or embedded objects;
- log each event; and
- monitoring to detect overuse/unusual usage patterns.
Export of highly formatted textual data
Rationale
When highly formatted textual data with no free text fields is to be transferred between systems, the checking requirements are lessened because the format of the information is strongly defined.
Control System Classifications(s): Confidential, Secret, Top Secret; Compliance: Must [CID:4239]
When agencies export formatted textual data with no free text fields and all fields have a predefined set of permitted formats and data values, agencies MUST implement the following controls:
- protective marking checks;
- data validation and format checks;
- size limits;
- keyword checks;
- identify unexpected attachments or embedded objects;
- log each event; and
- monitoring to detect overuse/unusual usage patterns.
Export of other data
Rationale
Textual data that it is not highly formatted can be difficult to check in an automated manner. Agencies will need to implement measures to ensure that classified information is not accidentally being transferred to another system not accredited for that classification or transferred into the public domain.
Control System Classifications(s): Confidential, Top Secret, Secret; Compliance: Must [CID:4245]
When agencies export data, other than highly formatted textual data, agencies MUST implement the following controls:
- protective marking checks;
- data validation and format checks;
- limitations on data types;
- size limits;
- keyword checks;
- identify unexpected attachments or embedded objects;
- log each event; and
- monitoring to detect overuse/unusual usage patterns.
Preventing export of NZEO data to foreign systems
Rationale
In order to reduce the security risk of spilling data with an endorsement onto foreign systems, it is important that procedures are developed to detect NZEO marked data and to prevent it from crossing into foreign systems or being exposed to foreign nationals.
Control System Classifications(s): All Classifications; Compliance: Must [CID:4249]
Agencies MUST:
- ensure that keyword searches are performed on all textual data;
- ensure that any identified data is quarantined until reviewed and approved for release by a trusted source other than the originator; and
- develop procedures to prevent NZEO information in both textual and non-textual formats from being exported.
Objective
Data is transferred through gateways in a controlled and accountable manner.
Context
Scope
This section covers the specific requirements relating to the movement of data between systems via gateways. Fundamental requirements of data transfers between systems can be found in Section 20.1 – Data Transfers. These fundamental requirements apply to gateways.
Rationale & Controls
User responsibilities
Rationale
When users transfer data to or from a system they need to be aware of the potential consequences of their actions. This could include data spills of sensitive or classified data onto systems not accredited to handle the data, or the unintended introduction of malicious code to a system. Accordingly, users need to be held accountable for all data transfers they make.
Control System Classifications(s): All Classifications; Compliance: Must [CID:4264]
Users transferring data to and from a system MUST be held accountable for the data they transfer.
Data Transfer authorisation
Rationale
Users can help prevent information security incidents by:
- checking protective markings to ensure that the destination system is appropriate for the data being transferred;
- performing antivirus checks on data to be transferred to and from a system;
- following the processes and procedures for the transfer of data.
Control System Classifications(s): Secret, Confidential, Top Secret; Compliance: Must [CID:4269]
All data transferred to a system of a lesser sensitivity or classification MUST be approved by a trusted source.
Trusted sources
Rationale
Trusted sources are designated personnel who have the delegated authority to assess and approve the transfer or release of data or documents. Trusted sources may include security personnel within the agency such as the CISO and the ITSM.
Control System Classifications(s): Confidential, Secret, Top Secret; Compliance: Must [CID:4277]
Trusted sources MUST be:
- a strictly limited list derived from business requirements and the result of a security risk assessment;
- where necessary an appropriate security clearance is held; and
- approved by the Accreditation Authority.
Import of data through gateways
Rationale
In order to ensure the continued functioning of systems it is important to constantly analyse data being imported. Converting data from one format into another can effectively destroy most malicious active content.
Control System Classifications(s): Secret, Confidential, Top Secret; Compliance: Must [CID:4280]
When agencies import data to a system through gateways, the data MUST be filtered by a product specifically designed for that purpose, including filtering malicious and active content.
Control System Classifications(s): Confidential, Top Secret, Secret; Compliance: Must [CID:4281]
When agencies import data to a system through gateways, full or partial audits of the event logs MUST be performed at least monthly.
Control System Classifications(s): Confidential, Secret, Top Secret; Compliance: Should [CID:4282]
Agencies SHOULD convert data being imported at gateways into an alternative format before entering the network.
Export of data through gateways
Rationale
In order to ensure the continued integrity and confidentiality of data on an agency network, data MUST pass through a series of checks before it is exported onto systems of a lesser classification.
Rationale
Filtering content based on protective markings is an adequate method to protect the confidentiality of lesser classified material.
Control System Classifications(s): All Classifications; Compliance: Should [CID:4286]
Agencies SHOULD restrict the export of data to a system of a lesser classification by filtering data using at least protective marking checks.
Export of highly formatted textual data through gateways
Rationale
The security risks of releasing higher classified data are partially reduced when the data is restricted to highly formatted textual data. In such cases the data is less likely to contain hidden data and have classified content. Such data can be automatically scanned through a series of checks to detect classified content. Risk is further reduced when there is a gateway filter that blocks (rejects) the export of data classified above the classification of the network outside of the gateway, and logs are regularly reviewed to detect if there has been unusual usage or overuse.
Control System Classifications(s): Top Secret, Confidential, Secret; Compliance: Must [CID:4289]
When the export of highly formatted textual data occurs through gateways agencies MUST implement:
- checks for protective markings;
- data filtering performed by a product specifically designed for that purpose;
- data range and data type checks; and
- full or partial audits of the event logs performed at least monthly.
Export of other data through gateways
Rationale
Textual data which is not highly formatted can contain hidden data as well as having a higher classification due to the aggregated content. Risk is somewhat reduced by running additional automated checks on non-formatted data being exported, in addition to those checks for highly formatted textual data. Where a classification cannot be automatically determined, a human trusted source should make that determination.
Control System Classifications(s): Confidential, Secret, Top Secret; Compliance: Must [CID:4292]
When agencies export data, other than highly formatted textual data, through gateways, agencies MUST implement data filtering performed by a product specifically designed for that purpose.
Control System Classifications(s): Top Secret, Confidential, Secret; Compliance: Must [CID:4293]
When agencies do not perform audits of the complete data transfer logs at least monthly they MUST perform randomly timed audits of random subsets of the data transfer logs on a weekly basis.
Control System Classifications(s): Top Secret, Secret, Confidential; Compliance: Should [CID:4294]
Where the classification cannot be determined automatically, a human trusted source SHOULD assess the classification of the data.
Control System Classifications(s): Top Secret, Confidential, Secret; Compliance: Should [CID:4295]
When the export of other data occurs through gateways agencies SHOULD perform audits of the complete data transfer logs at least monthly.
Preventing export of NZEO data to foreign systems
Rationale
NZEO networks are particularly sensitive and further security measures need to be put in place when connecting them to other networks.
Control System Classifications(s): All Classifications; Compliance: Must [CID:4301]
To prevent the export of NZEO data to foreign systems, agencies MUST implement NZEO data filtering performed by a product specifically designed or configured for that purpose.
Control System Classifications(s): All Classifications; Compliance: Must [CID:4303]
Agencies MUST undertake checks of protective markings and keywords before permitting data export.
Requirement to sign exported data
Rationale
Digitally signing data being exported, demonstrates authenticity and improves assurance that the data has not been altered in transit.
Control System Classifications(s): Secret, Top Secret, Confidential; Compliance: Must [CID:4308]
A trusted source MUST sign the data to be exported if the data is to be communicated over a network to which untrusted personnel or systems have access.
Control System Classifications(s): Secret, Confidential; Compliance: Must [CID:4309]
Agencies MUST ensure that the gateway verifies authority to release prior to the release of the data to be exported.
Control System Classifications(s): Confidential, Top Secret, Secret; Compliance: Should [CID:4310]
Agencies SHOULD use a product evaluated to at least an EAL4 assurance level for the purpose of data signing and signature confirmation.
Objective
The flow of data within gateways is examined and controls applied in accordance with the agency’s security policy. To prevent unauthorised or malicious content crossing security domain boundaries.
Context
Scope
This section covers information relating to the use of content filters within bi-directional or one-way gateways in order to protect security domains.
Content filters reduce the risk of unauthorised or malicious content crossing a security domain boundary.
Rationale & Controls
Limiting transfers by file type
Rationale
The level of security risk will be affected by the degree of assurance agencies can place in the ability of their data transfer filters to:
- confirm the file type by examination of the contents of the file;
- confirm the absence of malicious content;
- confirm the absence of inappropriate content;
- confirm the classification of the content; and
- handle compressed files appropriately.
Reducing the number of allowed file types reduces the number of potential vulnerabilities available for an attacker to exploit.
Control System Classifications(s): Secret, Confidential, Top Secret; Compliance: Must [CID:4321]
Agencies MUST strictly define and limit the types of files that can be transferred based on business requirements and the results of a security risk assessment.
Control System Classifications(s): All Classifications; Compliance: Should [CID:4322]
Agencies SHOULD strictly define and limit the types of files that can be transferred based on business requirements and the results of a security risk assessment.
Blocking active content
Rationale
Many files are executable and are potentially harmful if activated by a system user. Many static file type specifications allow active content to be embedded within the file, which increases the attack surface.
Control System Classifications(s): Secret, Confidential, Top Secret; Compliance: Must [CID:4325]
Agencies MUST block all executables and active content from entering a security domain.
Control System Classifications(s): All Classifications; Compliance: Should [CID:4326]
Agencies SHOULD block all executables and active content from being communicated though gateways.
Blocking suspicious data
Rationale
The definition of suspicious content will depend on the system’s risk profile and what is considered normal traffic. The table below identifies some filtering techniques that can be used to identify suspicious data.
|
Technique |
Purpose |
|
Antivirus scan |
Scans the data for viruses and other malicious code. |
|
Data format check |
Inspects data to ensure that it conforms to expected/permitted format(s). |
|
Data range check |
Checks the data within each field to ensure that it falls within the expected/permitted range. |
|
Data type check |
Inspects each file header to determine the file type. |
|
File extension check |
Checks file extensions to ensure that they are permitted. |
|
Keyword search |
Searches data for keywords or ‘dirty words’ that could indicate the presence of classified or inappropriate material. |
|
Metadata check |
Inspects files for metadata that should be removed prior to release. |
|
Protective marking check |
Validates the protective marking of the data to ensure that it complies with the permitted classifications and endorsements. |
|
Manual inspection |
The manual inspection of data for suspicious content that an automated system could miss, which is particularly important for the transfer of image files, multi-media or content-rich files. |
Control System Classifications(s): All Classifications; Compliance: Must [CID:4329]
Agencies MUST block, quarantine or drop any data identified by a data filter as suspicious until reviewed and approved for transfer by a trusted source other than the originator.
Content validation
Rationale
Content validation aims to ensure that the content received conforms to a defined, approved standard. Content validation can be an effective means of identifying malformed content, allowing agencies to block potentially malicious content. Content validation operates on an allow listing principle, blocking all content except for that which is explicitly permitted. Examples of content validation include:
- ensuring numeric fields only contain numeric numbers;
- other fields operate with defined character sets;
- ensuring content falls within acceptable length boundaries;
- ensuring XML documents are compared to a strictly defined XML schema.
Control System Classifications(s): Confidential, Secret, Top Secret; Compliance: Must [CID:4332]
Agencies MUST perform validation on all data passing through a content filter, blocking content which fails the validation.
Control System Classifications(s): All Classifications; Compliance: Should [CID:4333]
Agencies SHOULD perform validation on all data passing through a content filter, blocking content which fails the validation.
Content conversion and transformation
Rationale
Content conversion, file conversion or file transformation can be an effective method to render potentially malicious content harmless by separating the presentation format from the data. By converting a file to another format, the exploit, active content and/or payload can often be removed or disrupted enough to be ineffective.
Examples of file conversion and content transformation to mitigate the threat of content exploitation include:
- converting a Microsoft Word document to a PDF file;
- converting a Microsoft PowerPoint presentation to a series of JPEG images;
- converting a Microsoft Excel spreadsheet to a Comma Separated Values (CSV) file; or
- converting a PDF document to a plain text file.
Some file types, such as XML, will not benefit from conversion. The conversion process should also be applied to any attachments or files contained within other files, for example, archive files or encoded files embedded in XML.
Control System Classifications(s): All Classifications; Compliance: Should [CID:4336]
Agencies SHOULD perform content conversion, file conversion or both for all ingress or egress data transiting a security domain boundary.
Content sanitisation
Rationale
Sanitisation is the process of attempting to make potentially malicious content safe to use by removing or altering active content while leaving the original content as intact as possible. Sanitisation is not as secure a method of content filtering as conversion, though many techniques may be combined. Extraneous application and protocol data, including metadata, should also be inspected and filtered where possible. Examples of sanitisation to mitigate the threat of content exploitation include:
- removal of document properties information in Microsoft Office documents;
- removal or renaming of JavaScript sections from PDF files;
- removal of metadata such as EXIF information from within JPEG files.
Control System Classifications(s): All Classifications; Compliance: Should [CID:4339]
Agencies SHOULD perform content and file sanitisation on suitable file types if content conversion or file conversion is not appropriate for data transiting a security domain boundary.
Antivirus scans
Rationale
Antivirus scanning is used to prevent, detect and remove malicious software that includes computer viruses, worms, Trojans, spyware and adware.
Control System Classifications(s): All Classifications; Compliance: Should [CID:4348]
Agencies SHOULD perform antivirus scans on all content using up-to-date engines and signatures, using multiple different scanning engines.
Archive and container files
Rationale
Archive and container files can be used to bypass content filtering processes if the content filter does not handle the file type and embedded content correctly. The content filtering process should recognise archived and container files, ensuring the embedded files they contain are subject to the same content filtering measures as un-archived files.
Rationale
Archive files can be constructed in a manner which can pose a denial-of-service risk due to processor, memory or disk space exhaustion. To limit the risk of such an attack, content filters can specify resource constraints/quotas while extracting these files. If these constraints are exceeded the inspection is terminated, the content blocked and a security administrator alerted.
Control System Classifications(s): All Classifications; Compliance: Should [CID:4401]
Agencies SHOULD extract the contents from archive and container files and subject the extracted files to content filter tests.
Control System Classifications(s): All Classifications; Compliance: Should [CID:4402]
Agencies SHOULD perform controlled inspection of archive and container files to ensure that content filter performance and availability is not adversely affected.
Control System Classifications(s): All Classifications; Compliance: Should [CID:4403]
Agencies SHOULD block files that cannot be inspected and generate an alert or notification.
Allow listing permitted content
Rationale
Creating and enforcing an allow list of allowed content/files is a strong content filtering method. Allowing content that satisfies a business requirement only can reduce the attack surface of the system. As a simple example, an email content filter might allow only Microsoft Office documents and PDF files.
Control System Classifications(s): Top Secret, Confidential, Secret; Compliance: Must [CID:4406]
Agencies MUST create and enforce an allow list of permitted content types based on business requirements and the results of a security risk assessment.
Control System Classifications(s): All Classifications; Compliance: Should [CID:4407]
Agencies SHOULD create and enforce an allow list of permitted content types based on business requirements and the results of a security risk assessment.
Data integrity
Rationale
Ensuring the authenticity and integrity of content reaching a security domain is a key component in ensuring its trustworthiness. It is also essential that content that has been authorised for release from a security domain is not modified or contains other data not authorised for release, for example by the addition or substitution of sensitive information.
Rationale
If content passing through a filter contains a form of integrity protection, such as a digital signature, the content filter should verify the content’s integrity before allowing it through. If the content fails these integrity checks it may have been spoofed or tampered with and should be dropped or quarantined for further inspection.
Examples of data integrity checks include:
- an email server or content filter verifying an email protected by DKIM;
- a web service verifying the XML digital signature contained within a SOAP request;
- validating a file against a separately supplied hash;
- checking that data to be exported from the security domain has been digitally signed by the release authority.
Control System Classifications(s): Confidential, Secret, Top Secret; Compliance: Must [CID:4411]
If data is signed, agencies MUST ensure that the signature is validated before the data is exported.
Control System Classifications(s): All Classifications; Compliance: Should [CID:4412]
Agencies SHOULD verify the integrity of content where applicable, and block the content if verification fails.
Encrypted data
Rationale
Encryption can be used to bypass content filtering if encrypted content cannot be subject to the same checks performed on unencrypted content. Agencies will need to consider the need to decrypt content, depending on:
- the security domain they are communicating with;
- whether the need-to-know principle is to be enforced;
- end-to-end encryption requirements; or
- any privacy and policy requirements.
Rationale
Choosing not to decrypt content poses a risk of encrypted malicious software communications and data moving between security domains. Additionally, encryption could mask the movement of information at a higher classification being allowed to pass to a security domain of lower classification, which could result in a data spill.
Rationale
Some systems allow encrypted content through external/boundary/perimeter controls to be decrypted at a later stage, in which case the content should be subject to all applicable content filtering controls after it has been decrypted.
Control System Classifications(s): All Classifications; Compliance: Should [CID:4417]
Agencies SHOULD decrypt and inspect all encrypted content, traffic and data to allow content filtering.
Monitoring data import and export
Rationale
To ensure the continued confidentiality and integrity of systems and data, import and export processes should be monitored and audited.
Control System Classifications(s): All Classifications; Compliance: Must [CID:4420]
Agencies MUST use protective marking checks to restrict the export of data from each security domain, including through a gateway.
Control System Classifications(s): Secret, Confidential, Top Secret; Compliance: Must [CID:4421]
When importing data to each security domain, including through a gateway, agencies MUST audit the complete data transfer logs at least monthly.
Exception Handling
Rationale
Legitimate reasons may exist for the transfer of data that may be identified as suspicious according to the criteria established for content filtering. It is important to have an accountable and auditable mechanism in place to deal with such exceptions.
Control System Classifications(s): All Classifications; Compliance: Should [CID:4424]
Agencies SHOULD create an exception handling process to deal with blocked or quarantined file types that may have a valid requirement to be transferred.
Objective
Database content is protected from personnel without a need-to-know.
Context
Scope
This section covers information relating to databases and interfaces to databases such as search engines.
Rationale & Controls
Data labelling
Rationale
Protective markings can be applied to records, tables or to the database as a whole, depending on structure and use. Query results will often need a protective marking to reflect the aggregate of the information retrieved.
Control System Classifications(s): Top Secret; Compliance: Must [CID:4434]
Agencies MUST ensure that all classified information stored within a database is associated with an appropriate protective marking if the information:
- could be exported to a different system; or
- contains differing classifications or different handling requirements.
Control System Classifications(s): Top Secret; Compliance: Must [CID:4435]
Agencies MUST ensure that protective markings are applied with a level of granularity sufficient to clearly define the handling requirements for any classified information retrieved or exported from a database.
Control System Classifications(s): All Classifications; Compliance: Should [CID:4436]
Agencies SHOULD ensure that all classified information stored within a database is associated with an appropriate protective marking if the information:
- could be exported to a different system; or
- contains differing classifications or different handling requirements.
Control System Classifications(s): All Classifications; Compliance: Should [CID:4437]
Agencies SHOULD ensure that protective markings are applied with a level of granularity sufficient to clearly define the handling requirements for any classified information retrieved or exported from a database.
Database files
Rationale
Even though a database may provide access controls to stored data, the database files themselves MUST also be protected.
Control System Classifications(s): Top Secret; Compliance: Must [CID:4440]
Agencies MUST protect database files from access that bypasses the database’s normal access controls.
Control System Classifications(s): All Classifications; Compliance: Should [CID:4441]
Agencies SHOULD protect database files from access that bypass normal access controls.
Accountability
Rationale
If system users’ interactions with databases are not logged and audited, agencies will not be able to appropriately investigate any misuse or compromise of database content.
Control System Classifications(s): Top Secret; Compliance: Must [CID:4444]
Agencies MUST enable logging and auditing of system users’ actions.
Control System Classifications(s): All Classifications; Compliance: Should [CID:4445]
Agencies SHOULD ensure that databases provide functionality to allow for auditing of system users’ actions.
Search engines
Rationale
Even if a search engine restricts viewing of classified information that a system user does not have sufficient security clearances to access, the associated metadata can contain information above the security clearances of the system user. In such cases, restricting access to, or sanitising, this metadata effectively controls the possible release of information the system user is not cleared to view.
Control System Classifications(s): All Classifications; Compliance: Must [CID:4448]
If results from database queries cannot be appropriately filtered, agencies MUST ensure that all query results are appropriately sanitised to meet the minimum security clearances of system users.
Control System Classifications(s): All Classifications; Compliance: Should [CID:4449]
Agencies SHOULD ensure that system users who do not have sufficient security clearances to view database contents cannot see or interrogate associated metadata in a list of results from a search engine query.
22. Distributed Working
Objective
Information on agency-owned mobile devices is protected from unauthorised disclosure.
Context
Scope
This section covers information relating to the use of agency-owned mobile devices including, but not restricted to, mobile phones, smartphones, portable electronic devices, personal digital assistants, laptops, netbooks, tablet computers, and other portable Internet connected devices.
It is important to note that product security, selection, maintenance, sanitisation and disposal requirements in Chapter 12 - Product Security also apply to agency-owned mobile devices.
Trusted Operating Environments
A Trusted Operating Environment (TOE) provides assurance that every reasonable effort has been made to secure the operating system of a mobile device such that it presents a managed risk to an agency’s information and systems. Any residual risks are explicitly accepted by the agency.
Special care is necessary when dealing with All-of-Government systems or systems that affect several agencies. Security measures that can be implemented to assist in the development of a TOE include:
- strong usage policies are in place;
- unnecessary hardware, software and operating system components are removed;
- unused or undesired functionality in software and operating systems is removed or disabled;
- anti-malware and other security software is installed and regularly updated;
- downloads of software, data or documents are limited or not permitted;
- installation of unapproved applications is not permitted;
- software-based firewalls limiting inbound and outbound network connections are installed;
- patching of installed the operating system and other software is current;
- each connection is authenticated (multi-factor) before permitting access to an agency network;
- both the user and mobile device are authenticated during the authentication process;
- mobile device configurations may be validated before a connection is permitted;
- privileged access from the mobile device to the agency network is not allowed;
- access to some data may not be permitted; and
- agency control of the mobile device may supersede any convenience aspects.
Treating workstations as mobile devices
When an agency issues a workstation for home-based work instead of a mobile device the requirements in this section apply equally to the issued workstation.
Devices with multiple operating states
Some mobile devices may have functionality to allow them to operate in either an unclassified state or a classified state. In such cases the mobile devices will need to be handled according to the state that it is being operated in at the time. For example, some devices can start-up in an unclassified mode or start-up in a cryptographically protected mode.
Bluetooth and Infra-Red Devices
Bluetooth and Infra-Red devices, such as keyboards, headsets and mice are subject to an additional set of risks. Refer to Chapter 11 – Communication Systems and Devices.
PSR references
Relevant PSR requirements can be found at:
| Reference | Title | Source |
|
PSR Mandatory Requirements |
GOV2, GOV4, GOV6, INFOSEC1, INFOSEC2, INFOSEC3, INFOSEC4, PHYSEC1 and PHYSEC2 |
Home | Protective Security Requirements Security governance (GOV) | Protective Security Requirements Information security (INFOSEC) | Protective Security Requirements Physical security (PHYSEC) | Protective Security Requirements |
|
PSR content protocols |
Management protocol for information security Management protocol for physical security |
Management protocol for information security | Protective Security Requirements Management protocol for physical security | Protective Security Requirements |
|
PSR requirements sections |
Working away from the office |
Building security awareness | Protective Security Requirements
|
|
Managing specific scenarios |
Mobile and remote working Communications security
|
Mobile and remote working |
Rationale & Controls
Mobile devices usage policy
Rationale
As mobile devices routinely leave the office environment and the physical protection it affords it is important that policies are developed to ensure that they are protected in an appropriate manner when used outside of controlled agency facilities.
Control System Classifications(s): All Classifications; Compliance: Must [CID:4471]
Agencies MUST develop a policy governing the use of mobile devices.
Control System Classifications(s): Secret, Top Secret, Confidential; Compliance: Must Not [CID:4472]
Agencies MUST NOT allow mobile devices to process or store TOP SECRET information unless explicitly approved by GCSB to do so.
Control System Classifications(s): All Classifications; Compliance: Should [CID:4473]
Agencies SHOULD implement a Mobile Device Management (MDM) solution.
Personnel awareness
Rationale
Mobile devices can have both a data and voice component capable of processing or communicating classified information. In such cases, personnel will need to be aware of the approved classification level for each function.
This includes Paging Services, Multi-Media Message Service (MMS) and Short Message Service (SMS) which are NOT appropriate for sensitive or classified information. Paging and message services do not appropriately encrypt information and cannot be relied upon for the communication of classified information.
Control System Classifications(s): All Classifications; Compliance: Must [CID:4476]
Agencies MUST advise personnel of the maximum permitted classifications for data and voice communications when using mobile devices.
Control System Classifications(s): All Classifications; Compliance: Should Not [CID:4477]
Agencies SHOULD NOT use Paging Services, SMS or MMS for sensitive or classified communications.
Non-agency owned and controlled mobile devices
Rationale
Agencies need to retain control of any non-agency device that contains agency or government information. Non-agency devices are discussed in Section 21.4 – BYOD.
Control System Classifications(s): All Classifications; Compliance: Must [CID:4480]
Agencies MUST apply the full set of BYOD controls for devices NOT directly owned and controlled by the agency. These controls are detailed in Section 21.4 – BYOD.
Agency owned mobile device storage encryption
Rationale
Encrypting the internal storage and removable media of agency owned mobile devices will reduce the risk of data loss associated with a lost or stolen device. While the use of encryption may not be suitable to treat the device as an unclassified asset it will still present a significant challenge to a malicious actor looking to gain easy access to information stored on the device. To ensure that the benefits of encryption on mobile devices are maintained, users must not store passphrases, passwords, PINS or other access codes for the encryption software on, or with, the device.
Rationale
Information on the use of encryption to reduce storage and physical transfer requirements is detailed in Section 17.1 – Cryptographic Fundamentals and 17.2 – Approved Cryptographic Algorithms.
Rationale
Refer to the PSR - Mobile and Remote working
Refer to the PSR - Handling Requirements for protectively marked information and equipment
Control System Classifications(s): Confidential, Top Secret, Secret; Compliance: Must [CID:4483]
Agencies unable to lower the storage and physical transfer requirements of a mobile device to an unclassified level through the use of encryption MUST physically store or transfer the device as a classified asset in accordance with the relevant handling instructions.
Control System Classifications(s): All Classifications; Compliance: Must Not [CID:4484]
Users MUST NOT store passwords, passphrases, PINs or other access codes for encryption on or with the mobile device on which data will be encrypted when the device is issued for normal operations.
Control System Classifications(s): All Classifications; Compliance: Should [CID:4485]
Agencies unable to lower the storage and physical transfer requirements of a mobile device to an unclassified level through the use of encryption SHOULD physically store or transfer the device as a classified asset in accordance with the relevant handling instructions.
Control System Classifications(s): All Classifications; Compliance: Should [CID:4486]
Agencies SHOULD encrypt classified information on all mobile devices using an Approved Cryptographic Algorithm.
Control System Classifications(s): All Classifications; Compliance: Should [CID:4487]
Pool or shared devices SHOULD be reissued with unique passwords, passphrases, PINs or other access codes for each separate issue or deployment.
Mobile device communications encryption
Rationale
The above approach cannot be used for communicating classified information over public infrastructure, the internet or non-agency controlled networks. If appropriate encryption is not available the mobile device will not be approved for communicating classified information.
Rationale
Note: This applies to information and systems classified as RESTRICTED/SENSITIVE and any higher classification.
Rationale
Encryption does not change the classification level of the information or system itself but allows reduced handling requirements to be applied.
Control System Classifications(s): Secret, Confidential, Top Secret, Restricted/Sensitive; Compliance: Must [CID:4492]
Agencies MUST use encryption on mobile devices communicating over public infrastructure, the Internet or non-agency controlled networks.
Control System Classifications(s): All Classifications; Compliance: Should [CID:4493]
Agencies SHOULD use encryption for Official Information or any classified information on mobile devices communicating over public infrastructure, the Internet or non-agency controlled networks.
Mobile device privacy filters
Rationale
Privacy filters can be applied to the screens of mobile devices to prevent onlookers from reading the contents off the screen of the device. This assists in mitigating a shoulder surfing or other oversight attack or compromise.
Control System Classifications(s): All Classifications; Compliance: Should [CID:4496]
Agencies SHOULD apply privacy filters to the screens of mobile devices.
Disabling Bluetooth functionality
Rationale
As Bluetooth provides little security for the information that is passed between devices and a number of exploits have been publicised, it SHOULD NOT be used on mobile devices. Refer to Chapter 11 – Communications Systems and Devices.
Control System Classifications(s): Secret, Top Secret, Confidential; Compliance: Must Not [CID:4499]
Agencies MUST NOT enable Bluetooth functionality on mobile devices.
Control System Classifications(s): All Classifications; Compliance: Should Not [CID:4500]
Agencies SHOULD NOT enable Bluetooth functionality on mobile devices.
Configuration control
Rationale
Poorly controlled devices are more vulnerable to compromise and provide an attacker with a potential access point into agency systems. Although agencies may initially provide a secure device, the state of security may degrade over time. The agency will need to revaluate the security of devices regularly to ensure their integrity.
Control System Classifications(s): All Classifications; Compliance: Must Not [CID:4503]
Agency personnel MUST NOT disable security functions or security configurations on a mobile device once provisioned.
Control System Classifications(s): All Classifications; Compliance: Should [CID:4504]
Agencies SHOULD control the configuration of mobile devices in the same manner as devices in the agency’s office environment.
Control System Classifications(s): All Classifications; Compliance: Should [CID:4505]
Agencies SHOULD prevent personnel from installing unauthorised applications on a mobile device once provisioned.
Maintaining mobile device security
Rationale
As mobile devices are not continually connected to ICT systems within an agency it is important that they are routinely returned to the agency so that patches can be applied and they can be tested to ensure that they are still secure.
Alternatively a mobile device management solution may implement policy checks and updates on connection to agency systems.
Control System Classifications(s): All Classifications; Compliance: Should [CID:4508]
Agencies SHOULD ensure that mobile devices have security updates applied on a regular basis and are tested to ensure that the mobile devices are still secure.
Control System Classifications(s): All Classifications; Compliance: Should [CID:4509]
Agencies SHOULD conduct policy checks as mobile devices connect to agency systems.
Connecting mobile devices to the Internet
Rationale
During the period that a device is connected to the Internet, without a VPN connection, it is exposed to attacks. This period needs to be minimised to reduce the security risks. Minimising this period includes ensuring that system users do not connect directly to the Internet to access the Web between VPN sessions.
Rationale
A split tunnel VPN can allow access to an agency’s systems from another network, including unsecure networks such as the Internet. If split tunnelling is enabled there is an increased security risk that the VPN connection is susceptible to attack from such networks.
Control System Classifications(s): All Classifications; Compliance: Must [CID:4513]
Agencies MUST disable split tunnelling when using a VPN connection from a mobile device to connect to an agency network.
Control System Classifications(s): Secret, Confidential, Top Secret; Compliance: Should Not [CID:4514]
Agencies SHOULD NOT allow mobile devices to connect to the Internet except when temporarily connecting to facilitate the establishment of a VPN connection to an agency network.
Emergency destruction
Rationale
Where a mobile device carries classified information, or there is an increased risk of loss or compromise of the device, agencies will need to develop emergency destruction procedures. Such procedures should focus on the destruction of information on the mobile device and not necessarily the device itself. Many mobile devices used for classified information achieve this through the use of a cryptographic key zeroise or sanitisation function.
Rationale
Staff will need to understand the rationale and be familiar with emergency destruction procedures, especially where there is a higher probability of loss, theft or compromise.
Control System Classifications(s): All Classifications; Compliance: Must [CID:4519]
Agencies MUST develop an emergency destruction plan for mobile devices.
Control System Classifications(s): All Classifications; Compliance: Must [CID:4520]
If a cryptographic zeroise or sanitise function is provided for cryptographic keys on a mobile device it MUST be used as part of the emergency destruction procedures.
Control System Classifications(s): All Classifications; Compliance: Should [CID:4521]
Agencies SHOULD ensure personnel are trained in emergency destruction procedures and are familiar with the emergency destruction plan.
Labelling
Rationale
Agencies may wish to affix an additional label to mobile devices asking finders of lost devices to hand it in to any New Zealand police station, or if overseas, a New Zealand embassy, consulate or high commission.
Control System Classifications(s): All Classifications; Compliance: Should [CID:4524]
Agencies SHOULD use soft labelling for mobile devices when appropriate to reduce their attractiveness value.
Unauthorised use of mobile devices
Rationale
Where mobile devices are issued to personnel for business purposes their use for private purposes should be governed by agency policy and agreed by the employee or contractor to whom the device is issued.
Rationale
Agencies must recognise the risks and costs associated with personal use of an agency device.
Control System Classifications(s): All Classifications; Compliance: Should [CID:4530]
Agencies SHOULD develop a policy to manage the non-business or personal use of an agency owned device.
Control System Classifications(s): All Classifications; Compliance: Should Not [CID:4531]
Mobile devices SHOULD NOT be used other than by personnel specifically authorised by the agency.
Objective
Information on mobile devices is not accessed from public or insecure locations.
Context
Scope
This section covers information on accessing information using agency-owned mobile devices from unsecured locations outside the office and home environments. This section does not apply to working from home; requirements relating to home-based work are outlined in Section 21.3 – Working From Home. Further information on the use of mobile devices can be found in Section 21.1 – Agency Owned Mobile Devices.
Also refer to Chapter 12 - Product Security for requirements on product security, selection, maintenance, sanitisation and disposal.
Rationale & Controls
Working outside the office
Rationale
As the security risk relating to specific targeting of mobile devices capable of processing highly classified information is high, these mobile devices cannot be used outside of facilities certified to an appropriate level to allow for their use. In addition, as agencies have no control over public locations including, but not limited to, such locations as public transport, transit lounges, hotel lobbies, and coffee shops, mobile devices are not approved to process classified information as the security risk of classified information being overheard or observed is considered to be too high in such locations.
Control System Classifications(s): All Classifications; Compliance: Must Not [CID:4541]
Agencies MUST NOT allow personnel to access or communicate classified information on mobile devices outside of secure areas unless there is a reduced chance of being overheard and having the screen of the device observed.
Control System Classifications(s): All Classifications; Compliance: Should Not [CID:4542]
Agencies allowing personnel to access or communicate classified information outside of the office SHOULD NOT allow personnel to do so in public locations (e.g. public transport, transit lounges, hotel lobbies and coffee shops).
Carrying mobile devices
Rationale
Mobile devices used outside the office are frequently transferred through areas not certified to process the classified information on the device. Mechanisms need to be put in place to protect the information stored on those devices.
Rationale
When agencies apply encryption to mobile devices to reduce their physical transfer requirements it is only effective when the encryption function of the device is not authenticated. In most cases this will mean the mobile device will be in an unpowered state (i.e. not turned on), however, some devices are capable of deauthenticating the cryptography when it enters a locked state after a predefined timeout period. Such mobile devices can be carried in a locked state in accordance with reduced physical transfer requirements based on the assurance given in the cryptographic functions.
Control System Classifications(s): All Classifications; Compliance: Must [CID:4546]
Agencies MUST ensure mobile devices are carried in a secured state when not being actively used, by:
- power off; or
- power on but pass code enabled.
Using mobile devices
Rationale
Mobile devices are portable in nature and can be easily stolen or misplaced. It is strongly advised that personnel do not leave mobile devices unattended at any time.
Control System Classifications(s): All Classifications; Compliance: Must [CID:4550]
When in use mobile devices MUST be kept under continual direct supervision.
Travelling with mobile devices
Rationale
If personnel place mobile devices or media in checked-in luggage when travelling they lose control over the devices. Such situations provide an opportunity for mobile devices to be stolen or tampered with by an attacker.
Control System Classifications(s): All Classifications; Compliance: Must [CID:4554]
When travelling with mobile devices and media, personnel MUST retain control over them at all times including by not placing them in checked-in luggage or leaving them unattended.
Control System Classifications(s): All Classifications; Compliance: Must [CID:4555]
Travelling personnel requested to decrypt mobile devices for inspection or from whom mobile devices are taken out of sight by border control MUST report the potential compromise of classified information or the device to an ITSM as soon as possible.
Objective
Personnel working from home protect classified information in the same manner as in the office environment.
Context
Scope
This section covers accessing official information and agency information using mobile devices from a home environment in order to conduct home-based work. Further information on the use of mobile devices can be found in Section 21.1 – Agency Owned Mobile Devices.
The use of workstations instead of mobile devices
Where an agency chooses to issue a workstation for home-based work instead of a mobile device, the requirements for mobile devices within Section 21.1 – Agency Owned Mobile Devices, equally apply to the workstation that is used.
It is important to note that product security, selection, maintenance, sanitisation and disposal requirements in Chapter 12 - Product Security apply to all agency-owned mobile devices.
Rationale & Controls
Storage requirements
Rationale
All mobile devices have the potential to store classified information and therefore need protection against loss and compromise.
Rationale
Refer to the PSR - Mobile and Remote working
Refer to the PSR - Handling Requirements for protectively marked information and equipment
Control System Classifications(s): All Classifications; Compliance: Must [CID:4571]
Agencies MUST ensure that when mobile devices are not being actively used they are secured in accordance with the minimum physical security requirements as stated in the PSR.
Processing requirements
Rationale
When agencies consider allowing personnel to work from a home environment they need to be aware that implementing physical security measures may require modifications to the person’s home, or the provision of approved containers or secure storage units at the expense of the agency.
Rationale
Refer to the PSR - Mobile and Remote working
Refer to the PSR - Handling Requirements for protectively marked information and equipment
Control System Classifications(s): All Classifications; Compliance: Must [CID:4575]
Agencies MUST ensure that the area within which mobile devices are used meets the minimum physical security requirements as stated in the PSR.
Objective
Where an Agency permits personnel to supply their own mobile devices (such as smartphones, tablets and laptops), Official Information and agency information systems are protected to a level equivalent to an agency provided and managed office environment.
Context
Scope
This section provides information on the use and security of non-agency owned or provided mobile devices when used for official business. This is commonly known as Bring Your Own Device (BYOD). The use of agency owned devices is described earlier in Section 21.1 – Agency Owned Mobile Devices.
In the context of this section, a BYOD Network is any agency owned or provided network dedicated to BYOD. A BYOD Network is usually within an agency’s premises but does NOT include networks and related services provided by commercial telecommunication or other technology providers.
BYOD will introduce a wide range of risks, including information and privacy risks, to an organisation, in addition to the existing ICT risks and threats. Agencies will need to carefully examine and consider the security, privacy, governance, assurance and compliance risks and implications of BYOD.
Mobile devices are a “soft” target for malware and cybercrime providing a further attack channel or vector for organisational ICT infrastructures and networks. Risks fall principally into the following categories:
- Data exfiltration and theft;
- Data tampering;
- Data loss;
- Malware;
- System outages and Denial of Service; and
- Increased incident management and recovery costs.
References
| Reference | Title | Publisher | Source |
|
Risk Management of Enterprise Mobility including Bring Your Own Device |
ASD |
||
|
BYOD Guidance: Device Security Considerations |
GOV.UK |
https://www.gov.uk/government/uploads/system/uploads/attachment_data/file/360960/BYOD_Guidance_-_Device_Security_Considerations.pdf [PDF, 235 KB] |
|
|
End User Devices Security and Configuration Guidance |
NCSC, UK |
https://www.ncsc.gov.uk/collection/device-security-guidance/bring-your-own-device |
|
|
NIST Special Publication 800-121, Revision 2, May 2017 |
Guide to Bluetooth Security |
NIST |
https://nvlpubs.nist.gov/nistpubs/SpecialPublications/NIST.SP.800-121r2.pdf [PDF, 2.1 MB] |
|
NIST Special Publication 800-46, Revision 2, July 2016 |
Guide to Enterprise Telework, Remote Access, and Bring Your Own Device (BYOD) Security |
NIST |
https://nvlpubs.nist.gov/nistpubs/SpecialPublications/NIST.SP.800-46r2.pdf [PDF, 570 KB] |
|
NIST Special Publication 800-114, Revision 1, July 2016 |
User’s Guide to Telework and Bring Your Own Device (BYOD) Security |
NIST |
https://nvlpubs.nist.gov/nistpubs/SpecialPublications/NIST.SP.800-114r1.pdf [PDF, 435 KB] |
Rationale & Controls
Risk Assessment
Rationale
Commonly termed “Bring Your Own Device” (BYOD), personal use of mobile computing in an organisational environment is widespread and personnel have become accustomed to the use of a variety of personal mobile devices. BYOD can have many advantages for an agency and for personnel. At the same time, BYOD will introduce a range of new information security risks and threats and may exacerbate existing risks.
Control System Classifications(s): All Classifications; Compliance: Must [CID:4597]
Agencies MUST undertake a risk assessment and implement appropriate controls BEFORE implementing a BYOD Policy and permitting the use of BYOD.
Control System Classifications(s): All Classifications; Compliance: Must [CID:4598]
Agencies MUST take an integrated approach to BYOD security, covering policy, training, support, systems architecture, security, systems management, change management, incident detection & management and business continuity.
Applicability and Usage
Rationale
BYOD introduces number of additional risks and attack vectors to agency systems. Not all BYOD risks can be fully mitigated with technologies available today. It is therefore important that, where feasible, all the controls specified in this section are implemented.
Control System Classifications(s): All Classifications; Compliance: Must [CID:4623]
BYOD MUST only be permitted for agency information systems up to and including RESTRICTED.
Control System Classifications(s): Confidential, Top Secret, Secret; Compliance: Must Not [CID:4624]
BYOD MUST NOT be used for CONFIDENTIAL, SECRET or TOP SECRET systems.
Technical Controls
Rationale
“Jail-Breaking” and “rooting” are terms applied to devices where operating systems controls have been by-passed to allow installation of alternate operating systems or software applications that are not otherwise permitted. This is a risky practice and can create opportunities for device compromise. Users may wish to alter settings to allow the download of personal apps. This can result in security setting violations.
Control System Classifications(s): All Classifications; Compliance: Must Not [CID:4627]
Devices that have been “jail-broken”, “rooted” or have settings violations MUST NOT be used for any agency business or be allowed to connect to any agency systems UNLESS this been specifically authorised.
BYOD Policy
Rationale
Technical controls fall into two categories: organisational systems and device controls. Protection for organisational systems will start with a risk assessment which guides the development of a secure architecture to support BYOD operations. Additional controls will need to be applied to individual devices. The privacy of user data should be considered. A user policy is essential.
Control System Classifications(s): All Classifications; Compliance: Must [CID:4630]
Agencies may identify additional policy provisions and controls that are required, based on their assessment of risk. Agencies MUST implement the additional controls and protocols before implementing BYOD.
Control System Classifications(s): All Classifications; Compliance: Must [CID:4631]
Agencies MUST implement a BYOD acceptable use policy, agreed and signed by each person using a BYOD device.
Control System Classifications(s): All Classifications; Compliance: Must [CID:4632]
The agency’s policy MUST clearly establish eligibility of personnel for participation in the agency BYOD scheme.
Control System Classifications(s): All Classifications; Compliance: Must [CID:4633]
Personnel MUST have written authorisation (usually managerial approval) before a connection is enabled (on-boarding).
Control System Classifications(s): All Classifications; Compliance: Must [CID:4634]
Written authorisation MUST include the nature and extent of agency access approved, considering:
- time, day of the week;
- location; and
- local or roaming access.
Control System Classifications(s): All Classifications; Compliance: Must [CID:4635]
Procedures MUST be established for removal of agency installed software and any agency data when the user no longer has a need to use BYOD, is redeployed or ceases employment (off-boarding).
Control System Classifications(s): All Classifications; Compliance: Must [CID:4637]
Standard Operating Procedures for the agency’s BYOD network MUST be established.
Control System Classifications(s): All Classifications; Compliance: Must [CID:4638]
Provision MUST be made for contractors and other authorised non-employees. It is at the agency’s discretion whether this activity is permitted. The risk assessment MUST reflect this factor.
Control System Classifications(s): All Classifications; Compliance: Must [CID:4639]
Ownership of data on BYOD devices MUST be clearly articulated and agreed.
Control System Classifications(s): All Classifications; Compliance: Must [CID:4643]
Agency policies MUST clearly articulate the separation between corporate support and where individuals are responsible for the maintenance and support of their own devices.
Control System Classifications(s): All Classifications; Compliance: Must [CID:4644]
Agency policies MUST clearly articulate the acceptable use of any GPS or other tracking capability.
Control System Classifications(s): All Classifications; Compliance: Must [CID:4645]
Individual responsibility for the cost of any BYOD device and its accessories MUST be agreed.
Control System Classifications(s): All Classifications; Compliance: Must [CID:4646]
Individual responsibility for replacement in the event of loss or theft MUST be agreed.
Control System Classifications(s): All Classifications; Compliance: Must [CID:4647]
Individuals MUST be responsible for the installation and maintenance of any mandated BYOD-based firewalls and anti-malware software and for implementing operating system updates and patches on their device.
Control System Classifications(s): All Classifications; Compliance: Must [CID:4648]
The procedures for purchasing and installing business related applications on the mobile devices MUST be specified and agreed.
Control System Classifications(s): All Classifications; Compliance: Must [CID:4650]
The responsibility for payment of voice and data plans and roaming charges MUST be specified and agreed.
BYOD Infrastructure and System Controls
Rationale
The use of BYOD presents increased risk and threat to agency systems. Changes to an agency’s security architecture are necessary in order to minimise and manage the increased risk and threat to agency systems, information and information privacy.
Rationale
It is important that the principles of separation and segregation are applied to any system architecture or design to assist in the management of risk in BYOD systems.
Rationale
BYOD devices will seek to establish multiple connections through Wi-Fi “hot spots”, Bluetooth connection and simultaneous internet and cellular connections. This behaviour creates multiple simultaneous “back channels” which can provide attack vectors for malicious activities and is considered to be high risk.
Control System Classifications(s): All Classifications; Compliance: Must [CID:4655]
A security architectural review MUST be undertaken by the agency before allowing BYOD devices to connect to agency systems.
Control System Classifications(s): All Classifications; Compliance: Must [CID:4656]
The BYOD network segment MUST be segregated from other elements of the agency’s network.
Control System Classifications(s): All Classifications; Compliance: Must [CID:4657]
Agencies MUST architecturally separate guest and public facing networks from BYOD networks.
Control System Classifications(s): All Classifications; Compliance: Must [CID:4658]
Network configuration policies and authentication mechanisms MUST allow access to agency resources ONLY through the BYOD network segment.
Control System Classifications(s): All Classifications; Compliance: Must [CID:4659]
Access to internal resources and servers MUST be carefully managed and confined to only those services for which there is a defined and properly authorised business requirement.
Control System Classifications(s): All Classifications; Compliance: Must [CID:4660]
Wireless access points used for access to agency networks MUST be implemented and secured in accordance with the directions in this manual (See Section 18.2 – Wireless Local Area Networks).
Control System Classifications(s): All Classifications; Compliance: Must [CID:4661]
Bluetooth on BYOD devices MUST be disabled while within designated secure areas on agency premises.
Control System Classifications(s): All Classifications; Compliance: Must [CID:4662]
Access Controls MUST be implemented in accordance with Chapter 16 – Access Control.
Control System Classifications(s): All Classifications; Compliance: Must [CID:4663]
Agencies MUST maintain a list of permitted operating systems, including operating system version numbers, for BYOD devices.
Control System Classifications(s): All Classifications; Compliance: Must [CID:4664]
Agencies MUST check each BYOD device for malware and sanitise the device appropriately before installing agency software or operating environments.
Control System Classifications(s): All Classifications; Compliance: Must [CID:4665]
Agencies MUST check each BYOD device for malware and sanitise the device appropriately before permitting access to agency data.
Control System Classifications(s): All Classifications; Compliance: Must [CID:4666]
BYOD MUST have a Mobile Device Management (MDM) solution implemented with a minimum of the following enabled:
- The MDM is enabled to “wipe” devices of any agency data if lost or stolen;
- If the MDM cannot discriminate between agency and personal data, all data, including personal data, is deleted if the device is lost or stolen;
- The MDM is capable of remotely applying agency security configurations for BYOD devices;
- Mobile device security configurations are validated (health check) by the MDM before a device is permitted to connect to the agency’s systems;
- “Jail-broken”, “rooted” or settings violations MUST be detected and isolated;
- “Jail-broken” devices are NOT permitted to access agency resources;
- Access to agency resources is limited until both the device and user is fully compliant with policy and SOPs;
- Auditing and logging is enabled; and
- Changes of Subscriber Identity Module (SIM) card are monitored to allow remote blocking and wiping in the event of theft or compromise.
Control System Classifications(s): All Classifications; Compliance: Must [CID:4667]
Intrusion detection systems MUST be implemented.
Control System Classifications(s): All Classifications; Compliance: Must [CID:4668]
Continuous monitoring MUST be established to detect actual or potential security compromises or incidents from BYOD devices. Refer also to Chapter 6 - Information Security Monitoring.
Control System Classifications(s): All Classifications; Compliance: Must [CID:4669]
Agencies MUST maintain a list of approved cloud applications that may be used on BYOD devices.
Control System Classifications(s): All Classifications; Compliance: Must [CID:4670]
Agencies MUST block the use of unapproved cloud applications for processing any agency or organisational data.
Control System Classifications(s): All Classifications; Compliance: Must Not [CID:4671]
BYOD devices MUST NOT be permitted direct connection to internal hosts, including all other devices on the local network.
Control System Classifications(s): All Classifications; Compliance: Must Not [CID:4672]
BYOD devices connecting to guest and public facing networks MUST NOT be permitted access to the corporate network other than through a VPN over the Internet.
Control System Classifications(s): All Classifications; Compliance: Should [CID:4674]
Bluetooth on BYOD devices SHOULD be disabled while within agency premises and while accessing agency systems and data.
Control System Classifications(s): All Classifications; Compliance: Should [CID:4675]
BYOD devices and systems SHOULD use Multi-factor (at least two-factor) authentication to connect to agency systems and prior to being permitted access to agency data.
Wireless IDS / IPS systems
Rationale
Devices will automatically associate with the strongest signal and associated Access Point (AP). A rogue AP may belong to another organisation in an adjacent building, contractor, customer, supplier or other visitor. Association with a rogue AP can provide a means for the installation of malware.
Rationale
Wireless IDS / IPS systems have the ability to detect rogue wireless AP’s by channel, MAC address, frequency band and SSID. They can continuously monitor wireless networks and detect and block denial-of-service and adversary-in-the-middle wireless attacks. Establishing baselines of known authorised and unauthorised devices and AP’s will assist in detecting and isolating any rogue devices and AP’s.
Control System Classifications(s): All Classifications; Compliance: Must [CID:4679]
Agencies MUST implement a wireless IDS /IPS on BYOD wireless networks.
Control System Classifications(s): All Classifications; Compliance: Must [CID:4680]
Agencies MUST implement rogue AP and wireless “hot spot” detection and implement response procedures where detection occurs.
Control System Classifications(s): All Classifications; Compliance: Should [CID:4681]
Agencies SHOULD conduct a baseline survey to identify:
- All authorised devices and AP’s; and
- Any unauthorised devices and AP’s.
BYOD Device Controls
Rationale
Mobile devices are susceptible to loss, theft and being misplaced. These devices can be easily compromised when out of the physical control of the authorised user or owner. To protect agency systems it is important that BYOD devices are also secured and managed on an ongoing basis.
Control System Classifications(s): All Classifications; Compliance: Must [CID:4684]
Any agency data exchanged with the mobile device MUST be encrypted in transit (See Chapter 17 – Cryptography).
Control System Classifications(s): All Classifications; Compliance: Must [CID:4685]
Any agency data stored on the device MUST be encrypted (including keys, certificates and other essential session establishment data).
Control System Classifications(s): All Classifications; Compliance: Must [CID:4686]
The use of virtual containers, sandboxes, wraps or similar mechanisms on the mobile device MUST be established for each authorised session for any organisational data. These mechanisms MUST be non-persistent and be removed at the end of each session.
Control System Classifications(s): All Classifications; Compliance: Must [CID:4687]
Any sensitive agency data MUST be removed and securely deleted, or encrypted at the end of a session.
Control System Classifications(s): All Classifications; Compliance: Must [CID:4688]
Connections to the agency network MUST be time limited to avoid leaving a session “logged on”.
Control System Classifications(s): All Classifications; Compliance: Must [CID:4689]
Communications between the mobile device and the agency network MUST be established through a Virtual Private Network (VPN).
Control System Classifications(s): All Classifications; Compliance: Must [CID:4690]
Agencies MUST disable split-tunnelling when using a BYOD device to connect to an agency network (See Section 21.1 – Agency Owned Mobile Devices).
Control System Classifications(s): All Classifications; Compliance: Must [CID:4691]
Agencies MUST disable the ability for a BYOD device to establish simultaneous connections (e.g. wireless and cellular) when connected to an agency’s network.
Control System Classifications(s): All Classifications; Compliance: Must [CID:4692]
The use of passwords or PINs to unlock the BYOD device MUST be enforced in addition to all other agency authentication mechanisms.
Control System Classifications(s): All Classifications; Compliance: Must [CID:4693]
BYOD device passwords MUST be distinct from any agency access and authentication passwords.
Control System Classifications(s): All Classifications; Compliance: Must [CID:4694]
BYOD passwords MUST be distinct from other fixed or mobile agency network passwords (See Section 16.1 – Identification and Authentication for details on password requirements).
Additional Controls
Rationale
There are many new devices and operating system versions being frequently released. It may not be feasible or cost-effective for an agency to support all combinations of device and operating system.
Control System Classifications(s): All Classifications; Compliance: Should [CID:4697]
Agencies SHOULD compile a list of approved BYOD devices and operating systems for the guidance of staff.
Control System Classifications(s): All Classifications; Compliance: Should [CID:4698]
Agencies SHOULD consider the implementation of Data Loss Prevention (DLP) technologies.
Control System Classifications(s): All Classifications; Compliance: Should [CID:4699]
Agencies SHOULD consider the use of bandwidth limits as a means of controlling data downloads and uploads.
Control System Classifications(s): All Classifications; Compliance: Should [CID:4700]
Agencies SHOULD take legal advice on the provisions in their BYOD policy.
23. Public Cloud Security
Objective
Agencies understand key concepts and implement controls related to securing their use of public cloud services.
Context
Scope
This section covers information about the key security concepts and architecture patterns related to public cloud services.
Cloud technologies require a different approach to the delivery of ICT services, and this extends to the way information security controls are implemented for cloud services.
Public cloud security builds on the application of Zero Trust concepts and principles. Zero Trust is the recommended approach to ICT system security, especially when using public cloud services.
Reference to other chapters and sections in this document is essential. In particular:
Mandates, directives and requirements
In August 2013, the government introduced their approach to cloud computing, establishing a ‘cloud first’ policy and an All-of-Government direction to cloud services development and deployment. This is enabled by the Cabinet Minute [CAB Min (13) 37/6B].
Under the ‘cloud first’ policy public service agencies are expected to adopt approved cloud services either when faced with new procurements, or an upcoming contract extension decision.
In July 2016, Cabinet subsequently agreed that agencies can also use public cloud to deliver office productivity services, provided they comply with security guidance issued by the GCDO and the GCSB [CAB-16-MIN-0316].
Agencies are required to identify and manage risks associated with the use of cloud services through the GCDO Cloud Risk Assessment process [CAB Min (13) 37/6B]. More information regarding cloud specific risk management can be found at digital.govt.nz.
Agencies are also required to certify and accredit their ICT systems and services, including those delivered through cloud technologies. Chapter 4 of this manual describes the certification and accreditation processes and these also apply to cloud services.
CAB Min (13) 37/6B directs that no data classified above RESTRICTED may be held in a public cloud.
Background
Adopting or using cloud services introduces new approaches to:
- Workload descriptions and management.
- Procurement and contract management.
- Virtualisation and the separation of resources using hyperscale technologies and strict control-plane/data-plane, tenant/tenant and tenant/provider segregation.
- Key information security services used to control the information boundary: using identity, directories and authorisation, instead of networks, gateways and firewalls.
- The approach to and selection of critical security services such as intrusion detection, key management, encryption, endpoint controls, privileged and user access management and authentication (including MFA).
Public cloud use within other cloud deployment models
All the standard cloud deployment models described by ISO and NIST could incorporate elements of public cloud, including:
- Private cloud, hosted on third party public cloud infrastructure.
- Multi cloud, combining elements of different vendors’ public cloud services.
- Hybrid cloud, combining elements of private and public cloud services.
The focus of this chapter is on security concerns related to the use of public cloud technologies irrespective of the cloud service’s primary deployment model. This is to avoid these concerns being considered out of scope due to inconsistencies in definitions being applied.
Characteristics of public cloud
There is not a single accepted definition of exactly what constitutes public cloud. Typically public cloud refers to cloud services that are generally available for anyone to use and are accessed through the internet.
For the avoidance of doubt, information in this chapter relates to public cloud services where:
- The infrastructure used to deliver the public cloud services is not owned by the agency (i.e., server hardware, network devices).
- The cloud infrastructure is shared between many customers (‘multi-tenanted’) and is accessible from the internet.
- Service provisioning is automated and customer managed.
- There is strict isolation between customer instances, and between customer instances and the service provider’s management plane.
- Customer data is isolated and controls are in place that strictly manage access by the service provider.
- There is a defined shared responsibility matrix for ensuring the services meet customer security requirements. It should be noted that regardless of the model, agencies will retain ultimate accountability for the security of their information.
- There is limited flexibility in how the services are configured, and in at least some aspects there may be no flexibility to customise the service.
Responsibility for security in public cloud is necessarily shared
Agencies share responsibility for the security of their public cloud environments with their cloud service providers.
Due to differences in how cloud providers operate, there is no single model that can fully describe the boundary between agency security responsibilities and those of the cloud service provider. Cloud service provider responsibilities may even vary between their different service offerings.
The following is an example of how responsibilities for security in a cloud service could be shared, although every service is different:

It is essential that agencies understand where the cloud service provider’s responsibilities end and their own begin for each cloud service they consume, so there is no gap left unaddressed.
Agency security processes, such as certification and accreditation or incident response, must be revised to ensure compatibility with their cloud service provider’s responsibilities.
Risks and benefits associated with public cloud services
Public cloud services can provide agencies with significant security benefits when adopted in a controlled and well understood manner, including:
- Pervasive identity and authorisation model.
- Consistent, software-orchestrated environments running immutable workloads.
- Automated response to security incidents or misconfigurations.
- Fine-grained access control.
- Scalable logging, monitoring and audit.
- Improved levels of baseline security.
- Enhanced visibility of security state.
The use of public cloud services introduces additional specific risks that require careful control selection to manage.
The following examples highlight key areas of public cloud-specific risks that need to be understood and managed:
- Traditional barriers limiting the movement of agency data across legal jurisdictions can be significantly reduced through the use of cloud services.
- Cloud service provider self-service tools can be subject to manipulation impacting agency infrastructure.
- Agency systems delivered using cloud services are typically accessible from the internet, including management interfaces, unless controls are put in place.
- Agency data is stored on shared platforms, in multiple locations, with agencies ultimately being accountable for ensuring information is secured.
- Cloud environments present large, high value targets, where single exploits can impact large numbers of customers.
- Cloud services are easier to consume without needing to involve common governance processes, such as change control, increasing the risk of using shadow services without adequate information security controls in place.
- On-demand services, coupled with rapid-elasticity, can lead to inappropriate use of agency cloud environments. Agencies are responsible for tracking billing and usage metrics and ensuring appropriate controls are in place to manage fiscal constraints.
The GCDO Cloud Risk Assessment process is intended to help agencies understand these, and other, risks associated with the use of public cloud.
Public cloud impacts on security control selection
Depending on whether responsibility for implementing security controls rests on the cloud service provider or the agency, enterprise security controls or standards may not be possible to implement uniformly in public cloud services, for example:
- Agents used to manage configuration or collect system telemetry may not be able to be deployed across public cloud services.
- Log messages may not be able to be centrally collected, or log information tailored to agency requirements, from public cloud services.
- Network information, such as packet captures, may not be feasible to collect.
- Traditional security devices, such as firewalls and proxy servers, may not be able to be deployed.
Security boundaries in cloud
Security boundaries exist to identify where differing security requirements and policies need to be applied to information and infrastructure assets operated in support of agency outcomes. Well defined security boundaries are a key construct in support of:
- Protecting environments by providing control enforcement points to manage information flows between internal systems and externally to the environment.
- Providing containment points where the impact of incidents can be limited in scope, which also aids in recovery.
Well defined security boundaries can ensure that information is accessible for authorised users and that restrictions do not limit those users’ access to information to which they are entitled.
There are three key constructs used to describe security policy boundaries in the NZISM. These are classification, security domain and trust zone. Information and systems are subject to the combined requirements described in these policies.

In public cloud, the classified system refers to the highest level of classified information that can be stored, or processed, by systems in the agency’s cloud environment. The highest level of classified information the classified system can store or process is based on the lower of:
- The highest classification the system is accredited to operate at, AND
- The lowest clearance level authorised users of the system hold.
The highest classification of information a classified system in public cloud can be accredited to operate with is RESTRICTED.
Minimum security requirements based on classification are described in the Protective Security Requirements and the NZISM.
A security domain in public cloud can be categorised as a group of trust zones operating under a common set of security requirements and policies. These security requirements and policies are formed through a combination of:
- Minimum security control requirements from the PSR and NZISM, determined by the classification.
- Security control requirements to manage the unique threat environment presented by the use of the public cloud services.
- Additional security control requirements to manage specific risks identified through risk assessments.
Examples of the unique threat environment related to the use of public cloud services include:
- Access to the underlying infrastructure by the public cloud service provider systems and staff.
- Differing relative importance of security controls, such as identity, and the addition of different types of privileged access such as for managing service subscriptions and billing (including terminating services) that can have immediate effect.
- Geographic locations where the public cloud services are being delivered from.
- Security controls being defined and implemented by the public cloud service provider.
- The ease of extending access to third parties, including third party applications, through in-built federation and directory integration services in public cloud.
- The ease of shifting data between services and geographic locations in public cloud environments compared to on-premise systems.
- The control and visibility of the security state of the underlying infrastructure platforms, including the physical hosting environment.
Defining trust zones provides a mechanism to differentiate security controls used to manage access to information and services within an agency’s public cloud environment.
In the public cloud environment, trust zones represent combinations of public cloud services (made up of user, system and data objects) that are authorised to interact with each other and are protected by a common set of security capabilities. The security controls associated with these security capabilities are applied at policy enforcement points:

Traditional policy enforcement point implementations based on location-based network perimeter security controls can be difficult to successfully replicate in public cloud environments.
In public cloud, access control policy enforcement points are tied to authorised combinations of user, system, and data object identities.
Security boundaries between cloud providers and customers
A significant difference between public cloud and traditional computing is the additional set of administration services used by the cloud service provider to manage the overall cloud platform.
Some of these administration services are exposed to tenants to facilitate tenancy management, such as maintaining customer contact and billing details or creating and deleting top level tenant resources. In some circumstances, third parties can be provided access to perform these actions on behalf of tenants.
Due to the significant impact from a compromise, access to these services and the associated privileged identities requires a high degree of trust in those responsible. Ensuring separation of duties (i.e., multi-user authorisation, see section 16.7.19) in this area is highly recommended.

Virtualisation and multi-tenant security in public cloud
Within a public cloud environment adequately architected, designed, and implemented virtualisation technologies can be used to provide isolation between tenants and separation between security domains.
Public cloud service providers that are designed to use technology to implement strict isolation between tenant environments, and separate customer management from platform management, are more likely to provide adequately architected security controls to support security domain separation in a virtualised environment.
Examples of adequately architected security controls that support tenant isolation in public cloud services can include:
- Zero touch configuration of infrastructure using well defined infrastructure as code pipelines.
- Separation of the cloud provider platform’s administrative control interfaces from customer accessible tenant management services.
- An inability for cloud provider staff to access customer data except through customer authorised access channels (i.e., the platform does not provide ‘back door’ access to customer data).
At a minimum, a security domain control boundary exists between components where different parties undertake configuration and management responsibilities.

Collaboration between agencies in public cloud
Public cloud services, due to their multi-tenant design and support for integration to multiple identity providers, can provide a convenient platform for collaboration systems between agencies.
It is usually not possible, nor desirable, to implement traditional DMZ or Landing Zone network architectures to facilitate third party access to an agency’s public cloud services where collaboration is the goal.
For public cloud collaboration systems, it is often more practical to grant access to individual third party identities, or to federate (i.e., trust) the third party’s identity service to perform authentication on the collaboration system’s behalf.
When multiple identity systems are used to control access to shared public cloud collaboration systems, the shared system operates to a common policy that covers all of the participating agencies security requirements.
The common policy reflects a different security domain from each of the participating agencies, providing the equivalence of a DMZ environment in public cloud.

When systems are operating in separate security domains, agencies must follow the guidance regarding Information transfer and release in public cloud described in this chapter of the NZISM.
Information transfer and release in public cloud
Information being released from trust zones, destined either internally or externally to the security domain, must always follow the requirements for Data management described in Chapter 20 and Gateway security described in Chapter 19 of the NZISM. This includes where data is being backed up or replicated to systems operating in a different trust zone.
References
Further references can be found at:
| Reference | Title | Publisher | Source |
| CAB Min (13) 37/6B | Cloud computing risk and assurance framework (CAB Min (13) 37/6B) | Cabinet minutes for public cloud services | NZ Digital government | |
| CAB-16-MIN-0316 | Accelerating the adoption of public cloud services CAB-16-MIN-0316 | ||
| NIST SP 800-145 (2011) | The NIST definition of cloud computing | NIST | SP 800-145, The NIST Definition of Cloud Computing | CSRC |
| NIST SP 500-293 (2014) | US Government cloud computing technology roadmap | NIST | US Government Cloud Computing Technology Roadmap Volume I: High-Priority Requirements to Further USG Agency Cloud Computing Adoption; and Volume II: Useful Information for Cloud Adopters | NIST |
| NIST SP 500-291 (2011) | NIST cloud computing standards roadmap | NIST | NIST-SP 500-291, NIST Cloud Computing Standards Roadmap | NIST |
| NIST SP 800-144 (2011) | Guidelines on security and privacy in public cloud computing | NIST | Guidelines on Security and Privacy in Public Cloud Computing | NIST |
| NIST SP-800-210 (2020) | General access control guidance for cloud systems | NIST | General Access Control Guidance for Cloud Systems | NIST |
| ISO/IEC 17789:2014 | Information technology -- Cloud computing -- Reference architecture | ISO/IEC | ISO - ISO/IEC 17789:2014 - Information technology — Cloud computing — Reference architecture |
| ISO/IEC 27017:2015 | Information technology — Security techniques — Code of practice for information security controls based on ISO/IEC 27002 for cloud services | ISO/IEC | ISO - ISO/IEC 27017:2015 - Information technology — Security techniques — Code of practice for information security controls based on ISO/IEC 27002 for cloud services |
| CSF Tools | CSF | Welcome to CSF Tools - CSF Tools | |
| Trusted internet connections | CISA | TIC | CISA | |
| Cloud security technical reference architecture | CISA | Cloud Security Technical Reference Architecture | CISA | |
| Cloud Security Alliance | CISA | Home | CSA (cloudsecurityalliance.org) |
PSR References
Relevant PSR requirements can be found at:
| Reference | Title | Source |
| PSR mandatory requirements |
GOV2 - Take a risk-based approach GOV5 - Manage risks when working with others GOV6 - Manage security incidents INFOSEC1 - Understand what you need to protect INFOSEC2 - Design your information security INFOSEC3 - Validate your security measures INFOSEC4 - Keep your security up to date |
Mandatory requirements | Protective Security Requirements |
| PSR protocol for information security | Management protocol for information security | Management protocol for information security | Protective Security Requirements |
Rationale & Controls
Cloud security boundaries
Rationale
Security boundaries identify the scope of security policy applicability, and determine where data management controls will apply. Refer to Chapter 20 – Data Management.
Control System Classifications(s): All Classifications; Compliance: Must [CID:7349]
Agencies MUST clearly identify and understand where classification, security domain, and trust zone boundaries exist prior to implementation or adoption of public cloud services.
Control System Classifications(s): All Classifications; Compliance: Must [CID:7350]
Where multiple identity systems under different security policies are used to control access to an agency’s instance of a public cloud service, the instance MUST be considered to be in a separate security domain from services where access control is managed solely by the agency’s identity system.
Shared responsibility model
Rationale
The responsibility for the selection, implementation, management, and maintenance of controls in public cloud services is shared between the provider and the consumer. Precisely where the responsibilities lie depends on the provider and the service and deployment models (refer to NIST SP 800-145) used in the delivery of the specific public cloud service.
Control System Classifications(s): All Classifications; Compliance: Must [CID:7353]
Agencies MUST clearly identify and understand their cloud service provider’s security responsibilities for each service consumed, and the aspects of security that the agency is responsible for, prior to implementation or adoption of the service.
Control System Classifications(s): All Classifications; Compliance: Should [CID:7354]
Agencies SHOULD clearly document the aspects of security they and their provider are responsible for.
Control System Classifications(s): All Classifications; Compliance: Should [CID:7355]
Agencies SHOULD review existing security processes to ensure compatibility with their cloud service provider’s responsibilities.
Automation and infrastructure as code
Rationale
Tools and APIs that generate code used to configure cloud services enable automated deployment and management of resources in a repeatable manner.
Rationale
Infrastructure as code, where resources and their configurations are defined in machine-readable code, can drive automated deployment tools that support software engineering techniques such as version control, continuous integration and deployment, and automated security testing. In particular, disciplined version control can support the ability to roll back failed changes to the “last known good” configuration as part of agency change control processes.
Control System Classifications(s): All Classifications; Compliance: Should [CID:7359]
Agencies SHOULD deploy and manage their cloud infrastructure using automation, version control, and infrastructure as code techniques where these are available.
Objective
Agency cloud initiatives follow the risk management, assurance, governance, and control requirements in this manual.
Context
Scope
Good governance is required to ensure appropriate mechanisms and lines of accountability are in place to understand, assess, document, and manage cloud risks. This section describes the requirements for agencies to identify, respond to, and manage risks relevant to public cloud services.
Reference to other chapters and sections in this document is essential. In particular:
- Section 2.3 – Using cloud services
- Chapter 3 – Information security governance – roles and responsibilities
- Chapter 4 – System certification and accreditation
- Chapter 5 – Information security documentation
- Section 5.8 – Independent assurance reports
- Chapter 6 – Information security monitoring
- Chapter 7 – Information security incidents
- Chapter 9 – Personnel security
- Chapter 16 – Access control and passwords
- Chapter 17 – Cryptography
Public cloud services
Cloud computing affects governance, since it either:
- introduces a third party into the process (as in the case of public cloud or hosted private cloud); or
- potentially alters internal governance structures (as in the case of self-hosted private cloud).
The primary issue to remember when governing cloud computing is that an organisation can never outsource responsibility for governance, even when using external providers. This is always true, cloud or not, but is useful to keep in mind when navigating cloud computing’s concept of shared responsibility.
As with any outsourcing arrangement, agencies bear ultimate responsibility for identifying and managing these risks even if they rely on their cloud service provider to implement mitigating controls.
Cloud services that are hosted or managed from outside New Zealand pose jurisdictional, data sovereignty, and privacy risks. Even when the service is hosted in New Zealand and subject to New Zealand law, an overseas provider may also be subject to its home country’s privacy, data access, and lawful intercept legislation, which may conflict with New Zealand law.
Cloud services that support multiple agencies or All-of-Government capabilities also pose governance and risk management challenges that must be addressed by establishing privacy, security, and compliance policies in order to protect the corporate assets and intellectual property of participating organisations’ data.
Obligations and responsibilities
Agencies must be aware of their statutory and regulatory obligations to protect Official, Classified and personal information and data. Any move to using cloud services cannot allow compromise of these statutory obligations.
Cloud contracts
Cloud contracts should consider data stewardship, data sovereignty, jurisdiction, storage and access, including any backups. It remains, however, the responsibility of individual agencies to ensure their legislative and regulatory responsibilities for data stewardship are met.
As with any outsourcing arrangement, use of cloud services carries the risk of the provider going out of business or otherwise being unable to provide contracted services to the consuming agency. This is a commercial risk that technical security controls cannot address, but one agencies need to consider as part of their due diligence.
It is essential that appropriate legal advice is taken before any cloud contracts are finalised.
Regular assurance checks
Changes made to a cloud tenancy may have an adverse impact on the security posture of an agency’s cloud service configuration. Usually, in such circumstances (e.g., if the change was initiated by the agency on-site) this may trigger the commencement of the certification and accreditation process. In addition, changes would usually be subject to approval, review, and testing, as part of an agency’s IT change control process. However, this may not be the case in a cloud environment, as platform changes are made by the cloud service provider and may occur with minimal or no notice (see section 5.8 – Independent assurance reports).
References
Further references can be found at:
| Reference | Title | Publisher | Source |
| Cloud computing security for tenants | Australian Cyber Security Centre (ACSC) | Cloud Computing Security for Tenants | Cyber.gov.au | |
| CCMv4.0 auditing guidelines | CSA | CCMv4.0 Auditing Guidelines | CSA (cloudsecurityalliance.org) | |
| CSA Security Guidance for Critical Areas of Focus in Cloud Computing | CSA | CSA Security Guidance for Cloud Computing | CSA (cloudsecurityalliance.org) | |
| Cloud computing — information security and privacy considerations | Digital.govt.nz | Cloud computing information security and privacy considerations | NZ Digital government | |
| About public cloud services | Digital.govt.nz | About public cloud services | NZ Digital government | |
| Secure cloud strategy | Australian Government | Secure Cloud Strategy | Digital Transformation Agency (dta.gov.au) | |
| NIST SP 500-291 (2011) | NIST cloud computing standards roadmap | NIST | NIST-SP 500-291, NIST Cloud Computing Standards Roadmap | NIST |
PSR References
Relevant PSR requirements can be found at:
| Reference | Title | Source |
| PSR mandatory requirements |
GOV2 - Take a risk-based approach GOV5 - Manage risks when working with others GOV6 - Manage security incidents INFOSEC1 - Understand what you need to protect INFOSEC2 - Design your information security INFOSEC3 - Validate your security measures INFOSEC4 - Keep your security up to date |
Mandatory requirements | Protective Security Requirements |
| PSR protocol for information security | Management protocol for information security | Management protocol for information security | Protective Security Requirements |
Rationale & Controls
Understanding levels of assurance for public cloud
Rationale
Although roles and responsibilities for public cloud services may be shared between an agency and the cloud service provider, ultimately an agency owns security risks and is responsible for all ICT services their agency consumes, including public cloud services.
Rationale
It is an agency’s responsibility to ensure that cloud service providers have adequate safeguards in place to address security risks specific to their public cloud instance.
Rationale
Adoption of public cloud services introduce risks to agency systems that need to be identified, assessed, and formally accepted in order to understand the appropriate use of public cloud services and select effective controls and countermeasures.
Control System Classifications(s): All Classifications; Compliance: Must [CID:7386]
Agencies MUST update their risk assessment process to account for public cloud specific risks, prior to implementation or adoption of public cloud services.
Control System Classifications(s): All Classifications; Compliance: Must [CID:7387]
Agencies MUST undertake a cloud specific risk assessment in line with the process outlined by the GCDO for each public cloud service, prior to implementation or adoption of public cloud services.
Control System Classifications(s): Secret, Top Secret, Confidential; Compliance: Must Not [CID:7388]
Agencies MUST NOT accredit public cloud services for use with data classified CONFIDENTIAL, SECRET, or TOP SECRET.
Control System Classifications(s): All Classifications; Compliance: Must Not [CID:7389]
Agencies MUST NOT accredit public cloud services to host, process, store, or transmit NZEO endorsed information.
System availability
Rationale
It is important that connectivity between an organisation and their cloud service providers meets requirements for latency and reliability. In support of this, an organisation and their cloud service providers should discuss any specific network requirements, performance characteristics, or planned responses to availability failures, especially when high-availability requirements exist.
Rationale
An organisation and their cloud service providers should discuss whether dedicated communication links or connections over the internet will be used and whether any secondary communications links will provide sufficient capacity to meet operational requirements should the primary communication link become unavailable.
Rationale
Feedback should be provided to cloud service providers when performance does not meet service level agreement targets. To assist with this, anomaly detection can be performed through network telemetry that is integrated into security monitoring tools.
Control System Classifications(s): All Classifications; Compliance: Must [CID:7394]
Agencies MUST consider risks to the availability of systems and information in their design of cloud systems architectures, supporting controls, and governance processes prior to implementation or adoption of public cloud services.
Regular assurance checks
Rationale
Cloud service providers should conduct independent assurance activities as part of their due diligence and to provide customers with evidence of quality service provision and compliance. It is important that such assurance activities are undertaken by an assessor with the appropriate expertise to validate the existence and performance of security controls.
Control System Classifications(s): All Classifications; Compliance: Should [CID:7397]
Agencies SHOULD obtain regular assurance checks on cloud service providers, ensuring they have been undertaken by a suitably qualified assessor.
Cloud service providers – patching and software maintenance
Rationale
Data transmitted, stored, and processed off site presents a risk to an organisation. This includes reliance on a cloud service provider to not only identify software vulnerabilities, but to apply these in a timely manner, as well providing evidence to an agency of this.
Control System Classifications(s): All Classifications; Compliance: Must [CID:7400]
Agencies MUST obtain assurance that cloud service providers undertake appropriate software and operating system patching and maintenance.
Assurance around workload isolation on shared infrastructure
Rationale
Responsibilities for workload isolation in public cloud are shared between the cloud provider and consumer. Workload isolation in a public cloud security context ensures compute processes or memory in one virtual machine/container are not visible to another tenant, even when they are running processes on the same physical hardware.
Rationale
To mitigate the risk of unauthorised access between resources in separate tenancies, it is important that adequately architected security controls are built into the design. Examples of adequate security controls include zero touch configuration and separation of administrative control interfaces.
Control System Classifications(s): All Classifications; Compliance: Must [CID:7404]
Agencies MUST obtain assurance that technical protections exist to adequately isolate tenants.
Use of baseline security templates
Rationale
GCSB endorsed NZISM baseline security templates are intended to assist agencies in understanding the security posture of their cloud environments. They provide a baseline level of security within a cloud environment to significantly reduce agency’s assurance activities and focus then on moving towards continuous security posture assessments.
Control System Classifications(s): All Classifications; Compliance: Should [CID:7407]
Agencies SHOULD make use of the GCSB endorsed baseline security templates where applicable.
Objective
Identities used for public cloud services are managed, protected, and consistently used to form a secure basis for controlling access to resources.
Context
Scope
This section is primarily concerned with the management of identities used to access or administer public cloud services.
Identities that interact with cloud platform management portals and application programming interfaces (APIs) to create, view, modify, or delete resources are considered privileged users in the context of public cloud.
Concepts used in this section related to identification management include:
- Identity providers
- Relying parties
- Credentials, and identity information used in authentication
- Policy decision points and policy enforcement points
These concepts are described in ISO/IEC IT Security and Privacy framework for identity management (ISO/IEC 24760-1:2019) and framework for access management (ISO/IEC 29146:2016).
Reference to other chapters and sections in this document is essential. In particular:
Overview
Public cloud services introduce new areas of risk associated with the management of identity and access, including:
- Separation between identity providers and relying parties, with differing standards and capabilities for authentication, assignment of privileges, and access provisioning/deprovisioning.
- Ubiquitous access to public cloud services, and in particular cloud administration services, from the internet.
- The decoupling of the authentication and authorisation steps as part of access control (i.e., separation of the identity provider and the policy decision point/policy enforcement point).
This section highlights controls agencies can use to manage these cloud identity and access management risks and move towards a Zero Trust approach to information security.
Public cloud identity providers
There are three models of identity management commonly used with public cloud services:
- Cloud accounts based on identities and authentication from other services or systems using identity federation (such as SAML V2.0 or OpenID Connect).
- Cloud identities synchronised from an existing identity system.
- Cloud identities directly provisioned in local cloud service identity stores, either manually or through automation following a standard specification such as the System for Cross-domain Identity Management (SCIM).
Due to the differing standards and capabilities offered by both identity providers and relying parties a combination of identity management models may be required to support the use of public cloud services.
Cloud-based identities may be issued and authenticated by different identity providers, each offering their own levels of assurance and receiving their own levels of trust from the identity consumer.
Identity providers are privileged entities that must prove a chain of trust, for example by strong cryptographic signing of authentication responses, to prevent a malicious actor tampering with authentication traffic as it passes between the provider and the relying party.
Public cloud access policy enforcement
Once an entity is authenticated, access control mechanisms determine what authorised actions are able to be performed and what resources can be interacted with.
Many cloud based system follow Zero Trust principles for access control, with access control determined by a combination of the cloud service’s policy decision points and policy enforcement points.
The separation between the authentication and authorisation steps introduces the opportunity for unauthorised access to occur, through:
- Misconfigured mapping between attributes asserted by the authentication provider and their use by the authorisation system.
- Impersonation of authorised users through mimicking the authentication service assertions to the authorisation system.
- Delays between a user being removed from the authentication system and re-authentication occurring.
The use of cloud services provides the opportunity to move from purely role-based access control (RBAC) to incorporating more attributes (than just role definitions) as part of attribute-based access control decisions (ABAC).
References
Further references can be found at:
| Reference | Title | Publisher | Source |
| Identification management | GCDO | Identification management | NZ Digital government | |
| NIST SP-800-210 (2020) | General access control guidance for cloud systems | NIST | General Access Control Guidance for Cloud Systems | NIST |
| OpenID Connect | Welcome to OpenID Connect | OpenID | OpenID Connect | OpenID |
| SAML V2.0 | SAML Wiki | OASIS Open | FrontPage - SAML Wiki (oasis-open.org) |
| RFC 7642 | System for Cross-domain Identity Management: Definitions, Overview, Concepts, and Requirements | IETF | RFC 7642 - System for Cross-domain Identity Management: Definitions, Overview, Concepts, and Requirements (ietf.org) |
PSR References
Relevant PSR requirements can be found at:
| Reference | Title | Source |
| PSR mandatory requirements |
GOV2 - Take a risk-based approach GOV5 - Manage risks when working with others GOV6 - Manage security incidents INFOSEC1 - Understand what you need to protect INFOSEC2 - Design your information security INFOSEC3 - Validate your security measures INFOSEC4 - Keep your security up to date |
Mandatory requirements | Protective Security Requirements |
| PSR protocol for information security | Management protocol for information security | Management protocol for information security | Protective Security Requirements |
Rationale & Controls
Privileged account separation
Rationale
Separating administrative accounts between environments (for example cloud and on-premise) reduces the risk of a compromise in one laterally spreading to the other.
Control System Classifications(s): All Classifications; Compliance: Should [CID:7433]
Accounts used to perform privileged actions SHOULD NOT be synchronised between environments.
Username and passwords
Rationale
Credentials used to access public cloud services can be reused across cloud service providers, and are at risk of discovery or being easily guessed. Due to these services being directly accessible from the internet, authentication should not rely on a single factor for standard users, and must not for privileged users. Refer to section 16.4 Privileged Access Management (PAM).
Control System Classifications(s): All Classifications; Compliance: Must [CID:7436]
Where administration interfaces or portals are accessible from the internet, privileged accounts MUST be configured to use multiple factors of authentication.
Control System Classifications(s): All Classifications; Compliance: Should [CID:7437]
Where cloud service interfaces or portals are accessible from the internet, user accounts SHOULD be configured to use multiple factors of authentication.
Offboarding
Rationale
Public cloud services often rely on a Zero Trust approach to security where policy decision and policy enforcement points are used to control access based on authentication and privilege assignments. Timely removal of user access is essential to ensure unauthorised access to cloud services does not occur from former staff.
Control System Classifications(s): All Classifications; Compliance: Must [CID:7440]
Staff offboarding processes MUST be updated to include removing all access to public cloud based services, prior to implementation or adoption of public cloud services.
Authentication
Rationale
Identity providers are privileged entities that must prove a chain of trust to prevent a malicious actor tampering with authentication traffic as it passes between the provider and the relying party.
Control System Classifications(s): All Classifications; Compliance: Must [CID:7443]
Agencies MUST ensure that relying parties continually verify the authenticity of their identity provider’s responses, through for example, cryptographic signing of authentication requests and responses.
Relying parties
Rationale
Cloud provider authentication services often provide additional information attributes to relying parties to inform authentication and access control decisions. These attributes may include information such as the individual’s local time of day, the status of their device (including if it has been successfully used before), or their location.
Control System Classifications(s): All Classifications; Compliance: Should [CID:7446]
Agencies SHOULD ensure that relying parties use all available information from the identity provider to inform access control decisions.
Objective
Data is protected throughout its lifecycle on public cloud platforms.
Context
Scope
This section provides information on keeping data in a public cloud environment secure from creation to destruction, whether at rest, in-transit, during processing, or when it is no longer required.
Key considerations for keeping agency data secure in public cloud are that data is stored and processed on systems that:
- Are not under direct agency control.
- Are designed to be potentially accessible from anywhere.
- Can be accessed by multiple end-point devices.
- May replicate the data to multiple locations.
Where these systems are located outside New Zealand, or a New Zealand-based service is provided by an entity subject to another country’s laws, there may be additional jurisdictional risks to privacy and sovereignty to consider.
Reference to other chapters and sections in this document is essential. In particular:
Data accessibility
Public cloud services are often promoted for their ability to make organisations’ data assets more accessible, both within the organisation and to partners or customers. This benefit also brings risks such as default accessibility from the internet and requires agencies to carefully manage access to data.
References
Further references can be found at:
| Reference | Title | Publisher | Source |
| Cloud security technical reference architecture | CISA | Cloud Security Technical Reference Architecture | CISA | |
| ISO 27001:2013 | Information technology — Security techniques — Information security management systems — Requirements | ISO | ISO - ISO/IEC 27001:2013 - Information technology — Security techniques — Information security management systems — Requirements |
| NIST SP 800-144 (2011) | Guidelines on security and privacy in public cloud computing | NIST | Guidelines on Security and Privacy in Public Cloud Computing | NIST |
PSR References
Relevant PSR requirements can be found at:
| Reference | Title | Source |
| PSR mandatory requirements | GOV2 - Take a risk-based approach
GOV5 - Manage risks when working with others GOV6 - Manage security incidents INFOSEC1 - Understand what you need to protect INFOSEC2 - Design your information security INFOSEC3 - Validate your security measures INFOSEC4 - Keep your security up to date |
Mandatory requirements | Protective Security Requirements |
| PSR protocol for information security | Management protocol for information security | Management protocol for information security | Protective Security Requirements |
Rationale & Controls
Data protection mechanisms
Rationale
Agencies remain accountable for the confidentiality, integrity, and availability of their data, even though cloud service providers may define and implement the mechanisms used to protect their data in the cloud environment.
Rationale
The mechanisms available for agency control and management of keys in a public cloud environment are often tied to a specific cloud environment and migrating data to a new environment may require decryption and re-encryption.
Control System Classifications(s): All Classifications; Compliance: Must [CID:7461]
For each cloud service, agencies MUST ensure that the mechanisms used to protect data meet agency requirements.
Control System Classifications(s): All Classifications; Compliance: Must [CID:7462]
Agencies MUST update key management plans to account for differences in public cloud before storing organisational data in a public cloud environment.
Control System Classifications(s): All Classifications; Compliance: Must [CID:7463]
Agencies MUST ensure their key management plan includes provision for migrating data from the cloud environment where it was created.
Data accessibility
Rationale
Many public cloud services are designed to make customer data directly accessible through multiple interfaces. These service endpoints may be internet-accessible by default, and will have specific mechanisms that restrict access to authorised parties. Failure to consider these endpoints or to control their default accessibility risks exposure of agency information to unauthorised parties.
Control System Classifications(s): All Classifications; Compliance: Must [CID:7466]
Agencies MUST apply the principle of least privilege and configure service endpoints to restrict access to authorised parties.
Data location
Rationale
The geographic locations where public cloud data is stored may have security or privacy implications for agencies. These locations may be in jurisdictions with differing laws from New Zealand or be subject to particular environmental risks that agencies have not previously had to consider. While these factors do not of themselves prevent placing agency data in such locations, agencies have a responsibility to fully understand where their data is stored or processed and to manage any resulting risks appropriately.
Control System Classifications(s): All Classifications; Compliance: Must [CID:7469]
Agencies MUST identify where data used in conjunction with a public cloud service is stored or processed, including any replicas or backups that may be created.
Control System Classifications(s): All Classifications; Compliance: Must [CID:7470]
Agency risk assessments of public cloud services MUST include any risks arising from data location. Any actions required to mitigate these risks must be identified and documented prior to implementation or adoption of public cloud services.
Revise disaster recovery plans to include data in public cloud
Rationale
As specified in Section 6.4, Business continuity and disaster recovery, agencies must plan for recovery from loss of data to ensure they can continue to operate. Public cloud services can provide alternative mechanisms to back up and restore data from those used on premises. Recovery processes and plans may need to be updated to account for these differences to avoid agencies finding their ability to recover from data loss is compromised.
Rationale
As well as protecting data stored natively in public cloud services, agencies may choose to back up on-premises data to the cloud or vice versa. The same considerations and opportunities for new approaches apply in all these cases.
Control System Classifications(s): All Classifications; Compliance: Must [CID:7474]
Agencies MUST update their disaster recovery plans prior to storing or replicating data in public cloud services, to ensure these plans address any cloud-specific aspects of backup and recovery.
Control System Classifications(s): All Classifications; Compliance: Must [CID:7475]
When planning tests of disaster recovery processes in accordance with 6.4.6 Backup strategy, agencies MUST include tests of any cloud-specific data recovery processes.
Data retrieval and removal
Rationale
It is important to consider what would be involved in leaving or changing the provider of a public cloud service. Planning for ending the use of a cloud service should be done before commissioning and deployment of data into the cloud.
Rationale
Terminating cloud service contracts can have undesired consequences and risks for an agency if a managed process is not followed, for example:
- All or some agency data being retained on the cloud platform by the provider.
- Agency data being removed prior to being retrieved by the agency.
- Agency data being replicated to other jurisdictions before or after decommissioning.
Control System Classifications(s): All Classifications; Compliance: Must [CID:7511]
Agencies MUST have a defined exit strategy for each public cloud service they consume, including a process by which their data can be retrieved and erased from the cloud service as part of contract termination.
Control System Classifications(s): All Classifications; Compliance: Must [CID:7512]
Agencies MUST ensure all data they need to retain is retrieved from the cloud service provider prior to decommissioning.
Control System Classifications(s): All Classifications; Compliance: Must [CID:7513]
Agencies MUST have assurance that no agency-owned data is retained on the cloud service being decommissioned.
Objective
Security-related events are recorded from across an agency’s public cloud platforms and are able to be analysed for timely notification of potential threats or incidents.
Context
Scope
This section describes the requirements for capturing security-related information from public cloud services by examining electronic logs for indications that unauthorised security-related activities have been attempted or performed.
Reference to other chapters and sections in this document is essential. In particular:
Logging
Appropriate ongoing logging is vital for detecting threat actor activity occurring within agency public cloud environments.
Public cloud introduces particular aspects of logging that agencies must consider, including:
- Responsibility for logging and detecting anomalies is shared between the agency and its cloud service provider.
- Cloud services may introduce differences in what information is able to be logged, where it can be logged, and in what format the log messages are constructed. It may not be possible for the consuming agency to customise logging parameters.
- Key security components used by cloud services may be sourced from multiple providers (e.g., identity federation or SaaS integration). Effective log monitoring and incident investigation requires these logs to be accessible and be able to be correlated with each other.
- Some components of the environment where logs are traditionally collected may not be available in cloud environments (e.g., network traffic or boundary devices), or the information may need to be collected in different ways.
- Only a subset of log information may be able to be exported from a cloud environment due to technical or cost implications.
Agencies running across multiple clouds or running a hybrid of public cloud and on premise infrastructure must also balance the advantages of platform-specific capabilities against the need for centralised visibility. Centralised visibility does not necessarily require centralised log aggregation, but agencies must be able to track and correlate activity across all the log sources available to them.
Alerting
While logging is vital for detecting threat actor activity occurring across agency public cloud systems, in isolation it does not provide a detection capability and must be paired with appropriate analysis and alerting tools.
References
Further references can be found at:
| Reference | Title | Publisher | Source |
| CSA Security Guidance for Critical Areas of Focus in Cloud Computing | CSA | CSA Security Guidance for Cloud Computing | CSA (cloudsecurityalliance.org) |
PSR References
Relevant PSR requirements can be found at:
| Reference | Title | Source |
| PSR mandatory requirements |
GOV2 - Take a risk-based approach GOV5 - Manage risks when working with others GOV6 - Manage security incidents INFOSEC1 - Understand what you need to protect INFOSEC2 - Design your information security INFOSEC3 - Validate your security measures INFOSEC4 - Keep your security up to date |
Mandatory requirements | Protective Security Requirements |
| PSR protocol for information security | Management protocol for information security | Management protocol for information security | Protective Security Requirements |
Rationale & Controls
Logging public cloud events
Rationale
Logging capabilities and shared responsibility models for log collection, storage, and retention differ between public cloud providers. The division of responsibility may also vary across different deployment models and the individual services within a cloud platform.
Control System Classifications(s): All Classifications; Compliance: Must [CID:7494]
Agencies MUST understand the range of logging capabilities provided by their cloud service providers and determine whether they are sufficient for agency needs.
Logging requirements
Rationale
It may not be possible, or desirable, to centralise all public cloud log information into a single protected repository. However it is vital that log information is still collected and maintained to meet legislative, regulatory and incident response requirements (see 16.6.8 - Logging requirements).
Control System Classifications(s): All Classifications; Compliance: Must [CID:7496]
Agencies MUST ensure that logs associated with public cloud services are collected, protected, and that their integrity can be confirmed in accordance with the agency’s documented logging requirements.
Detecting information security incidents in public cloud
Rationale
Specialised tools and procedures may be required to detect security incidents that occur within public cloud environments (See 7.1.7 - Preventing and detecting information security incidents).
Control System Classifications(s): All Classifications; Compliance: Must [CID:7498]
Agencies MUST ensure that cloud service provider logs are incorporated into overall enterprise logging and alerting systems or procedures in a timely manner to detect information security incidents.
Control System Classifications(s): All Classifications; Compliance: Should [CID:7499]
Agencies SHOULD ensure that tools and procedures used to detect potential information security incidents account for the public cloud services being consumed by the agency.
24. Supporting Information
Glossary of Abbreviations
|
Abbreviation |
Meaning |
|
3DES |
Triple Data Encryption Standard |
|
ABAC |
Attribute Based Access Control |
|
AES |
Advanced Encryption Standard |
|
AH |
Authentication Header |
|
AISEP |
Australasian Information Security Evaluation Program |
|
AoG |
All-of-Government |
|
AS |
Australian Standard |
|
ASD |
Australian Signals Directorate |
|
BYOD |
Bring Your Own Device |
|
BYOK |
Bring Your Own Keys |
|
CAVP |
Cryptographic Algorithm Validation Program |
|
CBC |
Cipher Block Chaining |
|
CC |
Common Criteria |
|
CCI |
Controlled Cryptographic Item |
|
CCRA |
Common Criteria Recognition Arrangement |
|
CDS |
Cross-Domain Solution |
|
CEO |
Chief Executive Officer |
|
CIO |
Chief Information Officer |
|
CISO |
Chief Information Security Officer |
|
COMSEC |
Communications Security |
|
CSfC |
Commercial Solutions for Classified |
|
CSO |
Chief Security Officer |
|
CSP |
Cloud Service Provider |
|
DdoS |
Distributed Denial-Of-Service |
|
DH |
Diffie-Hellman |
|
DIS |
Draft International Standard |
|
DKIM |
DomainKeys Identified Mail |
|
DMARC |
Domain-based Message Authentication, Reporting and Conformance |
|
DMZ |
Demilitarized zone |
|
DoS |
Denial-Of-Service |
|
DSA |
Digital Signature Algorithm |
|
EAL |
Evaluation Assurance Level |
|
EAP-TLS |
Extensible Authentication Protocol-Transport Layer Security |
|
ECB |
Electronic Code Book mode |
|
ECDH |
Elliptic Curve Diffie-Hellman |
|
ECDSA |
Elliptic Curve Digital Signature Algorithm |
|
EEPROM |
Electrically Erasable Programmable Read-Only Memory |
|
EPL |
Evaluated Products List |
|
EPLD |
Evaluated Products List – Degausser |
|
EPROM |
Erasable Programmable Read-Only Memory |
|
ESP |
Encapsulating Security Payload |
|
FIPS |
Federal Information Processing Standard |
|
FPGA |
Field Programmable Gate Array |
|
FTL |
Flash Transition Layer |
|
GCDO |
NZ Government Chief Digital Officer |
|
GCSB |
Government Communications Security Bureau |
|
GPU |
Graphics Processing Unit |
|
HA |
High Availability |
|
HACE |
High Assurance Cryptographic Equipment |
|
HB |
Handbook |
|
HGCE |
High Grade Cryptographic Equipment. Terminology superseded by HACE. |
|
HGCP |
High Grade Cryptographic Products. Terminology superseded by HACE. |
|
HMAC |
Hashed Message Authentication Code |
|
HSM |
Hardware Security Module |
|
HTTP |
Hypertext Transfer Protocol |
|
HTTPS |
Hypertext Transfer Protocol Secure |
|
HYOK |
Hold Your Own Keys |
|
IaaS |
Infrastructure-as-a-Service |
|
ICT |
Information And Communications Technology |
|
IDS |
Intrusion Detection System |
|
IEC |
International Electrotechnical Commission |
|
IEEE |
Institute Of Electrical And Electronics Engineers |
|
IETF |
International Engineering Task Force |
|
IKE |
Internet Key Exchange |
|
IM |
Instant Messaging |
|
IMS |
IP Multimedia Subsystem |
|
IODEF |
Incident Object Description Exchange Format |
|
IP |
Internet Protocol |
|
IPSec |
Internet Protocol Security |
|
IR |
Infrared |
|
IRC |
Internet Relay Chat |
|
IPT |
Internet Protocol Telephony |
|
IRP |
Incident Response Plan |
|
ISAKMP |
Internet Security Association Key Management Protocol |
|
ISO |
International Organization for Standardization |
|
ITSEC |
Information Technology Security Evaluation Criteria |
|
ITSM |
Information Technology Security Manager |
|
IWF |
Inter-Working Function |
|
KMP |
Key Management Plan |
|
KMS |
Key management system |
|
MDM |
Mobile Device Manager |
|
MFA |
Multi-Factor Authentication |
|
MFD |
Multifunction Device |
|
MMS |
Multimedia Message Service |
|
MSL |
(New Zealand) Measurement Standards Laboratory |
|
NAND |
Flash Memory Named After The NAND Logic Gate |
|
NAND |
NOT AND – A Binary Logic Operation |
|
NDPP |
Network Device Protection Profile |
|
NIST |
National Institute Of Standards And Technology |
|
NOR |
Flash Memory Named After The NOR Logic Gate |
|
NOR |
NOT OR – A Binary Logic Operation |
|
NTP |
Network Time Protocol |
|
NZCSI |
New Zealand Communications Security Instruction |
|
NZCSP |
New Zealand Communications Security Policy |
|
NZ e-GIF |
New Zealand E-Government Interoperability Framework |
|
NZEO |
New Zealand Eyes Only |
|
NZISM |
New Zealand Information Security Manual |
|
NZS |
New Zealand Standard |
|
OTP |
One-Time Password |
|
PaaS |
Platform-as-a-Service |
|
PAM |
Privileged Access Management |
|
PBX |
Private Branch Exchange |
|
PED |
Portable Electronic Device |
|
PIN |
Personal Identification Number |
|
PKI |
Public Key Infrastructure |
|
PP |
Protection Profile |
|
PSR |
Protective Security Requirements |
|
PSTN |
Public Switched Telephone Network |
|
QoS |
Quality of Service |
|
RAM |
Random Access Memory |
|
RBAC |
Role-Based Access Control |
|
RF |
Radio Frequency |
|
RFC |
Request For Comments |
|
RSA |
Rivest-Shamir-Adleman |
|
RTP |
Real-Time Transport Protocol |
|
SaaS |
Software-as-a-Service |
|
SBC |
Session Border Controller |
|
SCEC |
Security Construction And Equipment Committee |
|
SCI |
Sensitive Compartmented Information |
|
SCIF |
Sensitive Compartmented Information Facility |
|
SCIM |
System for Cross-domain Identity Management |
|
SDN |
Software Defined Networking |
|
SecPlan |
System Security Plan |
|
SecPol |
System Security Policy |
|
SitePlan |
System Site Plan |
|
SHA |
Secure Hashing Algorithm |
|
SIM |
Subscriber Identity Module |
|
SIP |
Session Initiation Protocol |
|
SLA |
Service Level Agreement |
|
S/MIME |
Secure Multipurpose Internet Mail Extension |
|
SMS |
Short Message Service |
|
SOE |
Standard Operating Environment |
|
SOP |
Standard Operating Procedure |
|
SP |
Special Publication |
|
SPF |
Sender Policy Framework |
|
SRMP |
Security Risk Management Plan |
|
SSD |
Solid State Drive |
|
SSH |
Secure Shell |
|
SSL |
Secure Sockets Layer |
|
SSP |
System Security Plan |
|
TLS |
Transport Layer Security |
|
TOE |
Target of Evaluation (in Common Criteria) |
|
TOE |
Trusted Operating Environment |
|
UC |
Unified Communication |
|
UTC |
Co-ordinated Universal Time |
|
VDP |
Vulnerability Disclosure Policy |
|
VLAN |
Virtual Local Area Network |
|
VM |
Virtual Machine |
|
VoIP |
Voice Over Internet Protocol |
|
VPN |
Virtual Private Network |
|
WAP |
Wireless Access Point |
|
WEP |
Wired Equivalent Privacy |
|
WEEE |
Waste Electrical and Electronic Equipment |
|
WLAN |
Wireless Local Area Network |
|
WPA2 |
Wi-Fi Protected Access 2 |
|
XAUTH |
Ike Extended Authentication |
Glossary of Terms
|
Term |
Meaning |
|
802.11 |
The Institute of Electrical and Electronics Engineers standard defining WLAN communications. Formally titled IEEE 82.11. |
|
Access Gateway |
An architectural construct that provides the system user access to multiple security domains from a single device, typically a workstation. |
| Access control |
The process of granting or denying requests for access to systems, applications and information. It can also refer to the process of granting or denying requests for access to facilities.
|
|
Accountable |
Required or expected to justify actions or decisions; being answerable and responsible for those actions & decisions. |
|
Accountable Material |
Accountable information, an accountable item or accountable material refers to the accountability controls applied to specified information, equipment or materials. Accountable information, items or materials are usually uniquely identifiable (usually a serial or identification number) and are tracked from acquisition or creation to final disposal. Safe custody is a fundamental and is achieved through:
As a general rule, accountable information, items or materials are afforded physical security protection by specifying special handling and accountability conditions. Examples may include cryptographic or COMSEC equipment, other high value equipment, money, computers or information subject to privacy legislation and regulation. Cryptographic or COMSEC equipment and any information classified as CONFIDENTIAL, SECRET or TOP SECRET is accountable by definition. |
|
Accountability |
Most contemporary definitions include two key elements:
Accountability exists when the performance of tasks or functions by an individual or organisation, are subject to another’s oversight, direction or request that they provide information or justification for their actions. Answering for the use of authority means reporting, explaining actions, assuming obligations, and submitting to outside or external judgement. Having responsibility means having the authority to act, the power to control and the freedom to decide. It also means that one must behave rationally, reliably and consistently in exercising judgement. |
|
Accreditation |
A procedure by which an authoritative body gives formal recognition, approval and acceptance of the associated residual security risk with the operation of a system and issues a formal approval to operate the system. |
|
Accreditation Authority |
The authoritative body or individual responsible for systems accreditation. |
|
Adaptive Authentication |
This varies the level or degree of authentication required where unusual login requests occur. For example, out of normal hours, from an unusual geolocation, from an unknown device and so on. When an unusual authentication request is received, Adaptive Authentication may request additional credentials such as a one-time code provided to a known mobile phone number. |
|
Agency |
New Zealand Government departments, authorities, agencies or other bodies established in relation to public purposes, including departments and authorities staffed under the Public Service Act. |
|
Agency Control |
This description applies where an Agency has direct control of agency information systems and data. It follows that Non-Agency Control occurs where direct control is impaired or does not or cannot exist. |
|
Agency Head |
The government employee with ultimate responsibility for the secure operation of agency functions, whether performed inhouse or outsourced. |
|
All-of-Government |
Refers to the entire New Zealand state sector. |
|
Allow list |
A list that confirms items being analysed are acceptable. This is the opposite of a deny or block list. |
|
Approved Cryptographic Algorithms |
Approved cryptographic algorithms have been extensively scrutinised for vulnerabilities by government, industry and academic communities in a practical and theoretical setting. |
|
Approved Destruction Facility |
The status of “approved facility” for the destruction of media and equipment, applies to a specific installation/site, and is granted by the Director-General GCSB under the NZISM. Approval depends upon the Director-General’s satisfaction that the proposed facilities are capable of securely destroying IT equipment, devices and media to the standard required under the NZISM and related policies and that procedural security meets the required standards. |
|
Asset |
Anything of value to an agency, such as IT equipment and software, information, personnel, documentation, reputation and public confidence. |
|
Attack Surface |
The IT equipment and software used in a system. The greater the attack surface the greater the chances are of an attacker finding an exploitable vulnerability. |
|
Attribute Based Access Control |
An access control method where subject requests to perform operations on objects are granted or denied based on assigned attributes of the subject, assigned attributes of the object, environment conditions, and a set of policies that are specified in terms of those attributes and conditions. |
|
Audit |
A structured process of examination, review, assessment, testing and reporting against defined requirements or objectives. Auditors should be independent of any IT system, business process, agency, function, site, supplier or other subject area being audited. |
|
Australian Information Security Evaluation Program |
A program under which evaluations are performed by impartial companies against the Common Criteria. The results of these evaluations are then certified by ASD, which is responsible for the overall operation of the program. |
|
Authentication |
The process of identifying an individual, device or system before granting access to system resources or data. Usually based on a set of credentials such as an identifier (such as a user or device name) and an authenticator (such as a password or some other authentication factor). Authentication is distinct from Authorisation. |
|
Authentication Header |
Part of the protocol used for authentication within IPSec, it provides authentication, integrity and anti-replay for the entire packet (both the header and data payload). |
|
Authorisation |
Authorisation is the process of granting (or revoking) access privileges to an individual, device or system. |
|
Baseline |
Information and controls that are used as a minimum implementation or starting point to provide a consistent minimum standard of systems security and information assurance. |
|
Brute Force Attack |
A brute force attack is when an automated continuous attack is conducted against a system or file to decrypt or discover passwords and data. Often used as an entry point for privilege escalation. |
|
Bug Bounty |
A monetary reward to researchers for the discovery and reporting of software and other information system vulnerabilities. |
|
Cascaded Connections |
Links to other systems that occur when connected systems are themselves connected to other systems. This may result in multiple indirect (cascaded) connections to systems with differing security implementations, data, equipment and other aspects important for the security and assurance of systems. |
|
Caveat |
A marking that indicates that the information has special requirements in addition to those indicated by the classification and any prescribed endorsement. The term covers codewords, source codewords, releasability indicators and special-handling caveats. See also Endorsements. |
|
Certification |
The process by which the controls and management of an information system is formally evaluated against any specific risks identified and the requirements of the NZISM. A key output is a formal assurance statement that the system conforms to the requirements of the NZISM. |
|
Certification Authority |
An official with the authority to assert that a system complies with prescribed controls within a standard. |
|
Certification Report |
A report generated by a certification body of a Common Criteria scheme that provides a summary of the findings of an evaluation. |
|
Characterisation |
In the NZISM “characterisation” is a synonym for “unique identifier”. This is typically applied to an operating system, programme, library or other programmatic element in the form of a checksum which can be calculated from a “known good” component and stored for comparison should there be any concern that components have been damaged or compromised. Forensic methods may also provide characterisation indicators but are likely to require additional levels of expertise. See also Checksum and Hash. |
|
Checksum |
A checksum verifies or checks the integrity of data. A good checksum algorithm:
Checksums are often used to verify the integrity of operating system, programme, library or other programmatic elements, images and firmware updates. Checksums typically range in length from one to 64-bits, depending on the intended usage and algorithm used to determine the checksum. Checksums are related to hash functions, fingerprints, randomisation functions, and cryptographic hash functions. Note, however, each of those concepts are distinct, have different applications and therefore different design goals. Check digits and parity bits are special uses of checksums. It is important to recognise that, although related, a hash is not a checksum. See also Hash. |
|
Chief Information Security Officer |
A senior executive with overall responsibility for the governance and management of information risks within an agency. This may include coordination between security, ICT and business functions to ensure risks are properly identified and managed. |
|
Classified Information |
Government information that requires protection from unauthorised disclosure. |
|
Classified Systems |
Systems that process, store or communicate classified information. |
|
Cloud deployment model |
The term deployment model refers to the type of access and the fundamental nature of the support infrastructure but is not specific as to the type of service consumed. Typically this includes: • private cloud, • public cloud, • hybrid cloud, and • multi-cloud. |
|
Cloud service model |
The term cloud service model refers to the type of service used. These cloud service offerings are provided and maintained by the cloud service provider. Typical service offerings include: • Infrastructure-as-a-Service, • Software-as-a-Service, and • Platform-as-a-Service. |
|
Cloud service provider |
An external company that provides a platform, infrastructure, applications, and/or storage services for its clients. |
|
Codewords |
A short (usually a single word) descriptions of a project, operation or activity, typically assigned used for reasons of reliability, clarity, brevity, or secrecy. Each code word is assembled in accordance with the specific rules of the code and assigned a unique meaning. Synonymous with Codename. |
|
Coercivity |
A measure of the resistance of a magnetic material to changes in magnetisation, equivalent to the field intensity necessary to demagnetise any magnetised material. The amount of coercive force required to reduce any residual magnetic induction to zero. Normally used in describing the characteristics of degaussing magnetic media (see Degausser). |
|
Common Criteria |
A formal, internationally-recognised scheme, defined in the ISO 15408 standard. This standard describes process to specify, design, develop, test, evaluate and certify as secure IT systems, where ‘secure’ is explicitly and formally defined. |
|
Common Criteria Recognition Arrangement |
An international agreement which facilitates the mutual recognition of Common Criteria evaluations by certificate producing schemes, including the Australian and New Zealand certification scheme. |
|
Communications Security |
Controls applied taken to deny unauthorised access to information derived from information and communication systems and to ensure the authenticity of related communications and data. |
|
Conduit |
A tube, duct or pipe used to protect cables. |
|
Connection Forwarding |
The use of network address translation to allow a port on a network node inside a local area network to be accessed from outside the network. Alternatively, using a Secure Shell server to forward a Transmission Control Protocol connection to an arbitrary port on the local host. |
|
ConOp |
Concept of Operations, a document describing the characteristics of an information systems and its intended use. It is used to communicate the intent and system characteristics to all stakeholders |
|
Consumer Guide |
Product specific advice concerning evaluated products can consist of findings from mutually recognised information security evaluations. This may include the Common Criteria, findings from GCSB internal evaluations, any recommendations for use and references to relevant policy and other standards. |
|
Content Filtering |
The process of monitoring communications, including email and web pages, analysing them for any suspicious or unwanted content, and preventing the delivery of suspicious or unwanted content. |
|
Contract |
Contract means an agreement between two or more persons or entities, which is intended to be enforceable at law and includes a contract made by deed or in writing, |
|
Cross-Domain Solution |
A Cross-Domain Solution (CDS) is a controlled interface that enables secure manual and/or automatic access and/or information transfer between different security domains while protecting the confidentiality, integrity and availability of each domain. There are several types of CDS including access, multi-level and transfer gateways. |
|
Cryptographic Hash |
An algorithm (the hash function) which takes as input a string of any length (the message), and generates a fixed length string (the message digest or fingerprint) as output. The algorithm is designed to make it computationally infeasible to find any input which maps to a given digest, or to find two different messages that map to the same digest. |
|
Cryptography |
Cryptography is the study of secure communications techniques that allow only the sender and intended recipient of a message to view its contents. |
|
Cryptoperiod |
The useful life of the cryptographic key. |
|
Cryptographic Protocol |
Specified cryptographic algorithms, parameters (such as key length) and processes for managing, establishing and using encrypted communications. |
|
Cryptographic System |
A related set of hardware or software used for cryptographic communication, processing or storage, and the administrative framework in which it operates. |
|
Cryptographic System Material |
Material that includes, cryptographic key, equipment, devices, documents, firmware or software that contains or describes cryptographic logic. |
|
Data At Rest |
Information residing on media storage facility or a system that is not in use. |
|
Data Diode |
A device that allows data to flow in only one direction. |
|
Data In Transit |
Information that is being conveyed across a communication medium. |
|
Data In Use |
Information that has been decrypted for processing by a system. |
|
Data Remanence |
Residual information remaining on a device or storage media after clearing or sanitising the device or media. Sometimes described as data persistence. |
|
Data Spill |
An information security incident that occurs when information is transferred between two security domains by an unauthorised means. This can include from a classified network to a less classified network or between two areas with different need-to-know requirements. |
|
Declassification |
A process whereby information is reduced to an unclassified state. Subsequently an administrative decision can be made to formally authorise its release into the public domain. |
|
Degausser |
An electrical device or permanent magnet assembly which generates a coercive magnetic force to destroy magnetic storage patterns in order to sanitise magnetic media. |
|
Delegate |
A person or group of personnel who may authorise noncompliance with requirements in this manual on the specific authority of the agency head. |
|
Demilitarised Zone |
A small network with one or more servers that is kept separate from an agency’s core network, either on the outside of the agency’s firewall, or as a separate network protected by the agency’s firewall. Demilitarised zones usually provide public domain information to less trusted networks, such as the Internet. |
|
Deny list |
A set of items to be excluded, blocked or prevented from execution. A deny list can also be known as a Block List. It is the opposite of an allow list which confirms that items are acceptable. |
|
Department |
Term used to describe Public Service Departments and Non-Public Service Departments within the state sector. Refer State Services Commission list of Central Government Agencies – Central government organisations - Te Kawa Mataaho Public Service Commission |
|
Device Access Control Software |
Software that can be installed to restrict access to communications ports such as USB, Serial HDMI and Ethernet Ports. Device access control software can either block all access to a communications port or allow access using an allow listing approach based on device types, manufacturer’s identification, or even unique device identifiers. |
|
DevOps |
DevOps is a set of practices that combines software development (Dev) and IT operations (Ops). It aims to shorten the systems development life cycle and provide continuous delivery with high software quality. |
|
Diffie-Hellman Groups |
A method used for specifying the modulus size used in the hashed message authentication code algorithms. Each DH group represents a specific modulus size. For example, group 2 represents a modulus size of 1024 bits. |
|
Direct Control |
In relation to the NZISM, Direct Control is the immediate and continuous physical and logical control, responsibility for, and operation of agency information systems and data. See also Indirect Control. |
| Domain-based Message Authentication, Reporting, and Conformance |
Domain-based Message Authentication, Reporting, and Conformance is a scalable mechanism by which a mail-originating organization can express domain-level policies and preferences for message validation, disposition, and reporting, that a mail-receiving organization can use to improve mail handling. |
| DomainKeys Identified Mail |
DomainKeys Identified Mail defines a mechanism by which email messages can be cryptographically signed, permitting a signing domain to claim responsibility for the introduction of a message into the mail stream. Message recipients can verify the signature by querying the signer's domain directly to retrieve the appropriate public key, and thereby confirm that the message was attested to by a party in possession of the private key for the signing domain. |
|
Dual-Stack Device |
A product that implements both IP version 4 and 6 protocol stacks. |
|
Emanation Security |
The counter-measures, techniques and processes employed to reduce classified emanations from a facility and its systems to an acceptable level. Emanations can be in the form of RF energy, sound waves or optical signals. |
|
Emergency Access |
The process of a system user accessing a system that they do not hold appropriate security clearances for due to an immediate and critical emergency requirement. |
|
Emergency Situation |
A situation requiring the evacuation of a site. Examples include fires and bomb threats. |
|
Encapsulating Security Payload |
A protocol used for encryption and authentication within IPSec. |
|
Encryption |
The transformation of data from plaintext (recognisable/readable data) to ciphertext (encrypted and not readable) using a cryptographic key. Data is encrypted using an encryption key to produce ciphertext and decrypted to plaintext using a decryption key. These keys may be the same (symmetric encryption) or two different keys (asymmetric encryption). Encryption alone does not prevent interference or unauthorised access but denies the intelligible content to unauthorised individuals, organisations or other would-be interceptors. |
|
Endorsement |
Certain information may bear an endorsement marking in addition to a security classification. Endorsement markings are not security classifications in their own right and must not appear without a security classification. Endorsement markings are warnings that the information has special requirements in addition to those indicated by the security classification and should only be used when there is a clear need for special care. Endorsement markings may indicate:
|
|
Escort |
An individual who supervises visitors to secure areas to ensure uncleared visitors are not exposed to classified information, conversations equipment and other classified materials. Such visitors may include maintenance staff, IT contractors and building inspectors. |
|
Evaluation Assurance Level |
A numeric representation of the security functionality of a product gained from undertaking a Common Criteria evaluation. Each EAL comprises a number of assurance components, covering aspects of a product’s design, development and operation. The range covers EAL0 (lowest) to EAL7 (highest). |
|
Exception |
The formal acknowledgement that a requirement of the NZISM cannot be met and that a dispensation from the particular compliance requirement is granted by the Accreditation Authority. This exception is valid for the term of the Accreditation Certificate or some lesser time as determined by the Accreditation Authority. |
|
Exceptions and Waivers |
An exception is NOT the same as a waiver. An exception means that the requirement need not be followed. A waiver means that some alternative controls or conditions are implemented. |
|
Facility |
An area that facilitates government business. For example, a facility can be a building, a floor of a building or a designated area on the floor of a building. |
|
Filter |
A device that manages or restricts the flow of data in accordance with a security policy. |
|
Finder |
An individual or organisation that reports a vulnerability under an agency's VDP. |
|
Firewall |
A network protection device that filters incoming and outgoing network data, based on a series of rules. |
|
Firmware |
Software embedded in a hardware device. |
|
Flash Memory Media |
A specific type of EEPROM. |
|
Fly Lead |
A cable that connects IT equipment to the fixed infrastructure of the facility. For example, the cable that connects a workstation to a network wall socket. |
|
Foreign National |
A person who is not a New Zealand citizen. |
|
Foreign System |
A system that is not owned and operated by the New Zealand Government. |
|
Functional Segregation |
Segregation based on the device function or intended function. |
|
Gateway |
Connections between two or more systems from different security domains to allow access to or transfer of information according to defined security policies. Some gateways can be automated through a combination of physical or software mechanisms. Gateways are typically grouped into three categories: access gateways, multilevel gateways and transfer gateways. |
|
General User |
A system user who can, with their normal privileges, make only limited changes to a system and generally cannot bypass system security. |
|
Government Chief Information Officer |
Government Chief Information Officer (GCIO) is a role undertaken by the Chief Executive of the Department of Internal Affairs in order to provide leadership on ICT matters within the NZ Government. |
|
Hardware |
A generic term for any physical component of information and communication technology, including peripheral equipment and media used to process information. |
|
Hardware Security Module |
Hardware Security Modules (HSMs) are a device, card or appliance usually installed inside of a PC or server to provide cryptographic functions. HSM’s are usually physically and electronically hardened to reduce the possibility of tampering or other interference. |
|
Hash |
A hash is the result of a one-way, cryptographic function that converts a data string of any length into a unique fixed-length bit string. Typically applied to passwords and messages to protect against loss and/or add resistance to attacks. Hashing algorithms or functions are often are designed as a one-way cryptographic transformation so that it's impossible to reverse the hash process and reconstitute the original string. The values returned by a hash function are variously described as hash values, hash codes, digests, or simply hashes. One common use of a hash is a data structure called a hash table, widely used in computer software for indexing and rapid retrieval of database elements. Note that a hash is not the same as data encryption although it does utilise cryptographic functions. See also Checksum. |
|
Hash Value |
See Hash. Also known as "message digest". |
|
Hashed Message Authentication Code Algorithms |
In cryptography, a keyed-hash message authentication code (HMAC) is a specific type of message authentication code (MAC) using a cryptographic hash function and a cryptographic key. |
|
High Assurance |
High Assurance is a generic term encompassing Common Criteria Evaluation Assurance Levels (EAL) 5, 6 and 7. Alternatively refers to the independent (unrelated) ASD High Assurance Evaluation Scheme. |
|
High Assurance Cryptography |
The U.S. ranks cryptographic products and algorithms through a certification programme and categorising the products and algorithms into product types. Product types are defined in the US National Information Assurance Glossary (CNSSI No. 4009) which defines Type 1 and 2 products, and Type 3 and 4 algorithms. Type 1 products are used to protect systems requiring the most stringent protection mechanisms. |
|
High Assurance Cryptographic Equipment (HACE) |
The equivalent to United States Type 1 cryptographic products & equipment. Previously described as High Grade Cryptographic Products & Equipment, the term HACE includes classified CCI, and other GCSB-Specific devices. |
|
Hybrid Hard Drives |
Non-volatile magnetic media that use a cache to increase read and write speeds and reduce boot time. The cache is normally flash memory media or battery backed RAM. |
|
Incident Response Plan |
A plan for responding to information security incidents as defined by the individual agency. |
|
Identity and Access Management |
Identity and Access Management (IAM) is a framework of business processes, policies and technologies that enable and support the management of electronic or digital identities, authorisation, privileges and access to organisational resources. Identity management deals with attributes related to a user (including people, machines, devices and systems). Access Management applies organisation processes, policies and security to enable and manage access. The two aspects are highly interdependent and are most effectively managed conjointly. An IAM framework is a key element in Privileged Access Management (PAM) and Zero Trust architectures. |
|
Image persistence / Image retention |
LCD/LED/OLED and plasma technologies can be susceptible to persistence or retention of an image or “ghost” image on the screen. This can also led to screen burn-in, as can occur in traditional CRT monitors. |
|
Indirect Agency Control |
In relation to the NZISM, Indirect agency control is when information, services or operations are not under the direct control of the agency. This may be through outsourcing of, ICT management or services, use of third party facilities such as data centre co-locations, or consumption of cloud services. See also Direct Control. |
|
Information |
Any communication or representation of knowledge such as facts, data, and opinions in any medium or form, electronic as well as physical. Information includes any text, numerical, graphic, cartographic, narrative, or any audio or visual representation. |
|
Information Asset |
Information asset is any information or related equipment has value to an organisation. This includes equipment, facilities, patents, intellectual property, software and hardware. Information Assets also include services, information, and people, and characteristics such as reputation, brand, image, skills, capability and knowledge |
|
Information and Communications Technology (ICT) |
Information and Communications Technology (ICT) includes:
|
|
Information Security |
Measures relating to the confidentiality, availability and integrity of information that is processed, stored and communicated by electronic or any other means. |
|
Information Security Incident |
An occurrence or activity that may threaten the confidentiality, integrity or availability of a system or the information stored, processed or communicated by it or by any other process or system and processes. |
|
Information Security Policy |
A high-level document that describes how an agency protects its information. The CSP is normally developed to cover all systems and can exist as a single document or as a set of related documents. |
|
Information Technology Security Manager |
ITSMs are executives within an agency that act as a conduit between the strategic directions provided by the CISO and the technical efforts of systems administrators. The main responsibility of ITSMs is the administrative controls relating to information security within the agency. |
|
Infrared Device |
A device such as a mouse, keyboard, pointing device, laptop and smart phone that have an infrared communications capability. |
| Infrastructure-as-a-Service |
Infrastructure-as-a-Service is where the cloud service provider offers access to a variety of capabilities and technologies on demand. Service is provided either over the public Internet or through dedicated connections. |
|
Internet Key Exchange Extended Authentication |
Used to provide an additional level of authentication by allowing IPSec gateways to request additional authentication information from remote users. As a result, users are forced to respond with credentials before being allowed access to the connection. |
|
Intrusion Detection System |
An automated system used to identify an infringement of security policy from an internal or external source. |
|
Intrusion Prevention System |
A security device, resident on a specific host, which monitors system activities for malicious or unwanted behaviour and can react in real-time to block or prevent those activities. |
| Inverse split tunnelling |
A particular configuration of split tunnelling where only specifically authorised and trusted systems are able to be simultaneously communicated with via the external network connection. |
|
IP Security |
A suite of protocols for secure IP communications through authentication or encryption of IP packets including protocols for cryptographic key establishment. |
|
IP Telephony |
The management and transport of voice communications over IP networks. Also described as Voice Over IP (VOIP). |
|
IP Version 6 |
A protocol used for communicating over a packet switched network. Version 6 is the successor to version 4 which is widely used on the Internet. The main change introduced in version 6 is a greater address space available for identifying network devices, workstations and servers. |
|
ISAKMP Aggressive Mode |
An IPSec protocol that uses a reduced Exchange to establish an IPSec connection. Connection negotiation is quicker but potentially less secure. |
|
ISAKMP Main Mode |
An IPSec protocol that offers improved security using additional negotiation to establish an IPSec connection. |
|
ISAKMP Quick Mode |
An IPSec protocol that is used for refreshing security association information. Similar to aggressive mode |
|
Isolation |
Includes disconnection from other systems and any external connections. In some cases system isolation may not be possible for architectural or operational reasons. Isolation may also include the quarantine of suspected or known malware and unwanted content. |
|
IT Equipment |
Any equipment to support the acquisition, processing and storage of information. This may include servers, routers, switches, switch panels, UPSs, PCs, laptops printers, MFDs etc. |
|
Key Management |
The management of cryptographic keys and associated hardware and software. It includes their generation, registration, distribution, installation, usage, protection, storage, access, recovery and destruction. |
|
Key Management Plan |
Describes how cryptographic services are securely deployed within an agency. It documents critical key management controls to protect keys and associated material during their life cycle, along with other controls to provide confidentiality, integrity and availability of keys. |
|
Key Stretching |
A defence against brute force and similar system attacks by increasing the time required to complete hashing and making an attack more time-consuming. |
|
Limited Higher Access |
The process of granting a system user access to a system that they do not hold appropriate security clearances for, for a limited period of time. |
|
Lockable Commercial Cabinet |
A cabinet that is commercially available, of robust construction and is fitted with a commercial lock. |
|
Logging Facility |
A facility that includes the software component which records system events and associated details, the transmission (if necessary) of these records (logs) and how they are stored and secured. |
|
Malicious Code |
Any software that attempts to subvert the confidentiality, integrity or availability of a system. Types of malicious code include logic bombs, trapdoors, Trojans, viruses and worms. More usually as Malware |
|
Malicious Code Infection |
An information security incident that occurs when malicious code is used to infect a system. Examples of malicious code infection viruses, worms and Trojans. |
|
Malware |
Malicious Software or Malicious Code. |
|
Management Traffic |
Communications generated by system administrators and processes over a network in order to manage and control a device. |
|
Mandatory Controls |
Controls within this manual with either a ‘MUST’ or a ‘MUST NOT’ compliance requirement. |
|
Media |
A generic term for any type of hardware or material that is capable of storing or retaining data. The following examples, while not a definitive list, includes any type of “floppy disk”, tapes, all types of optical disks, HDD, SSD, USB, RAM, Flash, ROM, EPROM, printer cartridges, printer drums and so on. |
|
Media Destruction |
The process of physically damaging the media with the objective of making the data stored on it inaccessible. To destroy media effectively, only the actual material in which the data is stored needs to be destroyed. |
|
Media Disposal |
The process of relinquishing control of media, or disposing of when no longer required, in a secure manner that ensures that no data can be recovered from the media |
|
Media Sanitisation |
The process of securely erasing or overwriting data stored on media. |
|
Multi-Factor Authentication |
Multi-Factor Authentication (MFA) is a security system that verifies a user’s identity by requiring multiple credentials, which may be of the same factor or type. Initial authentication normally requires a username and password. MFA requires other—additional—credentials, for example as a code from the user’s smartphone, the answer to a security question, a fingerprint, or facial recognition. |
|
Multifunction Devices |
The class of devices that combines printing, scanning, copying, faxing or voice messaging functionality within the one piece of equipment. These are often designed to connect to computer and communications networks simultaneously. |
|
Multilevel Gateway |
A gateway that enables access, based on authorisation, to data at many classification and releasability levels where each data unit is individually marked according to its domain. |
|
Need-To-Know |
The principle of telling a person only the information that they require to fulfil their role. |
|
Network Access Control |
Policies and processes used to control access to a network and actions on a network, including authentication checks and authorisation controls. |
|
Network Device |
Any device designed to facilitate the communication of information destined for multiple system users. For example: cryptographic devices, firewalls, routers, switches and hubs. |
|
Network Infrastructure |
The infrastructure used to carry information between workstations and servers or other network devices. For example: cabling, junction boxes, patch panels, fibre distribution panels and structured wiring enclosures. |
|
Network Protection Device |
A category of network device used specifically to protect a network. For example, a firewall, session border controller etc. |
|
NZ Eyes Only |
A caveat indicating that the information is not to be passed to or accessed by foreign nationals. |
|
NZ Government Information Security Manual |
National security policy that aims to provide a common approach to ensure that the implementation of information security reduces both agency specific, and whole of government, information security risks to an acceptable level. |
|
NZ Government Protective Security Manual |
The PSM was superseded by the Protective Security Requirements (PSR) in December 2014. |
|
No-Lone-Zone |
An area in which personnel are not permitted to be left alone such that all actions are witnessed by at least one other person. |
|
Non-Agency Control |
This description applies where an Agency does NOT have direct control of elements of agency information systems and data. This may occur, for example, where data centre operations are outsourced. |
|
Non-Volatile Media |
A type of media which retains its information when power is removed. |
|
Off-Hook Audio Protection |
A method of mitigating the possibility of an active, but temporarily unattended handset inadvertently allowing discussions being undertaken in the vicinity of the handset to be heard by the remote party. This could be achieved through the use of a hold feature, mute feature, push-to-talk handset or equivalent. May not be effective on smart phones / cell phones. |
|
Official Information |
Any information held by a government department or agency. See the Official Information Act 1982 (as amended). |
|
OpenPGP |
An open-source implementation of Pretty Good Privacy (PGP), a widely available cryptographic toolkit. |
|
Oversight |
The term is used in this document in the following ways:
|
|
Patch Cable |
A metallic (usually copper) or fibre optic cable used for routing signals between two components in an enclosed container or rack or between adjacent containers or racks. |
|
Patch Panel |
A group of sockets or connectors that allow manual configuration changes, generally by means of connecting cables to the appropriate connector. Cables could be metallic (copper) or fibre optic. |
|
Perfect Forward Security |
Additional security for security associations in that if one security association is compromised subsequent security associations will not be compromised. |
|
Peripheral Switch |
A device used to share a set of peripherals between a number of computers. |
|
Platform-as-a-Service |
Platform-as-a-Service provides application developers access to all necessary hardware, software, and infrastructure to allow applications to be built, run, and managed. The PaaS infrastructure is typically managed by the cloud service provider |
|
Post-quantum cryptography |
Post-quantum cryptography (sometimes described as quantum-resistant) refers to cryptographic algorithms that are considered to be secure against a cryptanalytic attack by a quantum computer. |
|
Principles of Separation and Segregation |
Systems architecture and design incorporating separation and segregation in order to establish trust zones, define security domains and enforce boundaries. |
|
Privacy Marking |
Privacy markings are used to indicate that official information has a special handling requirement or a distribution that is restricted to a particular audience. |
|
Private Network
|
A private network is a network and infrastructure owned, managed and controlled by a single entity for its exclusive use. This term includes networks used by private organisations, nongovernment organisations, state owned enterprises, or government department, agencies and ministries. If any part of the transmission path utilises any element of a public network, such as telecommunications or data services from a service provider that utilise any component of local, regional or national infrastructure, then the network is defined as a public network |
|
Privileged Access Management (PAM) |
Privileged Access Management (PAM) – sometimes also described as Privileged Account Management, refers to a set of processes and tools for granting, controlling, monitoring, and auditing privileged access. |
|
Privileged Account |
A Privileged Account is a user account with high levels of access to systems, devices and data. Privileged accounts may, for example, be able to install or remove software, upgrade operating systems, or modify system or application configurations. They may also have access to data that is not normally accessible to standard users. |
|
Privileged User |
A system user who can alter or circumvent system security protections. This can also apply to system users who could have only limited privileges, such as software developers, who can still bypass security precautions. A privileged user can have the capability to modify system configurations, account privileges, audit logs, data files or applications. |
|
Protective Marking |
A marking that is applied to unclassified or classified information to indicate the security measures and handling requirements that are to be applied to the information to ensure that it is appropriately protected. |
|
Protective Security Requirements |
The Protective Security Requirements (PSR) outlines the Government’s expectations for managing personnel, physical and information security. |
|
Protective Security Requirements Framework |
The Protective Security Requirements Framework (PSRF) is a four-tier hierarchical approach to protective security. Strategic Security Directive (tier one); Core policies, strategic security objectives and the mandatory requirements (tier two); Protocols, standards and good practice requirements (tier three); Agency-specific policies and procedures (tier four). |
|
Public Domain Information |
Official information authorised for unlimited public access or circulation, such as agency publications and websites. |
|
Public Key Infrastructure |
The framework and services that provide for the generation, production, distribution, control, accounting and destruction of public key certificates. Components include the personnel, policies, processes, server platforms, software, and workstations used for the purpose of administering certificates and public-private key pairs, including the ability to issue, maintain, recover and revoke public key certificates. SOURCE: CNSSI-4009 |
|
Public Network
|
A public network contains components that are outside the control of the user organisation. These components may include telecommunications or data services from a service provider that utilise any component of local, regional or national infrastructure. |
|
Public Switched Telephone Network |
An historic term describing a public network where voice is communicated using analogue communications. Today almost all communication networks are substantially or entirely digital networks. |
|
Push-To-Talk |
Handsets that have a button which must be pressed by the user before audio can be communicated, thus improving off-hook audio protection. |
|
Quality Of Service |
A process to prioritise network traffic based on availability requirements. |
|
Radio Frequency Device |
Devices including mobile phones, wireless enabled personal devices and laptops. |
|
Reaccreditation |
A procedure by which an authoritative body gives formal recognition, approval and acceptance of the associated residual security risk with the continued operation of a system. |
|
Reclassification |
A change to the security measures afforded to information based on a reassessment of the potential impact of its unauthorised disclosure. The lowering of the security measures for media containing classified information often requires sanitisation or destruction processes to be undertaken prior to a formal decision to lower the security measures protecting the information. |
|
Remote Access |
Access to a system from a location not within the physical control of the system owner. |
|
Removable Media |
Storage media that can be easily removed from a system and is designed for removal. |
|
Residual Risk |
The risk remaining after management takes action to reduce the impact and likelihood of an adverse event, including control activities in responding to a risk (Institute of Internal Auditors). Also sometimes referred to as “net risk” or “controlled risk”. |
|
Rogue Wireless Access Point |
An unauthorised Wireless Access Point operating outside of the control of an agency. |
| Role-Based Access Control |
The Role-Based Access Control model employs pre-defined roles that carry a specific set of privileges associated with them and to which subjects are assigned. |
|
Salt |
Salts are a random data string added to the start or the end of a hash to strengthen its resistance to attack. Typically used in the generation of a password hash or checksums. |
|
Seconded Foreign National |
A representative of a foreign government on exchange or long-term posting to an agency. |
|
Secure Area |
An area that has been certified to physical security requirements as either a Secure Area; a Partially Secure Area; or an Intruder Resistant Area to allow for the processing of classified information. Refer to the PSR for more detail on Physical Security. |
|
Secure Multipurpose Internet Mail Extension |
A protocol which allows the encryption and signing of Multipurpose Internet Mail Extension-encoded email messages. |
|
Secure Shell |
A network protocol that can be used to securely log into a remote server or workstation, executing commands on a remote system and securely transfer file(s). |
|
Security Association |
A collection of connection-specific parameters containing information about a one-way connection within IPSec that is required for each protocol used. |
|
Security Association Lifetimes |
The duration for which security association information is valid. |
|
Security Domains |
A system or collection of systems operating under a security policy that defines the classification and releasability of the information processed within the domain. It can be defined by a classification, a community of interest or releasability within a certain classification. This term is NOT synonymous with Trust Zone. |
| Security Domain (Cloud) |
A security domain in public cloud can be categorised as a group of trust zones operating under a common set of security requirements and policies. |
|
Security Domain Owner |
The individual responsible for the secure configuration of the security domain throughout its life-cycle, including all connections to/from the domain. |
|
Security Risk Management Plan |
A plan that identifies the risks and appropriate risk treatments including controls needed to meet agency policy. |
|
Security Target |
An artefact of Common Criteria evaluations. It contains the information security requirements of an identified target of evaluation and specifies the functional and assurance security measures offered by that target of evaluation to meet the stated requirements. |
|
Segmentation |
Segmentation is a logical grouping of the separate components of a network or system for design, control, installation, security and management purposes. This may occur where similarities of function, control and management exist or will be of advantage. |
|
Segregation |
Segregation includes the development, enforcement and monitoring of rules in order to control access to systems and information and to manage or restrict the communication between network components, devices, hosts and service. Segregation is essential in all networks but particularly in entirely virtual networks, such as cloud-hosted networks. |
|
Separation |
Separation includes partitioning and physically dividing systems and networks into smaller components. Separation should be applied as a design and control principle to networks where agencies have physical control over devices and components, such as in-office Wi-Fi systems, MFD’s, desktops, laptops and other system or user devices. |
|
Separation, segmentation and segregation |
Separation, segmentation and segregation are architectural, design and management strategies to limit the effect and impact of network intrusions and system attacks and exploits. They will improve the ability to detect, and also improve the speed and effectiveness of any response to such events. |
|
Server |
A computer used to run programs that provide services to multiple users. For example, a file server, email server or database server. |
|
Session Border Controller (SBC) |
A device (physical or virtual) used in IP networks to control and manage the signalling and media streams of real-time UC and VoIP connections. It includes establishing, controlling, and terminating calls, interactive media communications or other VoIP connections. SBCs enable VoIP traffic to navigate gateways and firewalls and ensure interoperability between different SIP implementations. Careful selection of SBCs will provide such functionality as prevention of toll fraud, resistance to denial of service attacks and resistance to eavesdropping. |
| Shared Responsibility Model |
The responsibility for the selection, implementation, management and maintenance of controls in public cloud services is shared between provider and consumer. Where the responsibilities lie depends on the provider, and the service and deployment models. |
|
Softphone |
A software application that allows a workstation to act as a VoIP phone, using either a built-in or an externally connected microphone and speaker. |
|
Software Component |
An element of a system, including but not limited to, a database, operating system, network or Web application. |
|
Solid State Drives |
Non-volatile media that uses flash memory media to retain its information when power is removed. |
| Split Tunnelling |
The process of allowing a remote user or device to establish a non-remote connection with a system and simultaneously communicate via some other connection to a resource in an external network. This method of network access enables a user to access remote devices, and simultaneously, access uncontrolled networks. |
|
SSH-Agent |
A programme storing private keys used for public key authentication thus enabling an automated or script-based Secure Shell session. |
|
Standard Operating Environment |
A standardised build of an operating system and associated software that is deployed on multiple devices. An SOE can be applied to servers, workstations, laptops and mobile devices. |
|
Standard Operating Procedures |
Procedures for the operation of system and complying with security requirements. |
|
System |
A related set of IT equipment and software used for the processing, storage or communication of information and the governance framework in which it operates. |
| System Classification |
The highest classification of information for which the system is approved to store or process. |
| System for Cross-domain Identity Management |
The SCIM protocol is an application-level protocol for provisioning and managing identity data specified through SCIM schemas. A SCIM server provides a set of resources, the allowable contents of which are defined by a set of schema URIs and a resource type. SCIM's schema is not a document-centric one. Instead, SCIM's support of schema is attribute based, where each attribute may have different type, mutability, cardinality, or returnability. |
|
System Owner |
The person responsible for the information resource. |
|
System Security Plan |
A formal document that provides an overview of the security requirements for an information system and describes the security controls in place or planned for meeting those requirements. |
|
System User |
A general user or a privileged user of a system. |
|
Target Of Evaluation |
The functions of a product subject to evaluation under the Common Criteria. |
|
Technical Surveillance Counter-Measures |
The process of surveying facilitates to detect the presence of technical surveillance devices and to identify technical security weaknesses that could aid in the conduct of a technical penetration of the surveyed facility. |
|
Telephone |
A device that converts between sound waves and electronic signals that can be communicated over a distance. |
|
Telephone System |
A system designed primarily for the transmission of voice traffic. |
|
TEMPEST |
A short name referring to investigations and studies of compromising emanations. |
|
TEMPEST Rated IT Equipment |
IT equipment that has been specifically designed to minimise TEMPEST emanations. |
|
The Principle of Least Privilege |
The minimisation of access rights and permissions for users, accounts, applications, systems, devices and computing processes to the absolute minimum necessary in order to perform routine, authorised activities and maintain the safe and secure operation of agency or organisational systems. |
|
TOP SECRET Area |
Any area certified to operate at TOP SECRET, containing TOP SECRET servers, workstations or associated network infrastructure. |
|
Traffic Flow Filter |
A device that has been configured to automatically filter and control the form of network data. |
|
Transfer Gateway |
Facilitates the secure transfer of information, in one or multiple directions (i.e. low to high or high to low), between different security domains. |
|
Transport Mode |
An IPSec mode that provides a secure connection between two endpoints by encapsulating an IP payload. |
|
Trust Boundary |
The interface between two or more Trust Zones. |
|
Trust Zone |
A logical construct encompassing an area with a high degree of trust between the data, users, providers and the systems. It may include a number of capabilities such as secure boot, codesigning, trusted execution and Digital Rights Management (DRM). This term is NOT synonymous with Security Domain. |
|
Trust Zone (Cloud) |
In the public cloud environment, trust zones represent combinations of public cloud services (made up of user, system and data object combinations) that are authorised to interact with each other and are protected by a common set of security capabilities. |
|
Trusted Source |
A person or system formally identified as being capable of reliably producing information meeting defined parameters, such as a maximum data classification and reliably reviewing information produced by others to confirm compliance with defined parameters. |
|
Tunnel Mode |
An IPSec mode that provides a secure connection between two endpoints by encapsulating an entire IP packet. The entire packet is encrypted and authenticated. |
|
UNCLASSIFIED Information |
Information that is assessed as not requiring a classification. |
|
UNCLASSIFIED Systems |
Systems that process, store or communicate information produced by the New Zealand Government that does not require a classification. |
|
Unified Communications |
The integration of real-time and near real time communication and interaction services in an organisation or agency. Unified Communications (UC) may integrate several communication systems including unified messaging, collaboration, and interaction systems; real-time and near real-time communications; and transactional applications. |
|
Unsecure Area |
An area that has not been certified to meet physical security requirements to allow for the processing of classified information. |
|
Virtual Private Network |
The tunnelling of a network’s traffic through another network, separating the VPN traffic from the underlying network. A VPN can encrypt traffic if necessary. |
|
Virtual Private Network Split Tunnelling |
Functionality that allows personnel to access both a public network and a VPN connection at the same time, such as an agency system and the Internet. |
|
Virtualisation |
The software simulation of the components of an information system and may include the simulation of hardware, operating systems, applications, infrastructure and storage. |
|
Volatile Media |
A type of media, such as RAM, which gradually loses its information when power is removed. |
|
Waiver |
The formal acknowledgement that a particular compliance requirement of the NZISM cannot currently be met and that a waiver is granted by the Accreditation Authority on the basis that full compliance with the NZISM is achieved or compensating controls are implemented within a time specified by the Accreditation Authority. Waivers are valid in the short term only and full accreditation cannot be granted until all conditions of the waiver have been met. |
|
Waivers and Exceptions |
A waiver means that some alternative controls or conditions are implemented. An exception means that the requirement need not be followed. An exception is NOT the same as a waiver. |
|
Wear Levelling |
A technique used in flash memory that is used to prolong the life of the media. Data can be written to and erased from an address on flash memory a finite number of times. The wear levelling algorithm helps to distribute writes evenly across each memory block, thereby decreasing the wear on the media and increasing its lifetime. The algorithm ensures that updated or new data is written to the first available free block with the least number of writes. This creates free blocks that previously contained data. |
|
WEEE |
Electrical and electronic equipment contains a complex mix of materials, components and substances, many which can be poisonous, carcinogenic or toxic in particulate or dust form. This is known as Waste from Electrical and electronic equipment (WEEE). Destruction and disposal of WEEE needs to be managed carefully to avoid the potential of serious health risk or environmental hazard. |
|
Wi-Fi Protected Access |
Protocols designed to replace WEP. They refer to components of the 802.11i security standard. |
|
Wired Equivalent Privacy |
Wired Equivalent Privacy (WEP), a deprecated 802.11 security standard. |
|
Wireless Access Point |
Typically also the device which connects the wireless local area network to the wired local area network. Also known as AP |
|
Wireless Communications |
The transmission of data over a communications path using electromagnetic waves rather than a wired medium. |
|
Wireless Local Area Network |
A network based upon the 802.11 set of standards. Such networks are often referred to as wireless networks. |
|
Workstation |
A stand-alone or networked single-user computer. |
|
X11 Forwarding |
X11, also known as the X Window System, is a basic method of video display used in a variety of operating systems. X11 forwarding allows the video display from one network node to be shown on another node. |
|
Zero Trust |
Zero Trust is a security concept based around the idea that systems and users should not be given access to any information without verification, even when they are connected to internal networks. |